Материал: Автомобильное производство

Внимание! Если размещение файла нарушает Ваши авторские права, то обязательно сообщите нам

Автомобильное производство

МИНИСТЕРСТВО ОБРАЗОВАНИЯ И НАУКИ РОССИЙСКОЙ ФЕДЕРАЦИИ

федеральное государственное бюджетное образовательное учреждение

высшего профессионального образования

«УЛЬЯНОВСКИЙ ГОСУДАРСТВЕННЫЙ ТЕХНИЧЕСКИЙ УНИВЕРСИТЕТ»

Кафедра «Измерительно-вычислительные комплексы»






Курсовая работа

по дисциплине «Корпоративные информационные системы»

Автомобильное производство


Выполнил

студент гр. ЦИСТбву - 31

Абрамов И.В.





Ульяновск, 2015 г.

Содержание

Список сокращений

Введение

. Анализ основных бизнес процессов

.1 Основные бизнес-процессы нотации IDEF0

.2 Основные задачи предприятия

. Описание вычислительной сети предприятия

. Выбор используемых технических средств

. Выбор программного обеспечения для автоматизации управления

.1 Основные особенности выбора КИС

.2 Общие требования к выбираемой КИС

Заключение

Список литературы

Список сокращений

КИС - Корпоративная информационная система

ВИС - Вычислительная информационная система

ПО - Программное обеспечение

БД - База данных

СУБД - Система управления базами данных

САПР - Система автоматизированного проектирования

ОС - Операционная система

ЕСКД - Единая система конструкторской документации

ЕСТД - Единая система технической документации

ФАПСИ - Федеральное агентство правительственной связи и информации

АРМ - Автоматизированные рабочие места

сервер маршрутизатор автоматизация информационный

Введение

Корпоративная информационная система (КИС) - это управленческая идеология, объединяющая бизнес-стратегию предприятия (с выстроенной для ее реализации структурой) и передовые информационные технологии. Основную роль при этом играет отработанная структура управления, автоматизация исполняет второстепенную, инструментальную роль.

«Корпоративность» в терминах КИС означает соответствие системы нуждам крупной фирмы, имеющей сложную территориальную структуру.

Основная задача КИС состоит в поддержке функционирования и развития предприятия. Смыслом существования любого коммерческого предприятия, как известно, является получение прибыли. Несмотря на то, что сферы деятельности предприятий (производство, услуги) могут быть самыми различными, в общем виде задачи управления схожи. Они заключаются в организации управления поступающими на вход предприятия ресурсами для получения на выходе необходимого результата.

Мы рассмотрим структуру и процесс КИС в деятельности автомобильного завода занимающаяся разработкой и сборкой автомобилей а также проведем анализ КИС. Главной задачей рассматриваемого предприятия является разработкой транспортного средства под нужды гражданского потребления и удовлетворение требованиям заказчика указанные в договоре на поставку автомобиля с последующими предъявительскими испытаниями занимающиеся анализом информации по потребностям конечного потребителя разрабатываемой продукции.

1. Анализ основных бизнес процессов

.1 Основные бизнес-процессы в нотации IDEF0

В бизнес-процессе производств автомобилей были рассмотрены основные этапы, ведущие от заключения договора с заказчиком до этапа конечной поставки транспортных средств заказчику непосредственно потребителю реализующей продукции на данном предприятии. Из основных этапах можно выделить:

.        Эскизное проектирование (рис. 3).

.        Конструирование (рис. 4).

.        Заказ материалов, деталей и агрегатов (рис 5).

.        Сборка (рис 6).

.        Испытание автомобиля

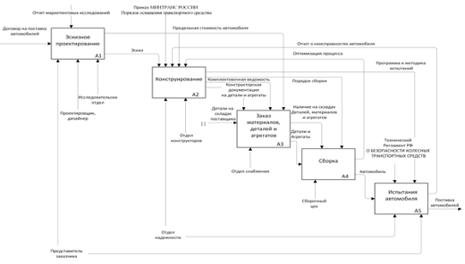
В совокупности все этапы производства автомобильного завода представлены на рисунке 1 (нотации IDEF0) и разложенное на основные этапы на рисунке 2 (нотации IDEF0).

В процессе изготовления автомобиля учитываются такие аспекты как отчеты по маркетинговых исследований и приказ МИНТРАНС РОССИИ Порядок оснащения транспортных средств. В данном процессе участвуют:

·        представитель заказчика;

·        отдел снабжения;

·        отдел разработчиков;

·        отдел надежности;

·        сборочный цех;

·        проектировщик дизайнер;

·        исследовательский отдел.

Рис. 1 - IDEF0-диаграмма декомпозиции процесса «Изготовление Автомобиля».

Рис. 2 - IDEF0-диаграмма декомпозиции процесса «Автомобильное производство».

Рис.3 - IDEF0-диаграмма декомпозиции процесса «Эскизное проектирование».

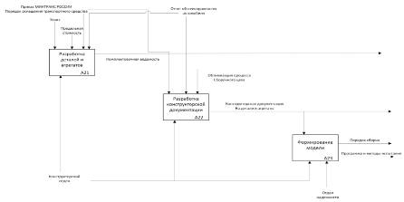
Рис.4 - IDEF0-диаграмма декомпозиции процесса «Конструирование».

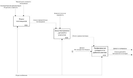
Рис.5 - IDEF0-диаграмма декомпозиции процесса «Заказ материалов, деталей и агрегатов».

Рис.6 - IDEF0-диаграмма декомпозиции процесса «Сборка».

.2 Основные задачи предприятия

В основные задачи предприятия входит своевременное получение данных по маркетинговым исследованиям после эти данные обрабатывает исследовательский отдел передовая отчет проектировщику дизайнеру. В свою очередь проектировщик дизайнер разрабатывает эскиз совместно с представителем заказчика и учитывает его предпочтения. Затем проектировщик дизайнер передает эскиз утвержденный заказчиком в конструкторский отдел. На следующем этапе бизнес процесса конструктора учитывая такие факторы как:

1.  Эскиз.

2.      Приказ МИНТРАНС РОССИИ Порядок оснащения транспортного средства.

.        Предельная стоимость транспортного средства.

.        Отчет о неисправностях автомобиля в последующем переданный с этапа испытания автомобиля.

.        Отчет оптимизация процесса переданный после прохождения сборочного цеха.

Совместно с отделом надежности разрабатывают конструкторскую документацию на детали и агрегаты транспортного средства. Формирую комплектовочную ведомость для отдела снабжения. А также на этом этапе разрабатывается программа и методика испытаний и порядок сборке на конвейере предприятия.

Затем данные о комплектности автомобиля и конструкторская документация передается на следующий этап в отдел снабжения они же в свою очередь занимаются поиском поставщиков. Отдел снабжения проводит анализ наиболее благоприятных контрагентов и с учетом максимальной стоимости разрабатываемого транспортного средства производит заказ материалов, агрегатов и деталей. В дальнейшем детали, агрегаты и материалы расфасовываются по складам и на участки конвейера.

Участок сборочного цеха в следствии наличия материалов и деталей необходимых для начала сборки транспортного средства приступают к сборке. После окончания сборки автомобили передаются на испытания, где отдел надежности и представитель заказчика проводят испытания и в следствии предъявительские испытания.

По окончании испытаний формируется отчет по неисправностям и возможным улучшениям конструкции транспортного средства. На основании закрытия испытаний транспортные средства поставляются на склады заказчика.

2. Описание вычислительной сети предприятия

На данном автомобильном предприятии производится разработка и большая сборка автомобилей из готовых комплектующих. Управление предприятие производится из главного филиала находящееся в другом регионе в тоже время склады и сборочный цех располагаются на краю другого города в промышленной зоне. В связи с этим вычислительная сеть имеет непосредственный выход в Ethernet через проксисервер для связи с руководством и с исследовательским отделом, проектировщиком дизайнером.

Схема рассматриваемого предприятия представлена на рисунке 7. Виды соединений использованные в данной сети:

·        Оптоволокно -  ;

·        Витая пара -  ;

·        Связи через Ethernet-  ;

Рис.7 - Вычислительная сеть предприятия

3. Выбор используемых технических средств

В представленной вычислительной сети был установлен мощный сервер DEPO Storm 3355K4.

Высоконадежный отказоустойчивый двухпроцессорный сервер масштаба предприятия. Модель является оптимальным решением для корпоративных информационных систем и центров обработки данных, ее отличает высокая производительность в сочетании с эффективным энергопотреблением.

Сервер разработан на базе чипсета AMD SR5690/SP5100, поддерживающего работу с современными 12- и 16-ядерными процессорами AMD Opteron™ 6200/6300. Многоядерные процессоры и возможность установки большого объема оперативной памяти до 256Гб DDR3 ECC REG позволяют использовать этот сервер для работы с СУБД, приложениями для поддержки инфраструктуры Интернет/интернет, приложениями электронного бизнеса.

Конструктив корпуса позволяет устанавливать до восьми дисков SATA/SAS с поддержкой функции "горячей" замены и создания RAID-массивов уровней: 0,1,5,6,10,50,60. Сервер имеет высоту 4U и комплектуется набором для монтажа в стойку.

Для серверов этой серии возможно расширение условий стандартной гарантии посредством приобретения Сервисных пакетов DEPO, которые позволяют выбрать желаемый уровень и срок гарантийного обслуживания. Технические характеристики указаны в таблице 1.

Таблица 1. - Технические характеристики сервера

DEPO Storm 3355K4

Базовая конфигурация

DEPO Storm 3355K4

Операционная система:

Microsoft® Windows Server 2012 Standard R2 64-bit, Rus

Чипсет:

AMD SR5690/SP5100 chipset

Централизованная система управления и мониторинга:

DEPO System Manager, лицензия на 1 сервер

Процессор:

Dual AMD Opteron 6344 12-Core (2.6GHz, 16Mb Cache)

Оперативная память:

32GB: 8 x 4GB DDR3-1600 ECC REG

Контроллер:

AMD SP5100 (RAID 0, 1, 10)

Контроллер внешней системы хранения:

FC HBA Server Adapter [2-port, 8Gb, SFP+ SR, FC, оптика]

Дисковый массив:

1 x 1000GB SATA hard drive (7200rpm)

Дисковая корзина:

Корзина горячей замены на 8 дисков SATA/SAS

Видеокарта:

Integrated Matrox G200eW Graphics

Сетевая карта:

Gigabit Single Port Server Adapter PCI-E

Сетевая карта:

Интегрированный Intel® 82576 Dual-Port Gigabit Ethernet Controller

Последовательный порт:

1x COM (UART 16550) на задней панели

Порты USB:

2x USB 2.0 на задней панели

Модуль удаленного управления:

Интегрированный IPMI 2.0 + KVM-over-LAN с выделенным портом

Блок питания:

Сдвоенный блок питания с одним модулем 920W и местом под второй

Слоты расширения:

Полноразмерные: 2PCI-E x16 + 1PCI-E x8 + 2PCI-E x4 (in x8 slot)

Комплект для монтажа в стойку:

Комплект для монтажа в стойку

Гарантия и дополнительный сервис:

Стандартная CAR1S - 1 год с обслуживанием в СЦ

Технические консультации:

Технические консультации в течение 2 лет

491 289 руб.


Рабочая станция «PCO»

Рабочая станция начального уровня, оптимизирована для работы в профессиональных CAD, DCC и научных приложениях. Рекомендована для работы в продуктах Autodesk AutoCAD 2015. Технические характеристики указаны в таблице 2.

Таблица 2.- Технические характеристики Рабочая станция «PCO»

Процессор:

Intel Core i3-4150 3500MHz

Система охлаждения:

Intel BOX

Материнская плата:

ASUS H81M-A, Intel H81, microATX

Оперативная память:

8Gb DDR3 1600Mhz Kingston HyperX FURY  Black Edition

Видеокарта профессиональная:

1Gb NVIDIA QUADRO K420

Корпус:

Cooler Master Elite 241

Блокпитания:

AeroCool Kcas 500W

Жесткийдиск:

1Tb Western Digital Caviar SATA-III, 6Gb/s  Green Series

Оптический привод:

DVD-R/RW ASUS DRW-24F1ST

Звуковая карта:

Встроенныйзвук 8-Channel High Definition Audio CODEC

Операционная система:

Microsoft Windows 8.1 x64 установочный диск и лицензионный ключ полная установка операционной системы тонкая настройка и оптимизация всех параметров установка драйверов для всех устройств

Стоимость:

49 200 р.


Профессиональные графические карты благодаря увеличенному до 24-36 месяцев рабочему циклу являются более выгодным вложением средств, в то время как игровые графические карты устаревают как правило в течении 12 месяцев и сильно теряют в цене.  Примечание: здесь под САПР следует понимать не только «тяжелые» трехмерные системы (например NX или Catia), но и более простые системы уровня Autocad, Компас. Все эти системы в значительной степени используют преимущество профессиональных GPU и под такие системы разработаны оптимизирующие профили в драйвере Quadro.сертифицированы разными производителями ПО (в т.ч. Siemens-Unigraphics, DassaultSystems, PTC, Autodesk, Аскон), что гарантирует совместимость и корректную работу приложения во всех режимах.

Рабочая станция «PCy»

Компактная, настольная рабочая станция на базе 4х ядерного процессора для работы в программах по проектированию. Технические характеристики указаны в таблице 3.

Таблица 3 - Характеристики Рабочей станции «PCy»

Процессор:

Intel Core i5-4590 3300MHz

Система охлаждения:

Intel BOX

Материнская плата:

ASUS H81M-A, Intel H81, microATX

Оперативная память:

8Gb DDR3 1600Mhz Kingston HyperX FURY  Black Edition

Видеокарта профессиональная:

1Gb NVIDIA QUADRO K420

Корпус:

AeroCool Dead Silence Cube  Black Edition

Блокпитания:

AeroCool Kcas 500W

Жесткийдиск:

1Tb Western Digital Caviar SATA-III, 6Gb/s  Green Series

Оптический привод:

DVD-R/RW ASUS DRW-24F1ST

Звуковая карта:

Встроенный звук 8-Channel High Definition Audio CODEC

Операционная система:

Microsoft Windows 8.1 x64 установочный диск и лицензионный ключ полная установка операционной системы тонкая настройка и оптимизация всех параметров установка драйверов для всех устройств

Стоимость:

56 500 р.


Маршрутизатор «N1»

Маршрутизаторы серии HP MSR4000 - это семейство высокопроизводительных маршрутизаторов для крупных филиалов компаний. Эти устройства сочетают в себе функции маршрутизации, коммутации, обеспечения безопасности, VPN и SIP.  MSR4000 отличается интегрированной инфраструктурой и модульной конструкцией. Это позволяет уменьшить сложность системы и упростить структуру сети, что повышает скорость обслуживания и производительность.  MSR4000 отличается поддержкой множества виртуализированных приложений в модуле Open Application Platform. Это повышает гибкость и адаптивность системы.  Распределенная архитектура и высокая надежность повышают отказоустойчивость сетей предприятия.

Технические характеристики Маршрутизатора «N1»

Порты: 8 слотов HMIM, 2 слота для главных процессоров и 1 слот для сервисного процессора. Пропускная способность: 36 млн пакетов/с. Размер таблицы маршрутизации: 1 000 000 записей (IPv4), 1 000 000 записей (IPv6). Беспроводной: 3G, 4G LTE. Блок питания PoE: IEEE 802.11at, 450 Вт.

Стоимость: 144110 руб.

Маршрутизаторы «mr»

Маршрутизатор переменного тока HP MSR1003-8

Серия HP MSR1000 - это семейство высокопроизводительных маршрутизаторов начального уровня для небольших филиалов компаний. Эти устройства сочетают в себе функции маршрутизации, коммутации, безопасного соединения, мобильной связи и SIP.

Маршрутизаторы MSR1000 отличаются интегрированной инфраструктурой и модульной конструкцией, которая позволяет снизить сложность системы и упростить структуру сети. Благодаря использованию открытых стандартов и поддержке лучших вариантов подключения устройства MSR1000 повышают гибкость и адаптивность сети. 

Кроме того, устройство обеспечивает долгосрочную защиту инвестиций и снижение капитальных и эксплуатационных расходов.

Технические характеристики

Модель

·       3 слота для модулей SIC (или 1 слот DSIC и 1 слот SIC);

·              RISC-процессор (667 МГц);

Порты

·       3 слота SIC или 1 слот DSIC и 1 слот SIC;

·              2 порта RJ-45 10/100/1000 с автоматическим определением скорости для глобальной сети;

·              8 портов RJ-45 10/100/1000 с автоматическим определением скорости для локальной сети.

Пропускная способность: До 500 тыс. пакетов/с;

Размер таблицы маршрутизации: 30000 записей (IPv4), 30000 записей (IPv6);

Беспроводной: 3G, 4G LTE.

Стоимость: 49114.36 руб.

Моноблок

Моноблок ASUS ET2231IUK-B002R Технические характеристики:

·   Операционная система: Наименование - Windows 8 x64;

·        Экран: Диагональ - 21.5 дюйма, Разрешение - 1920x1080 Пикс;

·        Процессор: Производитель - Intel, Модель - Celeron 2955U, Тактовая частота - 1.4 ГГц;

·        Оперативная память: Объем - 4 Гб, Тип памяти - DDR3;

·        Жесткий диск: Тип - HDD, Объем - 1 Тб;

·        Оптический привод: Тип - DVD±RW;

·        Встроенное оборудование: Wi-Fi - Есть, Bluetooth - Есть;

Стоимость: 33000 руб.

Промышленный ЭВМ IPC-SYS12-A7

Модель надежна в эксплуатации, ударопрочна, устойчива к вибрационным, температурным воздействиям и повышенной влажности. Корпус оптимизирован для монтажа в 19-ти дюймовые стойки, в которых станция занимает секцию высотой всего 2U. Для удобства эксплуатации разъемы USB вынесены на переднюю панель.

В станции AdvantiX IPC-SYS12 используется объединительная панель перспективного стандарта PICMG 1.3 большей пропускной способности (в 20 раз больше по сравнению с PICMG) с поддержкой современного стандарта PCI Express. Основная область применения этого решения - управление технологическими процессами на производстве - т.е. там, где необходима надежность и производительность в сочетании с устойчивостью к воздействиям внешней среды.

Процессорная плата стандарта PICMG 1.3 может быть быстро заменена в случае выхода из строя, что уменьшает время простоя оборудования.

Технические характеристики IPC-SYS12-A7

·        Процессорная плата: промышленная, стандарт PICMG 1.3

·        Исполнение: Стоечное 2U

·        Набор системной логики: Intel Q67

·        Процессор: Intel Core i3/i5/i7

·        Объем ОЗУ: от 2 Гбайт

·        Жесткий диск: SATA300

·        Оптический привод: DVD±RW

·        Видеоадаптер: Intel HD Graphics

·        Сетевой адаптер: два Gigabit Ethernet

·        Отсеки для накопителей: 1×5,25"; 2×3,5"

·        Источник питания: 400 Ватт

·        Габариты В×Ш×Г: 89×483×450 мм

·        Температурный режим: 5...40ºС (работа), -20...60ºС (хранение)

·        Влажность: 10-85% при 40ºС (работа), 10-95% при 40ºС (хранение), без образования конденсата

·        Гарантия: 2 года

Стоимость: 77410.34 руб. (на 24.03.2015 г.).

Общая стоимость на монтаж и оборудование вычислительной сети предприятия представлены на таблице 4.

Таблица 4 - Общая стоимость.

Наименование техники или услуг.

Кол-во

Стоимость

Сервер

1 шт.

491 289.00 р.

Маршрутизаторы «mr» HP MSR1003-8

4 шт.

196 457.44 р.

Маршрутизатора «N1» HP MSR4000

1 шт.

144 110.00 р.

Рабочая станция «PCO»

15 шт.

738 000.00 р.

Рабочая станция «PCy»

10 шт

565 000.00 р.

Моноблок ASUS ET2231IUK-B002R

13 шт.

429 000.00 р.

Промышленный ЭВМ IPC-SYS12-A7

5 шт. (В стойке)

387 051,70 р.

Монтаж оборудования 9%

49 шт.

265 582 р.

Итого

-


4. Выбор программного обеспечения для автоматизации управления

.1 Основные особенности выбора КИС

При выборе КИС необходимо обратить особое внимание на следующие основные моменты:

. Имидж фирмы-разработчика и время ее работы на рынке КИС, репутация самой системы и общее количество успешных внедрений. Однако солидность фирмы не является главным фактором выбора. Многие аутсайдеры и новички рынка КИС, пытаясь прорваться на рынок и закрепиться на нем, предлагают интересные решения, основанные на современных технологиях и по вполне разумной цене. Кроме того, давно существующие системы часто связаны устаревшими архитектурными решениями. Большое число продаж может быть и заслугой маркетинга.

. Число успешных внедрений в России. В первую очередь, имеются в виду комплексные внедрения. Важно также знать, есть ли внедрения на родственных предприятиях отрасли и потребовалась ли помощь внешних консультантов. Если предприятие внедрило систему самостоятельно, значит она - простая и постигаемая. Необходимо также посмотреть, как работает система, например, на 1-2 объектах и пообщаться с ее пользователями.

. Наличие в системе всех необходимых функций. Система должна обеспечивать основные потребности в управлении предприятием.

. Гибкость и открытость. Является одним из важнейших факторов выбора КИС. В соответствии с мировым опытом система будет внедряться до 3 лет, а работать - до 10 лет. За это время может значительно измениться предприятие (его продукция, оргструктура, организация управления, бизнес-процессы, роли и полномочия должностных лиц). Система управления предприятием должна меняться вместе с производством. Она должна позволять легко менять АРМы и меню, формировать отчеты и справки, делать произвольные выборки информации в удобном представлении, менять бизнес-процессы и алгоритмы путем параметрической настройки и др. Система должна легко настраиваться и интегрироваться с другими модулями.

. Терминология. При анализе западной системы необходимо внимательно проанализировать ее терминологию и качество русификации. Документация должна быть полной, ясной и понятной, терминология - привычной.

. Качество локализации западной системы. Российская экономика обладает своей спецификой (юридической, бухгалтерской, налоговой и др.). В конструкторской и технологической подготовке производства в России повсеместно приняты стандарты ЕСКД и ЕСТД. На западных предприятиях принята предметно замкнутая организация производства, а в России более привычна технологическая специализация. Система должна также учитывать такие российские реалии, цепочки зачетов, предоплата, оплата в не денежной форме и др.

. Российская компания, занимающаяся локализацией и внедрением западной системы. Опыт работы и квалификация ее сотрудников, реальное знание ими производства, подходы к внедрению и количество успешно реализованных проектов.

. Приемлемость цены системы. Следует учитывать, что на весь цикл установки КИС (покупку, внедрение, сопровождение, развитие) придется потратить в несколько раз больше средств, чем на само ПО (с коэффициентом от 3 до 10). Чем сложнее и дороже внедряемая КИС, тем выше будет коэффициент.

. Возможность помодульного приобретения системы. Для экономии средств должна существовать возможность приобретения и внедрения КИС по частям (модулям) и только на необходимое число рабочих мест. Покупка полного комплекта модулей системы сразу - не лучший вариант, т. к. все модули будут внедрены только через несколько лет, а за это время некоторые из них могут уже устареть (как и сама система).

. Возможность бесплатной работы в течение нескольких месяцев с демоверсией КИС.

 

4.2 Общие требования к выбираемой КИС

КИС должна соответствовать следующим требованиям:

. Возможность гибкого наращивания системы.

.Возможность совместной работы с различными программными продуктами (с минимальным уровнем интеграции - на уровне открытых кодов командной строки или поддержкой стандарта OLE Automation): ПО управления электронным документооборотом; ПО информационной поддержки предметных областей; коммуникационным ПО; коллаборативным ПО (средствами организации коллективной работы сотрудников); ПО оперативного анализа информации и поддержки принятия решений; ПО управления проектами и другими вспомогательными продуктами.

. Система должна быть многофункциональной, удовлетворяющей потребности всех автоматизируемых подразделений предприятия и, в то же время (по возможности), в максимальной степени сохраняющей существующие бизнес-процессы, а также методы и структуру управления предприятием.

. Модульный принцип построения системы из оперативно-независимых функциональных блоков с расширением за счет открытых стандартов (API, COM и др.).

. Желательно применение 3-звенной архитектуры (сервер БД, сервер приложений, клиент).

. Система должна иметь возможность миграции с платформы на платформу. Обязательно должны быть версии для ОС MS Windows NT, Novell NetWare и UNIX (и ее клонов).

. В набор СУБД, взаимодействующих на уровне интерфейсов обмена данными с выбираемой КИС, обязательно должны входить распространенные в России Oracle, Sybase, MS SQL Server, Informix и др.

. Поддержка технологий распределенной обработки информации.

. Поддержка технологий Интернет/интранет. Такое техническое решение позволяет использовать стандартные хранилища данных (библиотеки документов, БД) из локальных, корпоративных и глобальных сетей, не требуя существенных затрат на дополнительное администрирование и поддержание целостности, надежности и безопасности хранения данных.

. Обеспечение безопасности с помощью различных методов контроля и разграничения доступа к информационным ресурсам. При необходимости наличие в составе КИС сертифицированных ФАПСИ программно-аппаратных средств защиты информации.

. Поддержка технологий многоуровневого электронного архивирования информации на различных носителях (дисковых массивах, CD-ROM, CD-RW, магнитооптических дисках и библиотеках, ленточных библиотеках).

. Высокие эксплуатационные характеристики (легкость администрирования, эргономичность, русскоязычный интерфейс и др.).

Заключение

Внедрение корпоративной информационной системы на предприятии любого размера и профиля деятельности дает предприятию следующие преимущества:

·        возможность принимать более обоснованные решения;

·        улучшение качества обслуживания клиентов;

·        совершенствование взаимоотношений с поставщиками;

·        повышение производительности труда;

·        снижение себестоимости продукции;

·        совершенствование учета финансовых и товарно-материальных ценностей

·        улучшение оборачиваемости товаров и, соответственно, увеличение доходов и прибыли предприятия.

Однако для того, чтобы достигнуть повышения эффективности деятельности предприятия, к выбору информационной системы следует подходить очень серьезно. Выбор КИС для внедрения является сложным и ответственным процессом, требующим тщательного анализа как текущих потребностей и финансовых возможностей предприятия, так и перспективных планов его развития. Правильный выбор компании - разработчика/внедренца КИС, которая должна стать на долгие годы надежным партнером предприятия (в деле повышения эффективности его управления), является основой успеха внедрения КИС. Наибольший эффект от внедрения КИС достигается при ее комплексном развертывании и максимальной заинтересованности руководства предприятия в успехе всего проекта.

Список литературы

1.  Бойдейл Т. (1995). Как улучшить управление организацией: пособие для руководителей. Москва: ИНФРА.

2.      Гагарский В.А. (2004). Проблемы внедрения корпоративных информационных систем. Москва:Дело.

.        Глинских А. (2014). Основные особенности внедрения КИС.

.        Квинтин Андерсон(2004). Наиболее эффективные методы внедрения систем управления Москва: Гитр.

.        Корпоративные информационные системы