Материал: Автоматизация газотурбинной электростанции ГТЭС-72 Ватьеганского месторождения

Внимание! Если размещение файла нарушает Ваши авторские права, то обязательно сообщите нам

По линии входа газа в расширитель Р-1 через задвижку Зд2 газ подводится в расширитель сверху вниз для обеспечения отбоя капель конденсата о дно расширителя. По линии входа газа в расширитель через задвижку Зд3 газ поступает в расширитель снизу вверх.

По этой же линии выделившийся газовый конденсат отводится в существующий газопровод "Повх-ЛГПК" перед закрытой электрозадвижкой Зд1 по направлению потока газа от Повха. Конденсат на данном участке газопровода отводится по уровню через регулирующий клапан РК-3 на участок существующего газопровода - после электрозадвижки Зд1.

После расширителя часть газа отводится в линию подачи газа на ГТЭС-72, а остальной газ направляется дальше в газопровод "Повх-ЛГПК" на участок после закрытой задвижки Зд1, при этом газ проходит через регулирующие клапаны РК-1 и РК-2 предназначенные для создания давления в линии подачи газа на ГТЭС.

Конденсат с ГТЭС поступает в линию подачи газа на ГТЭС через обратный клапан КО-1.

При аварийном отключении Повховской компрессорной станции проектом предусмотрена подача газа с обратной стороны газопровода. При этом задвижка Зд4 (без электропривода) закрывается, а газ проходит через клапан РК-1 или РК-2, переведенный в постоянно открытое положение.

1.4 Котельная

Для покрытия тепловых нагрузок в количестве 1,618 МВт (1,391 Гкал/час) на площадке ГТЭС предусмотрена котельная (рисунок 1.4) с установленными двумя автоматизированными водогрейными котлами типа UNIMAT UT-L4. Котельная предназначена для теплоснабжения двух сетевых контуров. Один из них предназначен для теплоснабжения зданий и сооружений комплекса газотурбинной электростанции, другой - для обогрева газа на УПГ.

Основным топливом для котельной служит нефтяной попутный газ с низшей теплотой сгорания 11000 ккал/кг.

Резервным топливом служит дизельное топливо (арктическое) с удельной теплотой сгорания 43419 кДж/кг.

Тепловая мощность котла UNIMAT UT-L4 составляет 1 МВт. В котельной предусматривается место под котел на перспективу. При выходе из строя одного котла, мощности второго хватит для обеспечения нужд потребителей I категории.

Котельная работает без обслуживающего персонала.

Аварийные сигналы из котельной передаются в операторную ГТЭС.

Каждый котел оснащен циркуляционным насосом, расширительным баком и автоматикой.

Сетевые контуры имеют по 2 циркуляционных сетевых насоса (рабочий и резервный) с частотными преобразователями.

Регулирование отпуска тепла потребителям осуществляется при помощи регулирующих клапанов (в дистанционном режиме) и сетевыми насосами с частотными преобразователями.

Поддержание температуры и расхода теплоносителя в котловом контуре осуществляет автоматика котла.

Подпитка котлового контура водой осуществляется из расходного бака объемом 250 литров насосами подпитки по команде электроконтактного манометра, установленного на обратной линии котлового контура.

Подпитка контура теплоснабжения осуществляется из подпиточной емкости воды насосом подпитки по команде электроконтактного манометра, установленного на обратном трубопроводе контура теплоснабжения.

Рисунок 1.4 - Технологическая схема котельной

В технологическом контуре предусмотрена защита оборудования по давлению (на случай попадания газа из теплообменника УПГ в сетевой контур). Предусматривается остановка сетевых насосов технологического контура, закрытие кранов с электроприводом на вводе по команде с электроконтактного манометра, а также установлен предохранительный клапан.

Система газоснабжения котельной организована следующим образом: газ на газовую рампу подается от газопровода установки подготовки газа, подключение которого предусмотрено после теплообменных аппаратов Т-1/1-4. На газопроводе на котельную установлены: узел отсечного клапана типа "нормально закрытого" КЛ-1/1, регуляторы давления КЛ-2/1,2 и узел отсечного клапана типа "нормально открытый" КЛ-1/2.

Тип клапана КЛ-1/1 - "нормально закрытый", тип клапана КЛ-1/2 - "нормально открытый", т.е. при отключении электроэнергии в аварийной ситуации КЛ-1/1 закроется, тем самым обеспечивая прекращение подачи газа на котельную, а КЛ-1/2 откроется и при этом сбросит давление с трубопровода подачи газа на котельную.

При нормальной работе ГТЭС необходима работа клапанов по следующему алгоритму: при срабатывании датчиков пожарной сигнализации либо датчиков загазованности, установленных в котельной, клапан КЛ-1/1 переходит в закрытое положение, а КЛ-1/2 - в открытое. То же самое происходит и при превышении давления в трубопроводе подачи газа выше 0,375 МПа, и при отсутствии давления в данном трубопроводе.

2. Патентная проработка


2.1 Направление поиска


В дипломном проекте рассматриваются вопросы автоматизации фильтров-сепараторов, а также автоматизация узла подогрева газа.

Одним из наиболее важных измеряемых параметров на фильтр-сепараторах является уровень жидкости. На УПГ для этих целей используются ультразвуковые сигнализаторы уровня типа Magnetrol Echotel, поэтому при проведении патентного поиска особое внимание было уделено поиску приборов измерения и сигнализации уровня в технологических объектах нефтегазовой промышленности.

2.2 Регламент поиска


Патентный поиск проводился с использованием фондов УГНТУ по источникам патентной документации Российской Федерации. По зарубежным фондам поиск не проводился по причине их отсутствия.

Глубина поиска - пять лет (2008 - 2011). Поиск проводился по индексам международной классификации измерений (МКИ):

-        G01F 23/00 - "Устройства и приборы для измерения уровня жидких и сыпучих веществ в технологических ёмкостях";

-        G01F 23/28 - "Ультразвуковые приборы измерения уровня";

-        G01F 23/296 - "Индикация или измерение уровня жидких или сыпучих тел с помощью звуковых волн".

При этом использовались следующие источники патентной информации:

         полные описания к патентам Российской Федерации;

-        документы справочно-поискового аппарата;

         официальный бюллетень комитета Российской Федерации по патентам и товарным знакам "Изобретения".

2.3 Результаты поиска


Результаты поиска приведены в таблице 2.1.

Таблица 2.1 - Результаты патентного поиска

Страна

Номера просмотренных патентов

Индекс МКИ

Выявленные аналоги

Россия

Патенты №№ 2124282 - 2220519

G 01 F 23/00

№ 2188395 "Сигнализатор уровня"



G 01 F 23/28

№ 2206070 "Ультразвуковой сигнализатор уровня" № 2205372 "Резонансный сигнализатор уровня" № 2175437 "Многофункциональный ультразвуковой сигнализатор"



G 01 F 23/296

№ 2178152 "Ультразвуковой сигнализатор уровня"


2.4 Анализ результатов поиска


Рассмотрим более подробно аналоги, перечисленные в таблице 2.1.

Сигнализатор уровня (патент России № 2188395) относится к измерительной технике, в частности к аэродинамическим устройствам для сигнализации предельного расстояния до веществ, материалов и изделий, и может найти применение в системах автоматического управления для сигнализации уровня веществ в потенциально опасных производствах химической, нефтехимической, лакокрасочной и других отраслей промышленности. Повышение точности и расширение области применения достигается за счет того, что сигнализатор уровня содержит пневматический генератор звуковых колебаний, струйный элемент типа "трубка - приемный канал", выход которого подключен к вторичному прибору. Содержит формирователь плоской звуковой волны в виде отрезка трубы длиной /8, где  - длина генерируемой звуковой волны, установленный после пневматического генератора звуковых колебаний, содержащего на выходе диафрагму. При этом струйный элемент размещен в формирователе плоской звуковой волны.

Ультразвуковой сигнализатор уровня (патент России № 2206070) относится к контрольно-измерительной технике и может быть использован для сигнализации уровня жидкости в технологических резервуарах, а также в системах автоматизации технологических процессов, использующих меняющийся уровень жидкости. Устройство содержит электроакустический блок, усилительный блок, генератор возбуждающих импульсов, временной селектор, блок управления, блок выборки-хранения, АЦП, мультиплексор, ОЗУ, блоки вычитания, сравнения и индикатор. Выход электроакустического блока соединен со входом усилительного блока, а вход - с генератором возбуждающих импульсов. Выход усилителя соединен со входом временного селектора. Вход блока управления соединен с выходом блока сравнения. Выходы блока управления соединены с первыми входами генератора возбуждающих импульсов, временного селектора, блока выборки-хранения, мультиплексора, ОЗУ, блока сравнения. Выход блока сравнения соединен со входом АЦП. Выход АЦП соединен через мультивибратор со вторым входом ОЗУ и первым входом блока вычитания. Второй вход блока вычитания соединен с выходом ОЗУ, а выход - со вторым входом блока сравнения. Выход блока сравнения соединен с индикатором. Технический результат состоит в том, что достоверность результатов измерения не зависит от параметров резервуара, например его толщины, шероховатости поверхности, а устройство пригодно для серийного выпуска.

Резонансный сигнализатор уровня (патент России № 2205372) относится к технике контроля уровня жидких сред и может быть применен в нефтеперерабатывающей, химической и других отраслях промышленности. Устройство содержит накладной пьезоэлектрический преобразователь, первый и второй детекторы, согласующий трансформатор, генератор качающейся частоты, радиочастотный кабель, разделительный конденсатор, усилитель, первый и второй компараторы, источники опорных напряжений противоположной полярности и индикаторный блок. Пьезоэлектрический преобразователь акустически связан с внешней поверхностью резервуара. Первый детектор, согласующий трансформатор и пьезоэлектрический преобразователь подключены параллельно. Согласующий трансформатор соединен с помощью радиочастотного кабеля с генератором качающейся частоты и вторым детектором. Между выходом второго детектора и входом усилителя включен разделительный конденсатор. Выход усилителя подключен к входам первого и второго компараторов. Вторые входы первого и второго компараторов соединены с источниками опорных напряжений противоположной полярности. Выходы компараторов подключены к индикаторному блоку. Технический результат состоит в расширении температурного диапазона сигнализации уровня жидкости.

Многофункциональный ультразвуковой сигнализатор (патент России № 2175437) относится к технике измерения и контроля параметров жидкостей в резервуарах и может быть использован в нефтеперерабатывающей и других отраслях промышленности. Расширение функциональных возможностей устройства достигается за счет того, что сигнализатор содержит пьезоэлектрические приемопередающие преобразователи с отражателями, связанные через приемопередающее устройство с генератором зондирующих импульсов. Отражатели расположены на разных расстояниях от приемоизлучающих поверхностей пьезоэлектрических преобразователей, которые подсоединены к приемопередающему устройству одной линией связи. Приемопередающее устройство связано через коммутатор с усилителем, выход которого соединен со входами блока компараторов, четыре других входа соединены с четырьмя выходами блока одновибраторов, еще один выход которого подключен к управляющему входу коммутатора. Вход блока одновибраторов соединен с выходом генератора зондирующих импульсов. Первый выход блока компараторов соединен с релейным блоком и первым блоком контроля разности временных интервалов, второй выход блока компараторов соединен с первым блоком контроля разности временных интервалов, а третий выход блока компараторов связан с блоком контроля временных интервалов и вторым блоком контроля разности временных интервалов, другой вход которого подключен к четвертому выходу блока компараторов. Блок контроля временных интервалов и оба блока контроля разности временных интервалов соединены с выходом генератора зондирующих импульсов.

Ультразвуковой сигнализатор уровня (патент России №2178152) относится к ультразвуковой технике контроля уровня жидких сред и может быть применен в нефтеперерабатывающей, химической и других отраслях промышленности. Ультразвуковой сигнализатор уровня содержит пьезоэлектрический преобразователь, который акустически связан с внешней поверхностью стенки резервуара и соединен с помощью соединительного кабеля с усилителем мощности. Параллельно пьезоэлементу включены первый детектор, выход которого соединен с центральной жилой соединительного кабеля, и вторичная обмотка согласующего трансформатора. Первичная обмотка трансформатора подключена через первый разделительный конденсатор к соединительному кабелю. Один из концов соединительного кабеля соединен со входом второго детектора и через второй разделительный конденсатор - с выходом усилителя мощности. Вход усилителя мощности соединен с генератором непрерывных колебаний, управляемым напряжением (ГУН), и с делителем частоты. Выход делителя частоты связан с формирователем пилообразного напряжения и через сумматор - с управляющим входом ГУН. Второй вход сумматора соединен с первым потенциометром. Выход второго детектора соединен с одним из входов сумматора-усилителя, другой вход которого соединен со вторым потенциометром, а выход - с одним из входов компаратора. Другой вход компаратора подключен к третьему потенциометру, а выход связан с блоком индикации и релейным блоком. Технический результат состоит в повышении чувствительности сигнализатора уровня и расширении температурного диапазона контролируемой среды.

Патентные исследования показали, что существующие на сегодняшний день средства сигнализации уровня жидкости разнообразны по своему устройству и принципу действия и обладают как достоинствами, так и недостатками.

3. Автоматизация блока фильтров-сепараторов


3.1 Структура системы


Система имеет многоуровневую распределенную иерархическую структуру и включает в себя центральное автоматизированное рабочее место оператора со средствами операторского интерфейса. С рабочего места оператора производится контроль и управление основными объектами подготовки нефти.

Количество переменных, обрабатываемых, отображаемых, регистрируемых на автоматизированном рабочем месте оператора, составляет не менее 1000.

Время полного опроса всех измеренных сигналов технологического объекта не превышает 1 секунды. Время выдачи управляющих сигналов и воздействий внутри каждого контура регулирования или технологического устройства не превышает 1 секунды. Время обновления статической информации на экране монитора операторской станции не превышает 2 секунд от момента выбора видеокадра. Время обновления динамической информации на экране монитора операторской станции не превышает 3 секунд от момента ее обновления.

Система обеспечивает круглосуточное ведение технологического режима, обеспечивает сохранение состояния исполнительных устройств, при любых неисправностях системы управления, а также при переходе на резервное питание. В системе предусмотрены программные и аппаратные средства защиты от неквалифицированных действий персонала, способных привести к нарушениям технологического режима. Живучесть системы обеспечивает выполнение следующих технических решений:

операторская выполнена дублировано;

обеспечивается автономная работоспособность системы при отключении электропитания в течение не менее 30 минут за счет применения источника бесперебойного питания.

Система обеспечивает диагностику ее технических средств в режиме нормальной работы. Средний полный срок службы системы - 10 лет. В течение указанного полного срока службы допускается проведение средних ремонтов путем замены отдельных блоков и деталей. Система построена на базе лицензионных программных и технических средств и исключает необходимость пользовательской доработки.

 

3.2 Функции системы управления


Система обеспечивает выполнение следующих функций:

         функций управления технологическим процессом, в том числе блокировки;

-        информационные функции;

функции обслуживания системы.

Система обеспечивает следующие функции управления:

автоматическое регулирование;

управление с рабочего места оператора;

блокировки и защиты.

Система обеспечивает следующие функции автоматического регулирования (см. рисунок 1.2):

уровня жидкости в фильтр-сепараторов ФС-1/1, ФС-1/1. Регулирование выполняется по ультразвуковым сигнализаторам уровня типа Magnetrol Echotel на фильтр-сепараторов, регулирующим клапаном КЛ-5/1 для верхнего уровня и КЛ-6/1 для нижнего уровня для ФС-1/1, и КЛ-5/2 и КЛ-6/2 для ФС-1/2 на выпуске конденсата в дренажную емкость Е-1;

давление газа на ГТУ датчиком давления типа Метран-100-Exia-ДИ-1161, регулирующим клапаном КЛ-3 сбрасывая газ с избыточным давлением на факел;

давление газа на котельную датчиком давления типа Метран-100-Exia-ДИ-1161, регулирующим клапанами КЛ-2/1 и КЛ-2/2.

Средства контроля и автоматизации, установленные на блоке фильтр-сепараторов, предусматривают:

контроль минимального и максимального уровня на фильтр-сепараторах ФС-1/1, ФС-1/2;

контроль перепада давлений на фильтр-сепараторах ФС-1/1, ФС1/2;

контроль температуры газа до теплообменников;

контроль давления газа после каждого теплообменника (Т-1/1-Т1/4);

контроль давления газа на ГТУ;

контроль температуры газа на ГТУ, до теплообменников и после каждого теплообменника;

контроль температуры теплоносителя до теплообменников;

управление клапанами;

управление вентилятором.

Система обеспечивает дискретное (логическое) управление автоматической откачкой конденсата из фильтр-сепараторов при достижении верхнего уровня.

Система обеспечивает технологические защиты:

автоматический сброс газа на факел при нарушении герметичности или отключения электроэнергии;

автоматическая остановка двигателей насосов при попадания теплоносителя в газопровод.

Система обеспечивает сбор и предоставление оператору информации от измерительных приборов о значениях технологических параметров, проводит сравнение их с заданными границами и в случае выхода значения какого-либо параметра за допустимые границы сигнализирует об этом оператору. По запросу оператора информация на экран монитора выводится в виде мнемосхем с индикацией на них значений технологических параметров и их отклонений от нормы, стандартных видеограмм, графиков и таблиц, текстовых сообщений, отчетов.

Система обеспечивает автоматическое выполнение следующих неоперативных информационных функций:

ведение оперативной документации (сводок, рапортов);

накопление и хранение ретроспективной информации о ходе технологического процесса, состоянии системы, расчет и хранение статистических данных;

представление информации по запросам.

Период накопления информации: смена, сутки, месяц, квартал, год. Система обеспечивает возможность изменения уставок и блокировок, параметров регулирования. Доступ к инженерным функциям защищен паролем.

 

3.3 Рабочее место оператора


Оборудование операторской станции управления технологических процессов и операторской станции системы пожаротушения (системные блоки компьютеров, мониторы, лазерные принтеры) размещаются в помещении операторной на специализированных столах-пультах. На приборных щитах располагаются вторичные преобразователи, сигнализаторы загазованности. Соединительные кабели от шкафов станций управления, питание рабочего места прокладываются под фальшполом. Питание операторской станции и станции управления производится от источника бесперебойного питания. Основным средством представления информации оператору является графический дисплей. Взаимодействие оператора с "системой" обеспечивается операторским интерфейсом, включающим в себя иерархическую систему меню, мнемосхем процесса и стандартных экранов. Мнемосхемы процесса - это графическое изображение технологического оборудования. Мнемосхемы в максимальной степени отражают структуру, реальное состояние процесса и полевого оборудования систем. На мнемосхемах процесса отображаются:

состав технологического оборудования;

динамика изменения параметров процесса;

численные значения точек процесса;

состояние механизмов и агрегатов.

По степени детализации отображения информации операторский интерфейс включает следующие виды мнемосхем:

обзорные мнемосхемы;

групповые мнемосхемы;

детальные мнемосхемы.

На обзорной мнемосхеме УПН изображены все основные узлы контролируемого объекта. Управление технологическим процессом производится с помощью манипулятора "мышь". Окна выбора основных узлов расположены на нижнем поле каждой мнемосхемы. Выбирая нужный узел, переходят на мнемосхему этого узла. При выходе параметра за установки в каком-либо узле, мнемосхема этого узла по вызову оператора появляется на экране. Световой сигнал снимается после приведения параметра в норму. Сообщение об аварийной сигнализации записывается в файл с указанием времени и даты. По запросу диспетчера файл может быть выведен на печать. Файл содержит данные об авариях за месячный период. Количественная информация о процессе и состоянии оборудования отображается па мнемосхемах в виде численных значении параметров. Значения аналоговых параметров приводятся на мнемосхемах в специальных окнах, цвет, которого меняется от зеленого (параметр в норме) до красного (выход параметра за аварийную уставку). Цветовое кодирование запорной арматуры (задвижки, кран) - "открыта", зеленый цвет; "закрыта", красный цвет. Аналогичное кодирование цветом для исполнительных механизмов и агрегатов.

В системе предусмотрена аварийная и предупредительная сигнализация при отклонениях технологического процесса и нарушениях в работе оборудования. Сигнализация производится изменением цвета графического отображения сигнала на мнемосхеме; подсветкой аварийного табло на мнемосхеме; звуковым сигналом; отображением на экране аварийной сигнализации с указанием времени и даты и записью в файл. По запросу оператора файл может быть выведен на печать. Файл содержит данные об авариях за месячный период. Для определения причины возникновения аварийного сигнала, оператор должен перейти на мнемосхему соответствующего узла. Если причина в неисправности технологического оборудования, то на мнемосхеме появиться соответствующее текстовое сообщение. Рамка параметра, вышедшего за уставку, меняет цвет.

Аварийная сигнализация сопровождается звуковым сигналом. Действие звуковой сигнализации продолжается до момента квитирования сообщения оператором. Цветовая индикация отклонений на мнемосхеме и отображение отклонений на экране текущей аварийной сигнализации сохраняются до тех пор, пока значение параметра не войдет в норму. Все текущие сигнализации выводятся на отдельный видеокадр, перейти на который оператор может с помощью меню, находящегося в нижней части любой мнемосхемы. На экране сигнализации отображается время появления сигнала, наименование (позиция) сигнала, узел, к которому относится данный сигнал, величина сигнала и уставка. Цветовая индикация соответствует типу сигнализации (зеленый цвет - параметр в норме, красный цвет - авария). Строка записи на экране сигнализации сохраняется до тех пор, пока значение параметра не войдет в норму. Оператор может выбрать, отображать на экране все текущие сигнализации или сигнализации для отдельных групп (узлов). Для этого в левой части экрана сигнализации имеются кнопки с наименованием групп (узлов).

Экран трендов обеспечивает отображение текущих (в реальном времени параметров) значений параметров в виде временных графиков - графическая информация об изменении аналоговых параметров, имеющихся на данной мнемосхеме.

Экран аварийной сигнализации содержит в хронологическом порядке перечень сообщений об отклонениях контролируемых параметров - истории сигнализации, на котором зарегистрированы все события, вызвавшие срабатывание сигнализации за прошедшие сутки и текущую смену. На этом же экране фиксируются действия оператора.

Экран формирования отчетов содержит меню с перечнем формируемых отчетов - двухчасовой, сменный, суточный. Средства формирования отчетов имеют возможность импорта данных из сервера и поддерживают необходимые вычисления.

Экран событий ("Архив") В системе регистрируются все происходящие события:

аварийные сигналы;

действия оператора;

состояния всех входных и выходных сигналов на контрольных пунктах.

На каждой мнемосхеме в верхней части экрана содержится меню, позволяющее перейти к просмотру необходимого объекта (рисунок 3.1).

Оператор может перейти к экрану истории событий с помощью меню, находящегося в верхней части любой мнемосхемы. Оператор может выбрать для просмотра на экране событий сигналы, относящиеся к определенному узлу, аналогично тому, как это делается на экране текущей сигнализации. Все происходящие в Системе события регистрируются в файле, который может быть распечатан по запросу Оператора. В системе имеется защита от несанкционированного доступа. Идентификация пользователя осуществляется по имени и паролю.

Для регистрации входа в Систему необходимо выполнить следующие действия:

с помощью указателя (курсора) нажать клавишу с изображением ключа, находящуюся в нижнем меню любого видеокадра. При этом на экране появится окно парольной защиты;

установить курсор на поле "Имя пользователя" и нажать клавишу, после чего ввести имя;

установить курсор на поле "Пароль" и нажать клавишу, после чего ввести пароль.

Рисунок 3.1 - Сводный экран

В таблице 3.1 приведены уровни защиты и соответствующие им функции.

Таблица 3.1 - Уровни защиты

Уровень доступа

Возможности

"Гость"

Только просмотр экранных кадров

"Оператор"

Возможности 1-го уровня: квитировать сообщения об авариях; переключать режимы управления - ручной/автомат; управлять технологическим оборудованием (регулирующие клапана, электрозадвижки, насосы) с компьютера

"Администратор"

Возможности 2-го уровня: доступ к рабочему столу Windows; перезагрузка компьютеров системы; запуск/останов программ; конфигурирование, настройка программ (к примеру, изменение уставок регулирования, условий автоматического управления насосами, задвижками и др.)

"Администратор разработчик системы"

Возможности 3-го уровня: раздача прав доступа пользователям (задание имен, паролей; уровней доступа)


После этого положение ключа покажет соответствующую категорию пользователя. Администратор разработчика системы может назначать или изменять ранее назначенные права доступа пользователям.

Действия оператора в ответ на аварийную сигнализацию основаны на подтверждении (квитирования) аварийной сигнализации. При возникновении аварийной сигнализации оператор должен вызвать экран текущей сигнализации, где находится список аварийных параметров. Экран сигнализации имеет кнопку "Подтверждение", квитирующей все аварийные сигналы, имеющиеся в списке на экране. После квитирования аварийной сигнализации снимается звуковой сигнал, аварийные параметры прекращают мигать, но остаются подсвеченными до возвращения параметров к норме. Далее оператор должен принять необходимые меры к устранению неисправности.

Оператор может отключить блокировки и сигнализации для любого технологического узла. Отключение производится с экрана отключения блокировок и сигнализаций, перейти к которому можно с помощью меню в нижней части любой мнемосхемы. Если в Системе отключены блокировки и сигнализации, то кнопка "Отключение блокировок и сигнализаций" в меню подсвечивается красным цветом для напоминания об этом оператору.

Изменения уставок контролируемых параметров производится только пользователем, имеющим полномочия инженера-технолога. Оператору эти действия не доступны. Для того чтобы изменить значение уставки необходимо выполнить следующие действия:

навести курсор на поле выбранного параметра и нажать клавишу "мыши". При этом на экране появится специальное окно для изменения уставки. Значение уставки отображается в окне в численном виде и в виде столбца - индикатора;

изменить значение уставки, перемещая с помощью "мыши" движок регулятора или вводя числовое значение в поле уставки с помощью клавиатуры.

 

3.4 Функциональная схема автоматизации


Для обеспечения функционирования сооружений ГТЭС в заданных регламентом режимах работы, улучшения технико-экономических показателей и обеспечения безопасности эксплуатации технологических сооружений в автоматизированной системе управления технологическим процессом с учётом использования попутного газа как топливо заложены следующие критерии управления: максимальная точность измерения параметров; максимум поддержки безостановочной и большого объема работы; максимальная очистка газа; максимум надёжности ведения технологического процесса.

За счёт более высокого содержания этана (С2Н6), пропана (С3Н8), бутана (С4Н10) и пентана (С5Н12) попутный нефтяной газ является "жирным" топливом по сравнению с природным газом. Поэтому узел подготовки газа занимает здесь особое положение.

Функциональная схема автоматизации узла подготовки газ представлена на рисунке 3.2.

Для автоматизации управления установки применяют дистанционные измерительные устройства и элементы автоматики, перечисленные в таблице 3.2, которые позволяют получить быструю объективную информацию о работе, оперативно и точно установить заданный режим работы.

Таблица 3.2 - Перечень средств КИПиА УПГ

Позиция

Наименование

Кол.

Примечание

1-1, 1-2, 2-1, 2-2, 4-1, 4-2, 5-1, 5-2

Ультразвуковой сигнализатор уровня типа Magnetrol Echotel

8

1ExdibIICT6X

3-1,6-1

Датчик перепада давления типа Emerson модели 1151

2

1ExdIICT6X

7-1,8-1

Датчик давления типа Метран-100-ДИ

2

ExiaIICT5X

9, 10, 11, 12, 13, 14, 15, 16-1

Термопреобразователь с унифицированным выходным сигналом ТСМУ типа Метран-274

8

ExiaIICT6

1-3, 2-3, 4-3, 5-3, 8-2, 8-3

Электропривод типа РэмТЭК-02.Л. 20.7000.6.60.2. V. 20. УХЛ1

6

1ExdIIBT4

7-2

Электропривод типа РэмТЭК-02. Л.44.18000.6.100.2. V.23. УХЛ1

1

1ExdIIBT4

16-2

Пускатель магнитный ПМЛ

1



Противоаварийная защита включает в себя:

         защита от превышения допустимой разницы давления на 0,1 МПа в фильтр-сепараторах. При этом регулируются клапаны для стока конденсата из фильтр-сепараторов, таким образом, чтобы нормализовать давление;

-        защита от превышения давления 2,95 на входе ГТУ. При этом открывается клапан КЛ-3 на факел, чтобы нормализовать давление;

защита от превышения давления 0,3 МПа на входе котельной. Тогда узел отсечного клапана типа "нормально закрытого" КЛ-1/1 закроется, регуляторы давления КЛ-2/1,2 и узел отсечного клапана типа "нормально открытый" КЛ-1/2 откроется и при этом сбросит давление с трубопровода подачи газа на котельную.

В таблице 3.3 представлен перечень блокировок и их действий в соответствии с функциональной схемой автоматизации.

Таблица 3.3 - Блокировки и их действия

№ сценария защиты

№ позиции

Условие срабатывания

Действие защиты

1

3, 6

Превышение разницы давлений на 0,1 МПа

Регулирование клапанов КЛ-5, КЛ-6

2

7-1

Превышение давления 2,95 МПа ГТУ

Открытие клапана КЛ-3 на факел

3

8-1

Превышение давления 0,3 МПа ГТУ на входе котельной

Сброс газа на факел


Комплекс технических средств автоматизации, установленный на технологическом оборудовании, обеспечивает:

измерение температуры:

а) газа на входе теплообменников T-1/1 - T-1/4;

б) газа на выходах каждого теплообменника T-1/1 - T-1/4;

в) теплоносителя на входе теплообменников T-1/1 - T-1/4;

г) в помещении блока фильтр-сепараторов.

Для дистанционного измерения температуры используется термопреобразователи с унифицированным выходным сигналом постоянного тока ТСМУ типа Метран-274-Exia (100М);

измерение давления:

а) газа на входе в ГТЭС;

б) газ на входе в котельную.

Для дистанционного измерения давления используется датчик избыточного давления типа Метран-100-Exia-ДИ с микропроцессорными электронным преобразователем с индикатором, с кодом предела допускаемой основной погрешности 0,15, с выходным сигналом 4.20 мА и линейной характеристикой;

измерение перепада давления в фильтр-сепараторах ФС-1/1, ФС-1/2 осуществляется датчиком перепада давления типа Emerson 1151 Exd с выходом 4.20 мА с цифровым сигналом на базе HART-протокола;

контроль уровня в фильтр-сепараторах ФС-1/1, ФС-1/2 производится ультразвуковыми сигнализаторами уровня типа Magnetrol Ecotel Exia.

Рассмотрим два датчика более подробно: ультразвуковой сигнализатор уровня типа Magnetrol Ecotel 910 Exia и датчик давления типа Метран-100--ДИ-1161.

Особенности:

не требует калибровки;

в стандартном исполнении имеет два электрических ввода и различные варианты корпуса;

встроенная схема усреднения сигнала гарантирует отсутствие ложных срабатываний при самом сильном пенообразовании или турбулентности;

уровень срабатывания/сигнализации определяется длиной зонда датчика, которая может быть выбрана в диапазоне от 30 мм до 2540 мм;

все материалы, контактирующие с рабочей средой - нержавеющая сталь 316/316L (1.4401/1.4404);

можно на месте выбрать "безопасный" вариант сигнализации при неисправности/обесточивании датчика: нормально закрытый или открытый контакт реле.

Рисунок 3.3 - Внешний вид Magnetrol Echotel 910

Принцип работы сигнализатора типа Echotel 910, изображенный на рисунке 3.4, заключается в использовании двух кристаллов для "передачи-приема". Электрический сигнал преобразуется в энергию ультразвука и передается через зазор к кристаллу-приемнику. Если в зазоре имеется воздух, то энергия ультразвука не будет получена приемником. Если в зазоре имеется жидкость, то энергия ультразвука преодолеет зазор и приведет в действие реле.

Электрические характеристики прибора показаны в таблице 3.4.

Таблица 3.4 - Характеристики Magnetrol Echotel 910

Характеристика

Значение

Напряжение питания (±10%) при переменном токе 50-60 Гц, В

220

Напряжение питания (±10%) при постоянном токе, В

24

Потребляемая мощность, ВА, номинально

2,5

Температура электронного блока, єС

минус 40 - +70

Давление рабочей среды при минус 40 єС - +120 єС, бар

55

Время срабатывания, сек, типичное

0,5

Воспроизводимость, мм

2


Рисунок 3.4 - Принцип работы Magnetrol Echotel 910

Контроль перепада давления осуществляется датчиком перепада даления типа Emercon 1151.

Высокоточные интеллектуальные датчики давления серии 1151 обыкновенного и взрывозащищенного исполнений предназначены для точных измерений абсолютного, избыточного давлений, разности давлений газов, паров (в т. ч. насыщенных), жидкостей, уровня жидкостей (в т. ч. нагретых, химически активных) и дистанционной передачи выходных сигналов в системы автоматического контроля, регулирования и управления технологических процессов.

Множество вариантов исполнений датчиков по входным и выходным параметрам, по конструкционным материалам для любых промышленных сред позволяют выбрать наилучший для конкретного применения.

Характеристики:

         измеряемая среда: газ, жидкости (в т. ч. агрессивные);

диапазоны верхних пределов измерений, кПа:

а)      абсолютное давление: 6,22 - 6895;

б)      избыточное давление: 0,18 - 41369;

в)      перепад давлений: 0,18 - 6895;

г)       гидростатическое давление (уровень): 6,2 - 689,5;

-        перенастройка диапазонов измерений: до 1-50;

-        предел допускаемой основной приведенной погрешности: ±0,075%;

         выходные сигналы:

а)      4.20 мА с цифровым сигналом на базе HART-протокола;

б)      аналоговый 4.20, 10.50 мА;

в)      экономичный по напряжению 0,8-3,2; 1-5 В [1].

Датчик давления типа Метран-100-Ex-ДИ-1161.

Контроль давления осуществляется датчиком давления типа Метран-100-Ex-ДИ-1161.

Датчик избыточного давления типа Метран-100-Ex-ДИ, модель 1161, поставляемый для эксплуатации на объектах АС, с материалами, контактирующими с рабочей средой, титановый сплав и 12Х18Н10Т, с микропроцессорным электронным преобразователем с индикатором, климатического исполнения УХЛ3.1, с кодом предела допускаемой основной погрешности 015, с верхним пределом измерений 16 МПа, с выходным сигналом 4.20 мА и линейной характеристикой, с ниппелем, под накидную гайку М20х1.5, со штепсельным разъемом 2РМ22Б4Ш3В1.

Контроль температуры осуществляется термопреобразователем с унифицированным выходным сигналом типа ТСМУ Метран - 274-Ex.

Предназначены для измерения температуры нейтральных и агрессивных сред, по отношению к которым материал защитной арматуры является коррозионностойким.

Чувствительный элемент первичного преобразователя и встроенный в головку датчика измерительный преобразователь преобразуют измеряемую температуру в унифицированный выходной сигнал постоянного тока, что дает возможность построения автоматизированной системы управления технологическим процессом (АСУТП) без применения дополнительных нормирующих преобразователей.

Напряжение питания:

от 18 до 42 В постоянного тока для термопреобразователей с выходным сигналом 4.20 мА;

В постоянного тока - для термопреобразователей с выходным сигналом 0.5 мА. Допускаемое отклонение напряжения питания - не более ±2%;

от искробезопасных цепей блоков питания (барьеров), имеющих вид взрывозащиты "искробезопасная электрическая цепь "уровня "ia""" для взрывоопасных смесей группы IIC по ГОСТ 12.1.011 с напряжением холостого хода не более 24 В, током короткого замыкания не более 120 мА - для термопреобразователей исполнения "Exia".

Потребляемая мощность:

не более 0,9 Вт - для термопреобразователей обыкновенного исполнения;

не более 0,5 Вт - для термопреобразователей взрывозащищенного исполнения.

 

3.5 Архитектура, основные принципы взаимодействия составных частей системы автоматизации


Объем автоматизации, перечисленный в предыдущем разделе, не может быть реализован без автоматизированной системы управления технологическим процессом, поэтому рассмотрим структуру АСУТП.

Архитектура системы автоматизации представлена на рисунке 3.5.

АСУТП имеет трехуровневую структуру управления:

первый уровень (уровень датчиков);

второй уровень (уровень автоматизации и управления);

третий уровень (информационный уровень).

Первый уровень (уровень датчиков) состоит из датчиков и исполнительных механизмов, установленных непосредственно на технологическом оборудовании (резервуарах, трубах и т.д.) и вблизи него (датчики загазованности по периметру и в помещениях, датчики пожара). Датчики осуществляют измерение параметров технологического процесса и перевод физических величин в электрические сигналы, которые были описаны разделом выше.

Исполнительные механизмы осуществляют непосредственное воздействие на технологический процесс, руководствуясь сигналами с уровня автоматизации и управления.

Второй уровень (рисунок 3.5) - это уровень контроллера, осуществляющего автоматическое управление процессом. Для этого уровня был использован контроллер SIMATIC S7-300.

SIMATIC S7-300 - это модульный программируемый контроллер, предназначенный для построения систем автоматизации низкой и средней степени сложности.

Модульная конструкция, работа с естественным охлаждением, возможность применения структур локального и распределенного ввода-вывода, широкие коммуникационные возможности, множество функций, поддерживаемых на уровне операционной системы, удобство эксплуатации и обслуживания обеспечивают возможность получения рентабельных решений для построения систем автоматического управления в различных областях промышленного производства.

Эффективному применению контроллеров способствует возможность использования нескольких типов центральных процессоров различной производительности, наличие широкой гаммы модулей ввода-вывода дискретных и аналоговых сигналов, функциональных модулей и коммуникационных процессоров.

Центральные процессоры S7-300C оснащены набором встроенных входов и выходов, а также набором встроенных функций, что позволяет применять эти процессоры в качестве готовых блоков управления.S7-300 является идеальным изделием для эксплуатации в тяжелых промышленных условиях, отличающихся сильным воздействием вибрации и тряски, повышенной влажности, широким диапазоном рабочих температур. Обслуживает следующие интерфейсы:

MPI (Multi Point Interface - многоточечный интерфейс) - это интерфейс CPU с устройством программирования (PG) или панелью оператора (OP) или для обмена данными в подсети MPI.

Типовая (предустановленная) скорость передачи составляет 187,5 кБод. Для обмена данными с S7-200 можно установить также скорость 19,2 кБод. Другие скорости передачи невозможны.

CPU посылает свои установленные параметры шины (например, скорость передачи) на интерфейс PROFIBUS-DP (если он используется как master). Благодаря этому устройство программирования, например, может быть снабжено правильными параметрами и может автоматически подключаться к подсети PROFIBUS. Передача параметров шины может быть отключена при проектировании.

Контроллеры SIMATIC S7-300 имеют модульную конструкцию (рисунок 3.6) и могут включать в свой состав:

модуль центрального процессора (CPU). В зависимости от степени сложности решаемой задачи в контроллерах могут быть использованы различные типы центральных процессоров, отличающихся производительностью, объемом памяти, наличием или отсутствием встроенных входов-выходов и специальных функций, количеством и видом встроенных коммуникационных интерфейсов и т.д.;

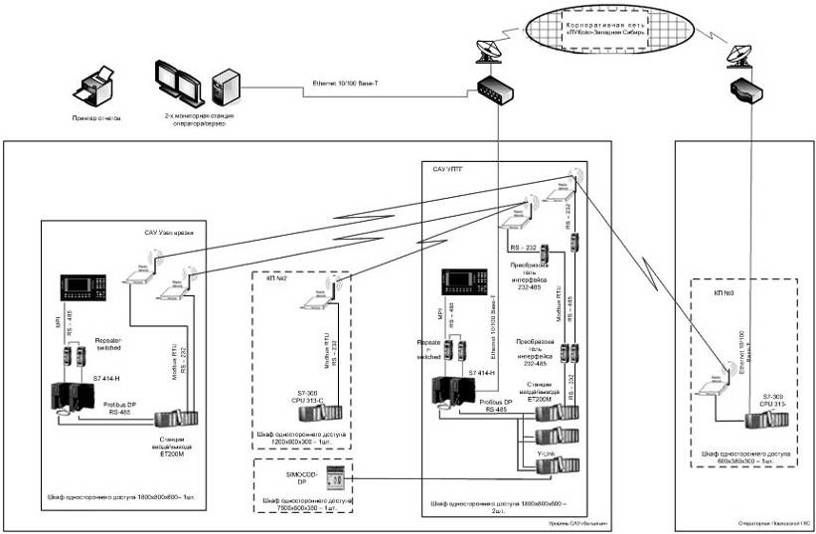
Рисунок 3.5 - САУ узла врезки и линейной части и САУ узла подготовки газа Ватьеганской ГТЭС

сигнальные модули (SM), предназначенные для ввода-вывода дискретных и аналоговых сигналов с различными электрическими и временными параметрами;

коммуникационные процессоры (CP) для подключения к сетям PROFIBUS, Industrial Ethernet, AS-Interface или организации связи через PtP (point to point) интерфейс;

функциональные модули (FM), способные самостоятельно решать задачи автоматического регулирования, позиционирования, обработки сигналов. Функциональные модули снабжены встроенным микропроцессором и способны выполнять возложенные на них функции даже в случае остановки центрального процессора программируемого контроллера;

интерфейсные модули (IM), обеспечивающие возможность подключения к базовому блоку (стойка с CPU) стоек расширения ввода-вывода. Контроллеры SIMATIC S7-300 позволяют использовать в своем составе до 32 сигнальных и функциональных модулей, а также коммуникационных процессоров, распределенных по 4 монтажным стойкам.

Рисунок 3.6 - Конструкция SIMATIC S7-300

Все модули работают с естественным охлаждением.

Конструкция контроллера отличается высокой гибкостью и удобством обслуживания:

все модули легко устанавливаются на профильную рейку S7-300 и фиксируются в рабочем положении винтом;

во все модули (кроме модулей блоков питания) встроены участки внутренней шины контроллера. Соединение этих участков выполняется шинными соединителями, устанавливаемыми на тыльной стороне корпуса. Шинные соединители входят в комплект поставки всех модулей за исключением центральных процессоров и блоков питания;

наличие фронтальных соединителей, позволяющих производить замену модулей без демонтажа внешних соединений и упрощающих выполнение операций подключения внешних цепей модулей;

подключение внешних цепей через фронтальные соединители с контактами под винт или контактами-защелками;

механическое кодирование фронтальных соединителей, исключающее возможность возникновения ошибок при замене модулей;

применение модульных и гибких соединителей SIMATIC TOP Connect, существенно упрощающих монтаж шкафов управления;

единая для всех модулей глубина установки. Все кабели располагаются в монтажных каналах модулей и закрываются защитными дверцами;

произвольный порядок размещения модулей в монтажных стойках. Фиксированные места должны занимать только блоки питания, центральные процессоры и интерфейсные модули.

Допускается выполнять горизонтальную (ось монтажной стойки ориентирована в горизонтальной плоскости) и вертикальную установку стоек контроллера. При вертикальной установке ухудшаются условия охлаждения модулей, поэтому верхняя граница допустимого диапазона рабочих температур снижается.

В компонентах SIPLUS S7-300 используются специальные покрытия, обеспечивающие их эффективную защиту от воздействия окружающей среды. Использование специальных компонентов гарантирует нормальную работу контроллера при отрицательных температурах. В остальном SIPLUS S7-300 аналогичен по конструкции стандартному исполнению SIMATIC S7-300. В SIPLUS S7-300 могут использоваться только модули, имеющие расширенный диапазон рабочих температур.

4. Расчет автоматической системы регулирования подогрева попутного нефтяного газа


4.1 Описание физических процессов при подогреве попутного нефтяного газа


Подогрев попутного нефтяного газа осуществляется четырьмя теплообменниками, где теплоносителем служит этиленгликоль.

Механизм нагрева этиленгликоля осуществляется в котельной, показан на рисунке 4.1.

Система подогрева попутного нефтяного газа организована следующим образом: попутный газ с газопровода установки подготовки газа, подключение которого предусмотрено после теплообменных аппаратов Т-1/1, Т-1/2, Т-1/3 и Т-1/4, под постоянным давлением 0,375 МПа сжигается в котлах К-1 и К-2, которые нагревают техническую воду. Поддержание температуры и расхода воды в котловом контуре осуществляет автоматика котла. Насос при котлах проводит воду в движение, задавая напор жидкости. Заданный поток воды нагревает этиленгликоль в теплообменниках T-2/1 и Т-2/2. Регулирование отпуска тепла на теплообменники Т-1/1, Т-1/2, Т-1/3 и Т-1/4 осуществляется при помощи регулирующего клапана (в дистанционном режиме) и сетевыми насосами с частотными преобразователями (рабочим и резервным).

Целью автоматики котла является поддержания воды определенной температуры и расхода жидкости для отдачи тепла этиленгликолю. Поскольку система статическая и носит следящий режим в ВКР она не рассматривать.

Целью расчетной части является регулирование потока этиленгликоля в технологическом контуре.

Текущая система регулирования заключается в следующем: сигнал поступает с термопреобразователя, стоящего после теплообменников Т-1/1, Т-1/2, Т-1/3 и Т-1/4, на контроллер SIMATIC S7-300.

Рисунок 4.1 - Схема подогрева попутного нефтяного газа

В контроллере происходит регулирование встроенным ПИД-регулятором, который управляет насосом через частотный преобразователь.

Данная система недостаточно быстро реагирует на изменения из-за инерционности теплового процесса и того, что регулирующий орган достаточно далеко находится от объекта регулирования (порядка 50 - 100 м).

Данную систему можно улучшить путем ввода корректирующего регулятора, образуя при этом каскадную систему регулирования, что несет за собой следующие достоинства:

-        существенное (1,5 - 20 раз) улучшение качества управления при отработке возмущений и обычно незначительное (в 1,5 - 2 раза) - при отработке управляющих воздействий;

-        поддержание управляемого (температура попутного газа) на заданном значении с высокой степенью точности при большом запаздывании основного объекта управления;

         быструю компенсацию возмущений, воздействующих на стабилизирующий (внутренний) контур регулирования, вследствие чего эти возмущения не приводят к большому отклонению управляемого параметра от заданного значения [1].

 

4.2 Идентификация объекта управления


Теплообмен - передача энергии в форме тепла от более нагретого тела к менее нагретому через разделяющую их стенку.

Движущей силой теплообмена является разность температур:

при этом  (4.1)

Теплообмен между телами представляет собой обмен энергией между молекулами, атомами и свободными электронами; в результате теплообмена интенсивность движения частиц более нагретого тела снижается, а менее нагретого - возрастает.

Тела, участвующие в теплообмене, называются теплоносителями.

Теплопередача - наука о процессах распространения тепла. Законы теплопередачи лежат в основе тепловых процессов - нагревания, охлаждения, конденсации паров, выпаривания. Они имеют большое значение для интенсификации многих массообменных процессов (абсорбции, адсорбции, перегонки, экстракции, сушки и т.д.).

Различают три принципиально различных способа распространения тепла: теплопроводность, конвекция и тепловое излучение.

Механизм процесса теплообмена оказан на рисунке 4.2.

Рисунок 4.2 - Механизм процесса теплообмена

Нагревание раствора теплоносителем осуществляется в три этапа: 1 этап - отдача тепла от теплоносителя к стенке; 2 этап - провождение этого тепла через себя стенкой; 3 этап - отдача тепла стенкой раствору. Эти этапы описываются следующими уравнениями:

 - основное уравнение теплоотдачи, (4.2)

 - основное уравнение теплопроводности, (4.3)

 - основное уравнение теплоотдачи, (4.4)

 - основное уравнение теплопередачи, (4.2)

Где Q - количество тепла, передаваемое от более нагретого тела к менее нагретому, Вт;

α1 и α2 - коэффициент теплоотдачи от теплоносителя к стенке и от стенок к раствору, Вт/м2К, который показывает, какое количество тепла отдано к единице поверхности стенки и от единицы её поверхности при разности температур 1 єС, т.е. скорость отдачи тепла;

λ - коэффициент теплопроводности стенки, Вт/м2К, который показывает какое количество тепла проводила стенка через единицу её толщины при температуре 1 єС, т.е. скорость передачи стенкой;

К - коэффициент теплопередачи от более нагретого тела к менее нагретому через разделяющему их стенку, Вт/м2К, который показывает, какое количество тепла передано через единицу поверхности стенки при разности температур 1 єС, т.е. скорость передачи тепла;

F - теплообменная поверхность стенки теплового аппарата, м2;

δ - толщина стенки, м [2].

По первому и второму закону термодинамики, говорящим о том, что в изолированной системе запас энергий остается постоянным и процесс передачи теплоты от горячего тела к холодному является необратимым, следует:

 (4.6)

Тогда формулы (4.2), (4.3) и (4.4) преобразуются в систему:

. (4.7)

Сложив равенства (4.7) почленно, получим:

 (4.8)

Приравняв равенства (4.5) и (4.8), получим коэффициент теплопередачи:

 (4.9)

Поскольку существующая система уже имеет рассчитанный регулятор изменения температуры по возмущению расхода теплоносителя, в нашей системе он будет выполнять роль корректирующего регулятора (рисунок 4.3). А коэффициенты для стабилизирующего регулятора, работающего на возмущение входной температуры теплоносителя, приведены ниже.

Рисунок 4.3 - Расчетная схема каскадной системы

Если пренебречь диффузионными процессами в аппаратах, то модельные уравнения теплообменников, основанные на энергетическом балансе, гипотезах полного смешения и/или полного вытеснения, принимают вид дифференциальных уравнений первого порядка в обыкновенных (для гипотезы полного смешения) и частных (для гипотезы полного вытеснения) производных.

Рассмотрим постановку задачи получения передаточных функций объектов с распределенными параметрами, описываемых дифференциальными уравнениями в частных производных с двумя независимыми аргументами. Для многомерного вектора состояний Y (x, t) применима в этом случае матричная форма записи модели в соответствии с принципами пространства состояний:

 (4.10)

; , (4.11)

где Y (x,t) - вектор параметров состояния;

U (x,t) - вектор внешних воздействий, в общем случае распределенных по координате;

U0 (t) - вектор сосредоточенных внешних воздействий, приложенных к входному сечению (граничное условие);

М1, М0, N, N0 - в общем случае матрицы коэффициентов уравнений системы [3].

Применив преобразование Лапласа по t, получим обыкновенное дифференциальное уравнение относительно х, которое учитывает Y (x,0+) - начальное условие. Разрешив его относительно производной по х, получим матричную форму системы обыкновенных неоднородных линейных дифференциальных уравнений первого порядка с параметром х. Для такой системы определяем матрицу Грина, которая является решением соответствующего однородного матричного уравнения. В некоторых частных случаях можно получить решение системы.

Особый интерес это решение имеет при выборе определенного значения координаты х = L. Тогда отношение выхода к каждому из входов представляет собой передаточную функцию по соответствующему каналу для заданного значения координаты х.

На основе приведенного подхода получено уравнение модели теплообменника при следующих допущениях:

-        длина и площадь сечения трубы постоянны;

-        теплообменник имеет идеальную изоляцию от внешней среды;

-        температура в кожухе выше температуры в трубе  > ;

         рассматривается теплообмен между потоками за счет теплопередачи через стенку с поверхностью F и коэффициентом К;

-        теплоемкостью стенки пренебрегаем.

Математическая модель динамики теплообменника имеет вид:

, (4.12)

где  - отклонение от состояния равновесия.

Применив к нему преобразование Лапласа относительно аргумента t с учетом нулевых начальных условий, получим обыкновенное дифференциальное уравнение первого порядка с одним аргументом х. При скачкообразном изменении  его решение имеет следующий вид:

, (4.13)

где  - изображение по Лапласу функции скачка .

Особенность данной постановки задачи заключается в том, что не требуется получение решения дифференциального уравнения объекта во временной области. Наша задача - получить математическую модель, которой можно воспользоваться при расчете АСР. Этим требованиям отвечает математическая модель в частотной области, то есть передаточная функция.

Искомая передаточная функция примет вид:

, (4.14)

где

 

Тогда передаточная функция примет вид:


4.3 Выбор закона регулирования


Исследованы предельные возможности рассматриваемых одноконтурных систем в зависимости от отношения t/Т объекта. Быстродействие системы можно оценить наиболее медленно затухающей составляющей переходного процесса, которая определяется степенью устойчивости h. Для типовых систем, состоящих из апериодического звена с запаздыванием и одного из типовых регуляторов, рассчитаны значения безразмерной степени устойчивости  в зависимости от отношения t/T объекта при его коэффициенте усиления k = 1. Для П-регулятора принято S1∙k=1 и рассмотрена также относительная статическая погрешность yст/k = 1/ (1 + S1).

Расчеты показывают, что при величина  для АСР с различными регуляторами стремится к асимптотам: для И-регулятора  (∞) = 1; для ПИ-регулятора -  (∞) = 2; для ПИД-регулятора  (∞) = 3. При t/T < 0,5 максимальным быстродействием обладает ПИД-регулятор, а при t/T > 0,5 - П-регулятор, для которого  возрастает неограниченно. Однако статическая погрешность уст/k с увеличением t/T асимптотически приближается к 1. Введение И-составляющей, обеспечивающей астатизм системы, скачком снижает ее быстродействие при переходе от П - к ПИ-регулятору [4,5].

 

4.4 Расчет внутренней системы регулирования


Расчет системы автоматического регулирования состоит в нахождении оптимальных настроек регулятора, т.е. таких параметров ПИ-закона регулирования, при которых в работе замкнутой системы обеспечивается заданный запас устойчивости и определенные показатели качества регулирования не хуже требуемых или имеют экстремальные значения.

В данной работе в качестве критерия оптимальности принят минимум интегрального квадратичного критерия качества регулирования. Если при найденных настройках обеспечивается минимальное значение принятого критерия, то расчет системы можно считать оконченным.

Передаточная функция дискретного ПИД-регулятора определяется выражением:

, (4.15)

где

Кр - коэффициент передачи регулятора;

Ти - постоянная интегрирования регулятора;

Тд - постоянная дифференцирования регулятора;

Т - период дискретизации (квантования).

Для расчета используется z-передаточная функция объекта Wоб (z), получаемая как z-преобразование от произведения Wдм (z, S) и Wоб (S).

 - передаточная функция демодулятора нулевого порядка, тогда z-передаточная функция объекта определяется выражением

 (4.16)

Для нахождения z-преобразования  раскладывается на элементарные дроби:

. (4.15)

Коэффициенты в разложении: A = 0,435, B = - 3,045.

, (4.16)

 (4.17)

Период дискретизации Т выбран таким образом, чтобы запаздывание объекта было равно целому числу периодов T. При Т = 4 с:

, (4.18)

. (4.19)

Расчет оптимальных настроек регулятора проведен графоаналитическим методом при ограничении на частотный показатель колебательности М.

Сущность метода, заключается в следующем:

если , тогда ,

. (4.20)

То же самое выражение можно записать для всех частот:

, (4.21)

. (4.22)

Данное неравенство можно преобразовать к виду:

. (4.23)

Отсюда следует, что, если комплексная частотная характеристика (КЧХ) разомкнутой системы не заходит в окружность радиуса  с центром в точке , где , то система обладает частотным показателем качества М, не превышающим допустимое значение Мдоп.

Для нахождения оптимальных настроек на комплексной плоскости строится окружность с оговоренными выше параметрами и строится КЧХ разомкнутой системы для фиксированных значений Ти и Тд, путем подбора находится такое значение Кр, при котором КЧХ касается окружности в одной точке. Значение Тд определяется как Тд=аТи, где параметр а варьируется [5].

Для получения комплексной частотной функции разомкнутой системы производится замена :

, (4.24)

, (4.25)

. (4.26)

Таким образом, комплексная частотная функция разомкнутой системы:

 (4.27)

В качестве примера приводится нахождение Кр для Ти = 1с и а = 0,15 (Тд = 0,15 с) описанным выше способом. При нахождении значений Кр частотный показатель колебательности М принимается равным 1,2. На комплексной плоскости строится окружность радиуса RM=2,272 и с центром в точке (-3,273; j0), затем строятся КЧХ для ряда значений Кр и находится такое значение Кр, при котором КЧХ касается окружности (рисунок 4.4).

Как видно из рисунка 4.4, КЧХ касается окружности при Кр=1,148, значит Ти = 1с и а = 0,15 соответствует Кр=1,148.

Рисунок 4.4 - Нахождение настроек регулятора графоаналитическим методом

Все построения проведены с использованием программного продукта Mathcad 7.0.

Доказано, что интегральный критерий качества регулирования принимает минимальное значение при максимальном отношении Кр к Ти. Результаты расчета отношений Кри для каждого сочетания параметров сведены в таблице 4.1.

Таблица 4.1 - Определение оптимальных параметров регулятора


Ти, с

1

2

3

4

5

6

7

a=0

Кр

0,157

0,345

0,561

0,787

1,014

1, 193

1,34


Кри

0,157

0,1725

0,187

0, 1968

0, 2028

0, 1988

0, 1914

a=0,15

Кр

0,158

0,35

0,57

0,82

1,08

1,28

1,44


Кри

0,158

0,175

0, 19

0, 205

0,216

0,2133

0, 2057

a=0, 20

Кр

0,158

0,349

0,575

0,827

1,096

1,31

1,478


Кри

0,158

0,1745

0, 1917

0, 2067

0,2192

0,2183

0,21

a=0,25

Кр

0,158

0,349

0,577

0,83

1,13

1,34

1,46


Кри

0,158

0,1745

0, 1923

0, 2075

0,226

0,2233

0, 2086

a=0,30

Кр

0,158

0,348

0,578

0,848

1,148

1,348

1,458


Кри

0,158

0,174

0, 1927

0,212

0,2296

0,2247

0, 2083


Максимальное отношение Кри = 0,2296 получается при Ти = 5с, а = 0,3 (Тд = 1,5с) и Кр=1,148. Для сравнения, при а = 0, т.е. когда ПИД-регулятор превращается в ПИ-регулятор, максимальное Кри получается при Кр = 1,014 и Ти=5с, т.е. ПИД-регулятор обеспечивает более высокое значение интегрального критерия качества.

Для иллюстрации процесса регулирования построены переходные процессы в системах с найденными оптимальными настройками ПИД - и ПИ-регуляторов.

Переходный процесс представляет собой реакцию системы, т.е. зависимость выходной величины от времени х (t), на входное задающее воздействие хзад (t).

Переходную характеристику можно найти путем обратного z-преобразования:

, (4.28)

. (4.29)

где  - передаточная функция замкнутой системы;

 - z-изображение хзад (t).

Если воздействие на систему представляет собой единичный скачок 1 (t), то, значит .

Передаточную функцию  можно представить как , где A (z) и B (z) - многочлены от z, причем степень числителя не превышает степени знаменателя, тогда

 (n£m). (4.30)

При делении многочленов один на другой, получается:

. (4.31)

Т.к.  соответствует запаздыванию на n периодов дискретизации, то можно перейти к временной функции:

, (4.32)

где .

Передаточная функция замкнутой системы определяется выражением:

, (4.33)

где для ПИД-регулятора:

 (4.44)

для ПИ-регулятора:

. (4.45)

После получения передаточной функции замкнутой системы и умножения ее на изображение входного сигнала изображение выходного сигнала:

-        для ПИД-регулятора:

; (4.46)

-        для ПИ-регулятора:

. (4.47)

После деления многочленов (разложения в ряд по степеням z):

-        для ПИД-регулятора:


для ПИ-регулятора:


После перехода к временным функциям:

-        для ПИД-регулятора:


-        для ПИ-регулятора:


Предельные значения выходных переменных при t®µ в переходных процессах можно найти, используя теорему о конечном значении оригинала, согласно которой:

. (4.48)

Для системы с ПИД-регулятором, а также с ПИ-регулятором:


т.е. регулируемая величина стремится к 1.

Переходные процессы в системе с ПИД - и ПИ-регулятором обозначаются решетчатыми функциями, так как используется дискретное регулирование. Решетчатая функция для ПИД-регулятора представлена на рисунке 4.5.

Для получения качественных характеристик системы автоматического регулирования построим график переходного процесса, соединив максимальные значения, получившиеся в решетчатой функции. График переходного процесса для систем с ПИД - и ПИ-регулятором изображен на рисунке 4.6.

Рисунок 4.5 - График переходной (решетчатой) функции в системе с ПИД-регулятором

Рисунок 4.5 - Переходные процессы в системе с ПИД - и ПИ-регулятором

Из графиков переходных процессов определяются следующие характеристики:

-        перерегулирование d - максимальное отклонение регулируемой величины от ее установившегося значения, выраженное в процентах:

. (4.50)

Для системы с ПИД-регулятором: d = 16,9%; с ПИ-регулятором: d = 16,2%;

-        время регулирования tp - время, в течение которого, начиная с момента приложения воздействия на систему, отклонения регулируемой величины от ее установившегося значения будут меньше наперед заданного значения ошибки (±5% от хуст).

Для системы с ПИД-регулятором tр = 30 с; с ПИ-регулятором tр = 35 с.

Как видно, ПИД-регулятор обеспечивает лучшее качество регулирования, чем ПИ-регулятор, несмотря на несколько большее перерегулирование, которое может быть легко уменьшено уменьшением Кр без заметного ухудшения других характеристик.

5. Охрана труда и техника безопасности


Как было отмечено ранее, темой дипломного проекта является автоматизация газотурбинной электростанции ГТЭС-72 Ватьеганского месторождения.

С целью обеспечения безопасности производства при монтаже, эксплуатации и ремонте средств автоматизации ГТЭС-72, в данном разделе дается характеристика производственной среды, проводится анализ производственных опасностей и вредностей, рассматриваются мероприятия по безопасной эксплуатации по безопасности средств автоматизации.

Безопасность производства на данном объекте должна соблюдаться при проведении всех видов работ, связанных с монтажом, эксплуатацией и ремонтом средств автоматизации ГТЭС-72. Несоблюдение требований безопасности производства может привести к производственным травмам, отравлениям, а также к загрязнению окружающей среды.

 

5.1 Анализ потенциальных опасностей и производственных вредностей на газотурбинной электростанции


В процессе монтажа, эксплуатации, ремонта и технического облуживания контрольно-измерительных приборов и средств автоматизации обслуживающий персонал ГТЭС-72 подвержен воздействию вредных и опасных производственных факторов, к которым относятся:

         наличие в транспортируемом попутном нефтяном газе вредных и взрывопожароопасных веществ, приведенные в таблице 5.1;

-        возникновение взрыва в случае проявления утечек газа и скопления его в опасных концентрациях при неисправностях технологического оборудования и авариях на ГТЭС-72;

         возникновение пожара в случае короткого замыкания при неисправностях в электрооборудовании и электропроводке;

         поражение электрическим током в результате соприкосновения с токоведущими частями из-за повреждения в изоляции кабеля;

         наличие давления в трубных проводках и технологическом оборудовании, в которых эксплуатируются контрольно-измерительные приборы и средства автоматизации;

         получение механических травм при монтаже, эксплуатации или ремонте средств автоматизации и технологического оборудования;

         повышенная утомляемость, вызванная недостаточной освещенностью рабочей зоны;

         воздействие шума и вибрации как на оборудование ГТЭС-72, так и на обслуживающий персонал.

Попутный нефтяной газ, проходящий через ГТЭС-72, представляет собой смесь различных компонентов. Наибольшую часть этой смеси обычно составляют предельные углеводороды - химические соединения углерода (С) с водородом (Н), формула которых в общем виде CnH2n+2.

Обычно в попутном нефтяном газе содержится метан (СH4), являющийся основным компонентом, этан (С2Н6), пропан (С3Н8), бутан (С4Н10), пентан (C5H12); кроме того, в газе может содержаться также водород (Н2), азот (N2), углекислый газ (СО2), гелий (Не), аргон (Аr) и другие газообразные компоненты. Основные взрывопожароопасные и токсические свойства компонентов транспортируемого природного газа приведены в таблице 5.1.

Метан (СН4) - бесцветный нетоксичный газ без запаха и вкуса, плотность его составляет 0,717 кг/м3. Метан образует с воздухом взрывоопасные смеси, нижний предел взрываемости составляет 5 %, верхний - 15 %.

Кроме того, в транспортируемом природном газе могут содержаться вредные примеси, такие, как цианисто-водородная (синильная) кислота (HCN).

Таблица 5.1 - Взрывопожароопасные и токсикологические свойства компонентов попутного нефтяного газа

Компонент

Агрегатное состояние

Класс опасности  по ГОСТ 12.007-76

Температура, єС

Концентрационный предел взрываемости,  % объем

Характеристика токсичности (воздействие на организм человека)

Предельно допустимая концентрация компонента в воздухе рабочей зоны, мг/м3




вспышки

воспламенения

самовоспламенение

нижний предел

верхний предел



СН4

г

4

-

-

537

5,0

15,0

Учащение пульса, увеличение объема дыхания, ослабление внимания и координации тонких мышечных движений, головная боль

300

С2Н6

г

4

-

-

472

2,9

15,0


300

С3Н8

г

4

-

-

466

2,1

9,5


300

С4Н10

г

4

-

-

372

1,5

8,5


300

С5Н12

г

4

-

-

280

1,4

7,8


300


Характеристики котельной по взрывопожарной и пожарной опасности следующие:

         категория взрывопожарной и пожарной опасности помещений Г;

-        классификация зон внутри и вне помещений:

а)      класс взрывопожарной или пожарной зоны (ПУЭ) - В-1г;

б)      категория и группа взрывопожароопасных смесей (ГОСТ 12.1.011-78) - IIA-T3.

Из вышесказанного вытекает необходимость принятия ряда мер по обеспечению безопасных и безвредных условий труда.

5.2 Мероприятия по обеспечению безопасных и безвредных условий труда на газораспределительной станции


5.2.1 Мероприятия по технике безопасности

Газотурбинные электростанции являются объектами повышенной взрывопожароопасности, в процессе эксплуатации которых необходимо принимать меры для создания безопасных условий труда.

Персонал, перед тем как приступить к работе, должен пройти обучение и инструктаж по вопросам безопасности на рабочем месте. После сдачи экзаменов, в соответствии с ПБ-08-624-03 и инструкций по безопасности и обслуживании газотурбинной установки, получает допуск к самостоятельной работе.

Размеры помещений, в которых расположены автоматизированные рабочие места операторов, должны соответствовать количеству работающих и размещаемому в нем оборудованию. В них предусматриваются соответствующие параметры температуры, освещения, обеспечивается шумоизоляция [7].

5.2.1.1 Мероприятия по электробезопасности

Для обеспечения безопасной работы в процессе монтажа, эксплуатации, ремонта и технического обслуживания контрольно-измерительных приборов и средств автоматизации предусматривается следующее:

-              применение малых напряжений для питания переносных электроинструментов и светильников, изолирование токоведущих частей во избежание поражения электрическим током;

-              аппаратная защита вспомогательного оборудования, электродвигателей, аппаратов управления от короткого замыкания и перегрузок;

-              защита всех внешних частей устройств, находящихся под напряжением по отношению к корпусу или общей шине питания от случайных прикосновений персонала;

-              заземление электрооборудования подключением его к существующему контуру заземления для защиты обслуживающего персонала от поражения электрическим током;

-              молниезащита зданий ГТЭС-72 и защита оборудования и трубопроводов от вторичных проявлений молний согласно СО 153-34.21.122-2003;

-              применение антистатических полов в помещениях ГТЭС-72 во избежание возникновения статического электричества, при этом допустимые уровни электростатических полей, в соответствии с ГОСТ 12.1.045-84, не должны превышать 20 кВ/м.

5.2.1.2 Мероприятия по взрывобезопасности

Вследствие возможных утечек газа при монтаже, эксплуатации, ремонте и техническом обслуживании контрольно-измерительных приборов и средств автоматизации ГТЭС-72 существует опасность взрыва. Для предотвращения взрыва и его последствий предусматривается следующее:

-              применение технологического оборудования, арматуры и трубопроводов, соответствующих рабочим параметрам среды и обеспечивающих безопасную эксплуатацию объекта;

-              использование вспомогательного оборудования, электродвигателей, аппаратов управления, имеющих степень защиты, соответствующую классу зоны, в которой они применяются;

-              использование во взрывоопасной зоне электрического оборудования соответствующего исполнения в соответствии с ГОСТ 12.2.020-76;

-              предварительная продувка регулирующей и запорной арматуры и технологических элементов перед ремонтно-техническим обслуживанием;

-              установка сигнализаторов довзрывоопасных концентраций природного газа в помещениях ГТЭС-72;

-              использование искробезопасного инструмента;

-              для поддержания пожаробезопасного режима эксплуатации ГТЭС-72 здания, помещения и сооружения классифицируют по взрывопожарной опасности в соответствии с НПБ 105-03;

-              при остановке аппаратов на ремонт остатки конденсата сливают в подземную емкость для сбора конденсат, а газ стравливают на свечу;

-              все производственные помещения категории А отделяют от помещений невзрывоопасных категорий огнестойкими стенами.

 

5.2.2 Мероприятия по промышленной санитарии

На ГТЭС-72 в процессе монтажа, эксплуатации, ремонта и технического обслуживания контрольно-измерительных приборов и средств автоматизации присутствуют вредные производственные факторы (возможные утечки газа, шум). Для обеспечения высокой работоспособности на протяжении всего рабочего времени необходимо создать условия труда, соответствующие санитарным нормам, спланировать рабочее место в соответствии с требованиями удобства выполнения работы и экономии энергии и времени.

Для предупреждения от загрязнения кожи и органов дыхания эксплуатационный персонал нужно обеспечить соответствующей спецодеждой: рукавицами, обувью, шланговыми и изолирующими противогазами.

В каждом помещении ГТЭС-72 предусмотрено рабочее и аварийное освещение. Напряжение сети рабочего и аварийного освещения равно 220 В. Для аварийного и рабочего освещения предусмотрены светильники ВЗГ-200 (взрывозащищенное исполнение, освещенностью 50 лк). Естественное освещение предусмотрено через оконные панели. Для повышения освещенности оборудование окрашено в светлые тона, ужесточен контроль за своевременной заменой вышедших из строя ламп освещения.

Для снятия статического электричества предусмотрено заземление всех нетоковедущих частей вторичных электрических приборов, а также оборудования в цехе.

Для ограничения воздействия шума и вибрации на персонал при монтаже, эксплуатации, ремонте контрольно-измерительных приборов применяются дополнительные средства по звукоизоляции аппаратов и оборудования цеха.

На рабочем месте оператора (в операторной ГТЭС-72) находятся в необходимом количестве дежурные противогазы, диэлектрические перчатки, резиновые коврики и медицинская аптечка. Кроме того, при проверке на загазованность и работе в местах возможного скопления газа обслуживающий персонал обеспечивается шланговыми противогазами ПШ1 или ПШ2.

Для данного типа производства оптимальные значения параметров микроклимата в помещении операторной ГТЭС-72 следующие:

-              температура воздуха в холодный период года 21 - 23°С, в теплый период года 22 - 24°С;

-              относительная влажность воздуха 40 - 60%;

-              скорость движения воздуха 0,1 м/с;

-              подача воздуха с помощью отопительных и/или встроенных вентиляционных систем 30 м3/чел. (в соответствии с ГОСТ 12.1.005-88);

-              естественное освещение должно осуществляться через световые проемы, ориентированные преимущественно на север или северо-восток и обеспечивающие коэффициент естественной освещенности не ниже 1,2%.

Отклонение отдельных параметров микроклимата от рекомендованных значений снижает работоспособность, ухудшает самочувствие и могжет привести к профессиональным заболеваниям.

В зависимости от энергозатрат организма следует помнить, что в теплый период года среднесуточная температура наружного воздуха составляет 10°С и выше, в холодный период года среднесуточная температура наружного воздуха составляет минус 10°С и ниже. Оптимальная относительная влажность колеблется в пределах 40 - 60%.

Для обеспечения оптимальных условий микроклимата в холодное время года применяют систему центрального отопления, а в теплое время года - кондиционеры.

В холодный период года подачу подогретого воздуха следует предусматривать в верхнюю зону помещений, и при необходимости, в коридор для возмещения объема воздуха, удаляемого из помещения, воздухообмен в которых установлен по вытяжке. В теплый период года в помещениях следует предусматривать естественное поступление наружного воздуха через окно.

В производственных помещениях с объемом на одного работающего менее 20 м3 следует проектировать подачу наружного воздуха в количестве не менее 30 м3/ч на каждого работающего, а в помещениях с объемом на каждого работающего более 20 м3 - не менее 10 м3/ч.

 

5.2.3 Мероприятия по пожарной безопасности

Электрооборудование для взрывопожарных объектов должно быть взрывозащищенным по ГОСТ 12.2.020-76. Все контрольно-измерительные приборы имеют взрывобезопасный уровень взрывозащиты, вид взрывозащиты "взрывонепроницаемая оболочка", соответствующую маркировку по ГОСТ 12.2.020-96, и предназначены для применения во взрывоопасных зонах. Взрывонепроницаемая оболочка, в которую занесены электрические части, выдерживает давление взрыва и снижает передачу взрыва в окружающую взрывопожароопасную среду.

Строго запрещается пользоваться открытым огнем на пожарных объектах. Огневые работы проводят по специальному разрешению - наряду-допуску для проведения огневых работ при тщательной подготовке.

Ремонт электропроводок, электрооборудования, а также замену электроламп в светильниках следует проводить только при снятом напряжении при наличии наряда-допуска. Одновременно должны вывешиваться на устройства предупреждающие плакаты о том, что линия или участок обесточен и на нем ведутся ремонтные работы.

Контроль загазованности воздуха углеводородами в производственных помещениях ГТЭС-72 производится сигнализатором загазованности ДГО.

Все помещения ГТЭС-72 оборудованы системами автоматического пожаротушения и пожарной сигнализации. При возникновении пожара сигнал от пожарных датчиков, приводит в действие систему пожаротушения согласно ГОСТ 12.3.046-03. Электрический импульс поступает к пиропатронам клапанов соответствующих распределительных устройств и одновременно к пиропатронам головок баллонов с огнегасящим веществом, открывая их. Углекислый газ из баллонов выходит в коллектор, далее по трубопроводу поступает в помещение и распределяется насадками, установленными над оборудованием.

Автоматический пуск установки газового пожаротушения дублируется дистанционным и ручным по месту.

 

5.3 Расчет молниезащиты газотурбинной электростанции


Нормами СО 153-34.21.122-2003 предусмотрено разделение объектов на обычные и специальные.

К обычным объектам относят жилые и административные строения, а также здания и сооружения высотой не более 60 м, предназначенные для торговли, промышленного производства, сельского хозяйства.

К специальным объектам относят объекты, представляющие опасность для непосредственного окружения, для социальной и физической окружающей среды и прочие, для которых может предусматриваться молниезащита.

ГТЭС-72 относят к группе специальных объектов с минимально допустимым уровнем надежности защиты от прямого удара молнии (ПУМ) 0,99. Для ее защиты необходимо использовать двойной стержневой молниеотвод. При этом внешние области соответствуют областям одиночного молниеотвода.

Стандартной зоной защиты одиночного стержневого молниеотвода высотой h является круговой конус высотой h0 < h, вершина которого совпадает с вертикальной осью молниеотвода. Габариты зоны определяются высотой конуса h0 и радиусом конуса на уровне земли r0.

Внешние области зоны защиты двойного стержневого молниеотвода высотой до 30 м и надежностью защиты 0,99 имеют следующие габаритные размеры:


Размеры внутренних областей определяются параметрами h0 и hc, первый из которых задает максимальную высоту зоны непосредственно у молниеотводов, а второй - минимальную высоту зоны посередине между молниеотводами. При расстоянии между молниеотводами Lc < L < Lmax высоту границы зоны hc определяют по выражению:


где  - предельное расстояние между молниеотводами, м;

 - предельное расстояние до прогиба, м.

Размеры горизонтальных сечений зоны вычисляют по следующим формулам:

-              максимальная полуширина зоны rх в горизонтальном сечении на высоте hx:


-              полуширина горизонтального сечения в центре между молниеотводами rсх на высоте hx < hc:


Так как расстояние между молниеотводами L < Lc, то граница зоны не имеет провеса, т.е. hc = h0. Исходя из этого, полуширина горизонтального сечения в центре между молниеотводами rсх на высоте hx соответствует полуширине зоны rх в горизонтальном сечении на этой же высоте.

Подставив (5.1) и (5.2) в формулу (5.4) и выразив h, получим формулу для расчета высоты молниеотводов:


Чтобы защитить ГТЭС от прямого удара молнии, необходимо, чтобы горизонтальное сечение зоны защиты на высоте hx = 19 м имело полуширину rx = 13 м. Таким образом, минимальная высота молниеотводов:


В таблице 5.2 представлены результаты расчета габаритных размеров зоны защиты ГТЭС.

Таблица 5.2 - Габаритные размеры зоны защиты ГТЭС

Параметр

Значение, м

Высота молниеотводов h

40

Расстояние между молниеотводами L

34

Предельное расстояние между молниеотводами Lmax

190

Предельное расстояние до прогиба Lc

90

Высота зоны защиты h0

32

Полуширина зоны защиты r0 на уровне земли

32

Высота зоны защиты hx

19

Полуширина зоны защиты rx на уровне hx

13


Зона защиты ГТЭС-72, соответствующая рассчитанным параметрам, показана на рисунке 5.1.

Рисунок 5.1 - Зона защиты ГТЭС

6. Оценка экономической эффективности внедрения автоматической системы регулирования процесса подогрева попутного нефтяного газа


6.1 Технико-экономическая характеристика оборудования


Модернизация автоматизированной системы регулирования процесса подогрева попутного нефтяного газа, оснащённой современными датчиками, первичными преобразователями и исполнительными механизмами, позволит:

         повысить надёжность работы оборудования и уменьшить количество аварий и внештатных ситуаций;

-        повысить точность выполнения технологических операций;

         сократить потери попутного нефтяного газа;

         повысить оперативность принятия решений (особенно в аварийных ситуациях) на основе повышения информированности персонала и достоверности данных.

 

6.2 Методика расчёта показателей экономической эффективности инвестиционного проекта


Оценка эффективности инвестиционных проектов предусматривает расчёт следующих показателей:

         чистый дисконтированный доход (ЧДД);

-        индекс доходности инвестиций (ИД);

         внутренняя норма доходности (ВНД);

         срок окупаемости инвестиций (СО).

 


6.2.1 Чистый денежный доход

Важнейшим показателем эффективности инвестиционного проекта является чистый денежный доход (ЧДД) - накопленный дисконтированный эффект за расчётный период. ЧДД рассчитывается по следующей формуле:

 

где Пt - чистая прибыль, полученная в t-ом году от реализации инвестиционного проекта;

Аt - амортизационные отчисления в t-ом году;

Кt - инвестиции, необходимые для реализации проекта в t-ом году;

Е - норма дисконта (является экзогенно задаваемым основным экономическим нормативом) - коэффициент доходности инвестиций;

величины затрат и прибыли на момент сравнения (t). Если:

         ЧДД > 0, проект следует принимать;

-        ЧДД = 0, проект ни прибыльный, ни убыточный;

         ЧДД < 0, проект убыточный и его следует отвергнуть.

Метод чистого дисконтированного дохода не даёт ответа на все вопросы, связанные с экономической эффективностью капиталовложений. Этот метод даёт ответ лишь на вопрос, способствует ли анализируемый вариант инвестирования росту ценности фирмы или богатства инвестора вообще, но никак не говорит об относительной мере такого роста. Эта мера всегда имеет большое значение для любого инвестора. Для восполнения такого пробела используется иной показатель - метод расчёта рентабельности инвестиций [8,9].

 

6.2.2 Индекс доходности дисконтированных инвестиций

Индекс доходности дисконтированных инвестиций (ИД) - отношение суммы дисконтированных элементов денежного потока от операционной деятельности к абсолютной величине дисконтированной суммы элементов денежного потока от инвестиционной деятельности. ИД равен увеличенному на единицу отношению ЧДД к накопленному дисконтированному объёму инвестиций.

Формула для определения ИД имеет следующий вид:

. (6.2)

Если:

-        ИД > 1 - проект эффективен;

-        ИД < 1 - проект неэффективен.

В отличие от ЧДД, индекс доходности является относительным показателем, что позволяет осуществлять выбор одного проекта из ряда альтернативных, имеющих приблизительно одинаковое значение ЧДД [8,9].

 

6.2.3 Внутренняя норма доходности

Внутренней нормой доходности (ВНД) называется такое положительное число ЕВ, что при норме дисконта Е = ЕВ ЧДД проекта обращается в 0, при всех больших значениях Е - отрицательна, при всех меньших значениях Е - положительна. Если не выполнено хотя бы одно из этих условий, считается, что ВНД не существует.

ВНД определяется из равенства:

. (6.3)

Величина ВНД, найденная из этого равенства, сравнивается с заданной инвестором величиной дохода на капитал Е1. Если ЕЕ1 ≥ Е1 - проект эффективен. Смысл расчёта этого коэффициента при анализе эффективности планируемых инвестиций заключается в следующем: ВНД показывает максимально допустимый относительный уровень расходов при реализации проекта. Например, если проект полностью финансируется за счет ссуды коммерческого банка, то значение ВНД показывает верхнюю границу допустимого уровня банковской процентной ставки, превышение которой делает проект убыточным.

На практике любое предприятие финансирует свою деятельность, в том числе и инвестиционную, из различных источников.

За пользование авансированными финансовыми ресурсами предприятия уплачивают проценты, дивиденды, вознаграждения и т.п., то есть несут определённые обоснованные расходы на поддержание своего экономического потенциала. Показатель, характеризующий относительный уровень этих расходов, называют "ценой" авансированного капитала (СС). Этот показатель характеризует минимум возврата на вложенный в деятельность предприятия капитал, его рентабельность.

Для инвестиций справедливо утверждение о том, что чем выше норма дисконта Е, тем меньше величина интегрального эффекта ЧДД (рисунок 6.1).

Как видно из рисунка 6.1, ВНД - это та величина нормы дисконта Е, при которой кривая изменения ЧДД пересекает горизонтальную ось, то есть ЧДД оказывается равным нулю.

Рисунок 6.1 - Зависимость величины ЧДД от уровня нормы дисконта Е

Экономический смысл этого показателя заключается в следующем. Если:

         ВНД > СС, то проект следует принять;

-        ВНД = СС, то проект ни прибыльный, ни убыточный;

         ВНД < СС, то проект следует отклонить.

Точный расчет ВНД возможен только с применением технических средств ЭВМ.

Если при решении равенства (6.3) функция ВНД имеет несколько корней, то данный критерий неприменим [8,9].

 

6.2.4 Срок окупаемости

Сроком окупаемости инвестиций с учётом дисконтирования называется продолжительность периода от начального момента до момента окупаемости с учётом дисконтирования.

Начальный момент указывается в задании на проектирование (обычно это начало операционной деятельности). Момент окупаемости - это тот наиболее ранний момент, когда поступления от производственной деятельности предприятия начинают покрывать затраты на инвестиции.

Алгоритм расчета срока окупаемости ТОК зависит от равномерности распределения прогнозируемых доходов от инвестиций. Если доход распределен по годам равномерно, то срок окупаемости рассчитывается делением единовременных затрат на величину годового дохода, обусловленного ими.

Если доход по годам распределен неравномерно, то срок окупаемости раcсчитывается прямым подсчётом числа лет, в течение которых инвестиции будут погашены кумулятивным доходом.

Используя показатель срока окупаемости ТОК при анализе, следует обратить внимание на ряд его недостатков:

         не учитывает влияния доходов последних периодов;

-        не обладает свойством аддитивности;

         не учитывает различия между проектами с одинаковой суммой кумулятивных доходов, но различным распределением их по годам, если при расчёте срока окупаемости использовать недисконтированные величины.

Помимо рассмотренных выше показателей эффективности инвестиционных проектов предусмотрено применение нижеследующих показателей:

         чистый доход;

-        потребность в дополнительном финансировании;

         индексы доходности затрат и инвестиций.

Чистым доходом называется накопленный эффект за расчётный период (сальдо денежного потока).

Потребность в дополнительном финансировании (ПФ) - максимальное значение абсолютной величины отрицательного накопительного сальдо от инвестиционной и операционной деятельности. Величина ПФ показывает минимальный объём внешнего финансирования проекта, необходимый для обеспечения его финансовой реализуемости. Поэтому ПФ называют еще капиталом риска.

Индекс доходности затрат - отношение суммы денежных притоков (накопительных поступлений) к сумме денежных оттоков (накопленным платежам).

Индекс доходности инвестиций - отношение суммы элементов денежного потока от операционной деятельности к абсолютной величине суммы элементов денежного потока от инвестиционной деятельности [8,9].

 

6.3 Расчёт экономической эффективности проекта


Общие затраты Зt проекта складываются из капитальных вложений КВ и эксплуатационных затрат ЗЭК:


Капитальные вложения на внедрение автоматизированной системы регулирования подогрева попутного нефтяного газа включают в себя единовременные денежные затраты, которые приведены в таблице 6.1 Капитальные вложения должны учитывать транспортные и монтажные расходы, которые определяются в процентах от стоимости приборов.

Строительно-монтажные работы ведутся подрядной строительной организацией за время планового строительства. Пусконаладочные работы могут проводиться на работающем оборудовании персоналом численностью 2 человека.

Таблица 6.1 - Определение капитальных вложений

Наименование видов затрат

Затраты, тыс. руб.

Предпроектные исследования

25,21

Разработка проектной документации

88, 20

Разработка рабочей проектно-сметной документации на строительно-монтажные работы

51,40

Разработка программного обеспечения

96,00

Техническое оснащение КПП СОД

3147,69

Строительно-монтажные работы

249,82

Пусконаладочные работы

75,80

Итого:

3734,12

НДС (18%)

672,14

Всего с НДС

4406,26


Годовые эксплуатационные затраты, связанные с обслуживанием и эксплуатацией приборов, средств или систем автоматизации, рассчитываются по следующей формуле:

ЗЭК = ЗВСП + ЗРЕМ + ЗЗП + ЗАМ + ЗПОТ + ЗПР, (6.5)

где ЗРЕМ - затраты на ремонт (для того, чтобы система была эффективной затраты на ремонт должны составлять не более 10% от капитальных вложений), внедряемая система имеет высокую степень надежности: ЗРЕМ = 440,63 тыс. руб.;

ЗВСП - затраты на вспомогательные материалы;

ЗЗП - затраты на обслуживание оборудования, то есть на заработную плату работников, занимающихся обслуживанием;

ЗАМ - амортизационные отчисления по внедряемому оборудованию;

ЗПОТ - затраты, связанные с потреблением электроэнергии;

ЗПР - прочие затраты.

Затраты на вспомогательные материалы составляют 10% от стоимости капитальных вложений:

ЗВСП = 0,1 · КВ. (6.6)

Затраты на заработную плату работников:

ЗЗП = n · ЗП · 12, (6.7)

где n - количество обслуживающего персонала, два слесаря КИПиА;

ЗП - заработная плата рабочего за 1 месяц (20 тыс. руб.);

- количество месяцев в году.

Затраты на амортизацию составляют 10% от капитальных вложений, т.к. эксплуатационный срок оборудования не менее 10 лет:

ЗАМ = НА · KB, (6.8)

где НА - норма амортизации.

Затраты на электроэнергию рассчитывается по формуле:

ЗПОТ = P · t · CЭ, (6.9)

где Р - мощность, потребляемая системой управления (для АСУ ТП КПП СОД потребляемая мощность составляет не более 20 кВт);

t - время работы, ч/год, (24·365=8760);

Сэ - стоимость электроэнергии, 0,94 руб/кВт·ч.

Величина прочих затрат принимается равной 25% от суммы других затрат:

ЗПР = 0,25 · (ЗВСП + ЗРЕМ + ЗОБОР + ЗАМ + ЗПОТ). (6.10)

Результаты расчёта эксплуатационных затрат приведены в таблице 6.2.

Таблица 6.2 - Текущие затраты при использовании АСР подогрева попутного нефтяного газа

Наименование затрат

Результат, тыс. руб.

Вспомогательные материалы

440,63

Ремонт

440,63

Содержание и эксплуатация

480,00

Затраты от потерь энергии

164,69

Амортизация

440,63

Прочие

491,64

Эксплуатационные издержки

2458,21

 

6.3.1 Расчёт экономии от использования АСР подогрева попутного нефтяного газа

В результате внедрения АСР подогрева попутного нефтяного газа получен ряд преимуществ:

рациональное использование попутного нефтяного газа,

уменьшены расходы на сезонное содержание оборудования.

Выгоды от сокращения времени простоев рассчитываются по следующей формуле:

B = k · Q · tПЕР · CН · P, (6.11)

Где k - коэффициент загрузки нефтепровода, (принимается равным 1);

Q - производительность насосного агрегата, 2000 м3/ч;

tПЕР - время перерыва работы насосного агрегата, 60 с;

CН - стоимость нефти (принимается равной $50/бар);

P - плотность нефти, 0,84 т/м3.

Таким образом, выгоды от проекта за один год составят 5063,59 тыс. руб.

 

6.3.2 Расчёт экономического эффекта

При расчёте экономической эффективности инвестиционного проекта расчётный период Т складывается из времени внедрения объекта в производство, которое принимается равным одному году, и времени эксплуатации объекта, которое составляет не менее 10 лет. Результаты расчётов приводятся в таблицах 6.3 и 6.4.

По полученным данным найдем срок окупаемости системы:

Ток  года.

По результатам таблицы 6.4 построен график движения денежных средств (финансовый профиль) в виде изменения денежных потоков наличности (рисунок 6.1). На рисунке 6.2 представлен график определения внутренней нормы доходности.

Такие обобщающие показатели, как чистые денежные поступления, срок окупаемости инвестиций, интегральный экономический эффект, внутренняя норма доходности, показанные в таблице 6.5, получают с помощью финансового профиля проекта наглядную графическую интерпретацию.

Рисунок 6.1 - Изменение денежных потоков наличности

Таблица 6.3 - Расчёт налога на имущество

Показатель, тыс. руб.

Год


1

2

3

4

5

6

7

8

9

10

Стоимость основных фондов на начало года

4406,26

3965,64

3525,01

3084,38

2643,76

1762,50

1321,88

881,25

440,63

Амортизационные отчисления

440,63

440,63

440,63

440,63

440,63

440,63

440,63

440,63

440,63

440,63

Стоимость основных фондов на конец года

3965,64

3525,01

3084,38

2643,76

2203,13

1762,50

1321,88

881,25

440,63

0,00

Среднегодовая стоимость основных фондов

4185,95

3745,32

3304,70

2864,07

2423,44

1982,82

1542, 19

1101,57

660,94

220,31

Налог на имущество

83,72

74,91

66,09

57,28

48,47

39,66

30,84

22,03

13,22

4,41


Таблица 6.4 - Расчёт эффективности проекта

Показатель

Год


0

1

2

3

4

5

6

7

8

9

10

Капитальные вложения, тыс. руб.

4406,26

-

-

-

-

-

-

-

-

-

-

Выгоды, тыс. руб.

-

5063,59

5063,59

5063,59

5063,59

5063,59

5063,59

5063,59

5063,59

5063,59

5063,59

Эксплуатационные затраты, тыс. руб.

-

2458,21

2458,21

2458,21

2458,21

2458,21

2458,21

2458,21

2458,21

2458,21

2458,21

в т. ч амортизация, тыс. руб.

-

440,63

440,63

440,63

440,63

440,63

440,63

440,63

440,63

440,63

440,63

Налог на имущество, тыс. руб.

-

83,72

74,91

66,09

57,28

48,47

39,66

30,84

22,03

13,22

4,41

Валовая прибыль, тыс. руб.

-

2521,66

2530,48

2539,29

2548,10

2556,91

2565,73

2574,54

2583,35

2592,16

2600,98

Налог на прибыль, тыс. руб.

-

504,33

506,10

507,86

509,62

511,38

513,15

514,91

516,67

518,43

520, 20

Чистый операционный доход, тыс. руб.

-

2457,96

2465,01

2472,06

2479,11

2486,16

2493,21

2500,26

2507,31

2514,36

2521,41

Сальдо денежного потока от операционной деятельности, тыс. руб.

-

2898,58

2905,63

2912,68

2919,73

2926,78

2933,83

2940,88

2947,93

2954,98

2962,03

Сальдо денежного потока от инвестиционной деятельности, тыс. руб.

-4406,26

-

-

-

-

-

-

-

-

-

-

Сальдо двух потоков (чистые денежные поступления проекта), тыс. руб.

-4406,26

2898,58

2905,63

2912,68

2919,73

2926,78

2933,83

2940,88

2947,93

2954,98

2962,03

Коэффициент дисконтирования, тыс. руб.

1,00

0,87

0,76

0,66

0,57

0,50

0,43

0,38

0,33

0,29

0,25

Чистые дисконтированные денежные поступления проекта, тыс. руб.

-4406,26

2521,77

2199,27

1918,01

1672,71

1458,77

1272, 19

1109,46

967,55

843,78

735,84

Чистые дисконтированные денежные поступления проекта нарастающим итогом, тыс. руб.

-4406,26

-1884,49

314,78

2232,79

3905,50

5364,27

6636,45

7745,92

8713,46

9557,24

10293,08

Рисунок 6.2 - Определение внутренней нормы доходности

Таблица 6.5 - Эффективность проекта

Показатель

Значение

Инвестиции, тыс. руб.

4406,26

Расчетный период, лет

10

Годовые выгоды, тыс. руб.

5063,59

Ставка дисконтирования, %

13

Чистый дисконтированный доход, тыс. руб.

10293,08

Индекс доходности

3,34

Внутренняя норма доходности, %

40

Срок окупаемости, лет

1,86


Как видно из расчётов, внедрение автоматической системы регулирования процессом подогрева попутного нефтяного газа целесообразно, так как дисконтированный денежный поток по проекту положительный, внутренняя норма доходности выше цены капитала, а индекс доходности больше 1. Данный проект будет экономически эффективным.

Заключение


В дипломном проекте разработано внедрение улучшенной системы регулирования на подогреве попутного нефтяного газа и рассчитать для этой системы коэффициенты регулирования.

Была спроектирована функциональная схема автоматизации узла фильтрации и подогрева газа с элементами системы противоаварийной защиты.

Рассчитаны коэффициенты регулирования процесса подогрева попутного нефтяного газа для каскадного регулирования, обеспечивающие более качественное регулирование. Проанализированы основные причины изменения динамических параметров объектов регулирования в ряде процессов теплообмена нефтегазовых производств и показана целесообразность расчёта систем регулирования для таких объектов по условию предельной степени апериодической устойчивости.

Предложена общая методика получения передаточных функций тепловых объектов с распределёнными параметрами, описываемых дифференциальными уравнениями первого порядка в частных производных с двумя независимыми аргументами (для многомерного вектора состояний).

Анализ производственной среды и потенциальных опасностей на производстве позволил предложить необходимые мероприятия по обеспечению безопасных условий труда.

Технико-экономические показатели проекта свидетельствуют о повышении точности измерения дебита скважин, сокращении времени простоя, а также повышении надёжности и безопасности работы установки. Анализ экономической эффективности показал, что срок окупаемости составит 1,86 года. Таким образом, внедрение каскадного регулирования экономически оправдано.

Список использованных источников


1.      Веревкин, А.П. Автоматизация технологических процессов и производств в нефтепереработке и нефтехимии / Кирюшин О.В. - Уфа: Изд-во УГНТУ, 2005. - 159 с.

2.      Николаев, Г.И. Тепловые процессы: Учебное пособие / Под ред.Г.И. Николаев и др. - Улан-Удэ: Изд - во ВСГТУ, 2004. - 124 с.

.        Воронина, О.В. О быстродействии типовых регуляторов для объектов с запаздыванием. Часть II / Н.О., Полянская, П.В., Цирлин, А.М. - М.: МГУПП, 2006. - 130 с.

.        Татаринов, А.В., Выбор параметров настроек промышленных регуляторов в системах управления технологическими процессами / Полянская, П.В. Приборы. 2004. - № 7, 42 с.

.        Ротач, В.Я. Теория автоматического управления энергетическими процессами. - М.: Энергоатомиздат, 1986. - 370 с.

.        Собурь, С.В. Пожарная безопасность предприятия. Курс пожарнотехнического минимума: Справочник. - М.: Пожкнига, 2004. - 208 c.

.        Правила безопасности в нефтяной и газовой промышленности. ПБ 08-624-03. - М.: ПИО ОБТ, 2003. - 215 с.

.        Шахназаров, Г.А. Методические рекомендации по оценке эффективности инвестиционных проектов и их отбору для финансирования. Официальное издание. - М., - 2000 с.

.        Шарп, Ю.У. Инвестиции / Александер Г., Бейли Д. - М.: Финансы и статистика, 2007. - 95 с.