Материал: Автоколебательный мультивибратор на логических элементах

Внимание! Если размещение файла нарушает Ваши авторские права, то обязательно сообщите нам

Автоколебательный мультивибратор на логических элементах

Техническое задание

Необходимо разработать автоколебательный мультивибратор на логических элементах в соответствии с нижеприведенными исходными данными.

Требуемые выходные параметры мультивибратора:

а) амплитуда генерируемых импульсов ,

б) частота колебаний генерируемых импульсов  ,

в) скважность импульсов  регулируется.

Параметры блока питания:

а) напряжение первичной питающей сети , частота ,

б) блок питания трансформаторный.

Климатические условия:

диапазон рабочих температур .

Конструктивные требования:

а) мультивибратор предназначен для работы в составе общего блока управления мехатронной (робототехнической) системы,

б) при изготовлении мультивибратора должен быть использован печатный монтаж,

в) при изготовлении блока питания должен быть использован навесной монтаж.

Анализ поставленной задачи

Для разработки автоколебательного мультивибратора потребуется:

спроектировать схему;

рассчитать параметры схемы;

выбрать необходимые компоненты с нужными характеристиками;

выбрать САПР и выполнить трассировку печатной платы;

найти нужные материалы и устройства для травления и пайки платы;

изготовить автоколебательный мультивибратор;

рассчитать параметры блока питания для автоколебательного мультивибратора;

провести экспериментальные исследования автоколебательного мультивибратора.

Разработка принципиальной электрической схемы автоколебательного мультивибратора

Проектирование схемы

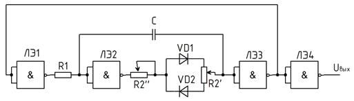
Автоколебательный мультивибратор построен на трёх логических элементах, четвертый используется для улучшения формы сигнала.

Рис. 1.1.1 Принципиальная схема автоколебательного мультивибратора на логических элементах

В первом квазиустойчивом состоянии ЛЭ2 - закрыт (), ЛЭ1 - открыт () и ЛЭ3 - закрыт (). Зарядный ток конденсатора  (рис. 1.1.2) обеспечивается выходной цепью логического элемента ЛЭ2 и входной цепью логического элемента ЛЭ3. По мере заряда конденсатора возрастает напряжение на входе ЛЭ3 до порогового уровня (), при котором ЛЭ3 открывается. Возникающий вследствие этого регенеративный процесс завершается переключением схемы.

Рис. 1.1.2 Направление зарядного тока конденсатора

Во втором квазиустойчивом состоянии логический элемент ЛЭ3 - открыт (), логический элемент ЛЭ1 - закрыт () и логический элемент ЛЭ2 - открыт (). Разрядный ток конденсатора (рис. 1.1.3) обеспечивается выходной цепью логического элемента ЛЭ1,  а воспринимается выходной цепью ЛЭ2 (малым выходным током ЛЭ3 пренебрегаем).

Рис. 1.1.2 Направление разрядного тока конденсатора

Сопротивление R2 влияет на длительность квазиустойчивого состояния, поэтому для изменения скважности сопротивление должно изменяться при разных направлениях тока. Для регулировки скважности, не изменяя периода импульсов, необходимо чтобы при увеличении (уменьшении) сопротивления на зарядном токе, оно уменьшалось (увеличивалось) на разрядном токе. Поэтому сопротивление R2 следут выполнить в виде потенциометра, к крайним точкам которого подключены диоды, один подключен катодом, а второй анодом (рис1.1.4).

Рис. 1.1.4 Схема регулировки скважности

При разных направлениях, ток проходит разные части потенциометра, следовательно время 1-го и 2-го квазиустойчивых состояний будет разное.

Расчёт основных параметров функционирования схемы мультивибратора

Основные количественные показатели

,  где   ;

.

,   где  ;

.

Длительность импульсов

Длительность 1-го квазиустойчивого состояния

;

.

Так как постоянная времени заряда ,  то

.

Длительность 2-го квазиустойчивого состояния

;

.

Так как постоянная времени разряда 

,  то 

Период колебаний

.

Частота колебаний

 

Скважность импульсов

Если за рабочие принять импульсы длительностью  ,  то

.

Расчет

Зависимость периода T от R1, R2, C


При значениях R1=100 Ом, R2=1840 Ом, C=50 нФ

Длительность 1-го квазиустойчивого состояния:



Период


Частота


Скважность импульсов


Рис. 1.2.1 временные диаграммы работы автоколебательного мультивибратора на логических элементах

Построение принципиальной электрической схемы мультивибратора

Т.к. реальные элементы имеют некоторые погрешности номиналов, то получить на выходе частоту импульсов ровно 5 кГц не получится. Поэтому нужно добавить потенциометр R2’’ чтобы была возможность регулировки частоты в небольшом диапазоне.

Рис. 1.3.1 Схема регулировки скважности и частоты

Потенциометр R2’ (регулировка скважности) и потенциометр R2’’ (регулировка частоты) вместе образуют сопротивление R2 (рис. 1.3.1).

Принципиальная схема автоколебательного мультивибратора на логических элементах с регулировкой скважности импульсов будет выглядеть следующим образом:

Рис. 1.3.2 Принципиальная схема автоколебательного мультивибратора

где R1 = 100 Ом, R2 = 1840 Ом, С = 50 нФ.

Разработка печатного узла и печатной платы

Выбор элементной базы и составление спецификации

В качестве R1 выбран резистор МЛТ 0.25 100 Ом 10%;

для регулировки скважности потенциометр B1K 1кОм;

для регулировки частоты потенциометр B5K 5кОм;

в качестве диодов VD1, VD2 выбран 1N4148 - импульсный малосигнальный диод (Uобр.max=75В, Iпрям.max=150мА, максимальная рассеиваемая мощность 500мВт);

ёмкость C=50нФ будет выполняться из 2ух последовательно соеденённых керамических конденсаторов 104 ёмкостью 100нФ;

логические элементы будут находится в 2ух микросхемах КМ155ЛА4, представляющих собой три логических элемента 3И-НЕ в керамическом корпусе;

все эти элементы будут располагаться на одностороннем текстолите размером 10x8 см;

для подключения питания и вывода сигналов используются металические контакты диаметром 2 мм и высотой 8 мм.