Материал: Анализ линейной системы автоматического управления

Внимание! Если размещение файла нарушает Ваши авторские права, то обязательно сообщите нам

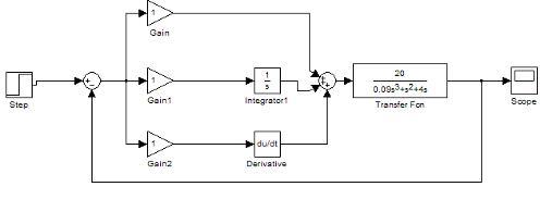
Рисунок 11-САР с ПИД-регулятором

Рисунок 12- Система в которой все составляющие ПИД-регулятора равны 1

Рисунок 13- Система в которой пропорциональная составляющая равна 0,1


Рисунок 13- Система в которой дифференциальная составляющая равна 0,01

Рисунок 14- Система в которой интегрирующая составляющая равна 1

Рисунок 15- Система с собранным ПИД-регуляторм, в котором пропорциональная составляющая равна 0,1, интегральная равна 0, дифференциальная 0,01

8. Анализ устойчивости системы с ПИД-регулятором

Для системы с ПИД-регулятором построить переходной процесс и логарифмические частотные характеристики.



Переходной процесс:

Рисунок 16 -переходный процесс системы с ПИД-регулятором

Время возрастания функции: 0.08 с.

Время регулирования: 0.67 с.

Время стабилизации: 0.8 с.

Логарифмические частотные характеристики:


Запас устойчивости по амплитуде: 6.67 Рад/с.

Запас устойчивости по фазе: 7.55

Амплитудно - фазовая частотная характеристика:


Заключение


После введения в систему ПИД-регулятора с оптимальными настройками, время возрастания функции уменьшилось на 1.02 секунды, время регулирования на 1.84 секунды и поволило достичь установившегося значения за 9 секунд а не за 12.

Список литературы


1.      Бесекерский В.А, Попов Е.П. - Теория систем автоматического управления 2009.

.        М. М. Савин, В. С. Елсуков, О. Н. Пятина; под ред. В. И. Лачина. - Теория систем автоматического управления 2012.