Материал: Анализ информационного процесса оформления и обработки заказов

Внимание! Если размещение файла нарушает Ваши авторские права, то обязательно сообщите нам

Анализ информационного процесса оформления и обработки заказов

МОСКОВСКИЙ ГОСУДАРСТВЕННЫЙ УНИВЕРСИТЕТ ПУТЕЙ СООБЩЕНИЙ

РОССИЙСКАЯ ОТКРЫТАЯ АКАДЕМИЯ ТРАНСПОРТА

факультет «Управление процессами перевозок»









Контрольная работа

по дисциплине: «Информационные технологии»

Выполнил: Чащихин О.В.

Рецензент: Ридель А.И.






Москва - 2010

Содержание


Задание

Представление информационной технологии

Функции информационной технологии

Способы описания информационной технологии

Обобщенные структурные информационно-временные схемы (ОСИВС)

Выводы

Список использованной литературы

Задание


На мебельной фабрике «ДАЛЛАС», где работает студент, существует информационная технология по сбору, передаче, обработке заказов, то есть передача в производство, а затем изготовление самих изделий.

Требуется, в соответствии с экспериментальными данными, описать и проанализировать процесс, и на основе полученных результатов разработать и построить обобщенные структурные информационно-временные схемы процессов и технологий; дать их описание.

Анализ и описание должны в себя включать:

.        Структуру информационного процесса, перечисление элементарных операций информационного процесса.

.        Назначение, выполняемые над информацией функции, взаимосвязь и последовательность функций.


Представление информационной технологии


В данном проекте рассматривается информационная технология, обеспечивающая автоматизированный процесс обработки заказов конструкторами мебельной фабрики. Он обеспечивается с помощью специального шаблона «Копия», созданного на основе Microsoft Excel 2003, программы для создания карт раскроя «2D-Place» и складских данных, хранящихся в рабочей книге Microsoft Excel «Склад».

Шаблон позволяет обработать и подготовить необходимую документацию для передачи на производство и дальнейшего изготовление изделий, а также сохранность данных и возможность восстановление и использования этих данных при необходимости.

Цель работы - изучение и анализ информационного процесса оформления и обработки заказов.

Задача работы - разработка и построение обобщенной структурной информационно временной схемы процесса и технологии, на основании результатов, полученных при анализе информационного процесса.

Функции информационной технологии


Информационная технология определяет методы (способы, приемы) реализации информационного процесса. Определение понятия информационной технологии включает элементарные операции информационного процесса: сбор, преобразование и ввод в ЭВМ; передача; хранение; обработка; представление пользователям. Реализация каждой операции над информацией может осуществляться с использованием различных методов. Поэтому можно говорить и о различных технологиях сбора, преобразования и ввода в ЭВМ, передачи, хранения, обработки и представления информации.

Рис.1. Структура информационного процесса.

Перечисленные функции названы элементарными, более сложные функции образуются сочетанием элементарных.

Прием заказов от менеджеров. Первый очень важный этап информационного процесса. На этом этапе возможно выявить конструктивные ошибки в заказе, обработанном в салоне и проверенном менеджером. Ошибки очень часты в относительно сложных заказах. Так как сроки обработки заказа конструктором ограниченны и поток заказов постоянный, то возврат на доработку заказа менеджером для пересогласования с салоном позволяет существенно сократить сроки выхода конечной продукции.

Внесение данных. После окончательного утверждения заказ, работник конструкторского отдела с помощью шаблона «Копия» вносит данные по изделиям. На фабрике существует каталог с очень широким выбором изделий стандартной конструкции, что позволяет существенно сократить сроки обработки заказов конструкторским отделом, не ущемляя интересы конечного потребителя. Фабрика также специализируется на изготовлении полностью нестандартных изделий. Ввод таких заказов существенно затруднен, так просчет каждого элемента осуществляется в ручную, на что затрачивается основное время, а также подготавливает дополнительные чертежи для цеха на присадку изделий и фасадов. Данные также вносятся в шаблон «Копия».

1 лист: Ввод данных


Основной лист. Здесь вносятся все стандартные изделия с указанием необходимых размеров. Заполнение осуществляется с помощью списка, в котором содержаться более 600 наименований стандартных изделий, содержащихся в каталоге фабрики.


лист: материалы.


Второй основной лист для заполнения. В нем указываются основные материалы, используемых на производстве (ДСП, пленка, краска, кромка), а также выполняется расчет количества, идущих на этот заказ.

Данный шаблон полностью изготовлен на фабрике с использованием макросов на языке VBA и постоянно дорабатывается. В нем содержится 13 листов, которые позволяют разбить заказ на составляющие и разнести разные компоненты по участках фабрики.


листы ДСП, МДФ:


Эти на этом листе все изделия разбиты на отдельные части: боковые стенки, горизонтали, фасады. Для ДСП размеры указаны со специальной подрезкой для дальнейшей оклейки кромкой на участке Polimac, и со специальным припуском на МДФ для фрезеровки на участке Rover.

Обработка заказа. После ввода данных в шаблон «Копия» с помощью набора макросов формируется новая книга Microsoft Excel, в которой данные разбиваются по отдельным листам содержащих однотипную информацию для различных участков.


Новая книга Microsoft Excel содержит 6 листов.

1 лист: Нормы.

На этом листе содержатся нормы используемых материалов и фурнитуры для списания и формирования комплекта для отгрузки клиету. В нем указан полный список наименований всех расходных материалов (ДСП, МДФ, пленка, краска, кромка), их объем и номенклатурный номер, а также полный список всей фурнитуры для заказа, необходимой не только для сборки корпусов, но и дополнительной, заказанной отдельно клиентом.

- 2 лист: данные для участка «Стекла».

Лист, содержащий информацию о размере и виде стекол, использованных в заказе. А также размер резиновых ковриков, которые вносятся отдельно, после окончательной обработки заказа.

3 лист: WN.

На этом листе выводятся данные о размерах и виде материала деталей изделий, их количество и принадлежность для каждого изделия. Этот лист используются для распиловки больших листов ДСП и МДФ на отдельные детали, с использованием карт раскроя, подготовленного с помощью этого листа.

4 лист: Polimac.

Данные для участка оклейки распиленных деталей кромкой, определенной толщины.

5 лист: R, O, U, Пк.

Информация которая идет на четыре участка:

R - участок Rover - участок на котором изготавливаются профили на плитах МДФ (фасадах) распиленных на предыдущем участке.

O - участок пресса. На листе указаны виды пленок для оклеиваемых фасадов.

U - участок присадка. Также на листе указ вид присадки под тип петель, которые нужно будет изготовить на этом участке.

Пк - покраска. При изготовлении изделий с крашенными фасадами, на этом листе указывается цвет и тип краски.

6 лист: Присадка.

Формирование документов.

После обработки заказа, он выводится на печать для передачи на производство. Для удобства и ускорения процесса подготовки документов на участке используется специальный макрос, так как на каждый участок свой определенный комплект документов.

Составление карт раскроя. Участок WN - участок на котором большие листы ЛСП и МДФ распиливаются на отдельные, более малые компоненты. Список всех деталей заказа содержится на 3 листе. В виду очень большого количества деталей в ручную невозможно раскроить листы с минимальными потерями для фабрики. С помощью программы 2D-Place формируются специальные карты раскроя, которые помогают существенно сэкономить время и снизить расход материалов. Список деталей, необходимых для подготовки карт раскроя выделяется и с помощью макроса «Перенос» сохраняется в отдельно файле, текстовом формате. После запуска «2D-Place» список импортируется в программу и по специальному алгоритму раскладывается на листы заданного размера, имеющиеся на фабрике. Карты раскроя также подкалываются к документам, которые идут на этот участок.

Сохранение и хранение заказов. Обработанный заказ сохраняется под своим именем на сервере фабрик в папку салона. Заказы хранятся более 5 лет, что позволяет в любой момент времени при возникновении нестандартных ситуаций получить доступ к этому файлу.

Способы описания информационной технологии


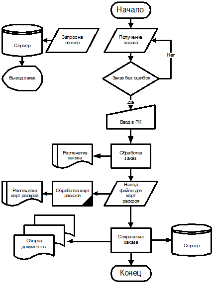
Графическая модель. Опишем графически информационный процесс обработки заказов.

Конструктор получает заказ и проверяет его на ошибки, при обнаружении которых заказ возвращается менеджеру. Заказ вводится в шаблон «Копия». После полного ввода данных заказ обрабатывается с помощью специальных макросов. Выводится фал для создания карт раскроя. Файл импортируется, обрабатывается. Готовые карты раскроя распечатываются. Обработанный заказ также распечатывается для участков производства. Заказ сохраняется на сервере для дальнейшего хранения. При поступлении рекламации осуществляется доступ к сохраненному файлу.

информационный автоматизированный заказ мебельный


Обобщенные структурные информационно-временные схемы (ОСИВС)


Модели типа обобщенных структурных информационно-временных схем (ОСИВС) предназначены для содержательного описания технологии обработки данных с указанием места и периода времени выполнения всякой операции.

Процесс обработки данных изображается с помощью совокупности символов на прямоугольной сетке, где столбцы соответствуют временным интервалам, а строки - подразделениям, где выполняется операция. Условные символы, отображающие операции и данные, помещаются в клетках, образованных пересечением строк и столбцов.

Обобщенная структурная информационно-временная схема представлена на рисунке.


Обобщённая структурная информационно-временная схема.

Выводы


В результате выполненной работы в соответствии с экспериментальными данными, был проанализирован процесс, и на основе полученных результатов разработана и построено обобщенная структурно информационно-временная схема процессов и технологий: было сделано их описание.

Описанный выше информационный процесс не является идеальным, с точки зрения производительности, хотя обеспечивает надежный и быстрый обмен информацией между всеми отелами и участками производства, предоставляет точные данные для списания и формирования комплектов фурнитуры заказчику.

«Слабым звеном» этого процесса является человеческий фактор, основное время обработки заказ отводится на внесение данных. К сожалению, ускорить и автоматизировать этот процесс не представляется возможным, так как особенно в последнее время фабрика специализируется на индивидуальных заказах, поэтому типовые изделия в шаблоне постоянно приходится менять, что сильно увеличивает время обработки (до 6 часов) и трудоемкость одного заказа.

Список использованной литературы


1. Информационные технологии на железнодорожном транспорте: Учеб. для вузов ж.-д. трансп. / Э.К. Лецкий, В.И. Панкратов, В.В. Яковлев и др.; Под ред. Э.К. Лецкого, Э.С. Пддавашкина, В.В. Яковлева. - М.: УМК МПС России, 2000. - 680с.

. Методическая литература.

. Лекционный материал.