Материал: Акимова Тепловые процессы КР 1

Внимание! Если размещение файла нарушает Ваши авторские права, то обязательно сообщите нам

Вопрос 1.1.

1. Виды топлива и их основные характеристики. Топливо - в-ва реакции соединения которых с О2 воздуха сопровождается выделением света и тепла. Виды топлива: *По применению: -Энергетическое(с целью получения тепла) -Технологическое(В промышленности для разных целей) *По физич.составу: -Твердые (уголь,торф) -Жидкие (Мазут) -Газообразные (Природный газ) *По происхождению: -Естественное - нефть -Искусственное(Получено в результате переработки естественного) - мазут Основные характеристики топлива: 1.Состав. 2.Теплопроводная способность - это кол-во тепла, кот.выделяется при сжигании единицы массы или объема топлива. Q= [кДж/л] или [кДж/м^3] 3.Температура воспламенения - это низшая Т при которой топливо воспламеняется без источника огня.

2. Способы выражения составов газообразного, твердого и жидкого топлива Выражение состава топлива: -для твердого и жидкого топлива: в %, массовых и по элементам (так как состав промышленного топлива по элементам делится на: горючая часть (С, N, Н, SO2), в %). В тв. топливе балласт - негорючая часть А-зола (спекающаяся и неспекающаяся), влага – чем моложе топливо, тем больше в нем влаги (торф до 40%)+летучая часть. -для газообразного топлива: в объемных % и по компонентам (СН4, С2Н6 и т.д.). В справочнике состав топлива выражается в % на горючую часть (Г), например Сг=98%, Нг=2% / 100%. Сверх 100% - содержание золы (А) и влаги (W), например Ар=1,5%, Wр=2%. Перед началом расчетов производят пересчет состава топлива на рабочее топливо.

3. Рабочее топливо, пересчеты составов топлива Топливо в том виде, в каком оно сжигается, т. е. поступает в топку, называется «рабочим топливом». В состав рабочего топлива (твердого и жидкого) входят следующие компоненты: углерод С, водород Н, кислород О, азот N, сера 5, зола Л и влага 11.Выражая компоненты топлива в процентах, отнесенных к 1 кг массы, получим уравнение состава рабочей массы топлива:

Для сравнения различных видов твердого и жидкого топлива и определения их основных качеств помимо состава рабочей массы условно различают в них органическую, горючую и сухую массы. Эти производственные массы топлива соответственно обозначаются с индексом «о», кг, кс. Например, состав горючей массы, т. е. обезвоженного и обеззоленного топлива, выражается уравнением. Подобным образом можно перейти к составу топлива любой другой массы.

4. Удельная теплота сгорания различных видов топлива и уравнения для ее расчета. Удельной теплотой сгорания топлива называется количество теплоты, выделяемое при полном сгорании единицы массы или объема твердого, жидкого или газообразного топлива. В Международной системе единиц эта величина измеряется в Дж/кг или Дж/м3. Наибольшей теплотворной способностью из твердых видов топлива обладает коксующийся уголь — его удельная теплота сгорания равна 36,3 МДж/кг (или в единицах СИ 36,3·106 Дж/кг). Кроме того высокая теплота сгорания свойственна каменному углю, антрациту, древесному углю и углю бурому.

К топливам с низкой энергоэффективностью можно отнести древесину, дрова, порох, фрезторф, горючие сланцы. Например, удельная теплота сгорания дров составляет 8,4…12,5, а пороха — всего 3, Для её измерения пользуются методами калориметрии. Теплота сгорания определяется химическим составом горючего вещества. Содержащиеся в горючем веществе химические элементы обозначаются принятыми символами С, Н, О, N, S, а зола и вода — символами А и W соответственно.8 МДж/кг. Низшая теплота сгорания для жидкого и твердого вещества определяется по формулам (кДж/кг или ккал/кг): или • 2514 — теплота парообразования при температуре 0 °C и атмосферном давлении, кДж/кг; и — содержание водорода и водяных паров в рабочем топливе, %; • 9 — коэффициент, показывающий, что при сгорании 1 кг водорода в соединении с кислородом образуется 9 кг воды.

5. Температуры горения. Определение и расчет теоретической и действительной температур горения топлива. 1)Калориметрическая максимальная - температура продуктов полного сгорания топлива при условии, что все тепло выделеное топливом расходуется на нагрев продуктов горения. 2)Калориметрическая т. горения - температура полного сгорания топлива при любом альфа>1 3)Теоретическая температура сгорания - учитываются эндотермические эффекты обратных реакций горения. 4)Практическая - Учитывается потеря тепла на нагревание окр. среды. tпракт=tтеор+ η η - пирометрическая темп.горения η - (0,7-0,85) Для определения практической t составляется темпер.баланс Приход: Qpп Расход: Кпгт * tT * c Qpп = Vпгт * tT * c t1 = Qрп\(Vпгт*с) = с*t =Qрм\V пгт

6. Расчет процесса горения топлива. Решаемые задачи

Делится на 3 этапа:

  1. Определение расхода воздуха.

V co2 = 0.01 (CO2+ΣCnHm)

Vh2o = 0.01 (H2O + Σ CnHm)

Vn2 = 0.79 Lg + 0.01 N2

V o2 = 0.21(a (альфа) -1)Lg

  1. Объем и количественный состав ПГТ

  1. Температура горения в печи

Cоставляется тепловой баланс горения топлива

Приход: Qn^p

Расход: Vпгт*t*c

Qn^p = Vпгт*t*c

ct= ( Qn^p)/(Vпгт)

tпр=tтеор*КПД

7. Коэффициент избытка воздуха при горении различных видов топлива и способы его контроля

Способы снижения коэффициента:

1.Предварительный подогрев воздуха и топлива

2.Лучшее перемешивание воздуха и топлива

3. Замена парового распыления жидкого топлива воздушным или механическим

4. Конструкция форсунки, обеспечивающая более тщательное распыление жидкого топлива.

5. Применение беспламенного горения (не образуется видимого пламени, но поверхность огнеупоров - керамика, корунд - раскаляются)

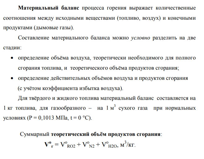
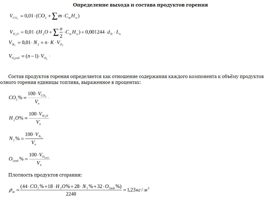
8. Материальные балансы процесса горения различных видов топлива

9. Тепловой баланс процесса горения топлива

Тепловой баланс процесса горения составляется для определения температуры продуктов сгорания (газов). В адиабатных условиях все количество теплоты передается газам, образующимся при сгорании топлива. То есть теплота, выделяющаяся при сжигании топлива, расходуется на нагрев продуктов сгорания до определенной температуры:

где QH - теплотворная способность топлива, Дж/м3; Vr - объем продуктов сгорания м3 пр. сг./м3 газа; ср - объемная теплоемкость продуктов сгорания Дж/(м3-°С); tr- температура продуктов сгорания, °С; t0- начальная температура продуктов сгорания, °С.

10. Способы генерации тепла с помощью электроэнергии

  1. Выделение тепла в электродуговом разряде

  2. Индукционный нагрев (по принципу трансформатора)

  3. За счет электродов

11. Требования к нагревателям для печей сопротивления

а-огнеупорность

б-жаропрочность

в.стабильные свойства(сопротивление)

г-хим.устойчивость

д.стоимость недорогая

12. Материалы, конструкции и условия службы электронагревателей для печей сопротивления.

Рекомендации по выбору материала и конструированию нагревателей. Материалы, предназначенные для изготовления нагревательных элементов, должны удовлетворять следующим требованиям:

– иметь достаточную жаростойкость (окалиностойкость) – способность материала противостоять химическому разрушению поверхности под воздействием горячего воздуха или других атмосфер;

– иметь достаточную жаропрочность – способность материала сохранять длительную прочность при высоких температурах;

– иметь большое удельное электрическое сопротивление r. Для размещения нагревателя внутри печи удобнее иметь элемент большего сечения S и меньшей длины l. Кроме того, нагреватель с большим сечением имеет более длительный срок службы, а при заданном сопротивлении нагревателя R его длина тем меньше, а сечение тем больше, чем выше удельное электрическое сопротивление;

– иметь малый температурный коэффициент сопротивления.

– обладать постоянством электрических свойств во времени. Материалы, стареющие со временем, увеличивают свое сопротивление. Это усложняет эксплуатацию печи, т. к. требуется трансформатор с большим числом диапазонов напряжений.

Вопрос 1.2.

1. Напоры, как движущая сила перемещения газовых потоков.

Роль газовых потоков -доставка тепла из зоны выработки в зону тепловых процессов. Различают естественное и принудительное движение газов. Движущая сила -напоры:Скоростной (динамический) напор

Геометрический напор

Статический напор

2. Виды напоров

Скоростной (динамический) напор

Геометрический напор

Статический напор

3. Геометрический напор

Разность плотностей газов внутри установки и снаружи/ в разных точках технологического объема. Нг= Рг/рв-р2

Единственная движущая сила естественного перемещения газовых потоков

4. Статический напор

Возникает при разности давлений внутри/снаружи/внутри технологической области

Нст= Pci/pг

5. Динамический напор

Возникает при принудительном движении газового потока

Hq= wt^2/ 2g [м]

6. Основные уравнения движения газовых потоков.

1) Геометрический напор: Hгг/(ρвг)

2) Статический напор: Hст.ст.г

3) Динамический напор: Hg=Wt2/2g

Закон Бернулли: = Hг’+Нст.’+Hg’ = Hг2ст.2+Hg2+Ah=const

Уравнение сплошности (неразрывности струи): при устоявшемся движении газов (давление и темпа постоянные) через любое сечение в единицу времени проходит равное массовое количество газа.

7. За счет чего возникает потеря напора

Ah=hм+hтр±hг, где:

Ah – потеря напора;

hм – местные сопротивления

hтр – сопротивления трения

hг – сопротивления преодоления геометрического напора.

8. Естественное и искусственное перемещение газов.

Естественная тяга – дымовая труба. (Геометрический напор).

hтр=(ρтр.3)/( ρвт), К3=1,5-коэф.запас., ρтр.-напор.

Искусственная тяга – вентилятор и дымосос.

Вентиляторы:

-Низкого давления

-Среднего давления

-Высокого давления

9. Сопротивления на пути движения газов.

При движении газа на каждый его объем будут действовать силы инерции, а для реального газа — силы инерции и трения (вязкости).

Потери энергии на местные сопротивления обусловлены влиянием одного или нескольких одновременно действую­щих факторов: изменением скорости движения потоков; изменением формы и размеров сечения канала по пути дви­жения потока; изменением направления движения потока. Под их влиянием поток теряет свою механическую энер­гию при ускорении или замедлении движения. Энергия в значительных количествах теряется в результате отрыва потока от ограничивающих его стенок и возникаю­щих при этом устойчивых вторичных течений.

11. Номограммы для подбора вентиляторов и дымососов

При выборе вентиляторов необходимо, чтобы они работали в режиме максимального к.п.д. Для этого следует воспользоваться специальными номограммами, составленными для геометрически подобных вентиляторов различных размеров (номер вентилятора указывает размер диаметра рабочего колеса в дм).

Вращение колеса вентилятора осуществляется от электродвигателя, соединённого с помощью эластичной муфты или через шкив с клиноременной передачей.

Номограммы устанавливают зависимость между производительностью V (м3/ч), полным давлением h (н/м2), включая статический и скоростной напоры, а также к.п.д. при определённом числе оборотов рабочего колеса и температуре воздуха 200 или плотности воздуха ρ=1,2 кг/м3. Номограмма состоит из двух частей: нижней и верхней, выражающей значения производительности в зависимости от номера вентилятора, и верхней, показывающей давление, к.п.д. и условные числа оборотов колеса (А), равные произведению nd, где d- диметр рабочего колеса дм.

условия службы- – оптимально расположить нагреватели в печи и тем самым уменьшить ее габариты и рационально использовать рабочее пространство;

– выбрать рациональную электрическую схему подключения нагревателей и питающее напряжение;

– выбрать экономически выгодную конструкцию нагревателя и его сечения, обеспечивающие минимальные капитальные затраты;

– оценить капитальные и эксплуатационные затраты при использовании нагревателей из различных материалов;

– определить срок службы выбранного нагревателя или подобрать нагреватель с заданным сроком службы.

13. Материалы и конструкции нагревателей, работающих в окислительной атмосфере

14. Материалы и конструкции нагревателей, работающих в защитной атмосфере и в вакууме