Материал: TP_Ianysheva_lr_2

Внимание! Если размещение файла нарушает Ваши авторские права, то обязательно сообщите нам

ГУАП

КАФЕДРА № 41

ОТЧЕТ ЗАЩИЩЕН С ОЦЕНКОЙ

ПРЕПОДАВАТЕЛЬ

доцент, канд. техн. нау, доцент

А. В. Аграновский

должность, уч. степень, звание

подпись, дата

инициалы, фамилия

ОТЧЕТ О ЛАБОРАТОРНОЙ РАБОТЕ №2

Условные конструкции

по дисциплине: Технологии программирования

РАБОТУ ВЫПОЛНИЛ

СТУДЕНТ ГР.

4716

С.А. Янышева

подпись, дата

инициалы, фамилия

Санкт-Петербург 2019

1. Постановка задачи

Вариант №2. Вычислить значение функции fрез(х) при условии, что функция вычисляется по формуле:

fрез(х) =

Результатом работы программы будет является значение fрез(х).

Ограничений на входные данные нет.

2. Математическая модель

№ варианта

a1

f1(x)

a2

f2(x)

a3

f3(x)

2

9

a

4,5

d

-4,5

c

Функции:

3. Описание разработанной программы

Список входных данных представлен в таблице №1.

Таблица №1 - Список входных данных

Название переменной

Тип

Описание

x

Float

Переменная x

Список выходных данных представлен в таблице №2.

Таблица №2 - Список выходных данных

Название переменной

Тип

Описание

f

Float

Вычисленная функция

Программа вычисляет значение по формулам, приведенным в п. 2.

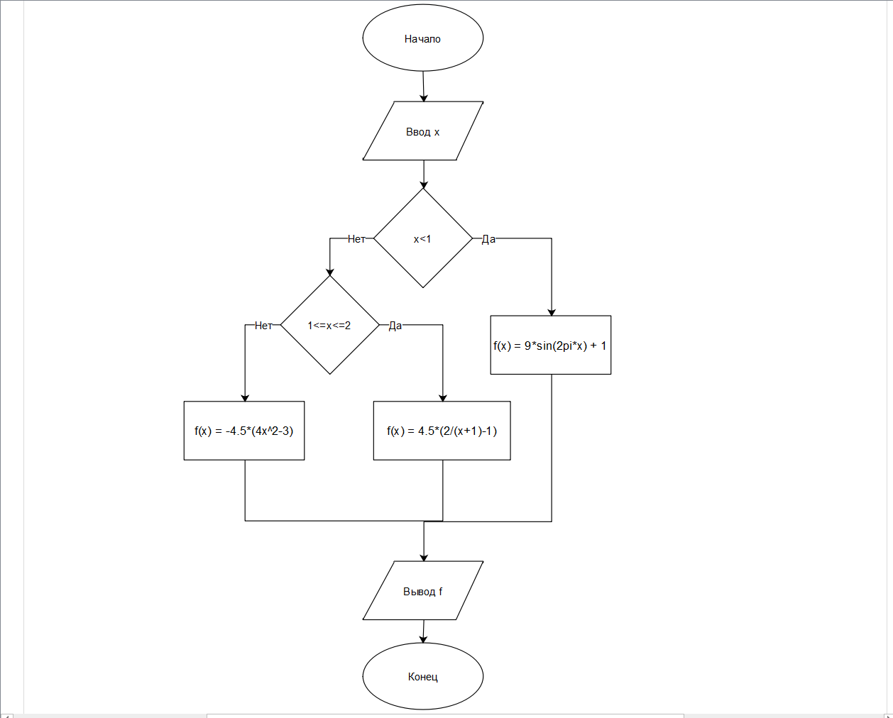
Блок-схема разработанной программы представлена на рисунке 1.

Рисунок 1 – Блок-схема

Листинг программного кода:

import math

def VAR_2(x):

if (x<1):

print('Вычисление происходит по 1-ой формуле')

f=9*math.sin(2*x*math.pi)+1

elif (x>=1) and (x<=2):

print('Вычисление происходит по 2-ой формуле')

f=4.5*(2/(x+1)-1)

else:

print('Вычисление происходит по 3-ей формуле')

f=-4.5*(4*x**2-3)

return(f)

def TEST_VAR_2():

print('Введите x:', end=' ')

x = float(input())

print('f =', VAR_2(x))

TEST_VAR_2()

4. Описание тестового набора

Тестирование будет производится на следующих данных, представленных в таблице №3.

Таблица №3 – Тестовый набор

Входные данные (x)

Результат программы

Ожидаемый результат

0

1.0

1

1.5

-0.8999999999999998

-0.9

2

-1.5000000000000002

-1.5

3

-148.5

-148.5

Ожидаемые результаты работы программы получены ручным расчетом.

Первый тест направлен на определение корректности работы в случае, если число меньше 1.

Второй тест направлен на определение корректности работы в случае, если число больше 1, но меньше 2.

Третий тест направлен на определение корректности работы в случае, если число равно 2.

Четвёртый тест направлен на определение корректности работы в случае, если число больше 2.

5. Пример работы программы

На рисунке 2 представлен пример работы программы.

Рисунок 2 – Пример работы программы

6. Выводы

В ходе выполнения лабораторной работы была реализована программа расчета по определяемой формуле. Были получены практические навыки написание расчетных программ на языке программирования Python.

Было проведено тестирование разработанной программы, во всех случаях полученный результат совпадал с ожидаемым, что говорит о корректной работе написанной программы.