Материал: OMK_Lab6

Внимание! Если размещение файла нарушает Ваши авторские права, то обязательно сообщите нам

МИНОБРНАУКИ РОССИИ

Санкт-Петербургский государственный

электротехнический университет

«ЛЭТИ» им. В.И. Ульянова (Ленина)

Кафедра менеджмента и систем качества

отчет

по практической работе №6

по дисциплине «Основы менеджмента качества и управление бизнес-процессами»

Тема: Проектирование процессов для системы менеджмента качества

Студент гр.

Преподаватель

Синченко К. О.

Санкт-Петербург

2020

Цель работы

Приобретение навыков:

  • интерпретации терминов стандарта ISO 9000, относящихся к разработке систем менеджмента качества;

  • интерпретации требований стандарта ISO 9001, относящихся к разработке систем менеджмента качества;

  • разработки основных компонент системы менеджмента качества

Задание

1. Для одного из выбранных процессов производства или процесса предоставления услуг, заполнить одностраничную форму представления процесса, содержащую его компоненты, требуемые стандартом ISO 9001 (ПРИЛОЖЕНИЕ А). При выполнении задания использовать результаты всех предыдущих практических работ.

2. Для процесса организации, который не производит продукцию или предоставляет услугу (закупки, ремонт оборудования, управление персоналом и т.д.), заполнить одностраничную форму представления процесса, содержащую его компоненты, требуемые стандартом ISO 9001 (ПРИЛОЖЕНИЕ А).

3. Составить общую структурную схему процессов, дающую представление о процессах организации, входящих в систему менеджмента качества (ПРИЛОЖЕНИЕ Б).

Ход работы

Диаграмма представления процесса предоставления услуг

Какие?

Ассортимент телефонов xiaomi

Кто?

Продавец-консультант

Выход:

Клиент получил подходящий по всем параметрам телефон xiaomi

Вход:

Потребность клиента в выборе подходящей модели телефона xiaomi в соответствие с его желаниями и особенностями

Процесс: предоставление клиенту услуги подбора продукта

Xiaomi

Насколько результативно и эффективно?

Клиент получил подходящий продукт

Клиент доволен

Как?

Требования клиента выясняются с помощью опроса продавцом- консультантом

Диаграмма представления процесса организации

Кто?

Поставщик

Начальник смены на производстве

Какие?

Литий-ионные аккумуляторы для телефонов

Выход:

Изготовителем продукции xiaomi получено качественное литий-ионных аккумуляторов

Вход:

Потребность в исправных и не бракованных аккумуляторов для дальнейшего производства телефонов xiaomi

Процесс: закупка литий-ионных аккумуляторов для телефонов xiaomi

Как?

1.Начальник смены сравнивает количество поставляемого аккумуляторов с указанным в договоре

2.Если количество совпадает, образец из партии берется на экспертизу

3.Если экспертиза успешно пройдена аккумулятор используется в производстве телефона

Насколько результативно и эффективно?

Литий-ионные аккумуляторы прошли проверку на брак и на качество

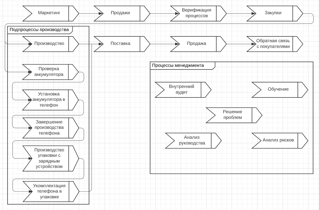
анизации

Карта процессов компании

Выводы

В ходе выполнения данной лабораторной работы были приобретены навыки интерпретации терминов стандарта ISO 9000, относящихся к разработке систем менеджмента качества и навыки интерпретации требований стандарта ISO 9001, относящихся к разработке систем менеджмента качества. Были разработаны основные компоненты системы менеджмента качества при построении двух диаграмм: предоставления услуг клиенту и закупка аккумуляторов, а также при построении карты всех процессов в компании.