Материал: Mashiny_zachet

Внимание! Если размещение файла нарушает Ваши авторские права, то обязательно сообщите нам

1.Какие законы физики лежат в основе принципа действия мпт?

В основе работы МПТ в генераторном режиме, лежит Закон Электромагнитной Индукции, согласно которому в контуре, при изменении потока магнитного поля через него возникает ЭДС индукции.

При работе в двигательном режиме, в основе лежит Закон Ампера, согласно которому на проводник с током, находящийся в магнитном поле действует сила.

2. Сформулировать закон электромагнитной индукции. Формула.

При изменении потока вектора магнитной индукции через замкнутый контур, в нем возникает ЭДС индукции, которая пропорциональна скорости изменения потока.

Знак минус говорит о правиле Ленца: индукционный ток, возникающий в замкнутом проводящем контуре, имеет такое направление, что создаваемое им магнитное поле противодействует тому изменению магнитного потока, которым был вызван данный ток.

3. Сформулировать закон Ампера. Формула

4. Сформулировать правило левой руки. Правило левой руки- определяет направление силы, которая действует на находящийся в магнитном поле проводник с током. Если ладонь левой расположить так, чтобы в нее входили линии индукции магнитного поля, а четыре вытянутых пальца направить вдоль тока, то отогнутый большой палец покажет направление силы, действующей на проводник. 

5. Сформулировать правило правой руки.

Правило правой руки — правило определяющее направление линий магнитной индукции прямолинейного проводника с током: Если большой палец правой руки расположить по направлению тока, то направление обхвата проводника четырьмя пальцами покажет направление линий магнитной индукции.

6.Назначение коллекторно-щеточного узла в ГПТ.

Коллекторно-щеточный узел в ГПТ обеспечивает контакт вращающегося якоря с внешней цепью, а также играет роль переключающего устройства, благодаря чему в цепи нагрузки ток имеет одно и то же направление.

7.Назначение коллекторно-щеточного узла в дпт.

Коллекторно-щеточный узел в ДПТ обеспечивает контакт вращающегося якоря с внешней цепью, а также играет роль переключающего устройства, благодаря которому магнитный момент, действующий на якорь имеет всегда одно и тоже направление.

8. Уравнение напряжения гпт. Формула.

В процессе работы ГПТ в обмотке якоря индуцируется ЭДС Ea. При подключении к генератору нагрузки в цепи якоря возникает ток, а на выводах генератора устанавливается напряжение, определяемое уравнением напряжений для цепи якоря генератора:

, где

сумма сопротивлений всех участков цепи якоря: обмотки якоря ra, обмотки добавочных полюсов rД , компенсационной обмотки rк.о., последовательной обмотки возбуждения и переходного щеточного контакта rщ.

9. Уравнение напряжения дпт. Формула.

При вращении якоря пазовый проводник пресекает линии поля возбуждения с магнитной индукцией B и в соответствии с явлением электромагнитной индукции в проводнике наводится ЭДС Eя направленная навстречу Iя. Поэтому эта ЭДС называется противоЭДС и она прямо пропорциональна Ф магнитному потоку и частоте вращения n.

Eя = Се * Ф * n

Ce — постоянный коэффициент определяемой конструкцией двигателя.

Применив второй закон Кирхгофа получаем уравнение напряжения двигателя.

U = Eя + Iя * ∑R

где ∑R — суммарное сопротивления обмотки якоря включающая сопротивление: обмотки якоря, добавочных полюсов, обмотки возбуждения (для двигателей с последовательным возбуждением)

Если E>U, то ток Iа совпадает по направлению с ЭДС Ε и машина работает в генераторном режиме. При этом электромагнитный момент Μ противоположен направлению вращения n, т. е. является тормозным.

Уравнение для генераторного режима имеет вид:

U=E-IaΣRa

В двигательном режиме уравнение принимает вид

U=E+IaΣRa

10. Уравнение напряжения мпт в режиме электромагнитного тормоза. Формула

В этом режиме изменяют направление электромагнитного момента М, сохраняя неизменным направление тока из сети, т. е. момент делают тормозным. Чтобы ограничить значение тока в этом режиме, в цепь обмотки якоря вводят добавочное сопротивление Rдоб.

Регулирование тока Iа = (U+E)/(ΣRа + Rдоб), т. е. тормозного момента М, осуществляют путем изменения сопротивления Rдоб или ЭДС Ε (тока возбуждения Iв).

11. Уравнение момента МПТ. Формула

Постоянная для данной машины величина Cм  называется  конструктивным коэффициентом момента.

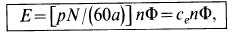
12. Уравнение ЭДС МПТ. Формула.

где N—общее число активных проводников обмотки якоря; N/(2a)— число активных проводников, входящих в одну параллельную ветвь; Сe=pN/(60a) называется конструктивным коэффициентом ЭДС.

13. Как направлены ЭДС и ток якоря в ГПТ?

В случае ГПТ ток Iа сонаправлен по направлению с ЭДС Ε.

14. Как направлены ЭДС и ток якоря в ДПТ?

В случае ДПТ ток Iа противоположен по направлению с ЭДС Ε.

15. Перечислить типы основных обмоток якоря.

Основными типами обмоток являются петлевые (параллельные), волновые (последовательные) и смешанные (лягушачьи). Они бывают простыми (одноходовыми) и сложными (многоходовыми).

16. Нарисовать секцию простой петлевой обмотки.

17. Нарисовать секцию простой волновой обмотки.

18. Почему простую петлевую обмотку называется параллельной?

В простой петлевой обмотке секции, расположенные под каждой парой полюсов, образуют две параллельные ветви, поэтому простую петлевую обмотку называют параллельной.

Условие 2а = 2р выражает основное свойство простой петлевой обмотки: чем больше число полюсов, тем больше параллельных ветвей имеет обмотка.

19. Почему простая волновая обмотка называется последовательной?

При простой волновой обмотке секции, лежащие под разными полюсами, соединяют последовательно

число параллельных ветвей при простой волновой обмотке не зависит от числа полюсов и всегда равно двум, поэтому такую обмотку часто называют по­следовательной

20. Реакция якоря. Определение.

Реакция якоря - воздействие магнитного поля, создаваемого током якоря, на магнитное поле главных полюсов машины.

21-22. В каком случае РЯ (продольная) уменьшает / не уменьшает магнитный поток машины?

Продольная МДС (магнитодвижущая сила) Fad создает поток Фad, который увеличивает или уменьшает Фрез. Это зависит от его направления. Если щетки сдвинуты по направлению вращения генератора (или против направления вращения двигателя), то Fad размагничивает машину. Если щетки сдвинуты в обратном направлении, то подмагничивает машину.

23.Коммутация.Определение.

24. Что означает плохая коммутация? Если щетки искрят, то это значит, что машина имеет плохую коммутацию. Качество коммутации оценивается степенью искрения (классом коммутации) под сбегающим краем щетки, из-под которого выходят пластины коллектора при его вращении.

25. Как влияет РЯ на коммутацию МПТ? В генераторах физическая нейтраль смещается по направлению вращения якоря, в двигателях – против. Это ухудшает коммутацию машины, т.е. способствует возникновению искрения под щетками.

26. Перечислить способы уменьшения влияния реакции якоря.

1.В МПТ небольшой мощности сдвигают щетки с геометрической нейтрали на некоторый угол за физическую нейтраль.

2.Установка дополнительных полюсов между главными полюсами.

3.В МПТ без компенсационной обмотки искусственно увеличивают магнитное сопротивление в определенных местах (увеличивают воздушный зазор под краем полюсных наконечников).

27. Где и для чего в машине устанавливаются дополнительные полюса?

Устанавливаются между главными полюсами для уменьшения РЯ.

28.Как подключаются обмотки дополнительных полюсов?

Их обмотка включается последовательно с обмоткой якоря и намотана так, что ее магнитное поле направлено против магнитного поля якоря.

29. Где и для чего в машине размещают компенсационную обмотку?

Для выравнивания индукции под полюсами в быстроходных машинах большой мощности (свыше 80 кВт на один полюс) применяют компенсационную обмотку, которую закладывают в специальные пазы в полюсных наконечниках.

30. Как подключается компенсационная обмотка?

Компенсационная обмотка включается последовательно с обмоткой якоря и обмоткой дополнительных полюсов. Магнитное поле компенсационной обмотки всегда направлено навстречу магнитному полю якоря и таким образом оно компенсирует поле якоря в зоне главных полюсов.

31. Перечислить основные характеристики гпт.

Основные характеристики ГПТ

-холостого хода (зависимость напряжения на выходе генератора U0 от тока возбуждения IВ), -внешняя (зависимость напряжения на выходе генератора U от тока нагрузки I), -регулировочная (зависимость тока возбуж­дения IВ от тока нагрузки I при неизменном напряжении на выходе генератора), -нагрузочная ( зависимость напряжения на выходе генератора U при работе с нагрузкой от тока возбу­ждения  IВ).

32. Хар-ка ХХ. Определение. График

Характеристика холостого хода – зависимость напряжения от тока возбуждения на ХХ.

U0=f(lB) при Iн= 0 и n= const.

33. Почему восходящая ветвь характеристики ХХ ГПТ не совпадает с нисходящей?

Расхождение ветвей объясняется наличием гистерезиса в магнитопроводе машины.

34. Почему характеристика ХХ ГПТ начинается не с нуля?

При Iв = 0(токе возбуждения) в обмотке якоря потоком остаточного магнетизма индуцируется остаточная ЭДС Eост , которая составляет 2...4% от Uном

35. Внешняя характеристика ГПТ. Определение. График

Внешней характеристикой называют зависимость U=f(Iн) при nconst и Iв = const.

36. Почему внешняя характеристика ГПТ не абсолютно жесткая?

Из-за размагничивающегося действия РЯ.

37. Чем отличаются внешние характеристики ГПТ независимого и параллельного возбуждения?

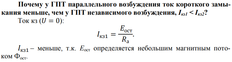
38. Чем отличаются установившиеся токи к.з. ГПТ независимого и параллельного возбуждения?

39. Почему внезапное к.з. ГПТ опаснее установившегося к.з.?