1
Лекция от 22.05.2020г.
Электрические цепи с взаимной индукцией
1. ЭДС самоиндукции и взаимоиндукции
|
Пусть имеется катушка с током |
i |
(рис. |
||||||
|
|
||||||||
|
5.1). Образуется магнитное поле. Это поле |
||||||||
|
можно представить в виде магнитных линий, |
||||||||
|
сцепленных с витками катушки. |
|
|
||||||
|
Магнитные |
|
линии |
представляют |
|||||
|
магнитный поток |
|
1 , сцепленный со всеми |
||||||
|
|
||||||||
|
витками, а магнитные линии, соответствуют |
||||||||
Рис. 5.1 |
потоку |
|
|
, сцепленному с частью витков. |
|||||
|
2 |
||||||||
|
|
||||||||
Вычислим потокосцепление катушки. |
|
|
|
|
|
|
|
|
|
|
Под |
|
|
потокосцеплением |
понимается |
||||
|
произведение потока на число витков, с |
||||||||
|
которыми этот поток сцепляется. |
|
|
|
|||||
|
Потокосцепление |
катушки, |
|||||||
|
обусловленное током этой же катушки, |
||||||||
|
называется потокосцеплением самоиндукции и |
||||||||
|
обозначается |
|
|
[Вебер=В·сек]. |
В |
||||
|
L |
|
|||||||
рассматриваемом случае
L 1 5 2 3 .
В общем случае
L i Wi iL ,
где L – собственная индуктивность или просто индуктивность,
[Генри=Ом·cек].
Если ток переменный, то изменяется во времени и потокосцепление, и в катушке индуктируется ЭДС самоиндукции, которая равна
2
При
e |
|
d |
|
|
L |
||||
|
|
|
||
L |
|
dt |
|
|
|
|
|
L const
e |
L |
L |
|
|
d |
||
dt |
|||
|
|||
di |
. |
||
dt |
|||
|
|||
(iL)
.
Напряжение самоиндукции на катушке равно
Пусть |
i |
2I |
|
|
следовательно
sin t
u |
L |
|
|
|
|
|
|
j t |
2Ie |
|
|
U |
|
|
|
L |
|
|
|
e |
L |
di |
. |
|
|
|
|
||
|
|
|
|
|
|
||||
L |
|
|
dt |
|
|
|
|
||
|
|
|
|
|
|
|
|
||
|
|
u |
|
|
|
|
e |
j t |
|
, тогда |
L |
2U |
L |
|
|||||
|
|
|
|
|
|
||||
E |
j LI |
|
|
|
|
||||
|
|
|
|
|
|
. |
|
|
|
L |
|
|
|
|
|
|
|
|
|
,
e |
|
L |
|
|
e |
j t |
2E |
|
|
L |
|
|
,
(1)
Рассмотрим случай двух катушек (рис. 5.2). |
|
|
|
|
|
|||
Пусть ток |
имеется только в первой |
катушке. |
|
Магнитное поле, |
||||
создаваемое этим током, состоит из двух частей. |
|
1 |
сцепляется только с |
|||||
|
||||||||
первой катушкой, |
|
2 с обоими катушками. |
Поток |
|
2 |
, |
сцепляющийся со |
|
|
|
|||||||
второй катушкой, но создаваемый током первой катушки, называется потоком
взаимной индукции. Потокосцепление взаимной индукции обозначим |
|
|||
21 . |
||||
Можно записать |
|
|
|
|
|
M |
i |
, |
|
21 |
|
21 1 |
|
|
M21 – взаимная индуктивность [Генри=Ом·cек]. Если изменится ток i1 , то во второй катушке индуктируется ЭДС взаимной индукции.
e21
При M 21 const
d 21 dt
e |
M |
21 |
21 |
|
d |
M |
i |
|
|
|||
dt |
|
21 1 |
|
|
|
|
di |
|
|
1 |
. |
|
dt |
||
|
.
Напряжение, необходимое для преодоления этой ЭДС равно
u21 e21 M 21 didt1 .
Если i2 |
|
2 |
получаем
|
|
sin ωt Ψ |
|
|
|
|
|
|
I |
|
|
|
e |
j t |
|||
2 |
2 |
2I |
2 |
|
||||
|
|
|
|
|
|
|||
|
|
|
|
|
|
|
|
|
U21
3
,то для комплексных действующих значений
E21 |
j M21I1 . |
(2) |
|
|
|
Допустим теперь, что ток имеется только во второй катушке.
Тогда потокосцепление взаимной индукции первой катушки, обусловленное
током |
i |
2 |
второй катушки, будет равно |
|
|||
|
|
|
Для ЭДС
получим при |
M |
12 |
|
|
M |
12 |
i |
|
12 |
|
|
2 . |
|
взаимной индукции, |
индуктируемой в первой катушке, |
|||
const |
|
|
|
|
e12
M |
|
di |
|
2 |
|
|
|
|
|
12 |
dt |
|
|
,
u |
e |
12 |
12 |
M |
12 |
|
di2 dt
.
|
|
|
|
|
|
sin ωt Ψ |
|
|
|
|
|
|
|
|
|
|
|
|
|
||
|
i |
|
|
2I |
|
|
|
e |
j t |
|
|
|
|
||||||||
Полагая |
2 |
2 |
2 |
2I |
2 |
|
|
|
, |
то |
для |
комплексных |
|||||||||
|
|
|
|
|
|
|
|
|
|
|
|
|
|||||||||
|
|
|
|
|
|
|
|
|
|
|
|
|
|
|
|
|
|
|
|
|
|
действующих значений получим |
|
|
|
|
|
|
|
|
|
|
|
|
|
|
|||||||
|
|
|
|
|
|
U |
E |
|
j M |
|
|
I |
|
|
|
|
|
||||
|
|
|
|
|
|
|
|
|
|
|
|
|
|
|
|
|
|
|
|
(3) |
|
|
|
|
|
|
|
12 |
|
12 |
|
|
|
|
12 |
|
2 . |
|
|
||||
Коэффициенты |
взаимной |
индукции |
|
|
|
M12 |
и |
M 21 |
определяются |
||||||||||||
геометрией катушек и тем, как они расположены друг относительно друга.
Поэтому эти величины должны быть одинаковыми, то есть
|
|
M |
12 |
M |
21 |
M |
. |
|
(4) |
|
|
|
|
|
|
||||
Этот факт называется принципом взаимности. |
|
|
|
||||||
В связи |
с этим далее коэффициенты |
взаимной |
индукции будем |
||||||
обозначать |
M |
. |
|
|
|
|
|
|
|
|
|
|
|
|
|
|
|
||
Для всякого электрического контура всегда индуктивность |
L 0 |
. |
|||||||
|
|||||||||
Взаимная индуктивность может быть как положительной, так и отрицательной в зависимости от направлений токов в катушках.
Если эти токи направлены таким образом, что направления потоков
(потокосцеплений) самоиндукции и взаимной индукции совпадают (согласное включение), то надо считать M 0 .
4
Если поток взаимной индукции направлен встречно потоку самоиндукции, то
надо считать |
M 0 |
. |
|
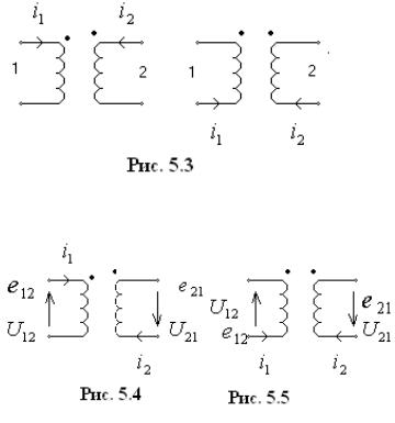
Для того, чтобы при расчетах была определенность, один из зажимов катушек снабжают маркировкой (* или ●).
Маркировку производят таким образом, чтобы при одном и том же направлении токов в катушке: либо от маркированного зажима к другому,
либо напротив взаимная индуктивность была положительной (рис. 5.3).
Рассмотрим теперь два случая (рис. 5.4 и рис. 5.5).
Направление ЭДС и напряжения взаимной индукции относительно маркировки в данной катушке такое же, что и направление обеспечивающего их тока
относительно маркировки другой катушки.
Направление ЭДС и напряжения самоиндукции не зависит от маркировки и всегда совпадает с направлением соответствующего тока.
5
2. Взаимная индуктивность при последовательном
соединении
Рассмотрим цепь из двух катушек, соединенных последовательно, и,
кроме того, связанных между собой индуктивно (рис. 5.6).
Пусть собственная индуктивность и активное сопротивление катушек
соответственно равны: для первой - |
L |
и |
R |
, для второй - |
L |
и R2 |
. Взаимная |
1 |
1 |
2 |
индуктивность |
M |
задана. |
|
||
Рассчитаем |
эту цепь. Для расчета цепей, содержащих индуктивно |
|
связанные ветви, непосредственно применимы все изложенные методы, за исключением метода узловых напряжений и метода преобразования
треугольника в звезду и обратно.
Составим уравнение по второму закону Кирхгофа. Направление обхода выберем по часовой стрелке, так что оно
совпадает с направлением тока |
I |
. |
|
|
|||
|
|
В первой катушке индуктируется ЭДС самоиндукции E1L j L1I
взаимной индукции |
|
j MI , во второй катушке |
|
|
||
E12 |
E2L |
j L2 I |
||||
E |
j MI |
|
|
|
|
|
|
|
. |
|
|
|
|
21 |
|
|
|
|
|
|
и
и