ЛАБОРАТОРНАЯ РАБОТА №6
Исследование компараторов
Цель:
11. Исследование схем детекторов нулевого уровня.
12. Исследование схем детекторов ненулевого уровня.
2.1 Исследование характеристик детектора нулевого уровня с подачей сигнала на неинвертирующий вход ОУ.

Рисунок 1 – Детектор нулевого уровня с фиксацией уровня входного напряжения положительным перепадом напряжения на выходе компаратора
а). Характеристика выход-вход.


б). Осциллограммы входного и выходного напряжения.


2.2 Исследование характеристик детектора нулевого уровня с подачей сигнала на инвертирующий вход ОУ.

Рисунок 2 – Детектор нулевого уровня с фиксацией уровня входного напряжения отрицательным перепадом напряжения на выходе компаратора
а). Характеристика выход-вход


б). Осциллограммы входного и выходного напряжения.


2.3 Исследование характеристик компаратора с положительным опорным напряжением.

Рисунок 3 – Детектор нулевого уровня с положительным опорным напряжением.
а). Характеристика выход-вход


б). Осциллограммы входного и выходного напряжения


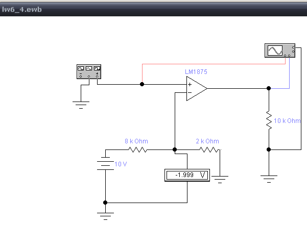
2.4 Исследование характеристик компаратора с отрицательным опорным напряжением

Рисунок 4 – Детектор нулевого уровня с отрицательным значением напряжения смещения
а). Характеристика выход-вход.


б). Осциллограммы входного и выходного напряжения.


2.5 Исследование характеристик компаратора с опорным напряжением, задаваемым стабилитроном.

Рисунок 5 – Детектор нулевого уровня с напряжением смещения задаваемым стабилитроном
а). Характеристика выход-вход


б). Осциллограммы входного и выходного напряжения.


2.6 Исследование характеристик компаратора с фиксацией выходного напряжения.

Рисунок 6 – Детектор нулевого напряжения с фиксацией уровней выходного напряжения при помощи стабилитрона
а). Осциллограммы входного и выходного напряжения.


б). Осциллограммы входного и выходного напряжения при обратном включении стабилитрона.



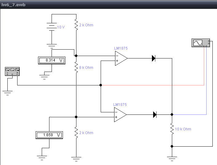
2.7 Исследование характеристик компаратора с фиксированной зоной входного напряжения

Рисунок 7 – Детектор с фиксацией входного напряжения в определенном диапазоне значений
а). Осциллограммы, входного и выходного напряжения.


2.8 Исследование характеристик триггера Шмитта.

Рисунок 8 – Детектор с триггером Шмитта
а). Характеристика выход-вход.


б). Осциллограммы входного и выходного напряжения.


Сравниваем с рез-ми пред пункта

Выводы
Мы исследовали компараторы:
Исследовали схемы детекторов нулевого уровня.
Исследовали схемы детекторов ненулевого уровня.
И получили следующие результаты.