Выход продукта - отношение реально полученного количества продукта к максимально возможному его количеству, которое могло бы быть получено при данных условиях осуществления химической реакции.
Термодинамические закономерности.
Влияние Т,Р, состава исх. смеси (избыт. Одного из реагентов, разбавление инертным газом) на Кр и хр
Примеры:
Пример добавления более дешевого исходного компонента:
Пример разбавления реакционной смеси:
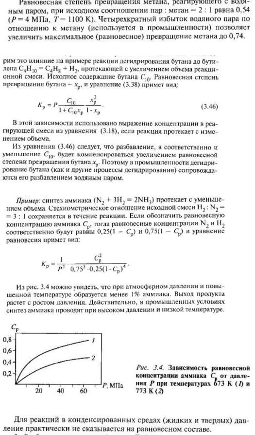
Пример влияния давления