Материал: 835

Внимание! Если размещение файла нарушает Ваши авторские права, то обязательно сообщите нам

95

предельная пропускная способность — 40 Мб/с.

Конструктив — одно-трехсекционный разъем (такой же, как у VLB). Первая, основная, секция — 8-разрядная (90 контактов), вторая — 16-разрядное расширение (22 контакта), третья — 32разрядное расширение (52 контакта). В основной секции предусмотрены линии для передачи звуковых сигналов. Дополнительно рядом с одним из разъемов может устанавливаться разъем видеорасширения (20 контактов). EISA и MCA во многом параллельны, появление EISA было обусловлено собственностью IBM на архитектуру MCA.

VLB (VESA Local Bus — локальная шина стандарта VESA) — 32-разрядное дополнение к шине ISA. Конструктивно представляет собой дополнительный разъем (116-контактный, как у MCA) при разъеме ISA. Разрядность — 32/32 бит, тактовая частота — 25—50 МГц, предельная скорость обмена — 130 Мбайт/с.

Электрически выполнена не совсем корректно — в виде расширения локальной шины процессора — большинство входных и выходных сигналов процессора передаются непосредственно VLB-платам без промежуточной буферизации. Из-за этого возрастает нагрузка на выходные каскады процессора, ухудшается качество сигналов на локальной шине и снижается надежность обмена по ней. Поэтому VLB имеет жесткое ограничение на количество устанавливаемых устройств: при 33 МГц — три, 40 МГц — два, и при 50 МГц — одно, причем желательно — интегрированное в системную плату.

PCMCIA (PC Card) — (Personal Computer Memory Card International Association) — внешняя шина компьютеров класса NoteBook. Предельно проста, разрядность — 16/26 бит (адресное пространство — 64 Мб), поддерживает автоконфигурацию, возможно подключение и отключение устройств в процессе работы компьютера. Конструктив — миниатюрный 68-контактный разъем. Контакты питания сделаны более длинными, что позволяет вставлять и вынимать карту при включенном питании компьютера.

PCI (Peripheral Component Interconnect — соединение внешних компонент) — развитие VLB в сторону EISA/MCA. Не совместима ни с какими другими.

Конструктивно количество разъемов шины на одном сегменте ограничено четырьмя. Сегментов может быть несколько,

96

они соединяются друг с другом посредством мостов (bridge). Сегменты могут объединяться в различные топологии (дерево, звезда и т.п.). Самая популярная шина в настоящее время, используется также на других компьютерах. Разъем похожа на MCA/VLB, но чуть длиннее (124 контакта). 64-разрядный разъем имеет дополнительную 64-контактную секцию с собственным ключом. Все разъемы и карты к ним делятся на поддерживающие уровни сигналов 5 В, 3.3 В и универсальные; первые два типа должны соответствовать друг другу, универсальные карты ставятся в любой разъем.

PCI (IEEE P1386.1): тактовая частота шины 33 МГц, используется синхронная передача данных; пиковая пропускная способность 133 МБ в секунду; параллельная шина данных шириною 32-бита; адресное пространство 32-бита (4 Гб); сигнальный уровень 3.3 или 5 вольт.

Позже появляютсяследующие ключевые модификации шины: PCI 2.2 — допускается 64-бит ширина шины и/или тактовая частота 66 МГц, т.е. пиковая пропускная способность до

533 МБ/сек.;

PCI-X, 64-бит версия PCI 2.2 с увеличенной до 133 МГц частотой (пиковая пропускная полоса 1066 МБ/сек);

PCI-X 266 (PCI-X DDR), DDR версия PCI-X (эффективная частота 266 МГц, реальная 133 МГц с передачей по обоим фронтам тактового сигнала, пиковая пропускная полоса 2.1 Гб/сек);

PCI-X 533 (PCI-X QDR), QDR версия PCI-X (эффективная частота 533 МГц, пиковая пропускная полоса 4.3 Гб/сек);

Mini PCI — PCI с разъемом в стиле SO-DIMM, применяется преимущественно для миниатюрных сетевых, модемных и прочих карточек в ноутбуках;

Compact PCI — стандарт на форм фактор (модули вставляются с торца в шкаф с общей шиной на задней плоскости) и разъем, предназначенные в первую очередь для промышленных компьютеров и других критических применений;

Accelerated Graphics Port (AGP) — высокоскоростная вер-

сия PCI оптимизированная для графических ускорителей. Отсутствует арбитраж шины (т.е. допустимо только одно устройство, за исключением последней, 3.0 версии стандарта AGP, где устройств и слотов может быть два). Передачи в сторону ускорителя

97

оптимизированы, есть набор специальных дополнительных возможностей специфических для графики. Впервые данная шина появилась вместе с первыми чипсетами для процессора Pentium II. Существует три базовых версии AGP, дополнительная спецификация на питание (AGP Pro) и 4 скорости передачи — от 1х (266 МБ/сек) до 8х (2 Гб/сек), в допустим сигнальные уровни 1.5,

1.0и 0.8 вольт.

3.3.2PCI Express

Последовательная системная шина общего назначения. PCI Express, на стадии проектирования была также известна как 3GIO (Ввод-вывод третьего поколения) или по кодовому имени рабочей группы и проекта «Arapahoe», причем оба названия (3GIO и PCI Express) являются зарегистрированными торговыми марками

PCISIG.

Сигнальный уровень 0.8 вольт. Каждый канал состоит из двух дифференциальных сигнальных пар (необходимо только 4 контакта).

Используется избыточное защищенное от помех кодирование — каждый байт при передаче представляется десятью битами.

 

 

 

Packet

 

 

 

Clock

 

Device

Selectable

Device

 

Clock

 

 

 

A

Width

B

 

 

 

 

 

 

 

 

Packet

 

 

 

 

 

 

 

 

 

Рис. 3.2 — Дуплексный канал PCI Express

Пропускная способность 2.5 Гигабита (250 МБ) в секунду для одного канала в каждом направлении одновременно (полный дуплекс), однако, следует учесть, что эффективная скорость передачи данных за вычетом избыточного кодирования составляет 2 Гигабита (200 МБ) ровно.

 

 

98

 

 

 

 

 

 

 

 

 

 

 

 

Byte 5

 

 

Byte 5

 

 

 

 

 

 

 

Byte 4

Byte Stream

Byte 4

 

 

Byte 3

(conceptual)

Byte 3

 

 

 

 

 

 

 

 

 

 

 

Byte 2

 

 

Byte 2

 

 

 

 

 

 

 

Byte 1

 

 

Byte 1

 

 

 

 

 

 

 

Byte 0

 

 

Byte 0

 

 

 

 

 

 

 

Byte 3

 

 

 

 

 

Byte 2

 

 

 

 

 

Byte 1

Byte 4

Byte 5

Byte 6

 

Byte 7

Byte 0

Byte 0

Byte 1

Byte 2

 

Byte 3

8b/10b

8b/10b

8b/10b

8b/10b

 

8b/10b

P > S

P > S

P > S

P > S

 

P > S

 

Lane 0

Lane 0

Lane 1

Lane 2

Lane 3

Рис. 3.3 — Распараллеливание каналов PCI Express

Стандартизированы 1, 2, 4, 8, 16 и 32 канальные варианты (до 6.4 эффективных Гигабайт в секунду соответственно, при передаче в одну сторону и вдвое больше при передаче в обоих направлениях). При передаче данных они передаются параллельно (но не синхронно) по всем доступным каналам:

Вся контрольная информация передается по тем же линиям что и данные, используется стек протоколов, из нескольких уровней, включая маршрутизацию данных.

Стандарт предусматривает и альтернативные носители сигнала, такие как оптические волноводы.

Возможность динамического подключения и конфигурации устройств. Возможность распознавания и использования альтернативных (улучшенных) протоколов обмена. Как уже неодно-

99

кратно упоминалось — новая шина последовательна, а не параллельна. Основные преимущества — снижение стоимости, миниатюризация, лучшее масштабирование, более выгодные электрические и частотные параметры (нет необходимости синхронизировать все сигнальные линии).

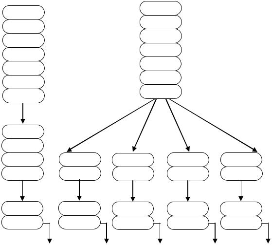
Header

Data

Transaction Layer

 

 

 

 

 

Packet Sequence

T-Layer Packet

CRC

Data Link Layer

Number

 

Frame

L-Layer Packet

Frame

Physical Layer

 

Рис. 3.4 — Трехуровневая модель PCI Express

Спецификация разделена на целый стек протоколов, каждый уровень которого может быть усовершенствован, упрощен или заменен не сказываясь на остальных. Например — может быть использован иной носитель сигнала или может быть упразднена маршрутизация в случае выделенного канала только для одного устройства. Могут быть добавлены дополнительные контрольные возможности. Развитие такой шины будет происходить гораздо менее болезненно — увеличение пропускной способности не потребует изменять контрольный протокол и наоборот. Быстро и удобно разрабатывать адаптированные варианты специального назначения.

В изначальной спецификации заложены возможности горячей замены карт. Заложены возможности создания виртуальных каналов, гарантирования пропускной полосы и времени отклика, сбора статистики QoS (Quality of Service — Качество Обслуживания). В изначальной спецификации заложены возможности контроля целостности передаваемых данных (CRC). В изначальной спецификации заложены возможности управления питанием.