Материал: 4267

Внимание! Если размещение файла нарушает Ваши авторские права, то обязательно сообщите нам

1

Федеральное агентство по образованию Государственное образовательное учреждение высшего профессионального образования «Воронежская государственная лесотехническая академия»

ФИЗИЧЕСКАЯ КУЛЬТУРА Спортивное ориентирование. Техника ориентирования

Методические указания к практическим занятиям для студентов всех специальностей

Воронеж 2009

2

ББК 75.729

Ларина, И. В. Физическая культура. Спортивное ориентирование. Техника ориентирования [Текст] : методические указания к практическим занятиям для студентов всех специальностей / И. В. Ларина ; Фед. агентство по образованию, ГОУ ВПО «ВГЛТА». – Воронеж, 2009. – 47 с.

Печатается по решению учебно-методического совета ГОУ ВПО «ВГЛТА» (протокол № 10 от 18 июня 2008 г.)

Рецензент доц. кафедры физического воспитания и спорта ГОУ ВПО «ВГАСУ» А.Г. Чешихин

3

СТРУКТУРА ТЕХНИКО-ТАКТИЧЕСКОЙ ПОДГОТОВЛЕННОСТИ ОРИЕНТИРОВЩИКОВ

Ориентирование – комплексный вид спорта, в котором техническое мастерство играет определяющую роль в достижении результата. В двух словах роль технической подготовки можно сформулировать следующим образом. Уровень физической подготовленности спортсмена определяет максимально достижимый результат, однако процент реализации физических возможностей ориентировщика на дистанции определяется уровнем его технико-тактического мастерства. Проще говоря, если ориентировщик может пробежать какую-то определенную трассу за 60 минут (при условии, что она будет размечена от старта до финиша) и он не будет не только не совершать технических ошибок, но и вообще тратить время на ориентирование, то в соревновательных условиях он пробежит ее медленнее, причем, чем выше его техническая подготовленность, тем ближе к максимально возможному будет его конечный результат. На самом высоком уровне, когда физические и технические возможности спортсменов примерно равны, на первый план выходят психологические факторы.

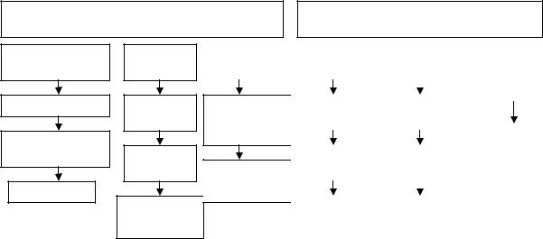
Для начала надо определиться с терминологией. К разделу техники ориентирования относятся те умения и навыки, которые позволяют спортсмену решать навигационные задачи в процессе передвижения на местности, то есть обращение с компасом и картой, а также некоторые вспомогательные действия, например, такие как отметка на КП. Рациональная организация действий, позволяющая выйти в заданную точку наиболее быстрым, и в то же время безопасным с точки зрения вероятности совершения ошибки способом, относится к разделу тактики ориентирования. Иными словами, техника ориентирования – это навыки ориентирования на местности, а тактика – это то, когда и как эти навыки следует применять для скорейшего передвижения по дистанции. Скажем еще более просто – тактика – это ответ на вопрос: «Что делать?», а техника – на вопрос: «Как это сделать?» (рис. 1).

С первых шагов в ориентировании и на протяжении всей спортивной карьеры идет процесс становления технического мастерства ориентировщика. Навыки обращения с компасом и картой совершенствуются в процессе прохождения тренировочных и соревновательных трасс. Надо сказать, что чаще всего приобретение этих навыков происходит, вроде бы, само по себе.

Достаточно лишь пробежать 40-50 дистанций ориентирования за сезон, и

4

происходит накопление соревновательного опыта, приходит понимание того, что представляет собой карта, что и как на ней изображено, появляется уверенность в обращении компасом, в выдерживании заданного направления и оценки пройденного расстояния.

ТЕХНИКА ТАКТИКА

Вспомогательные технические действия

Обращениескомпасом

Чтениеи интерпретациякарты

ОтметканаКП

Технические

элементы

Бегв направлении

Оценка

расстояния

Ориентирование

засчетчтения

карты

Технические

 

 

Выбор

 

 

 

Тактическое

 

Тактика

приемы

 

 

варианта

 

 

 

делениеэтапа

 

прохождения

 

 

 

 

 

 

 

 

 

отдельных

 

 

 

 

 

 

 

 

 

участков

 

 

 

 

 

 

 

 

 

Приемы

 

Учетвлияния

 

Скоростное

 

 

 

скоростного

 

рельефа

 

ориентирование

 

ориентирования

 

 

 

 

 

 

 

Действияв

 

 

 

 

 

 

 

 

 

 

 

 

 

 

 

 

 

 

особых

 

 

 

Учетвлияния

 

Переходк

 

 

 

 

ситуациях

Приемыточного

 

проходимости

 

точному

 

 

ориентирования

 

 

 

 

 

ориентированию

 

 

 

 

 

 

 

 

 

 

 

 

 

 

 

 

 

 

 

 

Учетсложности

 

Точное

 

 

 

 

ориентирования

 

ориентирование

 

 

 

 

 

 

 

 

ивзятиеКП

 

 

 

 

 

 

 

 

 

 

 

Рис. 1. Структура технико-тактической подготовки ориентировщика

Однако такой путь не слишком эффективен. Для достижения максимально возможного прогресса в ориентировании, необходимо каждый раз разбирать пройденные дистанции, анализировать совершенные ошибки, находить их причины и пути их устранения. Анализ помогает определить свои сильные и слабые стороны, выяснить, где и как, а главное, за счет чего можно было пробежать надежнее и быстрее. Для того чтобы правильно проанализировать свои действия на дистанции, нужно разложить их на составные части, а для этого, в свою очередь, нужно ознакомиться со структурой технических и тактических действий ориентировщика.

В разделе техники ориентирования можно выделить следующие классы технических действий: элементы техники, технические приемы и вспомогательные технические действия. К разделу тактики относятся, прежде всего, выбор пути, тактическое планирование этапа, а также регулирование скорости бега и специфические тактические действия в различных соревновательных ситуациях, например, в эстафете, в зависимости от того, как складывается борьба с командой соперника на том или ином этапе эстафеты.

5

1. ВСПОМОГАТЕЛЬНЫЕ ТЕХНИЧЕСКИЕ ДЕЙСТВИЯ

К вспомогательным техническим действиям относятся обращение с компасом, картой, карточкой для отметки (или чипом для электронной отметки) и легендами КП. Сами по себе эти действия не определяют напрямую умение спортсмена ориентироваться на местности, однако являются необходимой базой для освоения основных технических приемов.

1.1. Обращение с компасом

Компас служит для ориентирования карты, а также для передвижения в заданном направлении. В настоящее время существует несколько различных модификаций спортивных компасов, которые можно разделить на два основных класса: компас «на плате» и компас «на пальце». Каждая из этих разновидностей имеет свои преимущества, так, например, с помощью компаса «на пальце» легче ориентировать карту на бегу, зато компас «на плате» позволяет точнее выдерживать направление. Остановимся подробнее на технике обращения с этими моделями компасов.

Рис. 2. Компас «на плате»

Компас «на плате» (рис. 2)

Компас «на плате» был изобретен в начале 30-х годов XX века. В 1933 году шведский ориентировщик Гуннар Тилландер разработал принципиально новую модель компаса для ориентирования с колбой, наполненной жидкостью для погашения колебаний магнитной стрелки и вращающейся вокруг своей оси на прозрачной плате, с помощью которой компас было удобно держать в руке при беге по лесу. При этом экономилось много времени для перенесения