Материал: 3226

Внимание! Если размещение файла нарушает Ваши авторские права, то обязательно сообщите нам

6

4.Определить те программно-доступные объекты ЭВМ, которые будут изменяться при выполнении этих команд.

5.Выполнить в режиме Шаг введенную последовательность команд, фиксируя изменения значений объектов, определенных в п. 4, в таблицу (форма

втабл. 2).

6.Если в программе образуется цикл, необходимо просмотреть не более двух повторений каждой команды, входящей в тело цикла.

 

 

 

 

 

 

Таблица 3

 

 

Варианты самостоятельных заданий

 

 

 

 

 

 

 

 

 

 

IR

Команда 1

Команда

Команда

Команда 4

Команда 5

 

 

 

 

 

 

 

 

 

1

00000

IN

MUL #2

WR 10

WR @10

JNS 001

 

2

X

RD #17

SUB #9

WR 16

WR @16

JNS 001

 

3

10002

IN

ADD #16

WR 8

WR @8

JS 001

 

4

X

RD #2

MUL #6

WR 11

WR @11

JNZ 00

 

5

00001

IN

WR 8

DIV #4

WR @8

JMP 002

 

6

X

RD #4

WR 11

RD @11

ADD #330

JS 000

 

7

00000

IN

WR 9

RD @9

SUB #1

JS 001

 

8

X

RD 4

SUB #8

WR 8

WR @8

JNZ 001

 

9

10000

IN

ADD #12

WR 10

WR @10

JS 004

 

10

X

RD 4

ADD #15

WR 13

WR @13

JMP 001

 

11

00031

IN

SUB

WR 11

WR @11

JMP 001

 

12

X

RD #988

ADD #19

WR 9

WR @9

JNZ 001

 

13

00001

IN

WR 11

ADD 11

WR @11

JMP 002

 

14

X

RD #5

MUL #9

WR 10

WR @10

JNZ 001

 

 

 

 

 

 

 

 

 

Требования к содержанию отчета

Отчет по лабораторной работе должен содержать следующие разделы:

1.Формулировка варианта задания.

2.Машинные коды команд, соответствующие варианту задания.

3.Результаты выполнения последовательности команд в форме табл. 2.

Контрольные вопросы

1.Из каких основных компонентов состоит ЭВМ, и какие из них представлены в модели?

2.Что такое система команд ЭВМ?

3.Какие классы команд представлены в модели?

7

4.Какие действия выполняют команды передачи управления?

5.Какие способы адресации использованы в модели ЭВМ? В чем отличие между ними?

6.Какие ограничения накладываются на способ представления данных в модели ЭВМ?

7.Какие режимы работы предусмотрены в модели и в чем отличие между

ними?

8.Как записать программу в машинных кодах в память модели ЭВМ?

9.Как просмотреть содержимое регистров процессора и изменить содержимое некоторых регистров?

10.Как просмотреть и, при необходимости, отредактировать содержимое ячейки памяти?

ЛАБОРАТОРНАЯ РАБОТА № 2 Тема: «Программирование разветвляющегося процесса»

Цель работы: изучение системы команд модели ЭВМ, реализация алгоритмов, пути в которых зависят от исходных данных и используют команды условной передачи управления.

Пример

В качестве примера рассмотрим программу вычисления функции:

Причем х вводится с устройства ввода IR, результат у выводится на OR. Граф-схема алгоритма решения задачи показан на рис. 1.

В данной лабораторной работе используются двухсловные команды с непосредственной адресацией, позволяющие оперировать отрицательными числами и числами по модулю, превышающие 999, в качестве непосредственного операнда.

Оценив размер программы примерно в 20—25 команд, отведем для области данных ячейки ОЗУ, начиная с адреса 030. Составленная программа с комментариями представлена в виде табл. 4.

8

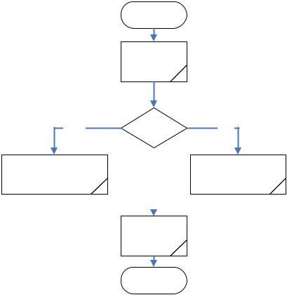
Начало

Ввод X

НЕТ X<16 ДА

Y:=(x-11)^2-125

Y:=(x^2+72x-6400)/

(-168)

 

 

 

 

 

 

 

 

 

 

 

 

 

 

Вывод Y

Конец

Рис. 1. Граф-схема алгоритма решения задачи

Таблица 4

Текст программы примера

Адрес

Команда

Примечание

 

 

 

 

 

 

 

 

Мнемокод

Код

 

 

 

 

 

 

 

 

 

1

2

3

 

4

 

000

IN

01 0 000

Ввод х

 

 

 

 

 

 

001

WR 30

22 0 030

Размещение х в ОЗУ (030)

002

SUB #16

24 1 016

Сравнение с границей —

 

 

 

 

003

JS 010

13 0 010

Переход по отрицательной

004

RD 30

21 0 030

Вычисления по первой

005

SUB #11

24 1 011

 

 

 

006

WR 31

22 0 031

 

 

 

 

 

 

 

 

 

007

MUL 31

25 0 031

 

 

 

 

 

 

 

 

 

008

SUB #125

24 1 125

 

 

 

 

 

 

 

 

 

009

JMP 020

10 0 020

Переход

на

вывод

 

 

 

 

 

 

010

RD 30

21 0 030

Вычисления

по

второй

 

 

 

 

 

 

011

MUL 30

25 0 030

 

 

 

 

 

 

 

 

 

012

WR 31

22 0 031

 

 

 

 

 

 

 

 

 

 

 

 

9

 

 

 

 

 

 

Окончание табл. 4

1

2

3

 

4

 

 

 

 

 

 

 

013

RD 30

21 0 030

 

 

 

 

 

 

 

 

 

014

MUL #72

25 1 072

 

 

 

 

 

 

 

 

 

015

ADD 31

23 0 031

 

 

 

 

 

 

 

 

 

016

ADI 106400

43 0 000

 

 

 

 

 

 

 

 

 

017

 

10 6 400

 

 

 

 

 

 

 

 

 

018

DIVI 100168

46 0 000

 

 

 

 

 

 

 

 

 

019

 

10 0 168

 

 

 

 

 

 

 

 

 

020

OUT

02 0 000

 

Вывод результатов

 

 

 

 

 

 

 

021

HLT

09 0 000

 

Стоп

 

 

 

 

 

 

 

Задание на лабораторную работу

Вычислить значение функции согласно варианту из табл. 5. В случае, если x не лежит в заданном интервале, перейти на команду HLT, не выводя результата.

Таблица 5

 

 

 

 

 

 

Варианты самостоятельных заданий

 

 

 

 

 

 

 

Вариант

 

 

 

 

 

Функция

 

 

 

 

 

 

 

1

 

2

 

 

 

 

 

 

 

1

 

 

 

 

 

 

 

 

 

 

 

 

 

 

 

 

 

 

 

 

2

 

 

 

 

 

 

 

 

 

 

 

 

 

 

 

 

 

 

 

 

3

 

 

 

 

 

 

 

 

 

 

 

 

 

4

 

 

 

 

 

 

 

 

 

 

 

 

 

 

 

 

 

 

 

 

5

 

 

 

 

 

 

 

 

 

 

 

 

 

 

 

 

 

 

 

 

6

 

 

 

 

 

 

 

 

 

 

 

 

 

7

 

 

 

 

 

 

 

 

 

 

 

 

 

 

 

 

 

 

 

 

8

 

 

 

 

 

 

 

 

 

 

 

 

 

 

 

 

 

 

 

 

9

 

 

 

 

 

 

 

 

 

 

 

 

 

10

Окончание табл. 5

1

2

10

11

12

13

14

Требования к содержанию отчета

Отчет о лабораторной работе должен содержать следующие разделы:

1.Формулировка варианта задания.

2.Граф-схема алгоритма решения задачи.

3.Размещение данных в ОЗУ.

4.Последовательность состояний регистров ЭВМ при выполнении программы в режиме Шаг для одного значения аргумента.

5.Результаты выполнения программы для нескольких значений аргумента, выбранных самостоятельно.

Контрольные вопросы

1.Как работает механизм косвенной адресации?

2.Какая ячейка будет адресована в команде с косвенной адресацией через ячейку 043, если содержимое этой ячейки равно 102 347?

3.Как работают команды передачи управления?

4. Какие способы отладки программы можно реализовать в модели?