Материал: 3131

Внимание! Если размещение файла нарушает Ваши авторские права, то обязательно сообщите нам

16

управления проектами - обратную связь между менеджером проекта и

исполнителем.

Практические задания.

1.Построить диаграмму прецедентов по разработанному техническому заданию.

2.Присвоить имя диаграмме согласно предметной области и решаемой

задаче.

3.Определить субъектов (актеров) и прецедентов и присвоить им имена согласно предметной области.

4.Определить ассоциации между ними.

5.Построить обобщения между субъектами и прецедентами.

Контрольные вопросы.

1.В чем смысл варианта использования?

2.Назначение вариантов использования.

3.Назовите основные компоненты диаграмм вариантов использования.

4.Что такое действующее лицо?

5.Какую роль могут играть действующие лица по отношению к варианту использования?

Практическая работа № 4 Спецификация требований. Диаграммы классов, прецедентов, ак-

тивности

Целью лабораторной работы является ознакомление с созданием логической модели информационной системы

Теоретический материал.

Диаграммы классов являются центральным звеном методологии объектно-ориентированного анализа и проектирования. Диаграмма класса показывает классы и их отношения, тем самым представляя логический аспект проекта. На стадии анализа диаграммы классов используются, чтобы выделить общие роли и обязанности объектов (сущностей), обеспечивающих требуемое поведение системы, на стадии проектирования - чтобы передать структуру классов, формирующих архитектуру системы. Каждый класс должен иметь имя. Имя каждого класса должно быть уникально в содержащем его проекте. Диаграмма классов определяет этапы объектов системы и различные

17

статистические связи, которые существует между ними. Имеется два основных вида статистических связей:

-ассоциации (например, менеджер может вести несколько проектов);

-подтипы (работник является разновидностью личности).

На диаграммах классов также изображаются атрибуты классов, операции и ограничения, которые накладываются на связи между объектами.

Ассоциации представляют собой связи между экземплярами классов (личность работает в компании, компания имеет ряд офисов). Любая ассоциация обладает двумя ролями. Например (рис. 1) - ассоциация между Исполнителем и Отчетом содержит две роли: одна от Исполнителя к Отчету; другая - от Отчета к Исполнителю. Роль также обладает множественностью. Пример - символ "0..*" над ассоциацией между Менеджером и Контрактом показывает, что с одним Менеджером связано много Контрактов. 0 - показывает, что Менеджер может не управлять контрактом; 1 - показывает, что любой Контракт может управляться только одним Менеджером.

Для ассоциации может указываться направление навигации, если направление не указывается, то ассоциация двунаправленная или ее направление неизвестно.

Атрибуты во многом подобны ассоциациям. Разница между ними заключается в том, что атрибуты предполагают единственное направление навигации - от типа к атрибуту. На рисунке указаны атрибуты для классов Контракт и Отчет. В зависимости от степени детализации диаграммы обозначение атрибута может включать имя атрибута, тип и значение, присваемое по умолчанию. В синтаксисе UML атрибут обозначен: <признак видимости> <имя>: <тип> = <значение по умолчанию>. Признак видимости может принимать следующие значения:

-общий (public) - атрибут общий, доступен для всех классов клиентов;

-защищенный (protected) - атрибут защищенный, доступен только для подклассов и друзей класса;

-секретный (private) - атрибут собственный, доступен только для друзей

класса;

-реализация (implementation) - атрибут внедренный, доступен внутри обрамляющего пакета.

Операции представляют процессы, реализуемые классом. Существует соответствие между операциями и методами над классом. На рис. 3 приведены операции над классом Контракт Закрыть (), над классом Отчет - Добавить().

Нотации логического представления (диаграммы классов)

18

- класс А с известным ключом, набором атрибутов и операциями над объектами,

- ассоциация между классами с обозначением возможных

видов связи:

i.m е{1, n, 0..1, 0..*, 1..*},

ii.ke{1, n, 0..1, *, 0..*, 1..*}.

Примечание: Первый атрибут в структуре реляционной таблицы имеет характеристику Ключ, что означает однозначное определение объекта в классе.

Пример. Диаграмма классов "Управление проектами". Статическая модель. Все данные о проекте можно свести в реляционную модель.

Объекты сведены в классы, классы описываются атрибутами. Каждый класс имеет свое поведение по отношению к выполнению проекта.

Рис. 1. Диаграмма классов. Управление проектами После создания диаграммы классов в диаграмме прецедентов к субъектам, используемым диаграммой классов, будут добавлены параметры класса.

19

Диаграмма активности может использоваться для моделирования различных типов действий. Например, финансовая компания может использовать данный тип диаграмм для моделирования потоков финансовых документов, прохождения оплаты счетов или заказов. Компания, создающая программные продукты, отслеживать процесс разработки и создания программного обеспечения. Диаграммы активности (Activity diagram) - это специальная разновидность диаграмм состояния. Главное отличие между диаграммами активности и состояния в том, что в первом случае основное - действие, а во втором - статичное состояние.

Нотации диаграммы активности Из набора значков состояний можно составить представление о всем

жизненном цикле объекта, у которого есть начало и конец действия работы объекта. Нотации используются те же самые, что и при построении диаграммы состояния, с дополнениями.

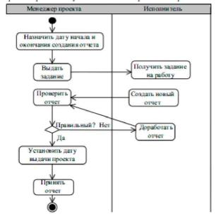
Пример. Алгоритм получения отчета. Управление проектами.

Добавляются:

-Activity - значок активности. Похож на значок состояния State, который обозначает ожидание события, а значок Activity означает действие.

-Значки синхронизации.

-Decision - решение, позволяет показать зависимость от внешних условий или решений (аналогичен If case в языках программирования).

-Swimlanes - плавательные дорожки - моделирование действий различных объектов и связи между ними.

Можно моделировать бизнес-процесы организации, отражая на диаграмме различные подразделения и объекты, играющие важные роли в

20

процессе. Для этого необходимо поместить соответствующие значки активности или состояний в зону определенного подразделения, отделенного от остальных дорожкой.

Лабораторные задания.

1. Построить диаграмму классов для представления использования варианта лабораторной работы 1.

1. Определить объекты (сущности), привязав их к диаграмме прецедентов.

a.Дать имя классу для однотипной группы объектов, например объекты Менеджеры можно поместить в класс Менеджер.

b.Назначить атрибут - ключ (идентификатор объекта), например для объекта Менеджер - это может быть Код менеджера.

c.Указать основную операцию над классом, например для класса Менеджер - Добавить().

2. Построить отношения между классами на основе ассоциаций а. Определить направление и множественность, указав нижние и

верхние границы.

2. Построить диаграмму активности на основе диаграммы классов и диаграммы состояния, разработанных на предыдущих занятиях.

1.Дать имя диаграмме.

2.Выбрать классы, для объектов которых будут строиться диаграммы состояний.

Построить для выбранных классов диаграмму активности, характеризующую алгоритм выполнения указанной работы.

Контрольные вопросы.

1.Назначение диаграммы классов.

2.Для чего используется диаграмма классов на стадии анализа?

3.Назовите основные компоненты диаграммы классов.

4.Что собой представляет ассоциация?

5.В чем смысл множественной ассоциации?

б. Как описывается класс?

7.Значение характеристики атрибута ключ.

8.Что входит в описание атрибута?

9.Что такое признак видимости?

10.Что представляет собой операция класса?