Материал: 2 лабораторная

Внимание! Если размещение файла нарушает Ваши авторские права, то обязательно сообщите нам

МИНОБРНАУКИ РОССИИ

Санкт-Петербургский государственный

электротехнический университет

«ЛЭТИ» им. В.И. Ульянова (Ленина)

Кафедра САУ

отчет

ПО ЛАБОРАТОРНОЙ РАБОТЕ №2

по дисциплине «МГЭУ»

КОМПЬЮТЕРНОЕ МОДЕЛИРОВАНИЕ ГРЕБНОЙ ЭЛЕКТРИЧЕСКОЙ УСТАНОВКИ С ЭЛЕКТРОДВИГАТЕЛЕМ СИНХРОННОГО ТИПА С ПОСТОЯННЫМИ МАГНИТАМИ НА РОТОРЕ С ПОЛУПРОВОДНИКОВЫМ ПРЕОБРАЗОВАТЕЛЕМ ЧАСТОТЫ

ВАРИАНТ № 4

Нуртазин И.

Студенты гр. 6408

Попов М.М.

Маратов М.К.

Преподаватель

Малышев С.М.

Санкт-Петербург

2019

1. Цель работы

  1. Изучение на компьютерной модели ГЭУ переменного тока на основе синхронного ГЭД с полупроводниковым преобразователем частоты, разработанной в среде Simulink.

  2. Проведение экспериментальных исследований основных режимов эксплуатации ГЭУ переменного тока на основе синхронного ГЭД с полупроводниковым преобразователем частоты.

  3. Анализ переходных процессов ГЭУ переменного тока на основе синхронного ГЭД в основных режимах эксплуатации, полученных в результате проведения вычислительных экспериментов.

  4. Проведение экспериментальных исследований аварийных режимов эксплуатации ГЭУ переменного тока на основе синхронного ГЭД с полупроводниковым преобразователем частоты.

  5. Анализ переходных процессов ГЭУ переменного тока на основе синхронного ГЭД в аварийных режимах эксплуатации, полученных в результате проведения вычислительных экспериментов.

  6. Формирование выводов по результатам работы.

2. Краткое описание ГЭУ переменного тока основе электродвигателя синхронного типа с постоянными магнитами на роторе

Гребные электрические установки предназначены для реализации ходовых режимов используемых при эксплуатации судна. В состав ГЭУ входит гребной электродвигатель синхронного типа, преобразователь частоты, трансформаторы, главное распределительное устройство или главный распределительный щит, система автоматического управления. В качестве ГЭД в составе ГЭУ переменного тока большое распространение получили синхронные электрические машины с возбуждением от постоянных магнитов.

На рисунке 1 представлена упрощенная схема ГЭУ переменного тока с синхронным электродвигателем синхронного типа с возбуждением от постоянных магнитов.

Рис. 1 – Схема ЕЭЭС с ГЭУ переменного тока:

1 – главные дизель-генераторы (ГДГ); 2 – главный распределительный щит (ГРЩ);

3 - полупроводниковый преобразователь частоты (ППЧ); 4 – синхронный гребной электродвигатель (ГЭД); 5 – гребной винт фиксированного шага

В лабораторной работе изучается принцип действия и основные режимы эксплуатации ГЭУ переменного тока с синхронным электродвигателем с возбуждением от постоянных магнитов с полупроводниковым преобразователем частоты.

Синхронный двигатель с постоянными магнитами благодаря своим высоким эксплуатационным характеристикам, является наиболее перспективной машиной в диапазоне малых и средних мощностей. Двигатель сравнительно простой по конструкции, не имеет потерь на возбуждение. Для реализации системы управления PMSM-двигателем, необходимо иметь информацию об угловом положении ротора.

3. Математическая модель ГЭУ переменного тока на основе ГЭД синхронного типа с постоянными магнитами на роторе

Математическая модель синхронного двигателя с постоянными магнитами во вращающейся системе координат (d, q) ориентированной по оси ротора имеет вид:

где Ld и Lq — индуктивности по осям d и q, соответственно,

R — сопротивление обмоток статора,

Id, Iq — токи по осям d и q, соответственно,

Ud и Uq — напряжения по осям d и q, соответственно,

— амплитуда потока, наведенного постоянными магнитами ротора в фазах статора,

р — число пар полюсов,

М — электромагнитный вращающий момент.

Основное уравнение движения (Второй закон Ньютона)

,

где J, (кг·м2) - момент инерции на валу машины, учитывающий инерционность как самой машины, так и приведенной к валу инерционности рабочего механизма и редуктора,

, (1/рад) - угловая скорость вала машины,

, (Нм) - момент рабочего механизма, приведенный к валу, в общем случае, он может быть функцией скорости и угла поворота.

  1. Компьютерная модель ГЭУ

Компьютерная модель ГЭУ состоит из:

- математических моделей основных функциональных устройств ГЭУ;

- программного обеспечения;

- персонального компьютера;

В данной лабораторной работе используется общепринятые математические модели.

В качестве программного обеспечения используется пакет научно-технического моделирования Simulink.

Выполнение компьютерного эксперимента производится на персональных цифровых ЭВМ

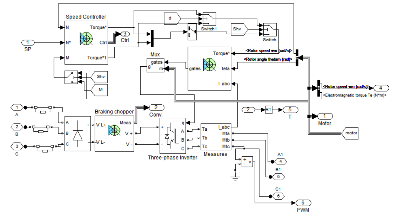
Структурная схема компьютерной модели для исследования динамических процессов в ГЭУ с синхронным ГЭД представлена на рисунке 2.

Рис. 2 – Компьютерная модель ГЭУ с синхронным электродвигателем

Компьютерная модель состоит из следующих основных блоков:

1. Дизель-генератор (Source);

2. Полупроводниковый преобразователь частоты (блок Convertor);

3. Блок измерения (Measurements) - применяется для извлечения переменных ГЭД из вектора измеряемых переменных электрической машины;

4. Виртуальный осциллограф (блок визуализации результатов расчёта Scope);

5. Эквивалентная модель синхронного двигателя;

6. Блок изменения характера нагрузки (блок Propeller);

В компьютерной лабораторной работе дизельные генераторы замещены 3-х фазным источником напряжения.

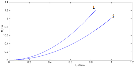
В качестве нагрузки используется гребной винт фиксированного шага с механической характеристикой, представленной на рисунке 3.

Рис. 3 – Винтовые характеристики

1 – швартовная характеристика; 2 – характеристика хода в свободной воде

Структурная схема полупроводникового преобразователя частоты (блок Convertor) приведена на рисунке 4.

Рис. 4 – Структурная схема полупроводникового преобразователя частоты

(блок Convertor)

Состав компьютерной модели полупроводникового преобразователя частоты приведен в таблице 1.

Таблица 1 – Состав компьютерной модели преобразователя частоты

Пиктограмма

Краткое описание и назначение

Контроллер

Назначение – регулирование частоты вращения электродвигателя по заранее заданному закону.

Модуль векторного регулирования привода

Назначение – формирует алгоритм работы ключей инвертора

Мостовой неуправляемый диодный выпрямитель.

Назначение – преобразование трехфазного переменного напряжения в постоянное.

Мостовой инвертор на базе IGBT- транзисторов

Назначение – преобразование постоянного напряжения, в переменное.

Тормозное сопротивление с транзистором (чоппер)

Назначение – стабилизация напряжение в звене постоянного тока.

Структурная схема системы регулирования частоты вращения ГЭД приведена на рисунке 5.

Рис.5 – Структурная схема регулирования скорости

  1. Speed ramps – задатчик интенсивности

  2. First order low-pass filter – фильтр низких частот

  3. Integral gain – коэффициент интегрирования

  4. Proportional gain – коэффициент пропорциональности

  5. Limited integrator – операция интегрирования

  6. Torque limiter – ограничение крутящего момента на заданном уровне

7) Flux function – предельный поток

  1. Ход работы

Исходные данные: P = 70 000 Вт, Rs = 0,006616 Ом, Ls = 0,00005471 Гн

Расчёт переходных процессов (ПП)

Рис.6 – Швартовный режим. Разгон и торможение ГЭД.

Рис.7 – Свободная вода. Разгон и торможение ГЭД.

Рис.8 – Ледовый режим. Разгон и торможение ГЭД.

Результаты экспериментальных исследований представлены в таблице 1.

Таблица 1

Режимы

tпуска, с

tторм, с

n

m

p

Швартовный

0,6

0,7

1

1,15

1,15

Своб. вода

0,63

0,72

1

0,7

0,7

Ледовый

0,63

0,72

1

1,5

1,5

Реверс на свободной воде

Рис.9 – Разгон и торможение ГЭД.

Рис.10 – Винтовая характеристика.

Ход на волнении

n = const

Рис.11 – ПП на низком ходу.

Рис.12 – ПП на среднем ходу.

Рис.13 – ПП на высоком ходу.

Р = const

Рис.14 – ПП на среднем ходу.

Рис.15 – ПП на высоком ходу.

Результаты экспериментальных исследований для хода в свободной воде на волнении представлены в таблице 2.

Таблица 2

Уровень

волнений

n=const

P=const

N, %

P,%

N, %

P,%

Низкий

0

5

-

-

Средний

0

21

10

0

Высокий

0

28

13

0

Система автоматического управления ГЭУ

Рис.16 – Заданные параметры регулятора.

Рис.17 – ПП магнитного потока ГЭД.

Рис.18 – Заданные параметры регулятора.