Материал: 16

Внимание! Если размещение файла нарушает Ваши авторские права, то обязательно сообщите нам

Практическая работа № 16

В процессе написания тестовых заданий ознакомьтесь с принципами создания динамических структур в Java, механизмом исключений и концепцией интерфейсов.

Замечание: в процессе выполнения задания НЕЛЬЗЯ пользоваться утилитными классами Java (за исключением java.util.HashMap)

Задание на практическую работу

Задание 1

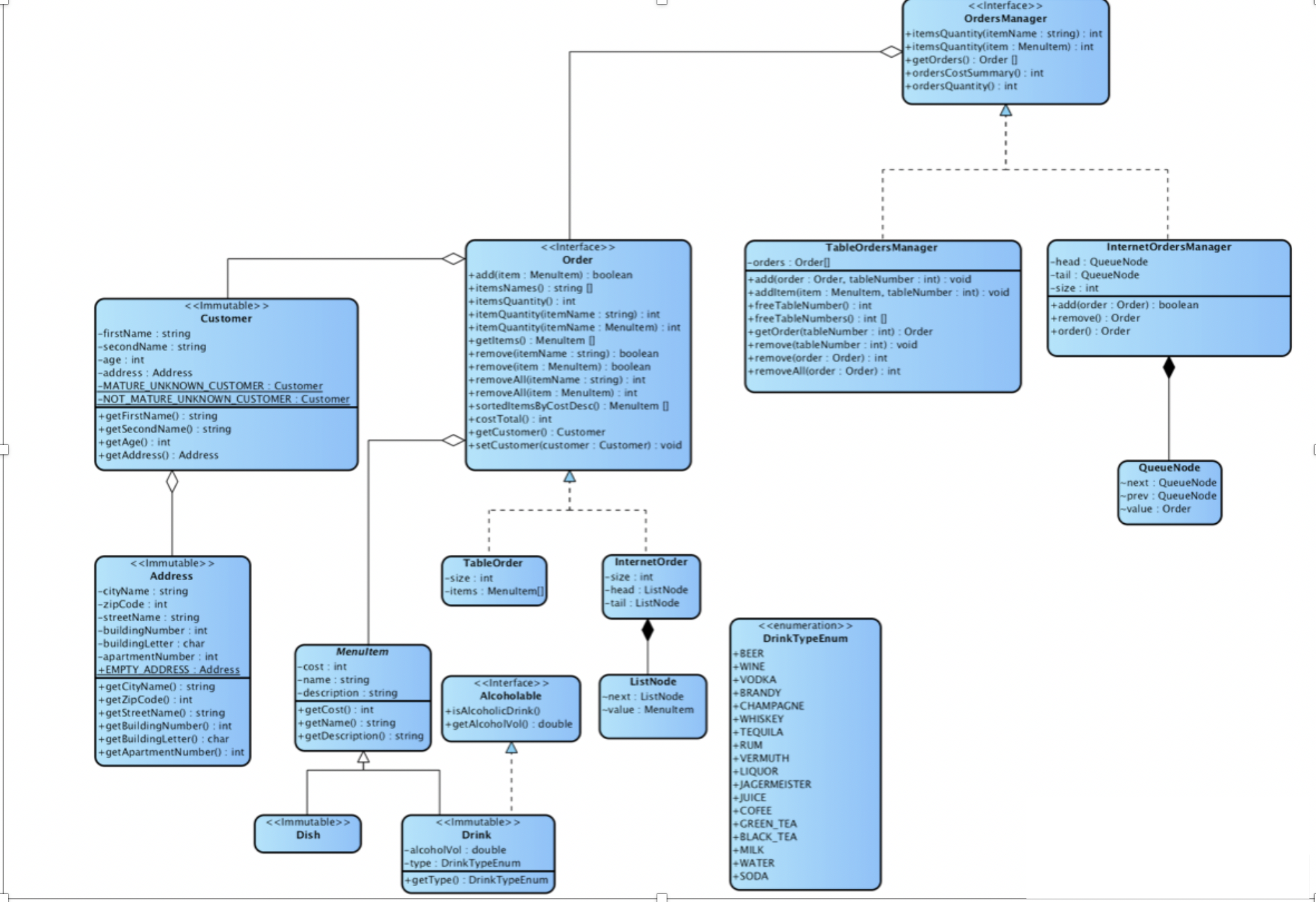
Создайте класс Drink – напитка. Класс описывает сущность – напиток и характеризуется следующими свойствами - стоимостью, названием и описанием. Класс должен быть определен как неизменяемый (Immutable class).

Конструкторы: −принимающий два параметра – название и описание. Стоимость при этом инициализируется значением 0; −принимающий три параметра – стоимость, название и описание.

Методы:

−возвращающий стоимость.

− возвращающий название.

−возвращающий описание.

Дополнительные требования:

Вместо литералов в коде (магических констант) необходимо использовать константы класса, содержащие эти значения. Пояснение: в этом случае вы локализуете изменения этих значений в одном месте, а имя константы скажет нам о сути литерала. Этот класс должен быть неизменяемым (правила проектирования таких классов приводятся в лекциях).

Задание 2

Создайте интерфейс Item – для работы с позициями заказа. Интерфейс определяет 3 метода:

−возвращает стоимость.

− возвращает название.

−возвращает описание позиции.

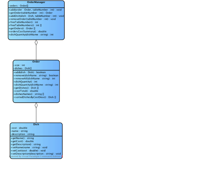
Класс Drink и Dish должны реализовывать этот интерфейс. Класс Dish сделайте неизменяемым (аналогично Drink). Order должен хранить (удалять и добавлять) не только экземпляры класса Dish, но и Drink (Для этого разработайте классы Order и TablesOrderManager).

Задание 3

Создайте класс InternetOrder, который моделирует сущность интернет заказ в ресторане или кафе. Класс основан на циклическом двусвязном списке с выделенной головой и может хранить как блюда, так и напитки. Внимание: список реализуется самостоятельно.

Конструкторы:

−не принимающий параметров (для списка создается только головной элемент, сам список пуст).

−принимающий массив позиций заказа ( созхдаем список из N позиций.

Методы:

−добавляющий позицию в заказ (принимает ссылку типа Item). Пока этот метод возвращает истину после выполнения операции добавления элемента. −удаляющий позицию из заказа по его названию (принимает название блюда или напитка в качестве параметра). Если позиций с заданным названием несколько, всегда удаляются последние. Возвращает логическое значение (true, если элемент был удален).

−удаляющий все позиции с заданным именем (принимает название в качестве параметра). Возвращает число удаленных элементов.

−возвращающий общее число позиций заказа (повторяющиеся тоже считаются) в заказе.

−возвращающий массив заказанных блюд и напитков (значений null в массиве быть не должно).

−возвращающий общую стоимость заказа.

−возвращающий число заказанных блюд или напитков (принимает название блюда или напитка в качестве параметра).

− возвращающий массив названий заказанных блюд и напитков (без повторов).

− возвращающий массив позиций заказа, отсортированный по убыванию цены. Дополнительные требования:

Задание 4

Переименуйте класс Order из предыдущего задания в RestaurantOrder. Создайте интерфейс Order – позиции заказа.

Интерфейс должен определять следующие методы:

−добавления позиции в заказ (принимает ссылку типа Item), при этом возвращает логическое значение.

−удаляет позицию из заказа по его названию (принимает название блюда или напитка в качестве параметра). Возвращает логическое значение.

−удаляет все позиции с заданным именем (принимает название в качестве параметра). Возвращает число удаленных элементов.

−возвращает общее число позиций заказа в заказе.

−возвращает массив позиций заказа.

−возвращает общую стоимость заказа.

−возвращает число заказанных блюд или напитков (принимает название в качестве параметра).

−возвращает массив названий заказанных блюд и напитков (без повторов).

−возвращает массив позиций заказа, отсортированный по убыванию цены.

Замечание: Классы InternetOrder и RestaurantOrder должны реализовывать интерфейс Order.

Задание 5

Переименуйте класс TablesOrderManager в OrderManager. Добавьте ему еще одно поле типа java.util.HasMap<String, Order>, которое содержит пары адрес-заказ, и методы (работающие с этим полем):

Методы класса:

−перегрузка метода добавления заказа. В качестве параметров принимает строку – адрес и ссылку на заказ.

−перегрузка метода получения заказа. В качестве параметра принимает строку – адрес.

−перегрузка метода удаления заказа. В качестве параметра принимает строку – адрес заказа.

−перегрузка метода добавления позиции к заказу. В качестве параметра принимает адрес и Item.

−возвращающий массив имеющихся на данный момент интернет-заказов.

−возвращающий суммарную сумму имеющихся на данный момент интернет-заказов.

−возвращающий общее среди всех интернет-заказов количество заказанных порций заданного блюда по его имени. Принимает имя блюда в качестве параметра. Методы должны работать с интерфейсными ссылками Order и Item.

Задание 6

Создайте объявляемое исключение OrderAlreadyAddedException, выбрасываемое при попытке добавить заказ столику или по адресу, если со столиком или адресатом уже связан заказ.

Конструктор классов Drink и Dish должен выбрасывать исключение java.lang.IllegalArgumentException при попытке создать блюдо или напиток со стоимостью меньше 0, без имени или описания (если параметры имя и описание - пустые строки).

Создайте не объявляемое исключение IllegalTableNumber, выбрасываемое в методах, принимающих номер столика в качестве параметра, если столика с таким номером не существует.