1 |
|
|
|
|
|
|
|
|
|
|
|
|
|
|
|
|
|
|
|
|
2 |
|
|
|
|
|
3 |
|
|
64 |
Pм |
0,039 |
0,0132Sp n |
PM 0.039 0.0132*SP* N/30 |
|
||||||||||||||||||||||||
65 |
30 |
|
|
|
|
|
|
|
|||||||||||||||||||||
P P P |
|
|
|
|
|
|
|
|
|||||||||||||||||||||
|
|
|
|
|
|
|
|
|
|
|
PE PI PM |
|
|||||||||||||||||
|
|
e |
|
|
|
|
|
i |
|
|
|
|
м |
|
|
|
|
|
|
|
|
|
|
|
|||||
66 |
|
м |
|
Pe |
|
|
|
|
|
|
|
|
|
|
|
|
|
|
KM PE/PI |
|
|||||||||
|
Pi |
|
|
|
|
|
|
|
|
|
|
|
|
|
|
|
|||||||||||||
|
|
|
|
|
|
|
|
|
|
|
|
|
|
|
|
|
|
|
|
|
|
|
|||||||
|
|
|
|
|
|
|
|
|
|
|
|
|
|
|
|
|
|
|
|
|
|
|
|
|
|
|
|||
67 |
ge |
|
|
|
|
|
gi |
|
|
|
|
|
|
|
|
|
|
|
|
|
|
GE GI/KM |
|
||||||
|
|
м |
|
|
|
|
|
|
|
|
|
|
|
|
|
|
|||||||||||||
|
|
|
|
|
|
|
|
|
|
|
|
|
|
|
|
|
|
|
|
|
|
|
|
||||||
68 |
e i м |
|
|
|
|
|
|
|
|
|
|
KE KI*KM |
|
||||||||||||||||
69 |
Ni |
|
|
Ne |
|
|
|
|
|
|
|
|
|
|
|
|
NI1 NE/KM |
|
|||||||||||
|
м |
|
|
|
|
|
|
|
|
|
|
|
|||||||||||||||||
|
|
|
|
|
|
|
|
|
|
|
|
|
|
|
|
|
|
|
|
|
DC SQRT(12*NI*T/(3.14* |
|
|||||||
70 |
Dц |
|
|
|
|
|
|
|
|
|
12 Ni |
|
|
|
|
|
|
|
|||||||||||
|
|
|
|
|
|
|
|
|
|
|
|
|
*PI*N*I*SP)) |
|
|||||||||||||||
|
|
|
|
3,14 Pi nN i Sn |
|
||||||||||||||||||||||||
|
|
|
|
|
|
|
|
|
|
|
|
|
|
|
|||||||||||||||
71 |
|
|
|
|
|
|
|
|
|
3,14 D 2 S |
n |
i |
|
|
|
|
|
||||||||||||
iV |
|
|
|
|
|
|
|
|
|
ц |
|
|
|
10 |
VHI 3.14*SP*I*DC**2*2.5 |
|
|||||||||||||
|
|
|
|
|
|
|
|
|
4 |
|
|
|
|
|
|
||||||||||||||
|
|
|
|
h |
|
|
|
|
|
|
|
|
|
|
|
|
|
|
|
|
|
|
|||||||
|
|
|
|
|
|
|
|
|
|
|
|
|
|
|
|
|
|
|
|
|
|
|
|
|
|
|
|
||
72 |
N |
e |
|
|
Pe Vh n i |
|
|
|
|
|
|
|
|
NE PE*I*VH*N/(30*T) |
|
||||||||||||||
|
|
|
30 |
|
|
|
|
|
|
|
|
|
|||||||||||||||||
|
|
|
|
|
|
|
|
|
|
|
|
|
|
|
|
|
|
|
|
|
|
||||||||
|
|
|
|
|
|
|
|
|
|
|
|
|
|
|
|
|
|
|
|
|
|
|
|
||||||
73 |
Me |
|
|
3 104 Ne |
|
|
|
|
|
|
|
ME 3*10**4*NE/(3.14*N) |
|
||||||||||||||||
|
|
3,14 n |
|
|
|
|
|
|
|
|
|
|
|||||||||||||||||
74 |
Ni |
|
|
Ne |
|
|
|
|
|
|
|
|
|
|
|
|
|
|
NI NE/KM |
|
|||||||||
|
м |
|
|
|
|
|
|
|
|
|
|
|
|
|
|
GT GE* NE/1000 |
|
||||||||||||
75 |
|
|
|
|
|
|
|
|
|
|
|
|
|
|
|
|
|
|
|
|
|
|
|||||||
G |
|
|
g |
e |
N |
e |
/1000 |
|
|
|
|
|
|
|
|||||||||||||||
|
|
|
|
|
|
|
|
Q GT*HU |
|
||||||||||||||||||||
|
|
|
Т |
|
|
|
|
|
|
|
|
|
|
|
|
|
|
|
|
|
|
|
|
|
|||||
76 |
Q GТ Hu |
|
|
|
|
|
|
|
|
|
|
QЕ 3.6*NЕ |
|
||||||||||||||||
|
|
|
|
|
|
|
|
|
|
|
|
|
|
|
|
|
|
|
|
|
|
|
|
|
|
|
|
|
|
77 |
Qe 3,6Ne |
|
|
|
|
|
|
|
|
|
|
|
QE1 QE*100/Q |
|
|||||||||||||||
78 |
qe Qe 100/Q |
|
|
|
|
|
|
|
QM 3.6*(NI NE) |
|
|||||||||||||||||||
Qм 3,6(Ni Ne) |
|
|
|
|
|
|
|
|
|||||||||||||||||||||
79 |
|
|
|
|
|
|
QM1 QM*100/Q |
|
|||||||||||||||||||||
qм Qм 100/Q |
|
|
|
|
|
|
|
|
|||||||||||||||||||||
80 |
|
|
|
|
|
|
|
TR1 TR 273 |
|
||||||||||||||||||||
t |
r |
|
|
T |
|
|
|
273 |
|
|
|
|
|
|
|
|
|
|
TO1 TO 273 |
|
|||||||||
81 |
|
|
|
|
|
|
r |
|
|
|
|
|
|
|
|
|
|
|
|
|
|
|
|
|
|||||
to To 273 |
|
|
|
|
|
|
|
|
|
|
|
|
|||||||||||||||||
82 |
|
|
|
|
|
|
|
|
|
|
MP1R MPR1 0.00367*(TR1 700) |
|
|||||||||||||||||
(mcv)1r |
(mcv)r1 |
0,00367(tr tr1) |
|
|
|||||||||||||||||||||||||
83 |
AR MP1R/MPR1 |
|
|||||||||||||||||||||||||||
Ar (mcv)1r /(mcv)r1 |
|
|
|
|
|
||||||||||||||||||||||||
84 |
|
|
|
|
|
|
|
|
|
|
|
|
|
|
|
|
|
|
|
|
|
|
|
|
|
|
|
|
|
|
|
|
|
|
|
|
|
|
|
|
|
|
|
|
|
|
|
|
|
|
|
|
|
|
|
|
|
Окончание табл. 4 |
|
1 |
|
|
|
|
2 |
|
|
3 |
85 |
(mc |
) |
(mc ) |
8,315 |
MRP MPR 8.315 |
|||
|
|
р r |
|
v r |
|
|
|
|
86 |
|
|
20,759 0,0008tо |
MOC 20.759 0.0008*TO |
||||
|
|
|||||||
(mcv)о |
|
|||||||
87 |
(mcр)о (mcv)о 8,315 |
MOP MOC 8.315 |
||||||
|
|
|
|
(mcр)р |
QG GT*LT*(B*MRP*TR1 |
|||
|
|
|
|
|
||||
88 |
Q |
G L |
|
/1000 |
MOP*TO1)/1000 |
|||
|
ог |
|
Т |
|
|
|
||
|
|
|
|
(mcр)оtо |
|
|||
89 |
qог Qог 100/Q |
QG1 QG*100/Q |
||||||
90 |
Qн HuGТ |
|
|
|
QH DHU*GT |
|||
91 |
qн Qн 100/Q |
|
Hu Hu |
|
QH1 QH*100/Q |
|||
92 |
Q |
c iD |
1 2m |
nm |
|
QW CW *IC*DC**(1 2*MW)* |
||
|
|
|||||||
w |
|
ц |
N Hu |
* N**MW(HU - DHU)/(AF*HU) |
||||
|
|
|
|
|
|
|
|
|
93 |
qw Qw 100/Q |
|
|
|
QW1=QW*100/Q |
|||
94 |
Ar (mcv)1r /(mcv)r1 |
AR MP1R/MPR1 |
||||||
95 |
Qs Q (Qe Qм Qог Qн Qw) |
QS Q (QE QM QG QH QW) |
||||||
|
||||||||
96 |
qs Qs 100/Q |
|
|
|
QS1 QS*100/Q |
|||
|
|
|
|
|||||
|
|
|
|
|
|
|
|
|
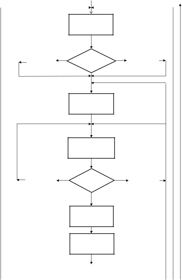
Начало
Ввод исходных данных
Вычисление
Sp, Lo
Задание n(ц)
Вычисление А
|
0 |
0 |
|
|
|
|
|
N |
|
|
f(n) |
|
|
|
|
|
|
|
|
Вычисление L, М1,
МСО, МСО2,
МН2О, МN2, М2, ,
k , МН2
Задание То, (Ц)
Рис. 2. Схема алгоритма теплового расчета двигателя, работающего на бензине (начало)
Вычисление
Tk, о, wвп, Ра
|
Рk Ро |
Р =Р |
|
|
|
|
|||
Рr= 25 |
Рk |
k |
о |
РrN= 22 |
|
|
|||
|
|
|
|
|
Вычисление
РrN, Pr, Tr, T, д,
r, Ta, V
Вычисление (mcv)c, ta, (mcv)a, k1, n1, Tc, tc
|
0 |
|
2 |
|
tc=tc-5 |
|
tc |
|
tc= tc +5 |
|
|
|
|
|
Вычисление Рс,
Ни, Uс, U1c, Ас, Uc, , , Uz, Bz, tz
Вычисление Tz, Pz,
, (mcv)1z, Az, (mcv)z
Продолжение рис. 2
Вычисление (mcv)1b,
Ab, (mcv)b, K2, n2,
Tb, tb
|
0 |
Тb |
2 |
|
|
tb=tb-5 |
tb=tb+5 |
||||
|
|
||||
|
|
|
|
|
Вычисление
Pb, Tr, Tr
|
|
0 |
|
|
2 |
|
|
|
|
|
|||
|
Tr |
|||||
TrN = TrN +5 |
|
|
|
TrN = TrN - 5 |
||
|
|
|
|
|
|
|
|
|
|
|
|
|
|
|
|
|
|
|
|
|
|
|
|
|
|
|
|
|
|
|
Вычисление Pi, P i, |
|
|
|
|
|
|
gi, i, Pe, м, ge, e |
|
|
|
|
|
|
|
|
|
|
n=nN n=nN
n, IR 
IR=1 IR=1
Вычисление NiN,
Dц, iVh
Вычисление Qe, Ne,
Me, GТ, Ni, Q, qe, Qм, qм, tr, to, (mcv)1r