Материал: 1524

Внимание! Если размещение файла нарушает Ваши авторские права, то обязательно сообщите нам

Окончание табл. 16

1

 

 

 

 

 

 

 

 

 

 

 

 

 

 

 

 

 

 

 

2

 

 

 

 

 

 

 

 

 

 

 

 

 

 

 

3

64

η

η

η

м

 

 

 

 

 

 

 

 

 

 

 

 

 

 

 

 

 

 

 

 

 

 

KE=KI*KM

 

 

 

e

 

 

 

i

 

 

 

 

 

 

 

 

 

 

 

 

 

 

 

 

 

 

 

 

 

 

 

 

 

 

65

ge gi м

 

 

 

 

 

 

 

 

 

 

 

 

 

 

 

 

 

 

 

 

 

 

GE=GI/KM

66

Ni Ne м

 

 

 

 

 

 

 

 

 

 

 

 

 

 

 

 

 

 

 

 

NI1=NE1/KM

67

 

 

 

 

 

 

 

 

 

 

 

 

DC=SQRT(12*NI1*T/(3.14*PI*N*I*SP))

Dц

 

 

 

 

12Ni τ/(3,14 Pi NN i Sn)

 

68

iVh

 

 

 

 

 

 

 

 

 

 

 

2

 

Sn i

 

 

 

 

 

 

 

 

 

 

 

 

 

VNI=3.14*2*SP*I*DC**2

2,5 π Dц

 

 

 

 

 

 

 

 

 

 

 

 

 

69

Ne

 

 

 

Pi iVh n ηм

 

 

 

 

 

 

 

 

 

 

 

 

 

 

 

NE=PI*VHI*N* KM /(30*T)

 

 

 

 

 

 

 

 

 

 

 

 

 

 

 

 

 

 

 

 

 

70

 

 

 

 

 

 

 

 

 

 

 

 

30τ

 

 

 

 

 

 

 

 

 

 

 

 

 

 

 

 

 

 

 

ME=3*10**4*NE/(3.14*N)

Me

3 104

Ne /(π n)

 

 

 

 

 

 

 

 

 

 

 

 

 

71

G

g

e

N

e

/1000

 

 

 

 

 

 

 

 

 

 

 

 

 

 

 

 

 

GT=GE*NE/1000

 

 

 

Т

 

 

 

 

 

 

 

 

 

 

 

 

 

 

 

 

 

 

 

 

 

 

 

 

 

 

 

 

 

 

72

Q G

 

 

H

u

 

 

 

 

 

 

 

 

 

 

 

 

 

 

 

 

 

 

 

 

 

 

Q=GT*HU

 

 

 

 

 

 

Т

 

 

 

 

 

 

 

 

 

 

 

 

 

 

 

 

 

 

 

 

 

 

 

 

 

 

 

73

Q 3,6 N

е

 

 

 

 

 

 

 

 

 

 

 

 

 

 

 

 

 

 

 

 

QE=3.6*NE

 

 

 

е

 

 

 

 

 

 

 

 

 

 

 

 

 

 

 

 

 

 

 

 

 

 

 

 

 

 

 

 

 

 

 

74

q

Q

 

100/Q

 

 

 

 

 

 

 

 

 

 

 

 

 

 

 

 

 

 

 

QE1=QE*100/Q

 

 

e

 

 

 

e

 

 

 

 

 

 

 

 

 

 

 

 

 

 

 

 

 

 

 

 

 

 

 

 

 

 

 

 

QM=3.6*(NI-NE)

75

Qм 3,6(Ni Ne)

 

 

 

 

 

 

 

 

 

 

 

 

 

 

 

 

76

qм Qм 100/Q

 

 

 

 

 

 

 

 

 

 

 

 

 

 

 

 

 

QM1=QM*100/Q

77

t

r

= T

N 273

 

 

 

 

 

 

 

 

 

 

 

 

 

 

 

 

 

 

 

 

TR1=TR-273

 

 

 

 

r

 

 

 

 

 

 

 

 

 

 

 

 

 

 

 

 

 

 

 

 

 

 

 

 

 

 

 

 

 

 

78

to= To 273

 

 

 

 

 

 

 

 

 

 

 

 

 

 

 

 

 

 

 

 

 

 

TO1=TO-273

79

(mcp)r 30,095 0,0031(tr 500)

 

 

 

MCR=30.095+0.0031*(TR1-500)

80

(mc

p

)

32,515 0,00418(t

r

500)

MPR1=32.515+0.00418*(TR1-500)

 

 

 

 

 

 

1r

 

 

 

 

 

 

 

 

 

 

 

 

 

 

 

 

 

 

 

 

 

 

 

 

 

 

 

 

81

(mc

p

)

 

 

1

 

 

(mc

p

)

 

 

α 1

 

(mc

p

)

 

 

 

MPR=MPR1/AF+MCR*(AF-1)/AF

 

α

 

 

 

 

 

 

 

82

 

 

 

 

 

r

 

 

 

 

 

 

 

1r

 

 

 

α

 

 

 

 

 

r

 

 

 

MPO=29.073+0.0008*TO1

(mcp)o 29,073 0,0008to

 

 

 

 

 

 

 

 

 

83

Q

 

GT L

β(mc

p

) t

r

(mc

p

) t

o

 

QG=GT*LT*(B*MPR*TR1-

 

-MPO TO1)/1000

 

 

 

ог

 

 

 

 

 

1000

 

 

 

 

 

r

 

 

 

 

 

 

o

 

 

 

 

 

 

 

 

 

 

 

 

 

 

 

 

 

 

 

 

 

 

 

 

 

 

 

 

 

 

 

 

*

84

q

 

Q

 

 

 

100/Q

 

 

 

 

 

 

 

 

 

 

 

 

 

 

 

 

 

QG1=QG*100/Q

 

 

ог

 

 

 

 

 

ог

 

 

 

 

 

 

 

 

 

 

 

 

 

 

 

 

 

 

 

 

 

 

 

 

 

 

 

85

Q

C i D1 2m nm

 

 

 

 

 

 

 

 

 

QW=CW+IC*ДC**(1+2*MW)*N*

 

 

 

w

 

 

 

 

 

 

 

 

 

 

 

 

 

 

ц

 

 

 

 

 

 

 

 

 

 

 

 

 

 

 

 

 

 

 

**MW/AF

 

 

 

 

 

 

 

 

 

 

 

 

 

 

 

 

 

 

 

 

 

 

 

 

 

 

 

 

 

 

 

 

 

 

 

 

 

 

86

q

w

Q

 

100/Q

 

 

 

 

 

 

 

 

 

 

 

 

 

 

 

 

 

 

QW1=QW*100/Q

 

 

 

 

 

 

 

 

w

 

 

 

 

 

 

 

 

 

 

 

 

 

 

 

 

 

 

 

 

 

 

 

 

 

 

 

 

87

Q Q (Q

 

 

Q

м

 

Q

 

 

Q )

 

 

 

 

 

QS=Q-(QE+QM+QG+QW)

 

 

 

s

 

 

 

 

 

 

 

 

 

 

 

e

 

 

 

 

 

ог

 

 

 

w

 

 

 

 

 

 

 

88

qs Qs 100/Q

 

 

 

 

 

 

 

 

 

 

 

 

 

 

 

 

 

 

 

QS1=QS*100/Q

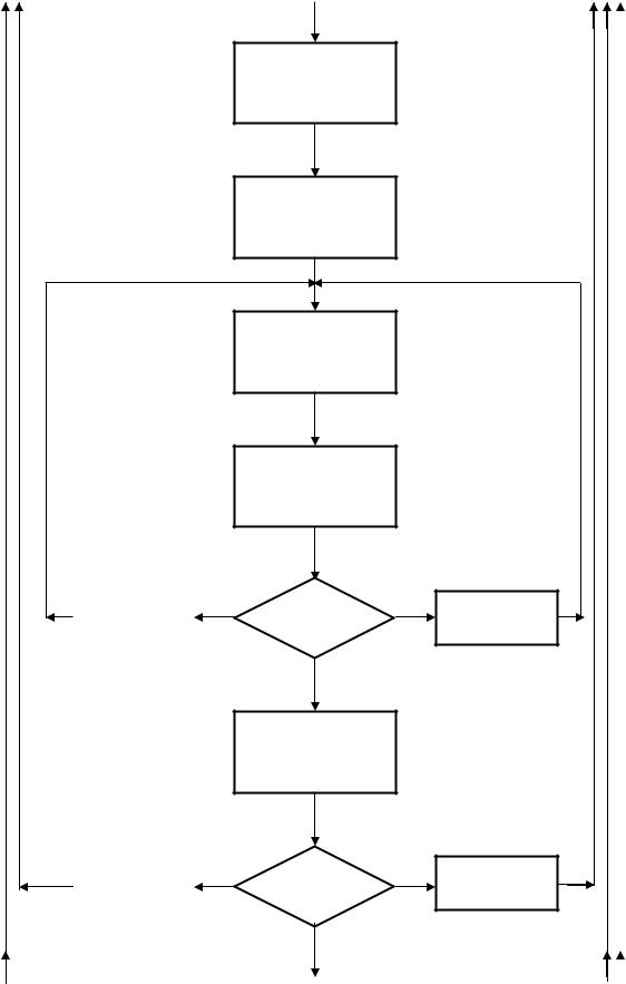
Начало

Ввод

исходн

ых

Вычисление

Lo

Задание n(ц)

Вычисление

α, L, M1, MCO2,

MH2O, MN2, MO2

Вычисление

M2, , о,

Sn, Wвп

Вычисление

Pa, PrN, Pr

Рис. 7. Схема алгоритма теплового расчёта газодизельного двигателя (начало)

 

 

 

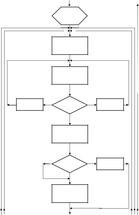
Задание

 

 

 

 

 

 

 

( 2+ )

 

 

 

 

 

 

 

Вычисление

 

 

 

 

 

 

 

tr ,Tr, ∆T, γr,

 

 

 

 

 

 

 

Ta, ηV

 

 

 

 

 

 

 

Вычисление

 

 

 

 

 

 

 

(mcv) а, ta, (mcv) с,

 

 

 

 

 

 

К1, n1, Tс, ∆tc

 

 

 

 

 

 

 

<0

>2

 

 

 

t

c

= t -5

tc

t

c

= t

+5

 

c

 

 

c

 

 

 

 

Вычисление

 

 

 

 

 

 

 

Pс, ξ, , U c,

 

 

 

 

 

 

 

U 1c, U c

 

 

 

 

 

 

 

n nN

n = nN

 

 

 

 

 

 

Проверка

 

ξ =ξN

 

 

 

ξ

 

 

 

 

Вычисление

 

 

 

 

 

 

 

ξ = f(n)

 

 

 

 

Продолжение рис. 7

 

 

 

 

 

Вычисление

H1, tz, Tz, Pz,

, δ

Вычисление

(mcv) 1z, (mcv) z, (mcv) z

Вычисление

(mcv) 1b, (mcv) b, (mcv) b

Вычисление

К2, n2, Tb, ∆Tb

<0 >2

tb = tb-5

tb

 

 

Вычисление

Pb, T r, ∆Tr

<0 >2

T

rN

= T

-5

Tr

 

 

rN

 

tb = tb-5

TrN = TrN+5

Продолжение рис. 7

 

Вычисление

 

P i, Pi, ηi, Pм, Pе,

 

ηм, ηе, gе

n nN

n = nN

 

n, IR

IR≠1

IR=1

 

Вычисление

 

NiN, Dц, iVh

 

Вычисление

 

Mе, GТ, Qе, qе,

 

Ne, Qм, qм

 

Вычисление

 

tr, to, (mcv) r

 

Вычисление

 

(mcp) 1r, (mcp) r,

 

(mcp) o

 

Вычисление

 

Qог, qог, Qw, qw,

 

Qs, qs