Материал: 1524

Внимание! Если размещение файла нарушает Ваши авторские права, то обязательно сообщите нам

 

 

 

 

 

 

 

 

 

n

 

 

= ( N 0,2)+(

 

0,3)0,75

KCI:=(KCI1-0.2)+(exp(0.75)*

 

 

35

 

 

 

 

 

n

 

nN

*Ln(N/N1-0.3)

 

 

 

 

 

 

 

 

 

 

 

0,807 (

 

0,2)

 

 

 

 

36

 

 

 

 

 

nN

 

 

 

UCC:=15.684+0.02496*(TC1-700)

U'

c

= 15,684+0,02496 (t 700)

37

 

 

 

 

 

 

 

c

UPC1:=17.585+0.0282(TC1-700)

U''

1c

= 17,585+0,0282(tc 700)

38

 

 

 

 

 

 

+ (α 1) / αU'c

UPC:=UPC1/AF+UCC*(AF-1)/AF

U''c = 1 / α U''

1c

 

 

 

 

 

 

 

 

 

 

 

 

 

 

 

 

 

 

 

 

1

 

 

 

Hи

 

 

 

 

 

 

 

 

 

 

39

 

 

 

 

 

1

 

 

 

 

 

 

 

 

 

Uc rUc

 

 

H1:=((KCI*HU/LT+UCC+Y*UPC)/

 

 

 

 

 

 

 

 

 

 

L

 

 

 

Н1

 

 

1 r

 

 

 

 

 

 

 

 

 

/(1+Y)+0.008315*LM*TC)/B

 

 

 

 

 

 

 

 

 

 

 

 

 

 

 

 

 

 

0,008315 T

 

 

 

 

 

 

 

 

 

 

 

 

 

 

 

 

 

 

 

 

 

 

 

 

 

 

 

 

c

 

 

 

 

 

 

TZ1:=(H1+(3.59+2.942/α))/

40

tz = [Н1+(3,59+(2,942/α))] /

 

 

 

 

 

/(0,036575+(0,00524/α))

 

 

 

 

 

 

 

/(0.036575+0.00524/α)

41

Tz = tz + 273

 

 

 

 

 

 

 

 

 

 

 

 

 

 

TZ:=TZ1+273

42

P = λP

 

 

 

 

 

 

 

 

 

 

 

 

 

 

 

 

 

 

 

 

 

RZ:=LM*PC

43

 

z

 

 

 

 

 

 

c

 

 

 

 

 

 

 

 

 

 

 

 

 

 

 

 

 

 

R:=B*TZ/(LM*TC)

= βT

z

/ (λT )

 

 

 

 

 

 

 

 

 

 

 

 

 

 

44

 

 

 

 

 

 

 

 

 

c

 

 

 

 

 

 

 

 

 

 

 

 

 

 

D:=S/R

= ε / ρ

 

 

 

 

 

 

 

 

 

 

 

 

 

 

 

 

 

 

 

 

 

 

 

 

 

 

 

 

 

 

 

 

 

 

 

 

 

 

 

 

 

 

 

 

 

 

 

 

 

 

 

 

 

 

 

 

 

 

 

 

 

 

 

 

 

 

 

 

 

 

 

 

 

 

 

 

 

 

 

 

 

 

Продолжение табл. 12

 

 

 

 

 

 

 

 

 

 

 

 

 

 

 

 

 

 

 

 

 

 

 

 

 

 

 

 

 

 

 

 

 

1

 

 

 

 

 

 

 

 

 

 

 

 

 

 

 

 

 

 

 

 

 

2

 

 

 

 

 

 

 

3

 

45

(mc )''

 

 

 

=28,638+0,0023(t

z

- 1800)

 

 

 

MPZ1:=28.638+0.0023*(TZ1-1800)

 

 

 

 

v

 

 

1z

 

 

 

 

 

 

 

 

 

 

 

 

 

 

 

 

 

 

 

 

 

 

46

(mc )' =25,003+0,001615(t - 1800)

 

 

MCZ:=25.003+0.01615*(TZ1-1800)

 

 

 

 

v

 

 

z

 

 

 

 

 

 

 

 

 

 

 

 

 

 

 

 

 

 

z

 

 

 

 

 

 

47

(mc )'' =1/α (mc )''

+(α-1) / (mc )'

 

 

 

MPZ:=MPZ1/AF+MCZ*(AF-1)/AF

 

 

 

 

v

 

 

z

 

 

 

 

 

 

 

v

 

1z

 

 

 

 

 

 

v z

 

 

 

 

 

48

(mc )''

 

 

 

=25,498+0,00376(t

b

- 800)

 

 

 

MPB1:=25.498+0.00378*(TB1-800)

 

 

 

 

v

 

 

1b

 

 

 

 

 

 

 

 

 

 

 

 

 

 

 

 

 

 

 

 

 

49

(mc )' =22,713+0,00293(t

b

 

- 800)

 

 

 

MCB:=22.713+0.00293*(TB1-800)

 

 

 

 

v

 

 

b

 

 

 

 

 

 

 

 

 

 

 

 

 

 

 

 

 

 

 

 

 

 

50

(mc )'' =1/α (mc )''

 

+(α-1) / α(mc )'

 

 

MPB:=MPB1/AF+MCB*(AF-1)/AF

 

 

 

 

v

 

 

b

 

 

 

 

 

 

 

 

v

 

1b

 

 

 

 

 

v

b

 

 

 

 

51

K

= 1+8,315(t

-t

)/((mc )'' t

-(mc )' t

b

)

KP:=1+8.315*TZ1-TB1)/

 

/(MPC*TZ1-MPB*TB1)

 

 

 

2

 

 

 

 

 

 

 

 

 

 

 

 

 

z

 

 

b

 

 

 

v z z

v

b

 

 

52

n

2

= K

 

 

 

 

 

 

 

 

 

 

 

 

 

 

 

 

 

 

 

 

 

 

 

 

NP:=KP

 

 

 

 

2

 

 

 

 

 

 

 

 

 

 

 

 

 

 

 

 

 

 

 

 

 

 

 

53

Tb = Tz / δn2-1

 

 

 

 

 

 

 

 

 

 

 

 

 

 

TB:=raund(TZ/EXP((NP-1)*Ln(S)))

 

54

 

t = ((Tb - 273)-tb) 100/(Tb - 273)

 

 

 

DTB:=((TB-273)-TB1)*100/(TB-273)

 

55

P = P / δn

 

 

 

 

 

 

 

 

 

 

 

 

 

 

 

 

 

 

PB:=PZ/exp((NP)*Ln(S))

 

 

 

b

 

 

 

z

 

2

 

 

 

 

 

 

 

 

 

 

 

 

 

 

 

 

 

 

 

 

56

T

 

 

 

 

 

 

 

 

Tb

 

 

 

 

 

 

 

 

 

 

 

 

 

 

 

 

 

 

TR1:=TBexp ((0.333)*Ln(PB/PR))

 

 

 

 

 

 

 

 

 

 

 

 

 

 

 

 

 

 

 

 

 

 

 

 

 

 

 

 

 

 

r

 

3

P / P

 

 

 

 

 

 

 

 

 

 

 

 

 

 

 

 

 

 

 

 

 

 

 

 

 

 

 

 

 

b

r

 

 

 

 

 

 

 

 

 

 

 

 

 

 

 

 

57

T

 

(trN 273) Tr

100

 

 

 

 

 

 

DTR:=(TRN-TR1)*100/TR

 

 

 

 

r

 

 

 

 

 

 

 

 

trN

273

 

 

 

 

 

 

 

 

 

 

 

 

 

 

 

 

 

 

 

 

 

 

 

 

 

 

 

 

 

 

 

 

 

 

 

 

 

 

 

 

 

 

 

 

 

 

 

 

 

 

 

 

 

1

 

 

 

 

 

 

 

 

 

 

 

 

 

 

 

 

 

 

 

 

P

 

n2 1

1

 

 

 

 

 

 

 

 

 

 

58

P

 

c

 

 

 

 

 

 

 

 

 

 

 

 

 

i

 

1

 

1

 

 

 

 

 

1

 

 

 

 

 

 

 

 

 

 

 

1

 

 

 

 

 

 

 

 

 

 

 

 

 

 

 

 

 

 

 

 

 

 

n 1

 

 

 

 

n 1

 

 

 

 

 

 

 

 

1

 

 

 

 

 

 

 

 

 

 

1

 

 

 

 

 

 

59

P = μ P'

i

- φ(P - P )

 

 

 

 

 

 

 

 

i

 

 

 

 

r

a

 

 

 

 

 

 

 

60

i

0,008315

PiLTk

 

 

 

 

 

 

 

Hu V Pk

 

 

 

 

 

 

 

 

 

 

 

 

 

 

 

 

 

61gi = 3600 / (Hu ηi)

62Pм = 0,089+0,0118 Sp n / 30

63Pe = Pi - Pм

64ηм = Pe / Pi

65ηe= ηi ηм

66ge= gi / ηм

n2 1

PI1:=PC*(LM*(R-1)+LM*R*(1-1/ /exp(NP-1)*Ln(D)))/(NP-1)-(1-1/ /(exp(NC-1)*Ln(S)))/(NC-1))/(-1)

PI:=PI1*MI-FI*(PR-PA)

KI:=0.008315*PI*LT*TK/

/(HU*KV*PK)

GI:=3600/(HU*KI)

PM:=0.089+0.0118*SP*N/30

PE:=PI-PM

KM:=PE/PI

KE:=KI*KM

GE:=GI/KM

Окончание табл. 12

67

N'i = N'e / ηм

68

D

 

12Ni1

 

ц

3,14PinNiSp

 

 

 

69iVh = 10πDц2Spi / 4

70Ne = P'e iVh n / (30τ)

71Me = 3 104Ne / (π n)

72Ni = Ne/ ηм

73GT = ge Ne/ 1000

74Q = GT Hu

75Qe= 3,6Ne

76qe = Qe 100 / Q

77Qм = 3,6(Ni - Ne)

78qм = Qм 100 / Q

79tr = Tr - 273

80to = To - 273

NI1:=NE1/KM

DC:=sqrt(12*NI1*T/(3.14*PI*N*I*SP)

VHI:=10*3.14*sqr(DC)*SP*IC/4

NE:=PE*VHI*N/(30*T)

ME:=30000Xne/(3.14*N)

NI:=NE/KM

GT:=GE*NE/1000

Q:=GT*HU

QE:=3.6*NE

QE1:=QE*1000/Q

QM:=3.6*(NI-NE)

QM1:=QM*100/Q

TR1:=TR-273

TO1=TO-273

81(mcp)'r = 30,095+0,0031(tr - 500)

82(mcp)''1r = 32,515+0,00418(tr - 500)

83(mcp)''r = 1/α(mcp)''1r+(α-1) / α(mcp)'r

84(mcp)'o = 29,073+0,0008to

85Qог GТ L mcp rtr mcp oto

1000

86qог = Qог1000 / Q

87Qw = c i Dц1+2m nm / α

88qw= Qw 100 / Q

89Qs = Q - (Qe+Qм+Qог+Qw)

90qs = Qs 100 / Q

MCR1:=30.095+0.0031*(TR1-500) MPR1:=32.515+0.00418*(TR1-500) MPR:=MPR1/AF+MCR*(AF-1)/AF

MPO:=29.073+0.0008*TO

QG:=GT*LT*(B*MPR*TR1-

-MPO*TO1)

QG1:=QG*100/Q

QW:=CW*IC*exp((1+2*MW)*Ln(DC))

*

*exp((MW)*Ln(N))/AF

QW1:=QW*100/Q

QS:=Q-(QE+QM+QG+QW)

QS1:=QS*100/Q

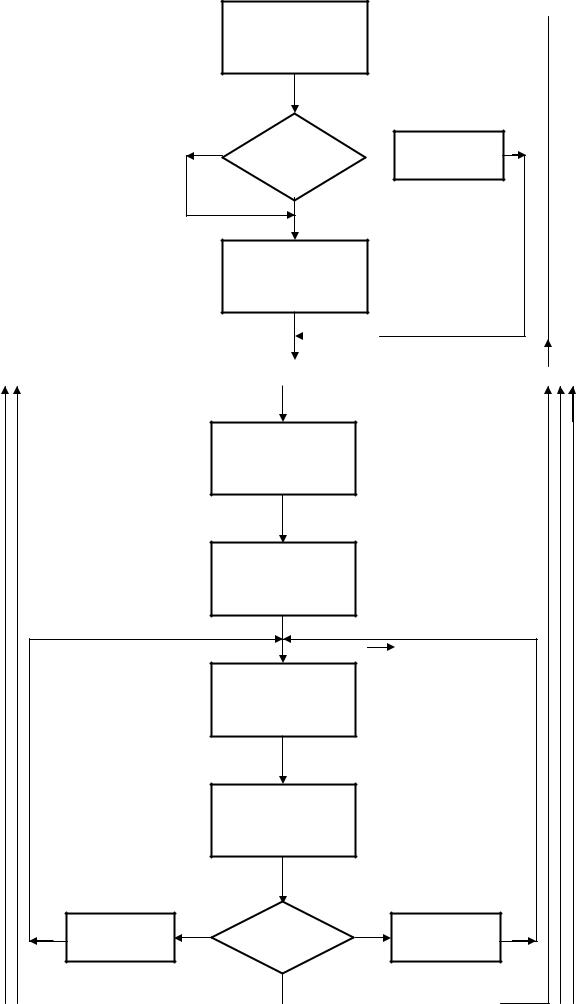
Начало

Ввод

исходных

данных

Вычисление

Lo

Задание n(ц)

Вычисление

α, L, M1, MCO,

MH2O, MN2, MO2

 

 

Вычисление

 

 

 

M2, , TkN, Tk, k,

 

 

Sp, Wвп

 

 

 

Вычисление

 

 

 

Pa, PrN, Pr

 

Рис. 5.

Схема алгоритма теплового расчёта

 

дизельного двигателя с наддувом (начало)

 

 

 

Задание

 

 

 

(ц)

 

 

 

Вычисление

 

 

 

Tr, ∆T, γr, Ta, ηV

 

 

 

Вычисление

 

 

 

(mcv) c, ta, (mcv) a,

 

 

N1, n1, Tc, ∆tc

 

 

 

< 0

> 2

 

tc = tc - 5

tc

tc = tc + 5

 

Вычисление

 

 

Pr, , U c, U 1c,

 

 

U c

 

n nN

 

n = nN

 

Проверка

ξ = ξN

 

ξ

 

 

 

Вычисление

 

 

ξ = f(n)

 

Продолжение рис. 5

 

 

 

Вычисление

 

 

H1, tz, Tz, Pz,

 

 

, δ

 

 

Вычисление

 

 

(mcv) 1z, (mcv) z,

 

 

(mcv) z

 

 

Вычисление

 

 

(mcv) 1b, (mcv) b,

 

 

(mcv) b

 

 

Вычисление

 

 

K2, n2, Tb, ∆Tb

 

tb = tb + 5

Tb

tb = tb - 5