Материал: 1524

Внимание! Если размещение файла нарушает Ваши авторские права, то обязательно сообщите нам

1

 

 

2

 

 

 

 

 

 

3

82

(mcp) r=(mcv) r+8,315

 

 

 

 

MRP=MPR+8.315

83

(mcv) о=20,759+0,0008to

 

 

 

МОС=20.759+0.0008*ТО1

84

(mcp) o=(mcv) a+ 8,315

 

 

 

МОР = МОС+8.315

85

Qог= GТ L (mcp) r tr

 

 

 

QG=GT*LT*(B*MRP*TR1-MOP*

 

 

 

*TO1)/1000

(mcp) o to / 1000

 

 

 

 

 

 

 

 

 

 

86

q=Q100 / Q

 

 

 

 

 

 

 

QG1 = QG*100/Q

 

 

 

 

 

 

 

 

 

 

 

 

m H

 

H

 

 

QW = CW*IC*DC**(1+2*MW)*

87

Q = C i D

1+2m

n

и

и

 

*N**MW*(HU-DHU)/(AF*HU)

ц

 

 

 

 

 

 

 

 

 

 

 

 

 

w

 

 

 

Hи

 

 

 

 

 

 

 

 

 

 

 

QW1=QW*100/Q

88

qw = Qw 100 / Q

 

 

 

 

 

 

 

 

 

 

 

 

QH=DHU*GT

89

Qн = Hu GТ

 

 

 

 

 

 

 

 

 

 

 

 

 

 

QH1=QH*100/Q

90

qн = Qн 100 /Q

 

 

 

 

 

 

 

 

 

 

 

 

 

 

 

91

Qs = Q –(Qe+Qм+Q+Qw+Qн)

 

QS =Q-(QE+QM+QC+QW+QH)

 

 

92

qs = Qs 100 / Q

 

 

 

 

 

 

 

QS1 = QS 100/Q

 

 

 

 

 

 

 

 

 

 

 

 

 

 

 

 

 

 

 

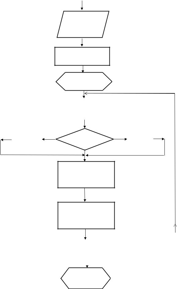
Начало

Ввод

исходных

данных

Вычисление

Sp, Lo, L o, L o

Задание n(ц)

 

 

 

Вычисление А

 

 

 

 

 

 

 

0

0

N

 

 

 

 

f(n)

 

 

 

 

 

 

 

 

 

 

 

Вычисление L, М1,

mТ, МСО, МСО2,

МН2О, МN2, М2, МН2

Вычисление ,

o, Wвп, Ра,

PrN, Pr

Рис. 4. Схема алгоритма теплового расчета двигателя, работающего на сжиженном газе (начало)

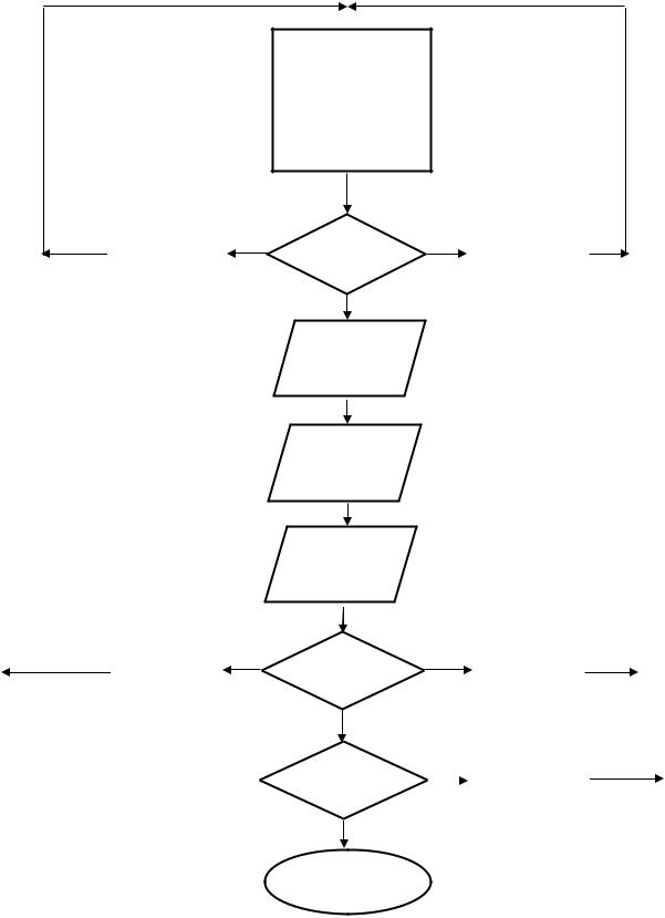
Задание (ц)

Вычисление Tr,

TN, д, r, To, V

Вычисление

(mcv) c, (mcv) c, (mcv) a, (mcv)c,

Вычисление Вычисление К1, n1,

(mcvv) cа,,(mcс,v) cc,,

Т

t

(mcv)(mca, (vmc)аv),c,

 

0

 

2

tc=tc-5

 

tc

 

tc= tc +5

 

 

 

 

 

Вычисление Рс,

Ни, tc, U с, U c, , А, U z, , , B, tz

Вычисление Tz,

Pz, , (mcv) z, К2, (mcv) b, n2, Тb,

tb

 

0

 

2

tb=tb-5

 

tb

 

tb= tb +5

 

 

 

 

 

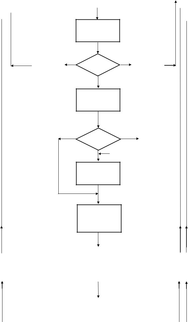
Продолжение рис. 4

Вычисление

Pb, T r, ∆Tr

< 0

 

> 2

 

TrN= TrN + 5

 

Tr

 

TrN= TrN -5

 

 

 

 

 

Вычисление

P i, Pi, gi, ηi, Pe, Pм, ηм, ge, ηe

n < nN

 

 

n = nN

 

 

n, IR

 

IR 1

 

IR=1

 

 

 

 

 

Вычисление

NiN, Dц, iVh

Вычисление

Ne, Me, GT, G T, Q, Ni, Qe, qe, Qм, qм, tr, tо, (mcv) r

Продолжение рис. 4

Вычисление

Qн, qн, Qs, qs, (mcv) о, (mcp) r,

Qог, qог, (mcp) о,

Qw, qw

 

< 1

> 3

 

m=m+0,005

qs

 

m=m+0,005

 

 

 

 

Печатать

Pz, ge, ηe, Ne

Печатать

Me,GT,qн,qw

Печатать qе, qм, qог, qs

 

Tmix

Tmax

 

 

 

 

 

 

 

Tо = T- T

 

 

 

Tо

 

 

Tо+ T

 

 

 

 

 

 

 

 

 

nmin

 

 

 

n

 

 

n=n- n

 

 

 

 

 

 

Выход

Окончание рис. 4