Материал: 1405

Внимание! Если размещение файла нарушает Ваши авторские права, то обязательно сообщите нам

Изменение скорости ультразвука при твердении вяжущих веществ

Для анализа процесса твердения его условно разделяют на отдельные этапы, границы которых фиксируются на кривой изменения скорости ультразвука в материале и отмечены периодами времени t1, t2, t3 (рисунок).

Начальное структурообразование, характеризующееся значениями времени t1 и t2, связано с образованием малопрочного кристаллизационного каркаса за счет гидратации полуводного гипса. Гидратные соединения в этом периоде способствуют образованию коагуляционной структуры, которая пронизывается кристаллизационным каркасом двуводного сульфата кальция. Кристаллизационное срастание новообразований основных носителей прочности – гидросульфатов кальция – может быть охарактеризовано временем t3.

2. Выполнение работы

Приготовить тесто вяжущего материала, которое поместить в измерительную форму. В качестве вяжущего материала использовать гипс. Определить нормальную густоту гипсового теста на вискозиметре Суттарда. При определении густоты гипсового теста приготовить смесь гипса с водой в количестве, достаточном для заполнения цилиндра. Для этого отвесить 300 г гипса, добавляя его постепенно к воде, быстро размешать в течение 30 с до получения однородного теста, оставить на 1 мин в спокойном состоянии. Затем, сделав два резких перемешивания, быстро влить массу в цилиндр, поставленный на стекло (прибор Суттарда), и ножом сравнять поверхность гипса с кра-

5

ями цилиндра (на это затратить не более 30 с). Резким вертикальным движением поднять цилиндр, тесто разлить на стекло в конусообразную лепешку, величина которой обуславливается консистенцией теста. Требуемой густотой обладает тесто, которое дает лепешку диаметром около 18 см. Если тесто расплывается в лепешку диаметром менее 18 см, испытание повторить, увеличивая количество воды затворения; если диаметр лепешки больше 18 см, то количество воды затворения уменьшить. Нормальная густота гипсового теста выражается числом кубических сантиметров воды, приходящейся на 100 г гипса. Результаты определения записать в табл. 1.

Таблица 1

Количество воды, %

Расплыв конуса, см

Нормальная густота, см

 

 

 

Затем приготовить гипсовое тесто нормальной густоты из 200 г гипса, поместить его в кольцо от прибора Вика и провести ультразвуковые испытания.

Для измерений использовать преобразователи с собственной частотой колебаний 70 и 130 кГц. Поверхность преобразователей смазать консистентной смазкой.

Через определенные промежутки времени (от 15 с до 15 мин) определить прибором Д-14п время распространения УЗ волн по цифровому индикатору.

Скорость распространения ультразвуковых волн рассчитать по формуле

V l 106 , t

где l – база прозвучивания образца, м;r – время распространения волн, с.

Результаты испытаний записать в табл. 2.

Таблица 2

Время, с

Показания прибора, мкс

Скорость ультразвука, м/с

По данным измерений построить кривую изменения скорости ультразвука при твердении исследуемого материала и отметить на ней характерные этапы структурообразования.

6

Контрольные вопросы

1.В чем преимущества неразрушающих методов контроля?

2.Сущность ультразвукового импульсного метода.

3.Какие этапы структурообразования фиксируются на кривой изменения скорости ультразвука?

4.Сущность этапов твердения вяжущих веществ.

Лабораторная работа № 2

УЛЬТРАЗВУКОВОЙ КОНТРОЛЬ ПРОЧНОСТИ СТРОИТЕЛЬНЫХ МАТЕРИАЛОВ

Цель работы – научиться определять прочность бетонных образцов при помощи прибора УК-14п; изучить методику ультразвукового контроля прочности бетона на приборе УК-14п.

1. Теоретические положения

Ультразвук – это упругие колебания среды с частотой более 1520 кГц. Распространение волн ультразвука подчиняется общим законам акустики. Ультразвук получают, используя пьезоэлектрический или магнитоэлектрический эффект.

Физической основой применения ультразвукового импульсного метода контроля свойств материала является связь между скоростью распространения упругих волн и характеристикой материала.

Скорость распространения ультразвука определяют по формуле

l 106

V t ,

где V – скорость ультразвука, м/с; l – база прозвучивания, мм; t – время, мкс.

При этом база прозвучивания измеряется с точностью до ± 0,3 % на образцах и ± 0,5 % на изделиях.

2.Назначение прибора УК-14п

2.1.Прибор ультразвуковой УК - 14п предназначен:

-для определения прочности бетона в сборных и монолитных бетонных и железобетонных изделиях и конструкциях с максималь-

7

ными размерами не менее 3 м в диапазоне 10-15 МПа с погрешностью, не превышающей 12 %, по методике, изложенной в ГОСТ

17624-87;

-контроля твердения бетона в сборных и монолитных бетонных

ижелезобетонных конструкциях в процессе тепловой обработки и твердения их в естественных условиях по методике, изложенной в ГОСТ 24467-80;

-контроля качества огнеупорных бетонных изделий по методике, изложенной в ГОСТ 24830-81;

-определения прочности при сжатии кирпича и камней силикатных по методике, изложенной в ГОСТ 24332-80;

-определения скорости распространения упругих продольных волн в твердых горных породах по методике, изложенной в ГОСТ 21 153.7-75, путем измерения времени (скорости) распространения ультразвуковых колебаний (УЗК).

2.2.Прибор может быть использован для обнаружения дефектов типа несплошностей (зон расслоения и нарушенного адгезионного сцепления) в изделиях из бетона путем измерения длительности фронта первого вступления принятого сигнала.

2.3.Прибор предназначен для работы в заводских условиях, на предприятиях стройиндустрии, строящихся и эксплуатируемых зданиях и сооружениях.

2.4.Прибор эксплуатируется при температуре окружающего воз-

духа от минус 10 до плюс 50 С и относительной влажности 95 % при 35° С и более низких температурах без конденсации влаги.

2.5. Преобразователи, которыми укомплектован прибор, соот-

ветствуют ТУ 25-06.2554-85.

Степень защиты преобразователей УР 53 – по ГОСТ 12997-84.

3.Устройство и работа прибора УК-14п

3.1.Прибор УК - 14п (рисунок) реализует звуковой импульсный метод с раздельным вводом в материал и последующим приемом прошедших через него УЗК.

Прибор двухсторонним доступом к изделию с помощью преобразователей осуществляет сквозное прозвучивание, при одностороннем доступе прозвучивание осуществляется установкой преобразователей на одной поверхности. В приборе предусмотрены два режима работы. В одном режиме прибор автоматически измеряет время, за

8

которое передний фронт ультразвукового импульса проходит известную базу в материале образца или изделия, на основании чего рассчитывается скорость распространения волн. В другом режиме работы прибор измеряет длительность фронта первой полуволны принятого ультразвукового импульса.

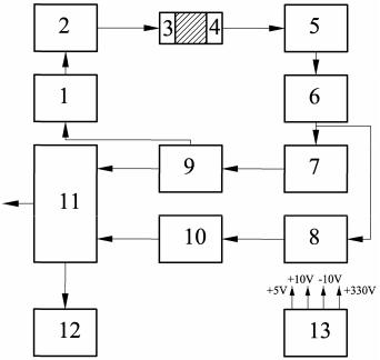
3.2. Функциональная схема прибора представлена на рисунке.

Функциональная схема прибора УК-14п: 1– синхронизатор;

2 – генератор импульсов; 3 – излучающий преобразователь; 5 – дифференциальный усилитель; 6 – усилитель; 7 – первое пороговое устройство; 8 – второе пороговое устройство; 9 – первый триггер ворот; 10 – второй триггер ворот; 11 – коммутатор;

12 –преобразовательвременногоинтервалав цифровойкод; 13 – блок питания (на схеме не показан)

Принцип работы прибора УК-14п основан на импульсном методе измерения времени распространения ультразвуковых продольных колебаний при прозвучивании контролируемого изделия.

4.Подготовка к работе

4.1.Для приведения прибора в рабочее состояние включить в сеть шнур сетевого блока питания и кнопку сетевого питания «Сеть», которая находится на верхней стенке сетевого блока питания: при

9