Міністерство науки і освіти України
ДНІПРОПЕТРОВСЬКИЙ НАЦІОНАЛЬНИЙ УНІВЕРСИТЕТ
імені ОЛЕСЯ ГОНЧАРА
Факультет фізики, електроніки та комп’ютерних систем
Кафедра
радіоелектроніки
ЗВІТ З НАВЧАЛЬНОЇ ПРАКТИКИ
Індикатор напруги акумулятора
Виконала
студентка групи КМ-13-1
Логунцова К.С.
Дніпропетровськ
РЕФЕРАТ
Звіт з навчальної практики містить: __ сторінок, 2 рисунки, 3 джерела.
У роботі описано будову та принцип дії індикатора напруги акумулятора. Розглянуто основні функції програми “Sprint Layout” та описано процес виготовлення монтажної плати навісним методом.
Ключові слова: ДРУКОВАНА ПЛАТА,
КОНТАКТНЕ МІСЦЕ, ЛУДІННЯ, НАВІСНИЙ ЕЛЕМЕНТ.
ВСТУП
У багатьох водіїв трапляються
ситуації, коли розряджається акумулятор прямо в дорозі, це можливо через різних
поломок електроніки автомобіля. Даний індикатор напруги призначений для
контролю рівня заряду акумулятора автомобіля. Акумулятор необхідний кожному
легковому і грузовому автомобілю, найголовніше, щоб джерело живлення було
надійним, продуктивним, довговічним і легко впорався з навантаженням з боку
бортової мережі. Я обрала найпростішу схему, що складається з декількох
деталей, яка дозволить знати стан акумулятора і стане добрим помічником.
.
ПРИНЦИ ДІЇ ТА БУДОВА ПРИСТРОЮ
Метою моєї роботи було ознайомлення
зі схемою індикатора напруги акумулятора, принципом дії та виготовлення даного
пристрою. Даний пристрій буде виконувати функцію спалахування світлодіода в
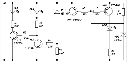
залежності від напруги бортової мережі. За основу була взята схема на двох транзисторах
КТ315, п’ятьох опорів номіналом 270 Ом, 100 кОм, 360 Ом, та двох по 2.7кОм,
відповідно двох стабілітронів КС156, КС147, та два світлодіоди (червоного та
синього).

Підключивши цю схему до акумулятора автомобіля, зможемо оцінити напруга на ньому. Індикація напруги корисна для контролю за справністю акумулятора, для контролю ефективності генератора та ін.
Червоний світлодіод включається, якщо напруга акумулятора дорівнює або менше 11.5 В. Світлодіод синього кольору включається, коли напруга в діапазоні від 11.5 до 13.5 В. При вимкненому двигуні це означає, що акумулятор в порядку, а при включеному - що генератор не заряджає акумулятор. Зелений світлодіод запалюється при напрузі 13.5 В або вище. При включеному двигуні це вказує на те, що все нормально, і відбувається зарядка акумулятора.
Рис. 1.2 Принципаво схема індикатора
напруги акумулятора
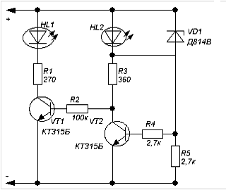
На рис. 1.2.я вирішила спростити схему. Принцип роботи цього приладу мені зрозумілий, і я вирішила зібрати її. На представленій схемі є два світлодіоди, які будуть загорятися в залежності від напруги бортової мережі. Якщо напруга 10В і менше - горить світлодіод HL1 - його краще взяти червоного кольору. Якщо напруга становить 11... 13В - горить синій колір HL2. В якості індикаторів служать звичайні світлодіоди.
Світлодіод -(СД, англ. Light-emitting diode, LED) - напівпровідниковий прилад з електронно-дірковим переходом, що створює оптичне випромінювання при пропущенні через нього електричного струму в прямому напрямку.
Випромінюваний світлодіодом світло лежить у вузькому діапазоні спектра. Іншими словами, його кристал спочатку випромінює конкретний колір (якщо мова йде про СД видимого діапазону) - на відміну від лампи, що випромінює більш широкий спектр, де потрібний колір можна отримати лише застосуванням зовнішнього світлофільтра. Діапазон випромінювання світлодіода багато в чому залежить від хімічного складу використаних напівпровідників.
КТ315 - це кремнієвий високочастотний біполярний транзистор малої потужності, який отримав найбільше поширення у вітчизняній радіоапаратурі. Призначений для генерування та підсилення ВЧ коливань. Може також працювати в різних імпульсних схемах. При виготовленні КТ315 вперше масово була застосована планарно - епітаксіальна технологія.
Завдяки плоскій формі застосування
КТ315 дозволило свого часу значно зменшити розміри елементів ТТЛ радянських ЕОМ
другого покоління. Область застосування КТ315 надзвичайно широка, крім
елементів логіки це - низькочастотні, середньочастотні, високочастотні
підсилювачі, генератори, а також все, що складає основу величезної кількості
побутових і промислових електронних пристроїв.
.
РЕАЛІЗАЦІЯ СХЕМИ У СЕРЕДОВИЩІ «SPRINT LAYOUT»
«Sprint Layout » - це найпростіше, але ефективне середовище для проектування односторонніх і двосторонніх друкованих плат. Ця програма містить всі необхідні функції для створення топології плат з максимальними розмірами 300х300 мм, «Sprint Layout» обладнаний інструментами для формування контактних майданчиків різної форми (як для вивідного монтажу в отвори), провідників, полігонів, тексту і т.д. Розміри елементів можна змінювати в широкому діапазоні. Для кожної сторони друкованої плати передбачені два шари - шар провідників і шар маркування. Бібліотека «Sprint Layout» містить у своєму складі ряд найбільш поширених електронних компонентів. Існують спеціальні програми для розводки друкованих плат як в ручному, так і в автоматичному режимі, з подальшим виведенням або на друк принтером або у файл для друкованих плат. Найбільшого поширення в радіоаматорській практиці отримала програма «Sprint Layout», тому що вона є однією з простих та зручних програм для розробки друкованих плат.
акумулятор індикатор напруга
2.1 Побудова друкованої плати
У центральній частині, на темному
тлі з сіткою, розміщується створювана друкована плата. У вікні фіолетового
кольору задаються розміри плати (ширина і висота) в міліметрах. Щоб намалювати
доріжку або встановити “п'ятачок” під вивід потрібно клікнути на піктограми з
позначенням «Провідник і Контакт». Якщо нам потрібно встановити контакт без
отвору під SMD - вивід, тоді вибираємо “SMD - контакт”.
.2
Розміри плати
При створенні нової плати насамперед
необхідно задати її розміри. Треба відкрити в меню “ Настільні ” > “
Властивості форуму ” або “клацнути” лівою кнопкою миші під словами “
Властивості форуму ” в нижній частині редактора. Також можна натиснути правою
кнопкою миші по закладці “ Настільні ” зліва в нижній частині редактора і у
випадаючому меню вибрати “ Властивості ”. У вікні можна задати ширину і висоту
плати, а також її назву, яка буде відображатися на закладці.
.3 Контактні місця для
вивідного монтажу
«Sprint Layout» пропонує кілька
різних форм контактних місць. Щоб вибрати ту чи іншу форму місця, треба
натиснути кнопку зі стрілкою праворуч від кнопки місця. Якщо вибрана опція для
двосторонніх плат « Через площадку», то місце при установці з одного боку плати
автоматично з'явиться також і на зворотному боці (вони потрібні для з'єднання
провідників з різних сторін плати). Таке місце відображається заштрихованими
лініями. Кожне “клацання” додає нове контактне місце на плату. Контактне місце
завжди містить отвір в центрі. Таким чином можна додавати монтажні отвори на
полігони або на широкі провідники. Зовнішній діаметр і діаметр отвору
контактних місць налаштовуються на лівій панелі інструментів, яка розташована
зліва.
.4 Побудова контактних місць
Для того, щоб розпочати побудову контактних місць, треба навести курсор в полі редактора. Курсор тепер супроводжується кружечком, діаметр якого відповідає ширині провідника. Треба “клацнути” лівою кнопкою миші в потрібному місці та задати початкову точку провідника. Тепер навести курсор до кінцевої точки провідника. Можна “клацнути” ще раз ліву кнопку миші, щоб закріпити провідник, і таким же чином прокласти наступний сегмент провідника. Щоб завершити процес, треба було натиснути праву кнопку миші. Встановити ширину провідника можна за допомогою інструменту на панелі, яка розташована з лівого боку. Ширина провідника залежить від можливостей друкованого пристрою. Нульове значення відповідає найменшій ширині провідника, яку може відтворити друкуюче обладнання.
Рис. 2.1. Побудова друкованої плати
у програмі Sprint Layout
.
ВИГОТОВЛЕННЯ МОНТАЖНОЇ ПЛАТИ
.1 Розміри плати
Перед створенням доріжок на платі,
спочатку треба очистити з неї верхній шар окислу міді. Цей процес необхідний
для кращого зчеплення фарби малюнка з поверхнею. По можливості не торкався
зачищеної поверхні пальцями, щоб не залишалися жирові відбитки. Після зачистки
необхідно провести знежирення плати за допомогою ацетону або уайт - спіриту.
Залишилось тільки визначився з розміром довжини доріжок і форми радіоелементів,
які будуть поміщені на плату. Для цього я приблизно підігнала розміри самих
елементів і їх клемм до плати, нанесла доріжки щодо цих-же розмірів і вирізала
частину текстоліту від основної частини враховуючи площу елементів що займають
на ній.
.2 Промальовування доріжек на
платі
Для промальовування доріжок підійде
практично будь-яка нітрофарба, цапонлак, навіть лак для нігтів або фломастер. Я
обвела доріжки і місця для кріплення деталей спиртовим чорним фломастером,
враховуючи,що розривів в доріжках бути не повинно.
.3 Травлення плати
Готуємо розчин хлорного заліза. Для травлення треба використовувати скляний або пластмасовий посуд, наприклад, фотографічну кювету. Кладемо одностороннюю плату в розчин доріжками вгору, також вся поверхня плати повинна бути залита розчином. Процес травлення прискорюється, якщо посудину похитувати або підігрівати. При травленні утворюються отруйні випари, тому треба працювати або в добре провітрюваному приміщенні, або на відкритому повітрі. Потрібно періодично перевіряти стан плати, піднімаючи її для огляду дерев'яними або пластмасовими паличками.
Переконавшись у тому, що фольга в
незахищених місцях зникла повністю, можна припиняти процес травлення.
Переносимо плату за допомогою прищіпки для білизни під струмінь проточної води
і ретельно промиваємо, після чого сушимо її при кімнатній температурі. Для
повторного використання розчину його треба злити в закритий посуд і зберігати в
прохолодному темному місці. Треба враховувати, що при повторному використанні
ефективність розчину знижується. При роботі з розчином хлорного заліза, він не
повинен потрапляти на руки та інші відкриті частини тіла, а також на поверхні
ванн і раковин, оскільки на останніх можуть залишитися жовті плями, які
неможливо буде змити. Тривалість процесу травлення плати в розчині хлорного
заліза залежить від концентрації розчину, його температури, товщини фольги і
зазвичай становить 10 - 50 хвилин.
.4 Обробка витравленної плати
Після витравлення частини міді в
хлорному залізі, яка перебувала на платі, я приступила до очищення зафарбованих
ділянок плати фломастером. Для цього мені знадобилися шматочок вати і ацетон.
Змочивши шматочок вати розчином, я почала стирати місця на платі замальовані
фломастером.
.5 Лудіння доріжок на платі
Для лудіння доріжок я використовувала розчин каніфолі і спирту. За допомогою пензлика, на текстоліт в декілька шарів наносила розчин. Через деякий час спирт випаровувся та на платі залишався лише тонкий шар каніфолі.
.6
Припаювання радіоелементів на плату
Припаювання було зроблено навісним
монтажем. К доріжкам на платі, я почала припаювання паяльником за допомогою
припою. Розплавивши трохи припою, залила їм контактні місця елементів і доріжок
на платі, тим самим прикріпивши радіоелементи до плати.
Рис. 2.2 Електрична плата індикатора
напруги акумулятора
.7 Фінальна стадія виготовлення
пристрою
По закінченню всіх процесів плату потрібно очистити від вже непотрібного шару каніфолі за допомогою спирту. Після очищення контакти радіодеталей та доріжки на текстоліті можна вкрити шаром прозорого лаку, з метою запобігання короткого замкнення.
При підключенні самої плати до
джерела живлення з'ясувалося, що червоний світлодіод не світиться. Для
вирішення цієї проблеми я перевірила для початку на правильність підключення
всіх елементів у колі. Після перевірки було з'ясовано, що деякі елементи
припаяні не правильно. Наступним етапом була перевірка на працездатність всіх
радіоелементів. За допомогою мультиметра я зробила « продзвонення » всіх частин
схеми, але не виявила ніяких ушкоджень деталей. У результаті,я перепаяла деякі
елементи та транзистор. Після чого, я все виправила.
ВИСНОВОК
Під час навчальної практики було
розглянуто індикатор напруги акумулятора, вивчено принцип роботи та будову
пристрою. Також було розведено плату за допомогою спиртового фломастеру і
виготовлено пристрій.
СПИСОК ВИКОРИСТАНОЇ ЛІТЕРАТУРИ
1. Орлов В. В. Применение усилителей в радиолюбительских конструкциях / Орлов В. В. - М.: МАИ, 1990. - 124 с.
2. Синельников А. Х. Транзисторные усилители низкой частоты / А. Х. Синельников - М.: Висшая школа, 2000. - 251 с.
3. Атабеков Г. И.
Теоретические основы электротехники. Линейные электрические цепи: Учебное
пособие. 7-е изд., стер. / Г. И. Атабеков. - СПб.: Издательство «Лань», 2009.-
592 с.