Материал: !Фармакология препаратов для терапии заболеваний дыхательных путей

Внимание! Если размещение файла нарушает Ваши авторские права, то обязательно сообщите нам

 

снижение количества и

 

 

активности эозинофилов,

 

угнетение синтеза

тучных клеток, Т-

 

лимфоцитов

 

интерлейкинов (IL-1, ΙL-3,

 

 

 

ΙL-4, ΙL-5, ΙL-6, ΙL-8), TNF-α,

 

 

 

 

уменьшение или прекращение

 

 

синтеза IgE, блокирование IgE-

 

 

опосредованного

ускорение разрушения

Базисная терапия

высвобождение медиаторов

иГКС

аллергии

брадикинина

 

 

 

уменьшение проницаемости стенки сосудов за

нарушение синтеза

счет повышения синтеза вазокортина и

понижения образования или активности

молекул адгезии

лизосомальных ферментов (протеаз,

 

 

гиалуронидазы и др.), гистамина, брадикинина,

повышение плотности и

простагландинов и лейкотриенов

работоспособности β2-

 

адренорецепторов в бронхах

 

Клинико-фармакологические характеристики иГКС

Параметр

 

Флунизолид

Триамцинолона

Беклометазона

Будесонид

Флутиказона

Циклесонид

 

 

 

ацетонид

дипропионат

 

пропионат

 

 

 

 

 

 

 

 

 

Местная

 

330

330

600

980

1200

-

активность

 

 

 

 

 

 

 

 

 

 

 

 

 

 

 

Период

 

3,5

3,9

7,5

5,1

10,5

-

полудиссоциации с

 

 

 

 

 

 

ГКС-рецептором,ч

 

 

 

 

 

 

 

 

 

 

 

 

 

 

Связывание

с

80

71

87

88

90

99

белками плазмы, %

 

 

 

 

 

 

 

 

 

 

 

 

 

 

Клиренс, л/ч

 

58

37

230

84

69

152

 

 

 

 

 

 

 

 

Объем

 

96

103

20

183

318

207

распределения,

 

 

 

 

 

 

 

л/кг

 

 

 

 

 

 

 

 

 

 

 

 

 

 

 

Период

 

1,6

2,0

0,1 – 0,2

2,8

7,8

0,36

полувыведения,

ч

 

 

 

 

 

 

 

 

 

 

 

 

 

 

Биодоступность

 

20

23

20

11

<1

1,1

per os, %

 

 

 

 

 

 

 

Биодоступность

 

39

22

55-60

28

16

26

(ингаляционно), %

 

 

 

 

 

 

 

 

 

 

 

 

 

 

Лекарственные взаимодействия иГКС

Препарат

 

 

Эффект

 

 

Ингибиторы CYP3A4 (кетоконазол, итраконазол,

Усиление эффектов иГКС, повышая их

ритонавир, атазанавир, индинавир, саквинавир,

концентрацию в крови

нелфинавир,

эритромицин,

кларитромицин,

 

телитромицин)

 

 

 

Сердечные гликозиды

Будесонид провоцирует дефицит К+ и повышает

 

риск гликозидной интоксикации

Диуретики

Усугубление гипокалиемии

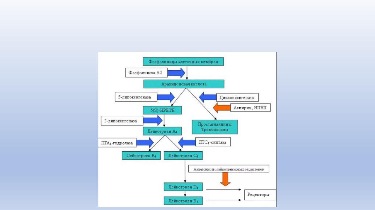
Фармакология ЛС: Антилейкотриеновые препараты.

Лейкотриены представляют собой биологически активные вещества, вырабатывающиеся в организме при воспалительных реакциях, в частности, при аллергических реакциях.

Эффекты, вызываемые в организме лейкотриенами включают:

-бронхоспазм (в 1000 раз более сильный, чем в ответ на гистамин), - повышение проницаемости сосудистой стенки,

-увеличение продукции и секреции слизи в дыхательных путях,

-увеличение клеточной инфильтрации слизистой бронхов,

-ремоделирование стенки бронхов

Биосинтез лейкотриенов и действие антилейкотриеновых ЛС