Материал: Устройства для оценки электромагнитного излучения

Внимание! Если размещение файла нарушает Ваши авторские права, то обязательно сообщите нам

1.3 Поляризация электромагнитных волн


В каждой электромагнитной волне векторы напряженности электрического поля Е, векторы напряженности магнитного поля Н и вектор плотность потока энергии П образуют тройку взаимно перпендикулярных векторов: Е ┴ Н ┴ П. Элементарная структура электромагнитной волны представлена на рис. 2.

Рис. 2 Элементарная структура электромагнитной волны

Поскольку при распространении волны вектора  и  всегда взаимно перпендикулярны, они изменяются в пространстве одинаково, описывая одинаковые по форме кривые. Только эти кривые находятся во взаимно перпендикулярных плоскостях. Значит, достаточно знать, как изменяется в пространстве один из этих векторов, а направление (вид кривой) другого будет аналогичным.

Вид поляризации электромагнитной волны определяется видом кривой, которую описывает электрический вектор  волны в плоскости наблюдения за один период колебания. Также волна должна распространяться в сторону к наблюдателю, а плоскость наблюдения - это плоскость, перпендикулярная направлению распространения волны.

1.3.1 Виды поляризации электромагнитных волн

Для учёта любой из видов поляризации необходимо разобрать каждый возможный вариант в данной работе из её видов. Исходя из анализа характеристик системы питания и условий распространения электромагнитного излучения были сделаны выводы, что поляризация электромагнитной волны в линии передачи энергии будет линейной.

Линейная или плоская поляризация. Проекция вектора напряжённости электрического поля Е на плоскость наблюдения в этом случае будет иметь вид прямой линии, в связи с чем эту поляризацию и называют линейной или плоской. Очевидно, что плоскость колебания вектора напряжённости магнитного поля будет перпендикулярна плоскости колебаний вектора .


2.1 Описание известных схем индикаторов радиоизлучения


Для того, чтобы провести оценку электромагнитного излучения необходимо измерить напряженность поля источника высокочастотного напряжения линии передачи энергии на различных расстояниях от нее и при различной пространственной ориентации приемного устройства. Так как, на данном этапе точное значение мощности, излучаемой линией передачи энергии неизвестно, необходимо спроектировать устройство таким образом, чтобы оно могло измерять напряженность поля при любых условиях и характеристиках источника электромагнитного излучения. Для создания схемы индикатора радиоизлучения необходимо рассмотреть схемы индикаторов уже созданных ранее и на основе их составить новую схему, учитывая необходимые характеристики.

Индикаторы напряженности поля, рекомендуемые в литературе для индивидуального (несерийного) изготовления, выполняются по различным упрощенным схемам.

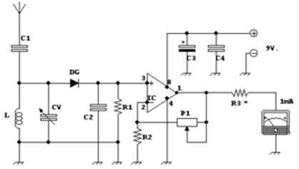
Индикатор, показанный на рис. 3, содержит перестраиваемый входной контур, связанный с электрической антенной через конденсатор С1. Напряжение принятого сигнала поступает на диодный детектор (выпрямительный диод DG и сглаживающий фильтр С2 R1). Выпрямленное напряжение подается на вход усилителя постоянного тока (микросхема IC), а с его выхода на стрелочный прибор. Вспомогательные элементы, и R3 предназначены для регулировки чувствительности - резистором R1 устанавливается глубина отрицательной обратной связи, а резистор R3 определяет предельный ток измерительного прибора [6].

Недостатки такой схемы - пригодность для обнаружения только очень сильных сигналов и малая избирательность. Эти недостатки определяются тем, что напряжение, подводимое к диоду, должно быть не менее нескольких сотен милливольт, а входное сопротивление детектора, шунтируя контур, уменьшает его добротность.

Рис. 3 Схема индикатора напряжённости поля

В схемах, подобных приведенной на рис. 4, для повышения чувствительности применяется усилитель радиочастот на биполярном транзисторе VT1. Резонансный контур L1 C2 включен в цепь коллектора транзистора, а диодный детектор подключен к отводу от катушки L1 для ослабления шунтирования, так что добротность снижается в меньшей степени, чем в схеме рис. 3.

Рис. 4 Схема индикатора напряжённости поля [7]

Недостатки такой схемы заключаются в так же малой избирательности из-за нагрузки колебательного контура малым сопротивлением (хоть и присутствует в схеме усилитель радиочастот).

При рассмотрении всех предыдущих схем индикаторов напряжённости можно сделать вывод, что необходимо создавать новое устройство на основе данных схем. Нельзя выбрать один из уже существующих устройств оценки электромагнитного излучения из-за очень высокой их чувствительности (линия передачи энергии у телекоммуникационной платформы создаёт малую напряжённость поля из-за частичного компенсирования встречных токов в двухпроводные системы питания).

2.2 Выбор и обоснование структурной схемы разрабатываемого индикатора радиоизлучения


На основе анализа схем, уже имеющихся индикаторов напряжённости поля, была выбрана примерная схема индикатора, основанная на супергетеродинной схеме на заданную частоту примерную частоту 95 - 102 кГц. В данную структуру, взятую в печатном источнике, автором был добавлен ещё один элемент - указатель.

Примерная схема индикатора радиоизлучения, выполненного по супергетеродинной схеме рис. 5.

Рис. 5 Функциональная схема индикатора радиоизлучения [8]

Рассмотрим выбор основных узлов индикатора.

МА - магнитная антенна. Вид поляризации электромагнитных волн электронной установки заранее неизвестен, именно поэтому был выбран данный элемент. Магнитная антенна позволяет легко изменять направление приема, чтобы регистрировать электромагнитные излучение любого вида поляризации.

УРЧ - усилитель радиочастот включен после входного контура приемника. В индикаторе радиоизлучения он нужен для усиления принимаемых сигналов на несущей частоте, необходимого для увеличения реальной чувствительности радиоприемного устройства за счет увеличения отношения мощности полезного сигнала к мощности шумов; обеспечение избирательности радиоприемника к сильным помехам, вызывающим нелинейные эффекты, избирательность по побочным каналам приема, таким, как зеркальный канал и канал на промежуточной частоте; ослабление паразитного излучения гетеродина через входную цепь и антенну. [9] Для улучшения перечисленных характеристик предполагается ввести в УРЧ положительную обратную связь (регенерацию).

Гетеродин. Гетеродин создаёт колебания фиксированной вспомогательной частоты, которые в блоке смесителя смешиваются с поступающими извне колебаниями высокой частоты. В результате смешения двух частот, входной и гетеродина, образуются ещё две частоты (суммарная и разностная). Разностная частота в выбранной структуре индикатора используется как промежуточная частота, на которой происходит основное усиление сигнала. Далее сигнал из смесителя поступает в усилитель промежуточной частоты.

Смеситель. Электрическая схема, создающая комбинацию разных частот, поступающих от разных источников. Для данного индикатора необходим смеситель, чтобы суммировать сигнал усилителя радиочастот и сигнал гетеродина.

УПЧ - усилитель промежуточной частоты, предназначенный для усиления выходного сигнала смесителя до величины, при которой будет обеспечиваться оптимальная работа детектора.

Указатель или детектор. Необходим для оценки порогового уровня радиоизлучения, обнаруживаемого индикатором.

2.3 Характеристики основных узлов индикатора радиоизлучения

2.3.1 Характеристики магнитной антенны

В качестве индуктивности входного контура была применена типовая катушка с числом витков n = 560 эмалированного медного провода ПЭВ 0,08 мм на стержневом сердечнике из феррита 600НН диаметром 8 мм.

Для расчета входной части индикатора необходимо рассчитать и экспериментально измерить добротность входного контура с данной катушкой на частоте 102 кГц. По сути, магнитная антенна - это колебательный контур, состоящий из катушки индуктивности и экспериментально найденной емкости конденсатора . Измеренное активное сопротивление катушки . Добротность рассчитывается по известной формуле:

,

где  определяемая из соотношения  по известному значению С и равная 3.74 мГн. Отсюда расчетное значение Q = 110.

Для экспериментальной проверки магнитная антенна была смонтирована на макетной плате 37К (81х155 мм) и для слабой связи с генератором сигнала на ферритовый стержень был намотан виток связи. К выводам антенны был подключен осциллограф, а к генератору сигналов - частотомер. В результате на осциллографе наблюдалась синусоида сигнала.

Для нахождения добротности контура был определены две частоты с уровнем сигнала 0,7 от максимума, проходя в обе стороны от резонанса.


В результате эксперимента было обнаружено, что добротность колебательного контура ниже, чем при расчете, так как не были учтены разные потери (потери в изоляции, потери на вихревые токи и т.д.). В связи с этим для улучшения избирательности добротность колебательного контура была повышена путем введения положительной обратной связи в схеме УРЧ.

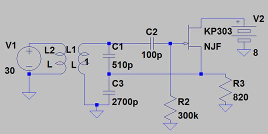
2.3.2 Характеристики усилителя радиочастот

Следующим узлом индикатора является усилитель радиочастот. После анализа схем усилителей была выбрана схема на полевом транзисторе КП303 с общим истоком рис. 6. В такой схеме высокое входное сопротивление транзистора не ухудшает добротности контура. Колебательный контур имеет определенные потери (затухание). С помощью положительной обратной связи и усиления транзистора затухание колебательного контура уменьшается.

Рис. 6 Схема усилителя радиочастот

При подключении к источнику сигнала магнитной антенны и УРЧ получили следующие результаты:

 при

Далее включили в цепь положительной обратной связи (с истока КП303) последовательно два конденсатора номиналом 750 пФ.

 при

График резонансной кривой на выходе УРЧ представлен на рис. 7, а в табл. 1 представлена зависимость выходного напряжения от частоты в условных единицах.

Рис. 7 График резонансной кривой на выходе УРЧ

Зависимость значений частоты УРЧ от условных единиц

Таблица 1

, кГц

Условные единицы

96,05

1

98,34

2

99,13

3

99,58

4,2

100,174

6

100,88

4,2

101,33

3

102,11

2

104,2

1


Тогда


, при  на уровне 4,2 условных единиц.

Как видно, при подключении конденсаторов в цепь положительной обратной связи добротность повысилась, что позволит уменьшить влияние помех по соседнему каналу при измерении излучения линии передачи энергии.

2.3.3 Характеристики гетеродина

Следующим звеном индикатора напряженности поля является гетеродин. Его основная задача генерировать сигнал необходимой частоты для подачи в смеситель. Условия генерации в системе с положительной обратной связью - коэффициент усиления по замкнутому контуру чуть более единицы.

Была выбрана и исследована схема на биполярном транзисторе (КТ646) с ферритовой катушкой индуктивность - индуктивная трёхточка. После монтажа элементов на плату и тестирования схемы было выявлена недостаточная амплитуда генерации. Причины этому могли быть такие: нелинейность данного транзистора сказывалась очень рано, что не позволяло колебательному контуру генерировать; или в цепи катушки индуктивности было короткое замыкание.

Далее была исследована схема ёмкостной трехточки на полевом транзисторе (КП303) с новым дросселем, намотанным на гантельном сердечнике рис. 8. Принцип действия схемы остался тот же самый (при подключении питания транзистор ток истока усиливает колебания в катушке индуктивности до предела генерации).

Рис 8 Схема гетеродина

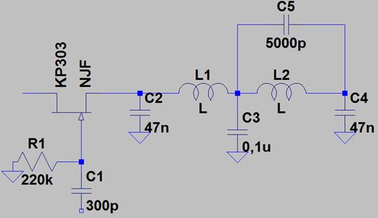
2.3.4 Характеристики смесителя

Смеситель необходим для суммирования частот с выхода гетеродина и выхода усилителя радиочастот. В роли смесителя в данной схеме выступает транзистор КП303, включенный как пассивный элемент. Так же необходимо учесть, что на выходе смесителя должен находиться фильтр промежуточной частоты (в данном случае она выбрана равной 2,3 кГц). Исток транзистора (он же выход смесителя) необходимо было подключить к фильтру промежуточной частоты и протестировать данную схемы. Основная фильтрация сигнала осуществляется на низкой частоте фильтром нижних частот (ФНЧ). Для улучшения помехоустойчивости и селективности приемника на входе УНЧ применен двухзвенный ФНЧ частотой среза примерно 2,7 кГц, составленный из двух последовательно включенных П-образных LC звеньев. Схема смесителя и фильтра изображены на рис. 9.

Рис. 9 Схема смесителя

Прежде чем протестировать весь узел смесителя, необходимо снять частотную характеристику фильтра промежуточной частоты (рис. 10). Данный график строится на основе полученных входных и выходных напряжений, а также частот, проходящих через фильтр (табл. 2).

Рис. 10 АЧХ фильтра промежуточной частоты

Из графика видно, что максимум коэффициента передачи фильтра промежуточной частоты находится около 2,3 кГц.

Зависимость коэффициента передачи фильтра от частоты

Таблица 2

Коэффициент передачи фильтра (

Частота (

1,2

1

1,4

1,2

1,6

1,4

2

1,6

2,52

1,8

3,2

2

3,8

2,1

4,4

2,2

4,8

2,4

4

2,6

2,88

2,8

2,28

3

1,8

3,2

1,44

3,4

1,2

3,6


2.3.5 Характеристики указателя

Последним узлом в устройстве оценки напряжённости электромагнитного поля является указатель или детектор, задача которого выделять полезный сигнал. Входом детектора является микросхема АD358, реализованная на двух операционных усилителях (использовали только один) рис. 11. [10]

Рис. 11 Схема указателя

3.1 Методика измерения чувствительности устройства оценки электромагнитного излучения


После сборки и тестирования макетного образца устройства на заданную частоту, необходимо измерить его чувствительность (значение напряжённости электрического поля, при котором индикатор срабатывает - ярко вспыхивает светодиод на выходе приемника). Для этого нам понадобился генератор сигнала заданной частоты, проволочная рамка и добавочный резистор 51 Ом. При коэффициенте преобразования напряжения генератора в напряженность поля, равном 0.1, можно применить небольшую излучающую рамку площадью 0,085 м2 - это соответствует квадратной рамке со стороной 291 мм (рис. 12).

Рис. 12 Пояснение методики измерения чувствительности

3.2 Оценка электромагнитного излучения линии передачи энергии макетным образцом устройства


Эксперимент показал, что индикатор срабатывает при подаче от генератора напряжения 1,1 В, тогда в соответствии со сказанным выше, чувствительность равна


Это означает, что чувствительность или напряжённость электрического поля устройства оценки электромагнитного излучения линии передачи энергии равна 0,11 В/м. В данной схеме устройства предусмотрен элемент индикации - светодиод. Если напряжённость поля от линии передачи энергии будет меньше, чем 0,11 В/м, светодиод не сработает, а если больше - загорится красным цветом.

Таким образом автором было создано пригодное для использования и повторения устройство оценки электромагнитного излучения линии передачи энергии от привязной платформы. Электромагнитное излучение содержит 2 составляющие - магнитную и электрическую напряжённости. В данной работе автор получил индикаторное значение напряжённости электрического поля, а расчет магнитного поля можно осуществить по известным формулам. На рис. 13,14 представлено изображение макетного образца устройства оценки электромагнитного излучения линии передачи энергии для телекоммуникационной платформы.

Рис. 13 Макетный образец устройства оценки электромагнитного излучения (вид сверху)

Рис. 14 Макетный образец устройства оценки электромагнитного излучения (вид снизу)

Заключение

На готовую привязную телекоммуникационную платформу можно будет поставить любое оборудование по требованию заказчика. Привязные высотные платформы найдут широкое применение как в гражданских, так и в оборонных отраслях: для создания современных региональных сетей передачи данных, голоса и видеоинформации в сельских и удалённых районах; для оперативного создания современной телекоммуникационной структуры в зонах чрезвычайных ситуаций; для наблюдения за большим скоплением людей, передачи оперативной информации об авариях и нарушений правил дорожного движения на протяженных автомобильных трассах; охрана критически важных объектов; расширение области радиолокационного контроля и целенаведения на удалённые объекты противника; возможность создания радиопомех на обширной территории противника. Всё это будет затруднено или невозможно из-за влияния электромагнитного излучения от линии передачи энергии. Поэтому оценка собственного излучения линии весьма важна.

В данной работе было исследовано и разработано устройство - индикатор напряжённости поля с пороговым значением 0,11 В/м с заданной частотой около 102 кГц, что соответствует частоте питающего напряжения в линии передачи энергии. Основные выводы работы:

.        Разработано и исследовано устройство индикации напряженности поля излучения высокочастотной силовой линии.

2.       Измеренная чувствительность разработанного устройства достаточна для оценки соответствия напряжённости поля вблизи линии передачи энергии стандартам и ГОСТу.

3.       В разработанном устройстве предусмотрены возможности изменения настроек для оценки характеристик линий передачи энергии с параметрами, отличающимися от заданных в работе.

Список источников

1.   Vishnevsky V.M. Broadband wireless regional networks based on high-ltitude platforms. 8th International seminar on “Electronic Resources an International Informaation Exchange: East - West”, 2006, P. 61-66.

.     Catt J., Davidson M. Mains interference and filtering //Wireless world 1998. №1513, V. 84, P. 75-76.

3.       Студопедия. Напряжённость электрического поля. URL: <http://studopedia.ru/5_165205_napryazhennost-elektricheskogo-polya.html> (дата обращения 14.04.2017).

4.       Студопедия. Напряжённость магнитного поля. URL: <http://studopedia.ru/3_182109_napryazhennost-magnitnogo-polya.html> (дата обращения 14.04.2017).

6.       Чубаров И.Ю. Радиолюбительские схемы.URL: <http://aviahares.narod.ru> (дата обращения 20.04.2017).

7.       Нечаев И. Каталог радиолюбительских схем. Индикатор напряжённости поля. URL: <http://irls.narod.ru/sig/isk/dtpl04.htm>) (дата обращения 30.04.2017).

.        Фомин Н.Н., Буга Н.Н., Головин О.В. Радиоприемные устройства: Учебник для Вузов. М.: Телеком, 2007. С. 520.

.        Усилители радиочастот. URL: <http://mart7157.narod.ru/voise_6.html> (дата обращения 30.04.2017).

.        Беленецкий С. Радиоприемник прямого преобразования Радиоконструктор. №4, 2008. С. 21-28.