Курсовая работа (т): Транспортная сеть LTE

Внимание! Если размещение файла нарушает Ваши авторские права, то обязательно сообщите нам

При этом повышение пропускной способности в нисходящем канале (DL) достигается за счет уменьшения уровня интерференции (так называемой Inter Cell Interference, ICIC). А при восходяшей передаче (UL) - за счет обработки принятого сигнала на нескольких базовых станциях.

Рисунок 1.7 - Координированная передача и прием

Рассмотрим возможные варианты организации координированной передачи в нисходящем канале. Среди основных вариантов можно веделить следующие: совместная передача (joint processing, JP) и координированное планирование (coordinated scheduling, CS). В случае совместной передачи передаваемые данные доступны на всех БС, с которых ведется передача. Однако, существует два различных варианта реализации этого подхода. В первом варианте осуществляется одновременная передача с нескольких БС. А во втором варианте БС, которая осуществляет передачу данных, выбирается динамически. То есть передача осуществляется только с одной БС в каждый момент времени (при этом данные для передачи доступны на нескольких БС).

В случае координированного планирования передач данные всегда передаются только с одной БС, при этом решение о расписании передач делается с учетом информации от нескольких БС. Ниже описанные варианты организации координированной передачи в нисходящем канале представлены в виде таблицы.

Рисунок 1.8 - Координированный прием данных

При координированном приеме данных (т.е. при восходящей передаче) можно выделить так же два различных варианта ее организации. Первый вариант - это прием сигнала от МС на нескольких БС (совместный прием, joint reception, JR). И второй вариант - это, так же как и при нисходящей передаче, координированное планирование передач с целью уменьшения или полного исчезновения интерференции. Кроме этого, возможна комбинация обоих названных вариантов.

В зависимости от архитектуры системы и пропускной способности линий передачи данных, которые имеются у оператора связи, существуют различные варианты реализации координированного приема данных. Например, конечные узлы (БС или радио модули) могут отправлять принятые данные в некий центральный узел, который будет производить их обработку. В этом случае достижим максимально-возможный выигрыш от использования координированного приема. Однако, для его реализации нужны высокоскоростные линии передачи данных. Другой вариант - оставить часть обработки принятого сигнала на стороне конечного узла и только после этой обработки отправлять принятые данные в центральный узел для дальнейшей их обработки. Чем больше функций обработки остается в конечном узле, тем меньшее количество данных необходимо отправлять в центральный узел и, соответственно, тем менее скоростные линии требуются. Однако, чем больше обработки принятого сигнала осуществляется в конечных узлах, тем выигрыш от использования координированного приема становится меньше.
Для функционирования координированного приема необходимо, чтобы все БС, осуществляющие прием данных, были синхронизированы по частоте и времени. А кроме этого должны соблюдаться требования к задержке передачи данных между БС (в случае распределенного решения) или центральным узлом и конечными узлами (в случае централизованного решения).

В LTE-A введены следующие два изменения, касающиеся восходящей передачи данных:

Разделение контрольной информации и данных

Возможность передачи в несмежных ресурсных блоках

В LTE (Release 8) если у UE есть и данные для передачи, и контрольная информация, которая должна быть доставлена на БС, в этом случае всегда будет использоваться PUSCH канал, где будут передаваться оба типа информации. То есть канал PUCCH используется только для передачи контрольной информации в том случае, когда у UE нет других данных для передачи.
 Отличие LTE-A от LTE заключается в том, что в LTE-A допускается одновременная восходящая передача информации по каналам PUCCH и PUSCH. Возможность передачи в несмежных ресурсных блоках.

Рисунок 1.9 - Разделение контрольной информации и данных

Согласно стандарту LTE Rel.8 для передачи в PUSCH канале должны использоваться смежные ресурсные блоки (это было сделано для того, чтобы уменьшить значение Peak to Average Power Ratio, PAPR). В стандарте LTE-A это ограничение убрано, т.е. UE может использовать несколько ресурсных блоков, которые идут не по порядку (см. рисунок ниже). Такое изменение позволяет использовать так называемый Frequency Selective Scheduling, когда для передачи UE выделяются ресурсные блоки, находящиеся на тех частотах, на которых наблюдается меньшее количество помех.

Рисунок 1.10 - Передача в нескольких ресурсных блоках

.7 Диапазоны частоты, выделенные для использования стандарта LTE на территории РФ

В сентябре 2011 года Государственной комиссией по радиочастотам (ГКРЧ) было принято решение выдать следующие диапазоны частот для использования на территории РФ:

Оператор

Частотный диапазон (UL/DL), МГц

Ширина канала, МГц

Тип дуплекса

Номер в 3GPP

1

Yota (Мегафон)

2500-2530 / 2620-2650

30

FDD

Band 7

2

Мегафон

2530-2540 / 2650-2660

10

FDD

Band 7

3*

Мегафон

2575-2595

20

TDD

Band 38

4

МТС

2540-2550 / 2660-2670

10

FDD

Band 7

5*

МТС

2595-2615

20

TDD

Band 38

6

Билайн

2550-2560 / 2670-2680

10

FDD

Band 7

7

Ростелеком/Теле2

2560-2570 / 2680-2690

10

FDD

Band 7

8**

Ростелеком/Теле2

832-839.5 / 791-798.5

7.5

FDD

Band 20

9**

МТС

839.5-847 / 798.5-806

7.5

FDD

Band 20

10**

Мегафон

7.5

FDD

Band 20

11**

Билайн

854.5-862 / 813.5-821

7.5

FDD

Band 20

Таблица 1 - Диапазон частот для стандарта LTE на территории РФ

* - частоты выделены только для использования на территории Москвы и Московской области.

** - выделенная ширина канала (7.5 МГц) не соответствует стандартным <#"806236.files/image011.jpg">

Рисунок 1.11 - Распределение частот между операторами

Рисунок 1.12 - Распределение частот между операторами


3. Анализ выделенного района города

Для проектирования фрагмента сети LTE Advanced (Rel.10) была выделена центральная часть Нововятского р-на, г. Кирова. Она имеет достаточно прямой рельеф местности и среднюю плотность городской застройки, это здания различной этажности, максимальное количество этажей 10. Карта выделенного района представлена на рисунке 4.

Рисунок 2 - Область для развёртывания фрагмента сети

Площадь территории S ≈ 2 км2. Численность населения ≈ 17 000 человек.

Предлагающими свои услуги крупными операторами в г. Кирове являются «Мегафон», «МТС» и «Билайн». Для построения сети выберем «Мегафон», т.к. этот оператор много лет предоставляет услуги сотовой связи и хорошо зарекомендовал себя. Диапазон работы частот LTE 2600 FDD, Band 7 (2530-2540 МГц / 2650-2660 МГц).

Услугами оператора «Мегафон» будут пользоваться примерно 40% (6800 тыс./чел.) населения, остальные 60% это лица которые пользуются услугами других операторов, так же те кто не пользуется услугами интернета, к примеру пенсионеры.

3.1 Расчёт зоны покрытия базовых станций сети LTE Rel.8

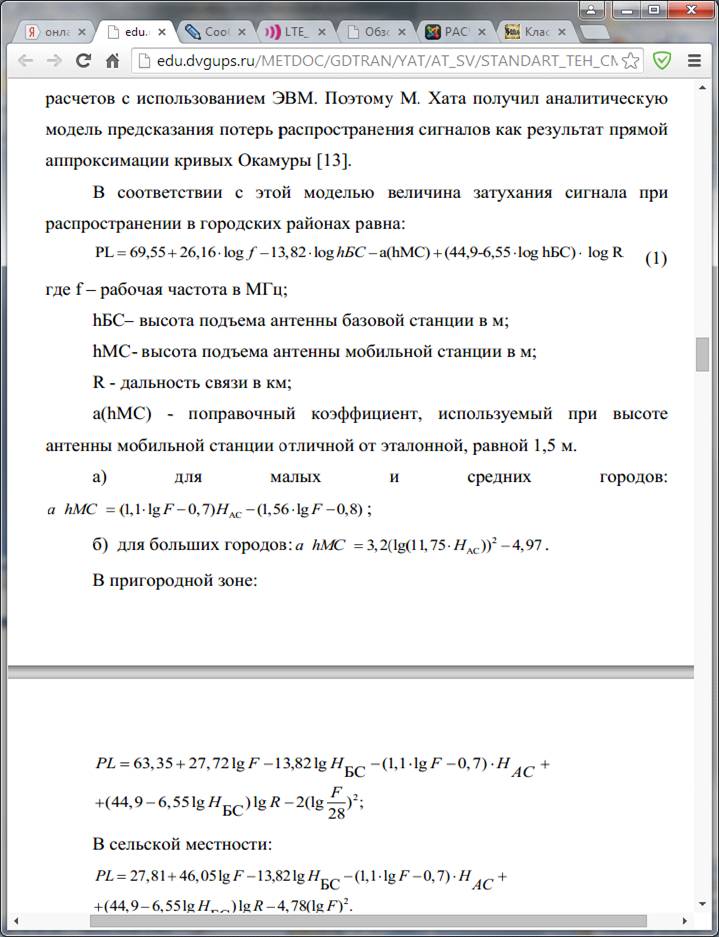
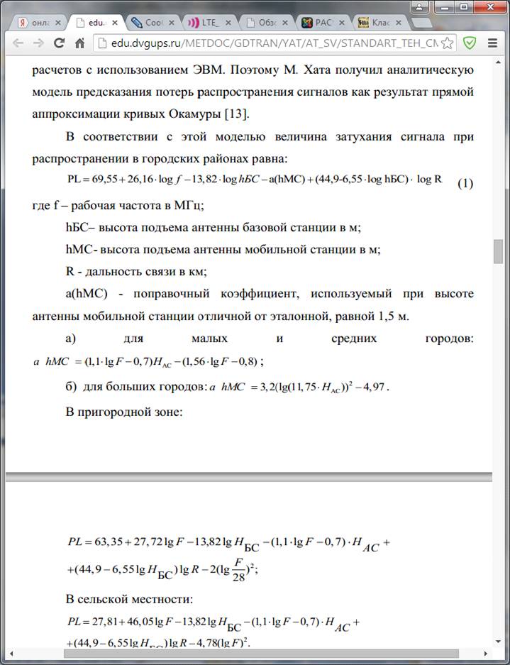
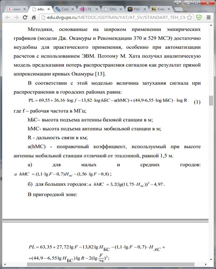
) Для сети LTE 2600 определим радиус зоны покрытия, если известны высоты базовой станции hБС=15м и абонентской станции hМС=1.5м. Воспользуемся моделью расчёта Окамуры-Хата.

В соответствии с этой моделью величина затухания сигнала при

распространении в городских районах равна:

PL= 69,55 + 26.16 * log 2600 - 13,82 * log 15-0,054 + (44,9 - 6,55 *log15)*log 0,6 = 134,5 дБ

радио доступ покрытие сеть

где f - рабочая частота в МГц;БС - высота подъема антенны БС в м;

hМС - высота подъёма МС в м;- дальность связи;(hМС) - поправочный коэффициент, используемый при высоте антенны МС отличной от эталонной, равной 1,5 м.

а) для малых и средних городов:


б) для больших городов: а hCM = 3,2(lg(11,75*Hас ))2 - 4,97,

В пригородной зоне:



В сельской местности:


Далее из формулы (1) подставляем вычисленное значение PL в формулу (2) и вычисляем r - радиус действия БС.


где Cm = 0 дБ для городов среднего размера, пригородов и 3 дБ для

больших городов;(hMС) - корректировочный фактор:

а) для малых и средних городов:

(hMC) = (1,1 * lg 2600 - 0,7)*1,5 - (1,56*lg 2600 -08) = 0,054

б) для больших городов:


В пригородной зоне:


В сельской местности:

(2) 134.5 = 46.3 + 33.9 * log 2600 - 13.82 * log 15 - 0.054 + (44.9 - 6.55* *log 15*log r) + 0;

log r = -0.256 => r = 0.554 км - радиус действия БС.

Зная заданную площадь территории и радиус действия БС, определим число базовых станций:

= 1.21 · S/πR2 = 1.21 * 2/3.14*0.5542 = 2.51 = 3

Составим план расположения БС на карте (рисунок 5).

Рисунок 2.1 - Расположение БС на карте

Для размещения базовых станций были выбраны здания жилых домов. Соответствующие разрешения на установку оборудования на крышу зданий были получены от ТСЖ в надлежащем порядке. Адреса и этажность выбранных для установки БС зданий:

БС 1 - Мопра 6а, 5 этажа;

БС 2 - Советская 12, 3 этажа;

БС 3 - Индустриальная 2, 9 этажа;

Также в здание по адресу Индустриальная 2 установим мультиплексор ЦСП для соединения базовых станций с центром коммутации.

) Оценка емкости

Произведём оценку необходимого количества БС, которое способно обслужить требуемую абонентскую нагрузку с определёнными параметрами качества.

Ширина канала между базовой и абонентской станциями равна 20 МГц (на сектор). По спецификации Advanced (Rel.10) при ширине в 20 МГц, число ресурсных блоков составляет 100 единиц, а число поднесущих равно 1200.

Т.к. задана минимальная скорость 5 Мбит/с, то в одном секторе могут работать максимально 20 абонентов, а на всей БС - 60.

Формула Эрланга связывает число каналов, допустимый трафик и вероятность отказа:


где А, Эрл - допустимый трафик;

po - вероятность отказа;

Формула Эрланга табулирована, при po = 2% и n = 60 допустимая нагрузка на каждую БС составит А = 50 Эрл.

Задаваясь средним трафиком одного абонента в ЧНН (в час наибольшей нагрузки) А0 = 0.02 Эрл, определим число абонентов в соте:= A/A0 = 50/0.02 = 2500.

Для проектирования системы выбран диапазон частот, утверждённый 3GPP для развёртывания системы FDD-LTE:

восходящий канал (uplink): 2530 - 2540 МГц;

нисходящий канал (downlink): 2650 - 2660 МГц;

Ширина канала составляет 20 МГц на сектор антенны. Каждая поднесущая модулируется посредством 64-QAM.

) Параметры качества:

вероятность отказа в обслуживании 2%;

минимальная скорость 5 Мбит/с.

Расчёт затухания сигнала

При прохождении сигнала от передатчика к приёмнику наблюдается его затухание. Максимально допустимые потери при распространении в канале определяются по формуле:

= PoutАУ + GАУ + GБС - LБС - PinБС + G -L`,

где PoutАУ = 30 дБм - мощность на выходе передатчика АУ;

GАУ = 0 дБ - коэффициент усиления антенны АУ;

GБС = 17 дБ - коэффициент усиления антенны БС;

LБС = 2 дБ - потери в фидере БС;

PinБС = - 113 дБм - чувствительность приёмника БС;

G = 3 дБ - выигрыш за счёт разнесённого приёма;

L` = 17дБ - поправка на запас мощности и потери в здании.

Т.о., затухание в восходящем канале:

= 30 + 0 + 17 - 2 +113+ 3 - 17 = 144 дБ.

В нисходящем канале:= PoutБС + GБС - LБС + GАУ - PinАУ -L`,

где PoutБС = 52 дБм - мощность на выходе передатчика БС(на сектор);

GАУ = 0 дБ - коэффициент усиления антенны АУ;

GБС = 17 дБ - коэффициент усиления антенны БС;

LБС = 2 дБ - потери в фидере БС;

PinАУ = - 104 дБм - чувствительность приёмника АУ;

L` = 17дБ - поправка на запас мощности и потери в здании (средняя городская застройка).

= 52 + 17 - 2 + 0 + 104 - 17 = 154 дБ.

Расчёт пропускной способности

Пропускную способность, или емкость, сети оценивают, базируясь на средних значениях спектральной эффективности соты в определенных условиях.

Спектральная эффективность систем мобильной связи представляет собой показатель, вычисляемый как отношение скорости передачи данных на 1 Гц используемой полосы частот (бит/с/Гц). Спектральная эффективность является показателем эффективности использования частотного ресурса, а также характеризует скорость передачи информации в заданной полосе частот.

Спектральная эффективность может рассчитываться как отношение скорости передачи данных всех абонентов сети в определенной географической области (соте, зоне) на 1 Гц полосы частот (бит/с/Гц/сота), а также как отношение максимальной пропускной способности сети к ширине полосы одного частотного канала.

Средняя спектральная эффективность для сети LTE, ширина полосы частот которой равна 20 МГц, для частотного типа дуплекса FDD для разных конфигураций MIMO, представлена в таблице 2.

Таблица 2 - Средняя спектральная эффективность для сети LTE

Линия

Схема MIMO

Средняя спектральная эффективность (бит/с/Гц)

UL

1×2 1×4

1,2 2,0

DL

2×2 4×2 4×4

2,4 2,6 3,7


Для системы FDD средняя пропускная способность 1 сектора eNB может быть получена путем прямого умножения ширины канала на спектральную эффективность канала:

 

где S - средняя спектральная эффективность (бит/с/Гц);

W - ширина канала (МГц); W = 10 МГц.

Для линии DL:

= 2,6 · 10 = 26 Мбит/с.

Для линии UL:= 2 · 10 = 20 Мбит/с.

Средняя пропускная способность базовой станции ReNB вычисляется путем умножения пропускной способности одного сектора на количество секторов базовой станции; число секторов eNB примем равное 3, тогда:

 

Для линии DL:

.DL = 26 · 3 = 78 Мбит/с.

Для линии UL:

.UL = 20 · 3 = 60 Мбит/с.

Среднюю планируемую пропускную способность RN проектируемой сети определим путем умножения количества eNB на среднюю пропускную способность eNB. Формула примет вид: