Материал: Составление отчетности о работе по учету плательщиков

Внимание! Если размещение файла нарушает Ваши авторские права, то обязательно сообщите нам

Составление отчетности о работе по учету плательщиков

Содержание

Введение

. Технологическая часть

.1 Цель разработки

.2 Средства разработки

.3 Постановка задачи

.4 Внешняя спецификация

.5 Проектирование

.6 Результаты работы программы

.7 Инструментальные средства разработки

. Экономическая часть

.1 Расчет трудоемкости разработки программного продукта

.2 Расчет затрат на разработку программного продукта

.3 Краткий вывод о необходимости разработки

. Безопасность жизнедеятельности

.1 Анализ потенциально опасных и вредных производственных факторов

.2 Техника безопасности

.3 Эргономические требования к рабочему месту оператора

Общие требования

Заключение

Список используемых материалов

Приложение 1

Руководство пользователя

Введение

Учет налогоплательщиков - это первый этап налоговой работы. Действительно, прежде чем собирать налоги, необходимо определить крут тех, кто должен их уплачивать.

Учет плательщиков - это информационная основа всей налоговой работы. От того насколько качественно будут выполнены все процедуры на этом участке, зависит качество работы всей инспекции.

В тоже время нельзя сводить учет налогоплательщиков только к определенной совокупности формальных, технических процедур по включению сведений о плательщике в базу данных Единого государственного реестра налогоплательщиков (в дальнейшем - БД ЕГРН), по получению и составлению некоторого количества стандартных документов.

Практика работы показывает, что налоговый контроль должен осуществляться уже на этом, первом, участке налоговой работы, иначе есть реальная угроза включения в БД ЕГРН недостоверных данных, что резко снижает эффективность всей работы по сбору налогов.

В работе по учету налогоплательщиков - юридических лиц и налогоплательщиков - предпринимателей без образования юридического лица существуют определенные различия, однако, основные процедуры, входящие в эту работу, цели и задачи се осуществления, формы и методы проведения, в основном, идентичны.

К основным процедурам, связанным с учетом налогоплательщиков, можно отнести следующие:

. Получение от плательщика пакета документов, необходимых для постановки на учет, их проверка, включение информации о налогоплательщике в базу данных и присвоение ему идентификационного номера (ИНН).

. Получение от плательщика информации о внесении изменений в первоначально предоставленный пакет документов и включение информации об изменении документов налогоплательщика в базу данных.

. Получение и включение в базу данных сведений о налогоплательщиках из иных источников (не от налогоплательщика).

. Выдача плательщику Свидетельства о постановке на учет в налоговом органе, а также - различных справок, необходимых для осуществления им хозяйственной деятельности.

. Ответы на запросы, поступающие из налоговых, правоохранительных, судебных и иных органов, касающиеся сведений, содержащихся в учредительных документах налогоплательщиков и их счетов в банках.

. Представление базы данных ЕГРН на региональный уровень.

. Составление отчетности о работе по учету плательщиков и участие в составлении отчетности о работе инспекции.

. Выверка сведений, содержащихся в базе данных.

. Прочие работы, не вошедшие в перечень, но связанные с учетом плательщиков.

1. Технологическая часть

.1 Цель разработки

Программный продукт АИС «Учет налогоплательщиков» разрабатывается с целью автоматизации учета налогоплательщиков, а также получения необходимой пользователю информации.

Основными задачами разрабатываемого ПО можно выделить:

         Сбор информации

         Возможность редактирования собранных данных

         Получение отчетов.

Редактирование полученной информации необходимо в случае нарушения ее целостности, возникшие в результате возможного сбоя в работе вычислительных систем, а также при изменении данных налогоплательщиков.

.2 Средства разработки

При разработке использованы следующие программные средства:

1С:Предприятие 8.2

BPwin

Подробнее рассмотрим необходимые для разработки АИС программные и технические средства. Аргументируем их выбор, описав их отличительные свойства.

Технические средства

Для разработки была использована ЭВМ с техническими характеристиками среднего уровня. Причина выбора - наличие таковой у разработчика.

Таблица 1.1 - Используемая ЭВМ для написания программного продукта.

Компоненты ПЭВМ, программное обеспечение

Характеристики

ПЭ ВМ

Процессор, материнская плата

AMD Athlon 350 Asrock 960GM-VGS3


Оперативная память

4 Gb


Видеоадаптер

Radeon 3470


Жесткий диск

500 Gb


Устройства ввода/вывода

Клавиатура, мышь, монитор, принтер


Прочие устройства

CD/DVD-RW

ПО

Операционная система

Windows 7


Система программирования

Visual Studio 2008


Текстовый процессор вывода отчетов

MS Word 2007


Среда программирования

Разработка данного продукта осуществлялась под управлением операционной системы MS Windows 7. Данную операционную систему отличает высокий уровень совместимости, надежности и быстродействия, что в конечном итоге позволило избежать лишних затрат на разработку и отладку программы.

«1С:Предприятие 8.2» - это комплекс продуктов программного обеспечения для автоматизации деятельности коммерческих и государственных предприятий. Комплекс включает в себя множество программ, применимых на производстве, в торговле, финансах, ресторанном и автомобильном бизнесе, жилищно-коммунальном хозяйстве, салонах красоты и других сферах.

Программы позволяют перевести в автоматический режим работу с финансами, отчетностью, контролем, кадрами, заработной платой, скидками.

При создании данного программного продукта главными критериями выбора программных средств разработки являлись:

•        скорость разработки приложений;

•        доступность языка программирования;

•        надежность создаваемых приложений.

Основными причинами выбора 1С:Предприятие 8.2 в качестве инструмента разработки являются:

•        продукты 1С способны эффективно интегрироваться с другим программным обеспечением, а также с различными видами торгового оборудования;

•        1С обладает эргономичным интерфейсом, что делает его простым и удобным при использовании.

.3 Постановка задачи

программный база данные учет

Разработать АИС «Учет налогоплательщиков», предназначенные для учета налогоплательщиков.

В качестве входных/выходных данных выступает информационная база налогоплательщиков имеющая следующую структуру:

Рисунок 1 - Структура информационной базы данных

Рисунок 2 - Структура информационной базы данных

.4 Внешняя спецификация

Описание задачи

В программном продукте должен присутствовать хороший и удобный продукт интерфейс - это упростит процесс общения программы с пользователем. Хранить и использовать свои данные необходимо в спроектированной для этого базе данных.

Одной из главных функций является формирование отчетов. Необходимо реализовать удобную форму, которая будет содержать данные о налогоплательщиках.

Входные и выходные данные

Рассмотрим каждую справочник используемой информационной базы. Эти таблицы БД являются как входными, так и выходными данными.

Таблица 1.2 - «Юридические лица» - таблица содержит информацию о юридических лицах.

Имя поля

Тип значения

Длинна

Наименование

Строка

25

Код

Числовой


Полное наименование

Строка


ИНН

Строка

12

КПП

Строка

9

ОГРН

Строка

15

Дата государственной регистрации

Дата


Код ИФНС

Строка

4

Наименование ИФНС

Строка

254

Дата выдачи свидетельства о постановке на учет

Дата


Серия и номер свидетельства о постановке на учет

Строка

25

Код налогового органа, выдавшего свидетельство

Строка

4

Наименование налогового органа, выдавшего свидетельство

Строка

254

Юридический адрес

Строка


Фактический адрес

Строка


Телефон

Строка


Почтовый адрес

Строка


Телефон по юридическому адресу

Строка


Email

Строка


Факс

Строка



Таблица 1.3 - «Физические лица» - таблица содержит информацию о физических лицах.

Имя поляТип значенияДлинна



ФИО

Строка


Дата рождения

Дата


ИНН

Строка

12

СНИЛС

Строка

14

Пол

Перечисление


Место рождения

Строка


Гражданство

Строка

25

Удостоверение

Строка

25

Адрес по прописке

Строка


Адрес проживания

Строка


Телефон

Строка


Адрес для информирования

Строка


Адрес за пределами РФ

Строка


Телефон служебный

Строка


Email

Строка



Таблица 1.4 - «Гражданство»

Имя поля

Тип значения

Длинна

Наименование

Строка

25

Полное наименование

Строка



Таблица 1.5 - «Документы удостоверяющие личность»

Имя поля

Тип значения

Длинна

Наименование

Строка

25

Полное наименование

Строка



Метод

При разработке приложения использовались два вида методов: визуальное программирование и объектно-ориентированное программирование.

Визуальное программирование представляет собой процесс интерактивной (действие - результат) разработки программ, дающий возможность разработчику с помощью мыши и клавиатуры визуально находить и помещать нужные компоненты (меню, кнопки, редакторы, блокноты, таблицы и прочее) на форму программы и легко управлять характеристиками этих компонентов. При этом прямо во время визуального построения приложения каждый его шаг немедленно отображается на экране. Это позволяет тут же производить необходимую коррекцию выполненных действий, например: изменить размеры и цвет компонента, размеры надписей и прочее. В результате, визуальное программирование позволяет многократно сократить время разработки и отладки программ и повысить их надежность.

В основе объектно-ориентированного метода лежит понятие объект, сочетающего в себе как данные, так и действия над ним. У объекта есть свойства (т.е. характеристики, или атрибуты), методы, определяющие его поведение, и события, на которые он реагирует. Одним из наиболее важных понятий объектно-ориентированного подхода является класс. Класс представляет собой дальнейшее развитие концепции типа и объединяет в себе задание не только структуры и размеры переменных, но и выполняемых над ними операций. Объекты в программе всегда являются экземплярами того или иного класса.

К основным понятиям объектно-ориентированного подхода относят следующее:

•        Инкапсуляция

•        Наследование

•        Полиморфизм

Инкапсуляция представляет собой объединение данных и обрабатывающих их методов (подпрограмм) внутри класса (объекта). Это означает, что в классе инкапсулируются (объединяются и помещаются внутрь) поля, свойства и методы. При этом класс получает определенную функциональность, например, обеспечивая полный набор средств для создания программы поддержки некоторого элемента интерфейса (окна Windows, редактора и т.п.) или прикладной обработки. Инкапсуляция позволяет разграничить доступ разработчиков к различным полям и свойствам класса. Существует пять уровней (разделов) инкапсуляции:

Наследование - это процесс порождения новых объектов-потомков от существующих объектов-родителей, при этом потомок наследует от родителя все его поля, свойства и методы. В дальнейшем наследуемые поля, свойства и методы, можно использовать в неизмененном виде или переопределять (модифицировать). Просто наследование большого смысла не имеет, поэтому в объект-потомок добавляются новые элементы, определяющие его особенность и функциональность. Удалить какие-либо элементы родителя в потомке нельзя. В свою очередь от нового объекта можно породить следующий объект, в результате образуется дерево объектов (называемое также иерархией классов).

Сущность полиморфизма заключается в том, что методы различных классов могут иметь одинаковые имена, но различное содержание. Это достигается переопределением родительского метода в классе потомке. В результате родитель и потомок ведут себя по-разному. При этом обращение к одноименным методам различных объектов выполняется аналогично.

.5 Проектирование

Структурная схема программы

Рисунок 3 - Иерархическая схема наследования объектов

На иерархической схеме наследования объектов (рисунок 3) представлены все объекты конфигурации.

Интерфейс

Рисунок 4 - Схема пользовательского интерфейса

Схема данных

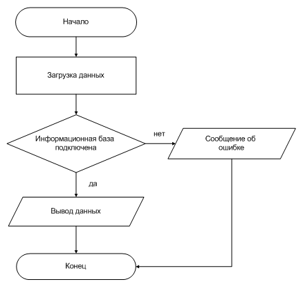
Схема данных используемой информационной базы приведена в пункте 1.3 Постановка задачи.

Блок-схема