Материал: Шаблон. Пример спецификации

Внимание! Если размещение файла нарушает Ваши авторские права, то обязательно сообщите нам

4.4. Целостность, сохранение и утилизация данных

DI-1 Cafeteria Ordering System должна хранить заказы клиента на протяжении 6 месяцев с даты поставки.

DI-2 Cafeteria Ordering System должна хранить меню на протяжении года с даты, указанной в меню.

      1. 5. Требования к внешним интерфейсами

5.1. Пользовательские интерфейсы

UI-1 Экраны Cafeteria Ordering System должны соответствовать «Process Impact Internet Application User Interface Standard 2.0» [3].

UI-2 Система должна обеспечивать ссылку на справку на каждой HTML-странице, объясняющую, как пользоваться этой страницей.

UI-3 Интернет-страницы должны предоставлять полную возможность навигации и выбор блюд только при помощи клавиатуры, в дополнение к использованию мыши и клавиатуры.

5.2 Интерфейсы по

SI-1 Система учета запасов кафетерия

SI-1.1 Cafeteria Ordering System должна передавать количество единиц заказанных блюд системе учета запасов кафетерия через программный интерфейс.

SI-1.2 Cafeteria Ordering System должна опрашивать систему учета запасов кафетерия для определения наличия запрашиваемого блюда.

SI-1.3 Когда система учета запасов кафетерия сообщает Cafeteria Ordering System, что определенного блюда нет в наличии, Cafeteria Ordering System должна убирать это блюдо из меню на текущую дату.

SI-2 Система учета зарплаты.

Cafeteria Ordering System должна сообщаться с системой расчета зарплаты через программный интерфейс, выполняя следующие операции.

SI-2.1 Позволять клиенту регистрироваться и отменять регистрацию для оплаты через удержания из зарплаты.

SI-2.2 Проверять, зарегистрирован ли клиент для оплаты посредством удержания из зарплаты.

SI-2.3 Проверять, может ли клиент регистрироваться для оплаты посредством удержания из зарплаты.

SI-2.4 Передавать запрос на оплату приобретенного набора блюд.

SI-2.5 Возвращать полностью или частично предыдущую оплату, если клиент отменил заказ, или не был удовлетворен им, или заказ не был доставлен согласно подтвержденным инструкциям по доставке.

5.3. Интерфейсы оборудования

Интерфейсы оборудования не выявлены.

5.4. Коммуникационные интерфейсы

CI-1 Cafeteria Ordering System должна отправлять клиенту сообщение электронной почты или СМС-сообщение (определяется параметрами учетной записи) с подтверждением принятия заказа, ценой и инструкциями по доставке.

CI-2 Cafeteria Ordering System должна отправлять клиенту сообщение электронной почты или СМС-сообщение (определяется параметрами учетной записи) о любых проблемах, возникших с заказом или его доставкой после принятия заказа.

      1. 6. Атрибуты качества

6.1. Требования по удобству использования

USE-1 Система должна позволять клиенту извлечь ранее заказанное блюдо одной операцией.

USE-2 95 % новых пользователей должны суметь успешно ввести заказ без ошибок с первой попытки.

6.2. Требования к производительности

PER-1 Система должна обслуживать всего 400 пользователей и 100 пользователей в период пиковой активности с 9:00 до 10:00 по местному времен, со средней продолжительностью сеанса 8 минут.

PER-2 Все веб-страницы, генерируемые системой, должны полностью загружаться не более чем за 4 секунды после запроса их по интернет-подключению со скоростью 20 Мбит/сек.

PER-3 Система должна выводить пользователю сообщение о подтверждении в среднем за 3 секунды и не более чем через 6 секунд после того, как пользователь отослал информацию системе.

6.3. Требования безопасности

SEC-1 Все сетевые транзакции, включающие финансовую или поддающуюся учету личную информацию, должны быть зашифрованы согласно бизнес-правилу BR-33.

SEC-2 Пользователи обязательно регистрируются для входа в Cafeteria Ordering System для выполнения всех операций, кроме просмотра меню.

SEC-3 Система должна позволять только сотрудникам кафетерия, внесенным в список авторизованных менеджеров меню, создавать или изменять меню, согласно бизнес-правилу BR-24.

SEC-4 Система должна позволять клиентам просматривать только заказы, размещенные ими лично, но не другими клиентами.

6.4. Требования к защите

SAF-1 У пользователя должна быть возможность увидеть список всех ингредиентов каждого блюда, причем ингредиенты, известные тем, что могут вызвать аллергическую реакцию у 0,5 % населения Северной Америки, должны быть выделены особо.

6.5. Требования к доступности

AVL-1 Cafeteria Ordering System должна быть доступна 98 % времени между 5:00 и полуночью по местному времени и 90 % времени между полуночью и 5:00 по местному времени, за исключением времени планового обслуживания.

6.6. Требования к надежности

ROB-1 Если соединение между пользователем и системой разрывается до того, как заказ подтвержден или отменен, Cafeteria Ordering System должна позволять пользователю восстановить незавершенный заказ и продолжить работу.

      1. Приложение а. Модели анализа

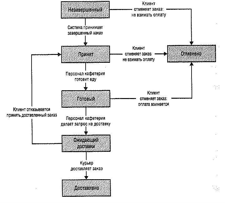
На рис. 3 показана диаграмма состояний, где отображено возможное состояние заказа блюд и его возможные изменения.

Рис. 3. Диаграмма состояний для состояния заказов блюд

    1. Бизнес-правила

Идентификатор

Определение правила

Тип правила

Статичное или динамичное

Источник

BR-1

Периоды доставки — это 15-минутные интервалы, начинающиеся каждые четверть часа.

Факт

Динамическое

Менеджер кафетерия

BR-2

Доставка всех заказов должна быть завершена между 10:00 и 14:00 по местному времени.

Ограничение

Динамическое

Менеджер кафетерия

BR-3

Все блюда из одного заказа должны доставляться в одно место.

Ограничение

Статическое

Менеджер кафетерия

BR-4

Все блюда из одного заказа должны быть оплачены одним и тем же методом.

Ограничение

Статическое

Менеджер кафетерия

BR-8

Блюда должны быть заказаны не более, чем за 14 календарных дней до даты доставки.

Ограничение

Динамическое

Менеджер кафетерия

BR-11

Если заказ должен доставляться, клиент должен оплатить его посредством удержания из зарплаты.

Ограничение

Динамическое

Менеджер кафетерия

BR-12

Стоимость заказа подсчитывается как сумма цен единиц каждого блюда, умноженных на количество заказанных единиц этого блюда, плюс налог с продаж, плюс плата за доставку, если заказ доставляется в пункт, расположенный вне зоны бесплатной доставки.

Вычисление

Динамическое

Политика кафетерия, налоговые законы

BR-24

Только работники кафетерия, назначенные менеджером кафетерия менеджерами меню, могут создавать, изменять или удалять меню кафетерия.

Ограничение

Статическое

Политика кафетерия

BR-33

Передача данных по сети, включающая финансовую или поддающуюся учету личную информацию, должна проходить с использованием 256-разрядного шифрования.

Ограничение

Статическое

Политика безопасности компании

BR-86

Только штатные сотрудники могут регистрироваться для совершения каких-либо покупок в компании посредством удержания из зарплаты.

Ограничение

Статическое

Финансовый директор компании

BR-88

Сотрудник может зарегистрироваться для оплаты питания в кафетерии посредством удержания из зарплаты, если не более 40 % его начисленной зарплаты удерживается в настоящее время по другим причинам.

Ограничение

Динамическое

Финансовый директор компании

16