Материал: Разработка методики ремонта и настройки радиоэлектронной техники

Внимание! Если размещение файла нарушает Ваши авторские права, то обязательно сообщите нам

Разработка методики ремонта и настройки радиоэлектронной техники



КУРСОВОЙ ПРОЕКТ

по дисциплине: «Техническое обслуживание и ремонт радиоэлектронной техники»

Разработка методики ремонта и настройки радиоэлектронной техники

Содержание

тюнер магнитола неисправность ремонт

Введение

. Общая часть

.1 Постановка задачи

. Электрическая часть

.1 Анализ работы схемы электрической принципиальной FM тюнера магнитолы SHARP QT-100Z

.2 Составление алгоритма диагностики и ремонта устройства

.3 Разработка методики ремонта и настройки устройства

.4 Характерные неисправности и методы их устранения

.5 Характеристика элементной базы устройства

.5.1 Микросхема ТА7378P

.5.2 Микросхема T8110AP

.6 Обоснование и выбор измерительного оборудования

.7 Основные технические данные и характеристики приборов

.7.1 Осциллограф универсальный С1-114

.7.2 Мультиметр M-830B

.7.3 Вольтметр В7-53

Заключение

Список использованных источников

Приложение

Введение

Русский ученый Александр Степанович Попов, впервые в мире сделал научный доклад для научно-технической общественности об изобретенном им методе использования излученных электромагнитных волн для беспроводной передачи электрических сигналов, содержащих полезную информацию для получателя, и продемонстрировал такую передачу в действии, получая в приемнике эту информацию. В марте следующего года он продемонстрировал уже прибор для передачи сигналов, передав на расстояние 250 м радиограмму их двух слов "Генрих Герц".

Первые сообщения об этом докладе появились в газете "Кронштадский вестник" (от 30 июня 1895 года). Описание аппаратуры А.С. Попова и полученных им результатов было опубликовано А.С. Поповым в ряде журналов, в том числе в журналах Русского физико-химического общества (РФХО) - том 27 от 24 ноября 1895 года и том 28 от 28 февраля 1896 года. Эти журналы распространялись не только в России, но и за рубежом и были весьма популярны среди иностранных ученых. Предложенный А.С. Поповым метод беспроводной передачи полезной информации путем модуляции (манипуляции) излучаемых электромагнитных волн получил в дальнейшем название радиопередачи (Radio - испускать лучи, лат.).

В честь этого изобретения было принято Постановление Совнаркома СССР от 4 мая 1945 г., в котором констатировалось: "В ознаменование 50-летия со дня изобретения радио русским ученым А.С.Поповым, исполняющегося 7 мая 1945 г., СНК Союза ССР постановил: учитывая важнейшую роль радио в культурной и политической жизни населения и для обороны страны, в целях популяризации достижений отечественной науки и техники в области радио и поощрения радиолюбительства среди широких слоев населения, установить 7 мая ежегодный "День радио".

После демонстрации радиопередачи 25 апреля(7 мая) 1895 года А.С. Попов в течение ряда лет передавал на корабли Балтийского флота множество служебных радиограмм для нужд этого флота и исследовал методы увеличения дальности приема радиограмм, проводил прием радиоволн от грозовых облаков в Лесном институте в Санкт-Петербурге (летом 1895 и 1896 г.г.) и на электростанции в Нижнем Новгороде (летом 1896 г.) - дальность приема составляла 30 км. Успешное применение радиосвязи А.С. Поповым на Балтийском флоте было высоко оценено руководством флота и командирами кораблей. Для оснащения флота потребовалось изготовление многих десятков комплектов аппаратуры А.С. Попова. Изготовление первых десятков таких комплектов было организовано в Кронштадте по чертежам и под руководством А.С. Попова в мастерских лейтенанта Е.В. Колбасьева. Кроме того, для удовлетворения растущих потребностей флота в такой аппаратуре к ее изготовлению были привлечены иностранные фирмы, которым были переданы чертежи А.С. Попова. Это фирма Э. Дюкрете во Франции и Всеобщая Компания электричества (AEG) в Германии (профессор А. Слаби и граф Арко). Э. Дюкрете представил 19 ноября 1897 года на выставку в Париже образцы такой аппаратуры, а 21 января 1898 года делал доклад о ней на заседании Французского физического общества.

мая 1993 года Правительство России издало Постановление №434 о проведении 100-летнего юбилея изобретения радио, в котором отмечен приоритет России.

На 27-й сессии Генеральной Ассамблеи ЮНЕСКО было принято предложение Правительства России о международном праздновании в 1995 году 100-летней годовщины создания радио и государства - члены ЮНЕСКО призывались широко отметить эту дату.

В наше время широко используется бытовая радиоэлектронная аппаратура. К ним относятся: проигрыватели компакт-дисков, радиоприемники, телевизоры, видеомагнитофоны, магнитофоны и тюнеры.

От качества регулировки, настройки и испытания зависит надежность работы радиоэлектронной аппаратуры в целом. Поэтому изучение методов испытаний аппаратуры особенно важно для практической деятельности регулировки радиоаппаратуры.

В производстве радиоэлектронной аппаратуры РЭА широко внедряются агрегатные комплексы средств электроизмерительной техники, повышающие качество регулировки, настройки, испытания аппаратуры и надежности ее работы.

Стремительный переход к широкому использованию микропроцессорной техники в радиоэлектронной аппаратуре (РЭА) повлиял на развитие цифровых интегральных микросхем (СИС) и большие (БИС) степени интеграции.

Цифровые микросхемы используются для обрамления или интерфейса с микропроцессором и запоминающими устройствами (ЗУ) и выполняются в виде универсальных микросхем или полу заказных БИС на основе базовых кристаллов (БМК) и программируемых логических интегральных схем (ПЛИС).

Разрабатывается матричные, большие интегральные схемы (БИСМ) и на основе (БМК) позволяют заменить десятки микросхем малой и средней мощности интеграции. Это обеспечивает разработку разработчику радиоэлектронной аппаратуры уменьшение массогабаритных характеристик аппаратуры в 4раза экономичней затраты на комплектующие изделия материалы, в 5...8 раз снижается трудоемкость сборки и регулировки аппаратуры, снижение энергоемкости производства и эксплуатации радиоэлектронной аппаратуры в 2.. .3 раза увеличивается надежность РЭА.

История корпорации Sharp началась 15 сентября 1912, когда молодой токиец Токудзи Хаякава зарегистрировал свою фирму по ремонту металлоизделий. Под офис Хаякава арендовал небольшое помещение в центре Токио. Он придумал пряжку для ремней западного стиля под названием «Токубидзё». В 1915 Хаякава запатентовал и наладил производство механического карандаша в никелевом корпусе, который позиционировался как «вечно острый» (англ. ever-sharp pencil), поскольку не требовал заточки. Это и дало в дальнейшем название корпорации (sharp в переводе с английского значит «острый»). В сентябре 1923 года карандашная фабрика сгорела во время пожара. Восстанавливать завод у Хаякавы не было сил, и он создал новую карандашную фабрику Hayakawa Metal Works в Осаке, где по нынешнее время располагается штаб-квартира Sharp Corporation.

В 1925 Хаякава, увидев в одном из магазинов радиоприёмник, решил связать свою судьбу с производством радио. О принципах радио и основах электричества Хаякава ничего не знал, но решил собрать радиоприёмник на свой страх и риск. В апреле того же года он собрал первый работающий радиоприёмник, которому впервые было присвоено имя SHARP. Пережив трудные военные и послевоенные годы, компания SHARP начала наращивать выпуск радиоприёмников. После демонстрации в 1926 в США телевизионного изображения Токудзи Хаякава попутно занялся телевизионной технологией. В 1951 компания продемонстрировала первый в стране работающий прототип телевизора, а в 1952 заключила лицензионное соглашение с американской корпорацией RCA. Первая модель телевизора носила маркировку SHARP TV3-14T.

В 1952 фирма выпустила свои первые стиральную машину и холодильник. В 1961 была разработана первая в стране микроволновая печь, уже на следующий год пущенная в массовое производство. За свою более чем 80-летнюю историю корпорацию SHARP неоднократно называли «первой», причём не столько в сфере бизнеса, сколько в сфере новых технологий и изобретений.

В настоящее время SHARP представляет собой широкую сеть филиалов, занимающихся производством и маркетингом продукции, а также несколько больших научно-исследовательских центров и лабораторий, занятых разработкой новых технологий.

Производственная сфера деятельности корпорации включает в себя производство бытовой, офисной техники, видеоэлектроники, информационных систем и электронных компонентов. Успех достигается за счёт сочетания высокого качества с умеренными ценами плюс уникальные особенности.

Президентом корпорации является Кацухико Матида.

1. Общая часть

.1 Постановка задачи

В данном курсовом проекте необходимо провести анализ работы схемы электрической принципиальной магнитолы SHARP QT-100Z, составить алгоритм диагностики и ремонта устройства, разработать методику ремонта и настройки. Привести характеристику неисправностей и методы их устранения. Охарактеризовать элементную базу. Обосновать и выбрать контрольно-измерительное оборудование. Технические характеристики магнитолы SHARP QT-100Z приведены в ниже таблице.

Таблица №1 - технические характеристики FM-тюнера.

техническиие характеристиками FM тюнера

принимаемые диапазоны частот FM

87.5..108 МГц

принимаемые диапазоны частот MW

520..1610 кГц

принимаемые диапазоны частот SW1

2.3..7 МГц

принимаемые диапазоны частот SW2

7.0..20 МГц


2. Электрическая часть

.1 Анализ работы схемы электрической принципиальной

Тюнер магнитолы представляет собой супергетеродинный четырехдиапазонный радиоприемник и построен по типовой для простых магнитол схеме. Он состоит из двух МС. На МС IC1 (DA1) реализованы УРЧ и преобразователь частоты FM диапазона, а на МС IC2 (DA2) - тракт ПЧ FM, детектор FM и приемник АМ сигналов. Функционально тюнер можно разделить на два тракта: тракт FM и тракт AM.

Тракт предназначен для приема сигналов станций в FM диапазоне в монофоническом режиме. Сигнал с телескопической антенны, через переключатель диапазона SW1-C поступает на двухконтурный неперестраиваемый преселектор с индуктивной связью (FM B.P.F.), настроенный на середину принимаемого диапазона и имеющий непосредственную связь с антенной и УРЧ. С преселектора принятый сигнал подается через разделительный конденсатор С1 на вход УРЧ (1-ый вывод IС1).

МС IC1 предназначена для усиления и преобразования частоты входного сигнала. Она содержит УРЧ. гетеродин и смеситель. Нагрузкой УРЧ (3-ий вывод IC1) служит перестраиваемый контур VC1, ТС1, С4, L1. Верхняя граница диапазона его перестройки устанавливается подстроенным конденсатором ТС1, а нижняя - катушкой L1. Через катушку L1 на выходной каскад УРЧ подается напряжение питания. Конденсатор С11 - блокировочный, он же совместно с резистором R1 образует НЧ фильтр в цепи питания. Далее сигнал проходит через разделительный конденсатор СЗ на вход смесителя (4-ый вывод IC1).

Для настройки FM тракта на необходимую частоту используется перестраиваемый контур L2, Сб, ТС2, VC2, подсоединенный через цепь R36.C5 к гетеродину (8-ой вывод IC1). Подстройкой конденсатора ТС2 устанавливается верхняя граница диапазона, а подстройкой сердечника катушки L2 - нижняя.

Для реализации АПЧ к контуру через конденсатор С7 подсоединен варикап микросхемы IC1, который управляется уровнем НЧ звукового сигнала, приходящим с вывода 9 IC2 через НЧ фильтр R4, С12, R3. На выходе смесителя (6-ой вывод IC1) образуется сигнал ПЧ 10,7 МГц, который выделяется контуром Т1 и через катушку связи контура поступает на полосовой пьезокерамический фильтр CF2, определяющий избирательность FM тракта по соседнему каналу.

С выхода ПКФ CF2 (3ий вывод) сигнал ПЧ поступает на 16-ый вывод МС ГС2, где происходит основное усиление ПЧ сигнала и его детектирование. МС содержит частотно-фазовый детектор, фазосдвигающий контур которого (Т2, R5) подсоединяется к 11-му выводу IC2. Выделенный детектором сигнал НЧ (9-ый вывод IC2) фильтруется элементами С15, R14, СЗО и через разделительный конденсатор С29 проходит в усилительный тракт. Включение цепей FM тракта

МС IC2 происходит путем подачи на 15-ый вывод напряжения высокого уровня с контактной группы SW1-E переключателя диапазона. Этим же напряжением через фильтр R6. С10 запитывается от МС IC1 (9-ый вывод). В остальных диапазонах на 15-ом выводе отсутствует напряжение и включается тракт приема AM сигналов МС IC2;

Тракт предназначен для приема сигналов станций в диапазонах средних и коротких волн. Прием коротких волн поддиапазона SW2 ведется на телескопическую антенну, поддиапазона SW1 - на телескопическую и внутреннюю магнитную антенну L3 с ферритовым сердечником, а средних -только на внутреннюю антенну. Активная часть тракта собрана на МС IC2 (ТА81 ЮАР). Она содержит УРЧ, ПЧ, УПЧ и детектор. Переключение поддиапазонов производится переключателем SW1, который подключает к IC2 разные входные и гетеродинные контура, а также подключает к этим контурам секции конденсатора переменной емкости. Секция VC1-F перестраивает входной контур, а секция VC1-D - гетеродинный контур.

Сигнал SW2 диапазона, принятый телескопической антенной, проходит через контакты переключателя SW1-C на входной перестраиваемый контур L4, VC3, ТС5, С40. Связь контура с антенной автотрансформаторная. В MW и SW1 диапазонах сигналы принимаются катушками магнитной антенны L3, входящими в состав контуров VC3, ТС7, С42, L3 и VC3, ТСЗ, С41, L3. В диапазоне SW1 на входной контур дополнительно подается радиосигнал с телескопической антенны через отдельную катушку связи, расположенную на том же сердечнике. Для устранения влияния входного контура SW1 диапазона в SW2 диапазоне он блокируется (расстраивается) через конденсатор С44, контактную группу SW1-E и конденсатор С27. Данные входные контуры в основном определяют избирательность AM тракта по побочным каналам приема. Верхние границы диапазонов их перестройки устанавливаются подстроенными конденсаторами ТС7, ТСЗ, ТС5, а нижние - катушками L3, L4. Связь контуров с МС IC2 трансформаторная. Сигналы, снимаемые с катушек связи, проходят через контакты переключателя SW1-F на вход МС IC2 (1-ый вывод), где происходит преобразование радиосигнала в сигнал ПЧ 455 кГц.

Гетеродинные контуры подсоединяются к 3-му выводу IC2 через контакты SW1-A переключателя диапазона и резисторы R21 - R23. Связь контуров с гетеродином автотрансформаторная. С52, ТС4, - контур MW диапазона. С54, ТС5, L5 - контур SW1 диапазона. С45, ТС6, С49, L7 - контур SW2 диапазона. Секция переменного конденсатора VC4 с C50,VC5 контактами SW1-D переключателя диапазона подсоединяется к одному из гетеродинных контуров. В диапазоне SW1 контур MW диапазона расстраивается через цепочку С43, SW1-E, С27. Подстройкой конденсаторов ТС4 - ТС6 устанавливаются верхние границы диапазонов, а подстройкой сердечников катушек L5 - L7 - нижние.

Сигнал ПЧ снимается с вывода 14 IC2, нагруженного колебательным контуром ТЗ, входящим в состав селективной системы ТЗ. CF3, который обеспечивает требуемую избирательность тракта AM по соседнему каналу. ПКФ CF3 формирует необходимую полосу пропускания, а контур ТЗ обеспечивает дополнительное подавление за пределами этой полосы. Связь контура ТЗ с ПКФ CF3 - трансформаторная, обеспечивает согласование выхода IC2 со входом CF3 через резистор R7. С выхода ПКФ CF3 (вывод 3) сигнал ПЧ поступает через резистор R2D на 13-ый вывод МС IC2, в которой происходит его усиление и детектирование. Звуковой НЧ сигнал образуется на 9-ом выводе IC2, фильтруется конденсатором С15 и далее проходит в усилительный тракт аналогично сигналу FM диапазона.

2.2 Составление алгоритма диагностики и ремонта устройства

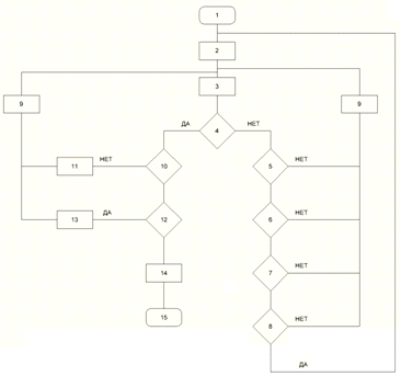
На основе разработанной мной структурной схемы, анализа работы, и для обеспечения поиска неисправности составлен алгоритм, диагностики и ремонта, изображено на рисунке 1.

Рисунок 1 - Алгоритм диагностики и ремонта тюнера магнитолы SHARP QT-100Z.

Алгоритм диагностики и ремонта включает в себя следующие этапы:

1) начало;

) внешний осмотр на отсутствие замыканий;

) включаем тюнер магнитолы;

) проверить наличие приема станции;

) проверить наличие питания;

) проверить входную цепь;

) проверить настройку приема сигналов;

) проверить детектор;

) устранение неисправностей;

10) проверить наличие звука;

) проверить исправность ару;

) тюнер уходит с принимаемой частоты;

) проверить АПЧГ;

) после ремонтный контроль;

) конец;

Начало. На данном этапе мы должны ознакомится с техникой безопасности, принципами пользования приборами, а также расположение органов управления параметрами.

Внешний осмотр. Здесь мы проверяем на последствие внешних повреждений.

Включаем тюнер магнитолы. Подаем напряжение на тюнер магнитолы и начинаем проверять прием станций.

Нет приема станций. Блок питания работает 5, если блок питания не работает проверить входную цепь 6.

Если тюнер не принимает станции, входная цепь неисправна, отключаем питание и устраняем неисправность 9.

Тюнер не принимает станции, есть питание, входная цепь исправна, но нет настройки сигнала 7, отключить питание, и устраняем неисправность 9.

Тюнер не принимает станции, сигнал поступает на детектор, но детектирования сигнала не происходит 8, отключаем питание и устраняем неисправность 9.

Тюнер принимает станции, но нет звука в динамических головках 10, неисправен АРУ 11, отключить питание, и устраняем неисправность 9.

Тюнер принимает станции, но сигнал уходит с частоты, отсутствует АПЧГ, отключить питание, и устраняем неисправность 9.

После ремонта и настройки всегда необходим электропрогон. Обычно после ремонта он составляет не менее 8 часов, а после настройки не менее 4 часов, при этом аппарат должен находиться под наблюдением.

2.3 Разработка методики ремонта и настройки устройства

На основании работы схемы и разработанного алгоритма мной составлена методика ремонта.

Прежде чем преступить к ремонту и настройки, необходимо ознакомится со схемой электрической принципиальной. После этого проверяем качество пайки, целостность монтажа и наличие видимых дефектов. Затем можно приступить непосредственно к ремонту.

Включаем тюнер магнитолы SHARP QT-100Z в сеть. Производим проверку АРУ, которая осуществляется следующим способом находим контур настройки на станцию и контролируем величину АРУ, отключаем антенну и смотрим за изменением сигнала, если сигнал меняется АРУ работает, если не меняется, меняем ИМС. Прозваниваем с помощью мультиметра варикапы, при этом следует помнить, что с последовательно с варикапом нужно подсоединять резистор 10кОм. Контролируемый диапазон изменения напряжения настройки с помощью вольтметра от 0.4 до 6 V.

С помощью осциллографа контролируем сигнал ПЧ на выводе ПЧ IC2. На микросхеме IC1 контролируем сигнал УРЧ и сигнал гетеродина. На выводе 6 IC1 контролируем наличие сигнала ПЧ 10.7 МГц, при его отсутствии исправность ИМС.

Проверка работы способности ИМС. В первую очередь осуществить проверку режима по постоянному току, для чего с помощью электронного вольтметра снимаем напряжение с выводов ИМС и сравниваем их с приведенными на электрической принципиальной схеме или руководстве по эксплуатации. При не соответствии напряжения осуществить проверку элементов обвязки ИМС, в случае их исправности производят замену ИМС.

2.4 Характерные неисправности и методы их устранения

В ходе работы с тюнером магнитолы SHARP QT-100Z были выявлены следующие характерные неисправности. На основе полученного опыта на практических занятиях и, опираясь на специализированную литературу, мной была составлена таблица 1 характерных неисправностей и методы их устранения.

Таблица 2 - Характерные неисправности и методы их устранения

Признаки неисправности

Возможные причины неисправности

Способы выполнения и устранения неисправностей

1

2

3

Магнитола не работает ни в одном из режимов.

Отсутствует питание.

Проверить напряжение на С205, исправность предохранителя Р201; наличие переменного напряжения на выходных и входных обмотках трансформатора Т201.

В динамиках слышен фон переменного тока.

Пульсации напряжения питания.

Неисправен один из диодов 0201 - 0204 блока питания, либо фильтрующий конденсатор С205.

Отсутствует звук в динамиках во всех режимах.

Отсутствует питание УМ. Неисправность в усилительном тракте.

Проверить прохождение напряжения питания с выхода БП на 14-ый вывод IС1.

Одновременно слышны сигналы нескольких станций (РМ).

Неисправна избирательная система в тракте ПЧ.

Возможно, неисправен пьезофильтр СР2.

Низкая чувствительность в РМ диапазоне.

Неисправность в тракте РЧ.

Проверить входные цепи, возможно, неисправен преселектор или расстроен контур УРЧ, подстроить его конденсатором С1. Измерить напряжение на 15-й ножке 1С1, для включения тракта АМ оно должно быть нулевым. Если оно не нулевое, то, возможно, неправильное положение контактов 5\Л/1 -Е.

Не работает АПЧ.

Нет управляющего напряжения или неисправна схема АПЧ.

Проверить прохождение напряжения с 9-го вывода IС2 через Р4, С12, РЗ на 7-ой вывод IС1, возможно, неисправен С12. Если напряжение присутствует, то неисправны С7 или IС1.

Нет перестройки в РМ диапазоне, слышны эфирные шумы.

Неисправны элементы преобразователя частоты.

Проверить элементы гетеродинного контура VC2, ТС2, С45, цепь связи с гетеродином R2, C5, отсутствие обрывов и замыканий. Если проверки успешны, то МС IС1 неисправна.

Нет приема в РМ диапазоне.

Отсутствует питание РМ тракта.

Проверить напряжения на выводах 9, 6, 3 IС1, если все или одно из них отсутствуют, то неисправен (обрыв) один из элементов Р6, Т1, Р1, 11.

Нет приема в диапазонах с АМ.

Неисправны входные контура или гетеродинные.

Измерить напряжение на 15-ом выводе IС1, для включения тракта АМ оно должно быть нулевым. Если оно не нулевое, то, возможно, неправильное положение контактов SW1 -Е.


2.5 Характеристика элементной базы устройства

2.5.1 Микросхема ТА7378Р

ТА7378Р - микросхема входного блока FM с низким уровнем питающего напряжения, используемая в портативной аппаратуре, такой как стереоприемники, работающие на головные телефоны, и магнитолы. Она также позволяет принимать телевизионный диапазон (VHF).

Особенности:

・         Встроенный варикап для АПЧ.

・         Широкий диапазон питающих напряжений

Vcc = 1.6-6.0 V (Та = 25 °С).

・         Превосходная зависимость питающего напряжения от гетеродина: напряжение остановки гетеродина Vstop = 0.9 V (типовое).

・         Улучшенные параметры перекрестной модуляции благодаря двойному балансному смесителю.

Встроенный ограничительный диод для выхода гетеродина.

Рисунок 2 - Внешний вид и габариты микросхемы ТА7378Р

Таблица 3 - Назначение выводов

1

V1

вход РЧ

2

V2

полосовой фильтр

3

V3

выход РЧ

4

V4

вход смесителя

5

V5

анод варикапа АПЧ

6

V6

выход смесителя

7

V7

катод варикапа АПЧ

8

V8

гетеродин


.5.2 Микросхема TA8110AP

TA8110AP - микросхемы тракта AM/FM ПЧ, разработанные для магнитол и 3-вольтовых приемников, работающих на головных телефонах. А8110AP имеет гетеродин с верхней настройкой, на рисунке 4.

Рисунок 3 - Внешний вид и габариты микросхемы TA8110AP

Особенности:

•           Катушка AM детектора и конденсатор полосового фильтра ПЧ не требуются.

•           Общий выход для AM/FM трактов.

•           Встроенная цепь среза низких частот AM тракта с одним выводом.

•           Цепь AM гетеродина с АРУ адаптирована.

•           Встроенная цепь мягкой блокировки FM тракта.

•           Вывод, обеспечивающий отключение стереодекодера во время приема в AM диапазоне и когда FM сигнал слишком слабый.

•           Низкий ток потребления (Vcc = 3 V, Та = 25 °С):

FM: 1сс(1) = 5.3 гпА (типовое);

Таблица 4 - Назначение выводов

1

V1

вход АМ РЧ

2

V2

полосовой фильтр АМ

3

V3

АМ гетеродин

4

V4

стабилизатор

5

V5

срез НЧ АМ

6

V6

АРУ

7

V7

светодиод

8

V8

общий

9

V9

выход АМ-FM

10

V10

питание

11

V11

детектор FM

12

V12

выход отключения стереодекодера

13

V13

вход АМ РЧ

14

V14

выход АМ смесителя

15

V15

ключ АМ-FM

16

V16

вход FM ПЧ


2.6 Обоснование и выбор измерительного оборудования

Для осуществления измерения и регулировки FM тюнера магнитолы SHARP QT-100Z необходимо следующие инструменты и оборудование:

) осциллограф С1-114;

) цифровой мультиметр M-830B.

) Вольтметр В7-53.

2.7 Основные технические данные и характеристики приборов

.7.1 Осциллограф универсальный С1-114

Таблица 5 - технические параметры универсального осциллографа С1-114

Наименование

Данные по ТУ

Фактические данные

1

2

3

Диапазон коэффициентов отклонения, V /



ДЕЛ

0, 005-2

Соотв.

Максимальный коэффициент отклонения при



работе с делителями, V / ДЕЛ:



Делитель 1: 10

20

20

Делитель 1: 20

40

40

Основная погрешность коэффициентов

[+3;-3]

2

отклонения, %, не более



Основная погрешность коэффициентов



отклонения при работе с делителями 1:10 и



1:20, %, не более

[+4;-4]

3

Время нарастания переходной



характеристики (ПХ), ns, не более:



при непосредственном входе

7

5

при работе с делителями 1:10 и 1:20

8

7

Время установления ПХ, ns, не более Неравномерность ПХ, %, не более Диапазон коэффициентов развертки, s / ДЕЛ Основная погрешность измерения временных Интервалов при включенной растяжке, %, не более

35 2 5Д0"8-0,1   [+3;-3]

31 C1.5 Соотв.   2

Основная погрешность измерения



мультиметром постоянного напряжения



двух полярностей значением от 10' до 1000



V, %, не более

[0,15+0,1(UK/U-1)]

Соотв.

Основная погрешность измерения



мультиметром среднего квадратического



значения синусоидального напряжения



значением от 2,10"3 до 300 V, %, не более:



в диапазоне частот от 40 Hz до 20 kHz

[0,6+0,15(UK/U-1)]

Соотв.

в диапазоне частот от 20 до 100 kHz

[2+0,6(UK/U-l)]

Соотв.

Основная погрешность измерения



мультиметром электрического



сопротивления, %, не более:



На пределах измерения 0,2; 2 кОм, 20 мОм

[0,6+0,1(R,/R-1)]

Соотв.

На пределах измерения 20, 200, 2000 кОм

[0,3+0,l(RK/R-l)]

Соотв.

Наработка на отказ, h, не менее

10000

Соотв.

Гамма - процентный ресурс срок службы,



лет, не менее

10

Соотв.

Гамма - процентный срок сохраняемости,



лет, не менее:



Для отапливаемых хранилищ

10

Соотв.

Для не отапливаемых хранилищ

5

Соотв.

Вероятность отсутствия скрытых отказов за



межповерочный интервал 12 мес, не менее

0,95

Соотв.


.7.2 Мультиметр M-830B

Этот инструмент - один из серии карманных 3,5-разрядных цифровых мультиметров для измерения постоянного, переменного напряжения, постоянного тока, сопротивления, проверки диодов и транзисторов. Мультиметр снабжен защитой от перегрузки на всех пределах измерений и индикацией разряда батарей. Это идеальный инструмент для использования в лабораториях, цехах для хобби и для работы дома.

Точность гарантируется на срок не менее 1 года при температуре 23 ± 5° С. и относительной не более 75%.

Таблица 6 - Постоянное напряжение

Диапазон

Разрешающая способность

Точность при 18-28°С

200 В

100 мкВ

±0.25 %±2D

1 мВ

±0.5%±2 D

20 В

10 мВ

 

200 В

0.1В

 

1000 В

 

 - единица младшего разряда.

Защита от перегрузок: 200 В эфф. Для диапазона 200 мВ и 1000 В или 750 В для других пределов.

Таблица 7 - Переменное напряжение

Диапазон

Разрешающая способность

Точность при18-28°С

200 В

0.1В

±1.2%±10D

750 В

±1.2%±10D


Защита от перегрузок: 1000 В или 750 В эфф. для всех диапазонов.

Измерение: измерение среднеквадратичного значения переменного напряжения синусоидальной формы. Диапазон рабочих частот: 45-450 Гц.

Таблица 8 - Постоянный ток

Диапазон

Разрешающая способность

Точность при 18-28°С

200 мкА 2000 мкА 20 мА

100 нА 1 мкА 10мкА

± 1.0%±2D

200 мА

100 мкА

± 1/2%±2D

10 А

10 мА

±2.0%±2D

Защита от перегрузки: предохранитель 200 мА/250 В. Падение напряжения при измерении: 200мВ.

Таблица 9 - Сопротивление

Диапазон

Разрешающая способность

Точность (1 год) 18-28°С

200 VT 2KVT 20 KVT 200 KVT

О.1Ω 1 Ω 10 Ω 100 Ω

±0.8%±2D

2000 KVT

1K Ω

±1/0%±2D


Напряжение холостого хода: приблизительно 2.8 В.

Таблица 10 - Прозвонка соединений (М-830В, М-838)

Диапазон

Описание

•)))

Звуковой сигнал при сопротивл. Менее 1 K Ω


Защита от перегрузки: 220 В эфф. перем. тока в течение 15 сек. максимум.

Таблица 11 - Температура (М-830В, пробник К-типа)

Диапазон

Разрешающая способность

Точность при 18-28°С

-20°С... + 1370°С

1°С

±3°±2D(до150 оС) ±3% ±3% (свыше150 оС) 150°С)


Защита от перегрузки: 220 В эфф. переменного тока.

2.7.3 Вольтметр В7-53

Вольтметр В7-53 (В7-53/1) - высококачественный цифровой универсальный прибор, благодаря применению новейшей микропроцессорной технологии обладает значительно большим набором выполняемых функций, чем аналогичные приборы в этом же диапазоне цен. Вольтметр В7-53 не только измеряет напряжение, силу тока, сопротивление, проверяет электропроводность и осуществляет диодные тесты, но также может измерять частоту, период, температуру и мощность. Используемый в вольтметре В7-53 (В7-53/1) 5 1/2 разрядный ЖК-дисплей обеспечивает проведение измерений с разрешающей способностью, далеко превосходящей возможности обычных измерительных приборов. В зависимости от необходимой точности и быстродействия проводимых измерений вольтметр В7-53 (В7-53/1) может работать в режиме индикации 4 1/2 или 5 1/2 разрядов. Встроенный интерфейс IEEE 488 у модели В7-53 позволяет успешно использовать ее в составе автоматизированных информационно-измерительных систем.

Особенности:

Точность измерения по постоянному току 0,04 %

Максимальная разрешающая способность 1 мкВ; 10 мкА; 1 мОм

Измерение частоты до 1 Мгц

Цифровая калибровка

Интерфейс IEEE - 488 (В7-53)

Основные параметры вольтметра В7-53.

Таблица 12. Напряжение постоянного тока.

Диапазоны

0,2; 20; 200; 1000 (2000) В

Разрешение

1, 10, 100 мкВ; 1; 10 мВ

Основная погрешность измерения

+ -( 0,04 %+ 5 ед.


Таблица 13. Входное сопротивление.

на диапазоне 0,2 В не менее

1 ГОм

на диапазоне 2 В не менее

2 ГОм

на диапазонах 200....1000 В, не менее

10 МОм


Таблица14. Напряжение переменного тока.

Диапазоны

0,2; 2; 20; 200; 700 В

Разрешение

1, 10, 100 мкВ, 1, 10 мВ

Основная погрешность измерения

+ - ( 0,6 % + 200 ед.

Диапазон частот

20 Гц - 100 кГц

Входной импеданс

1 МОм 50 пФ


Таблица 15. Постоянный ток.

Диапазон

2 А

Разрешение

10 мкА

Основная погрешность измерения

+- ( 0,15 %+ 10 ед. мл. р)


Таблица 16. Переменный ток.

Диапазон

2 А

Разрешение

10 мкА

Основная погрешность измерения

+-(0,8 %+300 ед. мл. р)

Диапазон частот

20 Гц - 5 кГц


Таблица 17. Сопротивление .

Диапазоны

200 Ом; 2; 20; 200; 2000 кОм; 20 МОм; 2 ГОм

Разрешение

1, 10, 100 мОм, 1, 10, 100 Ом, 10 кОм

Выходной ток при измерении сопротивления

(200 Ом, 2 кОм) - 1 мА+- 0,2 мА, (20 кОм, 200 кОм) - 0,01 мА +- 0,002 мА , (2000 кОм )- 1 мкА +- 0,2 мкА, 20 МОм

Основная погрешность измерения

+-(0,15 % + 10 ед. мл.р)


Таблица 18. Частота .

Диапазон Гц.. МГц

20 - 1

Разрешение Гц

1

Выходной ток при измерении сопротивления В

0,5 - 150

Основная погрешность измерения

+- (0,03 % + 3 ед. мл.р)


Таблица 19. Период.

Диапазон мкс..мс

100 - 50

Напряжение входного сигнала В

1 - 30

Разрешение мкс

1

Основная погрешность измерения

+-(0,1 % + 3 ед. мл.р)


Таблица 20. Общее.

Потребляемая мощность ВА

20

Питание В/ГЦ

220 /50

Диапазон рабочих температур °С

5 ... + 40

Габаритные размеры мм

310х100х268 мм

Масса кг

10


Заключение

В данном курсовом проекте была разработана схема структурная проигрывателя компакт-дисков TECHNICS SL-PJ28, составлен алгоритм диагностики и ремонта устройства, разработана методика ремонта и настройки (узла) устройства, рассмотрены характерные неисправности и методы их устранения, охарактеризована элементная база устройства, рассмотрено и выбрано измерительное оборудование. Данная методика может оказать помощь при ремонте и настройки проигрывателя компакт-дисков TECHNICS SL-PJ28 даже неквалифицированному человеку, имеющему некоторые навыки в электронике

Данный курсовой проект может быть использован в качестве учебного пособия для студентов специальности 210414 “Технического обслуживания и ремонта радиоэлектронной техники” Колледжа Электроники и Бизнеса.

Список использованных источников

1. Авраменко Ю.Ф. Ремонт и регулировка CD-проигрывателей. Санкт-Петербург «Наука и техника» 2010.

. Чикмарев А.А. Осипов В.К. Справочник по машиностроительному черчению. М. «Высшая школа» 1994.

. Б.С.Иванов. Энциклопедия начинающего радиолюбителя. Москва «Патриот» 1993.

. Ельяшкевич А.Е. Пескин А.С. Устройство, регулировка, ремонт. Москва МП «Символ-Р» 1993. Авторы

. Городилин В.М. и Городилин В.В. Регулировка радиоаппаратуры. Москва «Высшая школа» 2011.

. Чистяков М.Н., Справочник молодого рабочего по радиоизмерительным приборам. М. «Высшая школа» 2010.

. Боровик С.С, Бродский М.А. Ремонт и регулировка бытовой радиоэлектронной аппаратуры. Минск «Высшая школа» 2009

. Голомедов А.В. Справочник. Диоды высокочастотные. М. «Радио и связь» 1989.

. Голомедов А.В. Полупроводниковые приборы. Транзисторы малой мощности. М. «Радио и связь» 1989.

. Новоселов Л.Е. Сетевые радиолы и электрофоны. Справочное пособие. Ленинград «Энергия» 2008.

. Лавриенко В.Ю. Справочник по полупроводниковым приборам.
Киев «Техника» 1977.

. Лавриенко В.Ю. Справочник по полупроводниковым приборам.
Киев «Техника» 1970.

Приложение

ПРОГРАММА

проведения первичного инструктажа на рабочем месте

1. Общие сведения об оборудовании на данном рабочем месте. Основные опасные и вредные производственные факторы, возникающие при работе.

Трудовая деятельность сотрудников УСЗН заключается в том, что практически все сотрудники проводят рабочий день, сидя за столом, за компьютером.

Основные опасные и вредные производственные факторы, характерные для данного производства подразделяются на следующие классификации:

1) физические;

2) химические;

3) биологические;

4) факторы трудового процесса.

Любой вредный фактор может перейти в опасный!!!

Факторы трудового процесса: тяжесть труда (динамические нагрузки, масса поднимаемого и перемещаемого груза, общее число стереотипных движений, величина статической нагрузки, характер рабочей позы, глубина и частота наклонов, перемещение в пространстве), напряженность труда (нагрузки на центральную нервную систему, органы чувств человека, эмоциональную сферу человека). Нагрузки различают: интеллектуальные, сенсорные, эмоциональные (конфликты, ответственность), степень монотонности труда, режим работы.

Физические факторы: относительная влажность воздуха, температура воздуха, температура поверхности, скорость движения воздуха, интенсивность теплового облучения, повышенное значение напряжения в электрической цепи, повышенный уровень электромагнитных излучений, повышенная напряженность электрического поля, отсутствие или недостаток естественного света, недостаточная освещенность рабочей зоны, повышенная яркость света, пониженная контрастность, прямая и отраженная блесткость.

Химические факторы: общетоксические (вызывает отравление всего организма), раздражающие (хлор, формальдегид и т.д.), сенсибилизирующие (аллергены - пыль и т.д.), канцерогенные (никель, асбест и т.д.), мутагенные (стерол, магний). Пути их проникновения в организм человека - органы дыхания, желудочно-кишечный тракт, кожные покровы и слизистые оболочки.

2. Безопасная организация и содержание рабочего места

При длительной работе за компьютером может возникнуть профессиональное заболевание рук, плеч, сердца и т.д. Для предотвращения заболевания необходимо правильно организовать рабочее место: настроить высоту стула, включить дополнительное освящение, т.к. плохое освящение вызывает утомляемость, сонливость и способствует развитию близорукости.

Необходимо делать технические перерывы в работе через каждые 2 часа на 10-15 минут, проверить помещение, выполнять физкультурные паузы минут по 5-10.

При работе с электроприборами обращать внимание на целостность проводов, вилок, розеток. Не оставлять без присмотра электроприборы включенными в сеть на долгое время.

Не загромождать рабочее место посторонними предметами, не допускать падения с высоты каких-либо предметов.

Не допускается употреблять в рабочее время спиртные напитки.

3. Требования по предупреждению электротравматизма.

Все оборудование должно иметь паспорт и инструкцию по эксплуатации. Персонал, допущенный к работе на оборудовании должен быть обеспечен инструкцией по эксплуатации и ознакомлен с ней.

Для обеспечения в УСЗН большей безопасности используют знаки безопасности: знаки пожарной безопасности (красного цвета и несут смысловое значение «Обозначение и указание мест нахождения средств противопожарной защиты»); эвакуационные знаки (зеленого цвета. Значение - «Обозначение направлений движения при эвакуации»).

Электробезопасность должна обеспечиваться:

- конструкцией электроустановок;

- техническими способами и средствами защиты;

- организационными и техническими мероприятиями.

Эксплуатацию электроустановок должен осуществлять специально подготовленный персонал. Начальники отделов должны иметь группу по электробезопасности не ниже, чем у подчиненного персонала.

Для не электротехнического персонала проводится инструктаж для присвоения 1 группы по электробезопасности. Результат проверки оформляется в журнале установленной формы без выдачи удостоверений.

Принято различать следующие причины электротравм: технические (несоответствие типа электроустановки и защитных средств условиям применения, использование электроустановок, не принятых в эксплуатацию), организационно технические (ошибки при отключении установки, несвоевременная замена неисправного или устаревшего оборудования и т.д.), организационные (недостаточная обученность персонала, некачественный надзор во время работы и т.д.) и организационно-социальные (допуск к работе на электроустановках лиц, не оформленных приказом о приеме на работу, несоответствие выполняемой работы специальности, нарушение трудовой дисциплины, игнорирование правил безопасности квалифицированным персоналом).

4. Порядок подготовки к работе (проверки исправности оборудования и других средств защиты).

Перед началом работы проветрить чистоту рабочего места. Не допускается загромождение рабочего стола предметами, не имеющими отношения к работе. Электроприборы, используемые в работе должны быть заводского изготовления.

Не допускается повреждение изоляции проводов, кабелей, подводящих электрическое напряжение к приборам.

Меры предупреждения пожаров. Обязанность и действия при пожаре. Способы применения имеющих в управлении средств пожаротушения, места их расположения.

Работники УСЗН допускаются к работе после прохождения противопожарного инструктажа, а при изменении специфики работы проходят дополнительное обучение по предупреждению и тушению возможных пожаров в порядке, установленном начальником управления.

Помещения УСЗН оборудованы автономной системой пожарной сигнализации и оповещения людей о пожаре. При срабатывании пожарной сигнализации, о чем свидетельствует звук сирены и мигание индикатора пожарного шлейфа на приборе, который установлен в коридоре 4-го этажа, провести осмотр помещения, в котором сработала сигнализация.

Все работники УСЗН при обнаружении пожара или признаков горения (задымление, запах гари, повышение температуры и т.п.) обязаны:

- немедленно сообщить об этом по телефону в пожарную охрану (при этом необходимо назвать адрес объекта, место возникновения пожара, а также сообщить свою фамилию);

- принять по возможности меры по эвакуации людей, тушению пожара и сохранности материальных ценностей;

- отключить кнопку сигнализации согласно схеме, расположенной возле прибора «Гранит».

Начальник управления (другое должностное лицо), прибывший к месту пожара обязан:

- продублировать сообщение о возникновении пожара в пожарную охрану и поставить в известность вышестоящее руководство, ответственного дежурного по объекту;

- в случае угрозы жизни людей немедленно организовать их спасение, используя для этого имеющиеся силы и средства;

- проверить включение в работу автоматических средств противопожарной защиты (оповещение людей о пожаре, пожаротушения);

- при необходимости отключить электроэнергию (за исключением систем противопожарной защиты), выполнить Другие мероприятия, способствующие предотвращению развития пожара и задымления помещений здания;

- прекратить все работы в здании (если это допустимо по технологическом) процессу производства), кроме работ, связанных с мероприятиями по ликвидации пожара;

- удалить за пределы опасной зоны всех работников, не участвующих в тушении пожара;

- осуществим, общее руководство по тушению пожара (с учетом специфических особенностей объекта) до прибытия подразделения пожарной охраны;

- обеспечить соблюдение требований безопасности работникам принимающим участие в тушении пожара;

Не допускается замена предохранительных устройств фабричных на предохранительные устройства кустарного производства.

Проверить перед началом работы достаточно ли предохранительных приспособлений для защиты работающего электроприбора.

5. Безопасные приемы и методы работы: действия при возникновении опасной ситуации.

Для выполнения качественной работы, помещения и рабочие места обеспечены искусственным освещением, достаточным для безопасного выполнения работ, пребывания и передвижения людей по территории УСЗН.

Не допускается садиться или вставать на подоконники, на складированные материалы. Не вставать на провода, находящиеся на полу.

При входе и выходе из помещения следует открывать входные двери спокойно, без рывков. Во избежание травм, при закрывании дверей не держаться руками за притвор.

Находясь на территории УСЗН каждому сотруднику обращать внимание на указание предупредительных надписей и неукоснительно их выполнять.

При возникновении опасной ситуации отключить электрооборудование и произвести вызов пожарной команды, если этого требует ситуация и при необходимости эвакуацию людей.

6. Средства индивидуальной защиты на данном рабочем месте и правила пользования ими.

Выдаваемые работникам средства индивидуальной защиты должны соответствовать характеру и условиям выполняемой работы и обеспечивать безопасность труда. Не допускается приобретение и выдача средств индивидуальной защиты без сертификата соответствия. Сроки пользования средствами индивидуальной защиты исчисляются со дня фактической выдачи их работникам. Работники должны бережно относится к выдаваемым в их пользование средствам индивидуальной защиты.

7. Характерные причины пожаров.

Работники УСЗН обязаны: соблюдать требования пожарной безопасности, а также соблюдать и поддерживать противопожарный режим. Сжигание отходов, мусора на территории УСЗН запрещается.

НЕ ДОПУСКАЕТСЯ:

Загромождать проходы, коридоры, лестничные площадки мебелью, оборудованием, различными материалами;

При эксплуатации электроустановок запрещается:

- Пользоваться поврежденными электроустановочными приборами;

- Обертывать электролампы и светильники бумагой, тканью и другими горючими материалами, а также эксплуатировать их со смятыми колпаками (рассеивателями);

- Не разрешается эксплуатация электропечей, не оборудованных терморегуляторами.

- одновременно с тушением пожара организовать эвакуацию материальных ценностей;

- организовать встречу подразделений пожарной охраны и оказать помощь в выборе кратчайшего пути для подъезда к очагу пожара;

- в случае «ложного» срабатывания необходимо нажать кнопку соответствующего пожарного шлейфа на приборе «Гранит» согласно схеме.

Сирена должна замолчать, а индикатор загореться постоянным свечением. В случае, если кнопка не загорается, вызвать дежурного инженера по телефону 33-50-62, доложить, что автономно сработала пожарная сигнализация.