Аннотация
Пояснительная записка к курсовому проекту содержит:
Страниц - 12
Рисунков - 7
Источников-3
Графического материала-1
Объектом проектирования является прямоходовой импульсный преобразователь постоянного тока.
Цель работы: Выбор и обоснование силовой части. Расчет силовой части. Разработка системы управления и защиты.
Курсовой проект выполнен в текстовом редакторе Microsoft Word
2013 на белой бумаге формата А4 с использование программ T-Flex CAD 7.2, Paint
5.1, Microsoft Visio 2010.
Содержание
Введение
Выбор и обоснование силовой части
Разработка структурной схемы системы защиты и управления
Расчет силовой части
Расчёт трансформатора
Заключение
Список литературы
Введение
В данном курсовом проекте проектируется прямоходовой импульсный преобразователь постоянного тока.
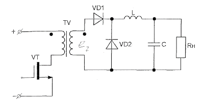
Прямоходовой преобразователь (Forward) - это одноключевой
преобразователь, в котором для передачи энергии из первичной цепи во вторичные
цепи используется трансформатор. Энергия передаётся из первичной обмотки во
вторичную, когда ключ замкнут и через него течёт ток.
Рис. 1. Схема прямоходового преобразователя постоянного тока
Достоинства:
· Наличие всего одного ключевого микросхема;
· Магнитопровод импульсного трансформатора имеет меньшие габариты, чем магнитопровод трансформатора обратноходового преобразователя при прочих одинаковых условиях эксплуатации и близких режимах работы.
Недостатки:
· У прямо ходового преобразователя постоянного тока возникает подмагничивание сердечника трансформатора, вызванное несимметричным циклом перемагничивания петли гистерезиса. Из-за этого КПД такого преобразователя обычно меньше, чем у двухтактных преобразователей с симметричным перемагничиванием импульсного трансформатора.
· Принципиальная невозможность использования эффективных систем симметрирования в прямо ходовых импульсных преобразователях постоянного тока является недостатком. Предельную петлю гистерезиса магнитопровода однотактного прямо ходового преобразователя может спасти только быстродействующая система защиты, в противном случае они будут выведены из строя.
Есть несколько схем прямо ходового импульсного
преобразователя постоянного тока. Но наиболее часто встречается две схемы. Эти
схемы представлены на рис. 2 и 3.
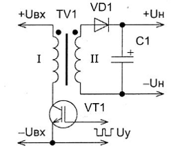
Рисунок 2 - Прямоходовой импульсный преобразователь
постоянного тока
прямоходовой преобразователь постоянный ток
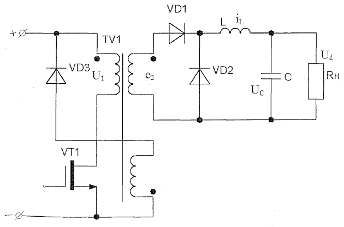
Рисунок 3 - Прямоходовой импульсный преобразователь
постоянного тока с вентилем обратного тока.
Для расчёта своего курсового проекта я взял за основу схему
изображённую на рисунке 2,а так же дополнил схему системой управления и
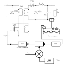
системой защиты для долго срока службы схемы. Структурная схема с системой
защиты и управления представлена на рисунке 4.
Рисунок 4. Прямо ходовой импульсный преобразователь
постоянного тока с вентилем обратного тока.
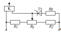
Рассмотрим систему защиты и принцип её работы представленную на рисунке 5.
Рисунок 5.
Здесь УВ - управляемый выпрямитель, работающий с системой управления (СУВ) реализующей вертикальный способ управления. Потенциометром Ry можно регулировать
уровень напряжения управления от нуля до максимального значения, определяемого амплитудой пилообразного напряжения при котором система управления полностью запирается и формирования импульсов управления не происходит. В случае возникновения аварийного режима сигналом с датчика тока включается тиристор зашиты Т3 и подаёт на вход системы управления запирающее напряжение, действием которого формирование импульсов управления прекращается
Рассмотрим систему стабилизации выходного напряжения и принцип её работы представленную на рисунке 6.
Рисунок 6. Система стабилизации выходного напряжения ИППТ
Для схемы ИППТ изображённого на рисунке 4 необходимо обеспечить стабилизацию выходного напряжения преобразователя который по заданию должен равняться примерно 2%. Поэтому в разработке схемы управления решил применить схему с обратной связью т. к он компенсирует Kcт равный 2 %. Здесь ГПН - генератор пилообразного напряжения, формирующий последовательность пилообразных импульсов постоянной частоты н амплитуды рисунок 7. Эти импульсы сравниваются в компараторе К с напряжением Uy, в результате чего формируются прямоугольные импульсы с длительностью tи, которая может регулироваться уровнем напряжения управления Uy.
Рис. 7. Диаграмма, поясняющая работу системы управления
нереверсивным ИППТ
Все расчеты производим по формулам, взятым из источника №1
Исходные данные:
Uист=30 В ± 5%; РН=500 Вт; UН=220
В; Kт=1%.
1. Расчёт сглаживающего фильтра
Рассчитываем ток в нагрузке
(А)
Сопротивление нагрузки
(Ом)
Коэффициент сглаживания определяется по выражению
- коэффициент пульсаций, для однополупериодной схемы выпрямления,
=0,01 - коэффициент пульсаций, который необходимо обеспечить
Частоту выбираем из соображения минимума массы трансформатора. Для
сердечников, выполненных из электротехнической стали эта частота лежит в
диапазоне от 3 до 5 к Гц. Принимаем значение f = 4 кГц.
Принимаем ёмкость С из стандартного ряда Е24 С=1 мкФ
Для LC - фильтра справедливо выражение:
![]()
Из этого выражения определяем индуктивность сглаживающего фильтра
L.
мГн
Условия необходимые, для нормальной работы фильтра Xc??Rd и XL ??Rd
выполняются.
Принимаем, что коэффициент заполнения в нашем случае
Найдём напряжение на вторичной обмотке.
В
2. Расчёт сглаживающего дросселя
1. Находим величину
. По кривой рис.9-2 определяем
80
. Из табл. П 2-1 выбираем предварительно магнитопровод Ш 25 * 40
для которого
. По формуле 9-5 находим
. Из кривых рис. 9-1 находим
0,024
. По данным табл. 9-1 выбираем плотность тока
. По формуле 9-4, где
Определяем возможные значения а
Выбираем типоразмер пластины Ш - 25 (а = 2,5 см)
. Окончательно выбираем типоразмер магнитопровода Ш25*40 из табл.
П 2-1 ![]()
. По данной формуле находим
По формуле находим
. Определяем число витков обмотки по формуле
. Произведём конструктивный расчёт дросселя в результате которого определяем:
Провод марки ПЭВ - 1
Принимаем: ![]()
1. Расчётная мощность трансформатора
Для однополупериодной схемы выпрямителя расчётная мощность трансформатора в три раза больше, чем нагрузки из-за того, что полезную мощность переносит только первая гармоника.
. Выбираем ленточный магнитопровод из стали Э340, толщина ленты 0,15 мм.
. Находим ориентировочные величины: индукцию (табл. 5-1) уменьшаем
на 5% для того, чтобы при увеличении напряжения питающей сети в пределах 5%
максимальная индукция не превышала табличное значение.
Принимаем
0,8 Tл
Плотность тока лежит в границах
Принимаем
1,5
Коэффициент заполнения окна принимаем
Коэффициент заполнения магнитопровода принимаем
. Определим произведение сечения стали магнитопровода на площадь
его окна по формуле
. Из табл. П 2-2 выбираем магнитопровод ШЛ 20*25 у которого
. Определяем потери в стали по формуле
удельные потери в стали по рис. 5-2 для
. Находим активную составляющую тока холостого хода по формуле
с учётом превышения напряжения на 5%
. Находим полную намагничивающую мощность по формуле 1-62
удельная намагничивающая мощность
. Реактивная составляющая тока холостого хода
. Находим абсолютное и относительное значение тока холостого хода
по формуле
По формуле
и
находим из табл. 5-5 принимаем
![]()
Что допустимо.
. Найдём ориентировочные величины тока и сечения проводов обмоток.

. Вбираем стандартные сечения проводов марки ПЭВ - 2


. Определяем осевую длину обмотке на гильзе
. Находим число витков в одном слое и число слоёв каждой обмотки.
где k - коэффициент укладки по рис. 2-27
и
1. Транзистор VT1
Условия выбора:
Выбираем MOSFET - транзистор 2N4391CSM с параметрами
. Диод VD1
Условия выбора:
Выбираем диод 2N4391CSM с параметрами
. Диод VD2
Условия выбора:
Выбираем диод 2N4391CSM с параметрами
. Диод VD3
Условия выбора:
Выбираем диод 2N4391CSM с параметрами