Пример решения РГЗ № 2
«Расчет цепей однофазного синусоидального тока»
|
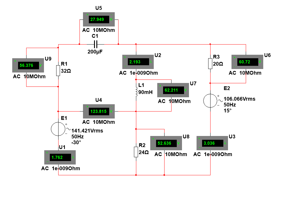
Рисунок 1 - Исходная схема
|
Исходные данные Еm1 = 200 В, Еm 3 =150 В, φ1 = 30°, φ3 = -15°, С1 = 200 мкФ, L2 = 90 мГн, R1 = 32 Ом, R2 = 24 Ом, R3 = 20 Ом, f = 50 Гц.
|
Для электрической цепи, схема которой изображена на рисунке определить:
Токи во всех ветвях цепи;
Напряжение на отдельных участках цепи (действующие значения);
Составить баланс мощностей;
Определить показание вольтметра;
Записать уравнение мгновенного значения одного из токов ветви и построить его график.
Для подтверждения расчетов промоделировать схему.
Направление ЭДС и токов – произвольное.
Получим необходимые для расчета параметры переменных ЭДС и сопротивлений.


Найдем реактивные сопротивления катушки индуктивности и конденсатора:


Полные сопротивления ветвей схемы в комплексной форме:



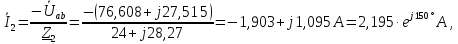
Для данной схемы найдем токи методом двух узлов (рисунок 2).

Рисунок 2 – Схема для расчета цепи методом двух узлов
Найдем полную проводимость ветвей в комплексной форме:



Uab



Тогда токи в ветвях будут равны:






Воспользуемся для проверки первым законом Кирхгофа:

Найдем действующие значения напряжений на элементах схемы:





Составим для данной схемы баланс мощностей






Показание вольтметра производим для выбранного контура по 2-му закону Кирхгофа.



Запишем
уравнение мгновенного значения тока
.

Амплитудное значение тока

Тогда

График этого тока имеет вид


Перед началом моделирования установить в настройках сдвиг по фазе – вправо.
