Материал: ПР.13.МДК.02

Внимание! Если размещение файла нарушает Ваши авторские права, то обязательно сообщите нам

Практическая работа № 13

Тема: «Принципиальная электрическая схема АУ задвижкой центробежного насосного агрегата».

Цель работы: Изучить принципиальнаую электрическую схему АУ задвижкой центробежного насосного агрегата.

Ход работы:

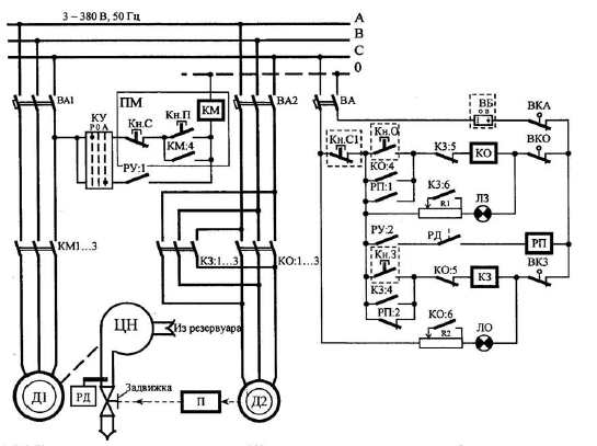
  1. Схема:

  1. Основное электрооборудование.

Д1, Д2 – приводные двигатели ЦНА и задвижки на напоре агрегата.

КМ, КО, КЗ – контакторы пускателя магнитного (ПМ) Д1, открытия и закрытия задвижки агрегата.

РП – реле промежуточное.

РУ – реле уровня, для контроля уровня в резервуаре и коммутации цепей управления насоса и задвижки.

РД – реле давления, для контроля давления в полости насоса и выдачи сигнала на управление задвижкой.

П – передача понижающая, механическая.

ВКА, ВКО и ВКЗ – выключатели конечные «аварийный» (при неисправности механизма), состояние задвижки «открыто» и «закрыто».

ВБ – выключатель безопасности, для отключения электрических цепей при ручном управлении задвижкой.

R1, R2 – ограничительные резисторы в цепях сигнальных ламп.

Органы управления.

КУ – ключ управления, для выбора режима управления насосом («Р» - ручное, «О» - отключено, «А» - автоматическое).

Кн.П и Кн.С – кнопки «пуск» и «стоп» Д1 (на местном посту).

КН.О, Кн.З, Кн.С1 – кнопки ДУ открытием, закрытием и остановкой задвижки (на пульте оператора).

НнННн – сигнал от датчика уровня в резервуаре, отклонение от нормального.

«Р» - сигнал от датчика давления в полости насоса о повышении давления.

Режимы управления:

КУ – «А» - автоматическое управление» ЦНА и задвижкой, основной режим;

КУ – «Р» - «ручное управление» ЦНА и задвижкой (местное или ДУ).

  1. Работа схемы.

Исходное состояние.

Поданы все виды питания (включены ВА, ВА1, ВА2), КУ – «А», ВБ – «В», резервуар осушен до «Нн», задвижка на напоре закрыта, полость насоса заполнена, система осушения приготовлена.

При этом: - засвечена вполнакала ЛЗ «задвижка закрыта»,

- погашена ЛО «задвижка открыта».

ЦНА в «ждущем режиме».

Автоматическое управление.

При поступлении жидкости в резервуар (ННн) собирается цепь РУ

РУ - собирается цепь КМ (РУ:1),

- готовится цепь РП (РУ:2).

КМ - подключается к сети Д1 (КМ:1…3),

- становится на самопитание (КМ:4).

При работе насоса на закрытую задвижку давление в полости повысится «(Р)», при этом собирается цепь РП (РД).

РП - собирается цепь КО (РП:1),

- размыкается цепь КЗ (РП:2) повторно.

КО - подключается к сети Д2 (КО:1…3) и пускается на открытие задвижки,

- становится на самопитание (КО:4),

- блокируется цепь КЗ (КО:5),

- шунтируется часть резистора R2 (КО:6).

Задвижка начинает открываться, при этом собирается цепь ЛО (ВКЗ), она загорается полным накалом (ярко) на всё время открывания.

При полном открытии задвижки контакт ВКО разомкнётся, при этом разомкнётся цепь КО, погаснет ЛЗ, горевшая вполнакала.

КО - отключается от сети Д2 (КО:1…3) и останавливается,

- размыкается цепь самопитания (КО:4),

- готовится цепь КЗ (КО:5),

- включается полностью R2 в цепь ЛО, она переходит на горение вполнакала.

ЦНА работает на откачку жидкости из резервуара, ЛО «задвижка открыта» горит вполнакала, ЛЗ «задвижка закрыта» погашена, уровень в резервуаре снижается.

При полной откачке жидкости (ННн) размыкается цепь РУ,

РУ - размыкается цепь КМ (РУ:1),

- размыкается цепь РП (РУ:2).

КМ - отключается от сети Д1 (КМ:1…3) и останавливается,

- размыкается цепь самопитания (КМ:4).

РП - размыкается цепь КО (РП:1), параллельная цепи самопитания,

- собирается цепь КЗ (РП:2).

При отключенном ЦНА давление в полости снижается (Р), при этом повторно размыкается цепь РП (РД).

КЗ - подключается к сети Д2 (КЗ:2…3) и пускается на закрытие задвижки,

- становится на самопитание (КЗ:4),

- блокируется цепь КО (КЗ:5),

- шунтируется часть резистора R1 (КЗ:6).

Задвижка начинает закрываться, при этом собирается цепь ЛЗ (ВКО), она зажигается полным накалом (ярко) на всё время закрывания.

При полном закрытии задвижки контакт ВКЗ разомкнётся, при этом разомкнётся цепь КЗ, погаснет ЛО, горевшая вполнакала.

КЗ - отключается от сети Д2 (КЗ:1…3) и останавливается,

- размыкается цепь самопитания (КЗ:4),

- готовится цепь КО (КЗ:5),

- включается полностью R1 в цепь ЛО, она переходит на горение вполнакала.

ЦНА отключен от сети и остановлен, ЛО «задвижка открыта» погашена, ЛЗ «задвижка закрыта» горит вполнакала. ЦНА в «ждущем режиме».

Ручное управление.

При неисправности РУ или РД , установить КУ – «Р».

«Пуск» насоса от Кн.П, открытие задвижки от Кн.О. Элементы срабатывают по цепям «ручное управление», цепи «автоматическое управление» отключены. Контроль уровня по стеклянному уровнемеру визуально, на местном посту.

Остановка насоса от Кн.С, закрытие задвижки от Кн.З.