1.
Визначаємо
встановлену потужність освітлення згідно формули 2.3:
Росв. = Рпит.S = 7(15 · 24) = 2,5 кВт
. Визначаємо розрахункове активне навантаження на вводі в кормоцех згідно формули 2.1:
. Виходячи із співвідношення Рудв/Рз, яке рівне
знаходимо cos j згідно [1] ст.162 cos j = 0,73.
. Визначаємо повну розрахункову потужність згідно формули 2.2:
.1.8 ВИЗНАЧЕННЯ ЕЛЕКТРИЧНОГО НАВАНТАЖЕННЯ НА ВВОДІ В ДІМ ТВАРИННИКА
Всі дані необхідні для проведення розрахунку зановимо в таблицю 2.9.
навантаження трансформатор струм напруга
Перелік і технічні характеристики елекроустановок
Таблиця 2.9.
|
№ п/п |
Типи двигуна |
Потужність, кВт |
Кількість, шт |
ККД % |
Кз |
|
|
1. |
Електрочайник |
|
1 |
2 |
|
1,0 |
|
2. |
Вентилятор |
4ААМ50А4У3 |
0,06 |
5 |
53 |
0,6 |
|
3. |
Електрична плита |
|
2,5 |
1 |
|
1,0 |
|
4. |
Електробатареї |
|
1,7 |
6 |
|
1,0 |
. Визначаємо встановлену потужність освітлення згідно формули
2.3:
Росв. = Рпит.S = 18(12 ·32) = 6,9 кВт
. Визначаємо розрахункове активне навантаження на вводі в дім тваринника згідно формули 2.1:
. Виходячи із співвідношення Рт/Рз, яке рівне
знаходимо cos j згідно [1] ст.162 cos j = 0,99.
. Визначаємо повну розрахункову потужність згідно формули2.2:
.1.9 ВИЗНАЧЕННЯ ЕЛЕКТРИЧНОГО НАВАНТАЖЕННЯ НА ВВОДІ В САНПРОПУСКНИК
Всі дані необхідні для проведення розрахунку зановимо в
таблицю 2.10.
Перелік і технічні характеристики елекроустаново
Таблиця 2.10.
|
№ п/п |
Назва обладнання |
Типи двигуна |
Потужність, кВт |
Кількість, шт |
ККД % |
Кз |
|
1. |
Холодильна шафа |
4А71А2У3 |
0,75 |
1 |
77 |
0,7 |
|
2. |
Електрична плита |
|
2,5 |
1 |
|
1,0 |
|
3. |
Електричні батареї |
|
1,7 |
6 |
|
1,0 |
1.
Визначаємо
встановлену потужність освітлення згідно формули 2.3:
Росв. = Рпит.S = 12(12 · 28) = 4 кВт
. Визначаємо розрахункове активне навантаження на вводі в санпропускник згідно формули 2.1:
. виходячи із співвідношення Рт/Рз, яке рівне
знаходимо cos j згідно [1] ст.162 cos j = 0,99.
. Визначаємо повну розрахункову потужність згідно формули2.2:
.1.10 ВИЗНАЧЕННЯ ЗАГАЛЬНОЇ РОЗРАХУНКОВОЇ ПОТУЖНОСТІ ФЕРМИ ВРХ
Результати розрахункових навантажень заносимо в таблицю 2.11.
Показники розрахункових навантажень ферми ВРХ.
Таблиця 2.11.
|
Nп/п |
Назва приміщення |
Sр кВА |
|
1. |
Корівник на 100 голів |
31,6 |
|
2. |
Корівник на 100 голів |
31,6 |
|
3. |
Родильне відділення |
24,7 |
|
4. |
Молокоблок |
22,4 |
|
5. |
Конюшня |
12,4 |
|
6. |
Телятник |
26,7 |
|
7. |
Насосна станція |
11,8 |
|
8. |
Автоваги |
0,4 |
|
9. |
Кормоцех |
48,6 |
|
10. |
Дім тваринника |
22,1 |
|
11. |
Санпропускник |
17,6 |
|
Всього: |
250 |
|
2.2 РОЗРАХУНОК ДОПУСТИМИХ ВТРАТ НАПРУГИ
Для визначення відхилень напруги і її втрат в мережі потрібно скласти таблицю відхилень напруги, в яку заносимо усі елементи електричної мережі. В таблиці відхилень напруги розглядаємо два режими роботи:
100% - в режимі максимального навантаження;
25% - в режимі мінімального навантаження.
Для двох режимів навантаження спочатку записуємо усі відомі
відхилення напруги, а потім вибираючи певні відгалуження обмоток
трансформатрів, за режимом максимального навантаження визначаємо допустимиі
втрати напруги в електричних лініях. Доцільність вибраного відгалуження обмотки
трансформатора перевіряють за відхиленням напруги у споживачів у режимі мінімального
навантаження (порівнюючи його з допустимим). Складаємо таблицю відхилень
напруги.
Відхилення і втрати напруги , % на елементах системи.
Таблиця 2.12.
|
Елементи мережі |
Навантаження, % |
|
|
|
100% |
25% |
|
Шина 10 кВ Vм |
+5 |
0 |
|
ЛЕП 10 кВ, ∆Vм |
-7,5 |
-1,8 |
|
Трансформатор 10/0,4 кВ |
|
|
|
постійна надбавка, Vп |
+5 |
+5 |
|
Змінна надбавка, Vзм |
+2,5 |
+2,5 |
|
втрати, ∆Vт |
-4 |
-1 |
|
ЛЕП 0,4 кВ, ∆V0,4 |
6 |
|
|
Відхилення напруги у споживачів |
-5 |
+6 |
В таблицю заносимо відомі величини:
· надбавка на шинах 10 кВ Vм100 = +5%, Vм25 = 0%;
· втрати напруги в трансформаторі, в режимі максимального навантаження ∆U т100 = -4%, а в режимі мінімального навантаження ∆U 25т25 = -1%, згідно [10] ст. 87;
· постійну надбавку на трансформаторі Vп = +5%;
· відхилення напруги у споживача має бути не більше -7,5%, приймаємо Uсп100 = -5%, при мінімальному навантаженні напруга не повинна відхилятись більш +7,5%, приймаємо Uсп25 = +6%;
· змінну надбаву Vзм вибираємо так, щоб при режимі мінімального навантаження напруга не піднімалася вище +6%. Приймаємо Vзм = +2,5%.
Розрахунки:
Сумарна допустима втрата напруги при 100% навантаженні буже
рівна (в лініях 10 і 0,4 кВ)
∆U допå100 = Vш100 + Vп + Vзм +∆Uт - ∆Uсп
= 5% + 5% + 2,5% + (-4%) - (-5%) = 13,5% (2.4.)
У відповідності з НТПС-73 допустима втрата напруги в лініях
10 кВ складає 60-65% сумарних допустимих втрат ∆U допå100, тоді ∆U 10100 =
60%, ∆U допå100 = 0,6 х 13,5% = 7,5%.
∆U 0,4100 = ∆U допå100 - ∆U 10100 = 13,5 -
7,5 = 6%.
При такій надбавці рахуємо чи коливання напруги у споживачів буде не більше +6%сп25 = 0 - 1,8 + 5 + 2,5 - 1 = 4,7% < 6%. (2.5.)
Така втрата напруги нас задовільняє. Коли змінювати змінну
надбавку, то на споживачі буде ріст напруги.
.3 РОЗРАХУНОК ПЛОЩІ ПОПЕРЕЧНОГО ПЕРЕРІЗУ ПРОВОДІВ ПОВІТРЯНОЇ
ЛІНІЇ НАПРУГОЮ - 10 кВ
Розрахунок січення проводів ПЛ напругою 10 кВ проводимо, згідно [3] ст. 267, по економічній густині струму, у відповідності з формулою:
(2.6.)
де, Fек - економічна площа січення проводів, мм2;
Імах - максимальний струм ділянки, А;
Іек - економічна густина струму, А, мм2.
Максимальний струм ділянки визначаємо по формулі:
(2.7.)
де, Sт - потужність силового трансформатора, кВА;н - номінальна напруга лінії, кВ;
Визначаємо січення провода ПЛ напругою 10 кВ:
Економічну густину струму вибираємо по [3] ст. 268, Іек = 1,3 при тривалості використання максимального навантаження до 3000 год/рік.
Згідно [3] ст. 255 вибираємо провід для ПЛ напругою 10 кВ АЖ-16 з площею поперечного перерізу 15,9 мм2.
Основні параметри провода АЖ-16 приводимо в таблиці 2.13.
Основні параметри провода АЖ-16.
Таблиця 2.13.
|
Марка і номінальна площа січення провода, мм2 |
Число і ліаметр жил, мм |
Діаметр провода, мм |
Площа поперечного перерізу провода, мм2 |
Маса 1 км провода, кг |
Електричний опір 1 км провода при 20 оС, Ом |
Розривне зусилля провода, кН |
|
АЖ-16 |
7 х 1,7 |
5,1 |
15,9 |
44,0 |
2,07 |
4,40 |
.4 РОЗРАХУНОК ПЛОЩІ ПОПЕРЕЧНОГО ПЕРЕРІЗУ ПРОВОДІВ ПОВІТРЯНОЇ
ЛІНІЇ НАПРУГОЮ 0,4 кВ
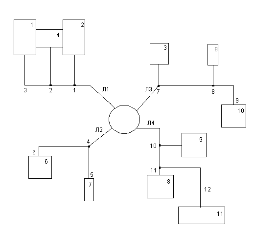
Для вибору перерізу проводів лінії 0,4 кВ складаємо розрахункову схему у відповідності з вибраними трасами ліній.
На розрахунковій схемі наносимо споживачі з вказуванням їх потужності, номера лінії, номера розрахункових ділянок, довжини розрахункових ділянок.
Розрахункову схему ліній 0,4 кВ ферми ВРХ приводимо на рисунку 2.1.
Рисунок 2.1.
Розрахунок потужності на ділянках ліній визначаємо шляхом додавання розрахункових активних навантажень на вводах споживачів.
Якщо навантаження, які ми сумуємо, не відрізняються одне від
одного більше ніж в 4 рази, то максимальну розрахункову потужність на ділянках
ліній ми визначаємо з врахуванням коефіцієнтів одночасності, згідно [3] ст. 146
у відповідності з формулою:
Р рå = kоå Ро (2.8.)
Де, Р р - розрахункове активне навантаження на вводі до
споживача;о - коефіцієнт одночасності, згідно [3] ст. 145 приймаємо kо = 0,8.
Якщо ж навантаження, які ми сумуємо відрізняються одне від одного, більше ніж в
4 рази, то максимальну розрахункову потужність на ділянках ліній ми визначаємо
згідно [3] ст. 147 у відповідності з таблицею 15.7. Повна розрахункова
потужність на ділянках ліній 0,4 кВ визначається по формулі:
(2.9.)
Еквівалентну потужність визначаємо згідно [1] ст. 169 у відповідності з
формулою: (2.10.)
де, Кд - коефіцієнт динаміки зростання.
Марку і площі поперечного перерізу проводів вибираємо згідно [13] ст. 79.
Дані навантаження розрахунків та площі поперечного перерізу проводів
приводимо в таблицю 2.14.
Розрахункові дані для ПЛ напругою 0,4кВ.
Таблиця 2.14.
|
Розрахунковий учасник |
Рр, кВт |
cos φ |
Sp, кВтА |
Кд |
Sекв, кВА |
1, м |
Марка і січення провода |
|
Л1 |
|
|
|
|
|
|
|
|
2-3 |
26,2 |
0,75 |
31,6 |
0,7 |
22 |
18 |
3хА-25+А-25 |
|
1-2 |
36,4 |
0,75 |
48,5 |
0,7 |
34 |
18 |
3хА-50+А-50 |
|
0-1 |
57,4 |
0,75 |
76,5 |
0,7 |
53,5 |
47 |
3хА-50+А-50 |
|
Л2 |
|
|
|
|
|
|
|
|
4-5 |
9,84 |
0,75 |
26,7 |
0,7 |
8,26 |
56 |
3хА-25+А-25 |
|
0-4 |
28,8 |
0,75 |
38,5 |
0,7 |
26,9 |
5 |
3хА-50+А-50 |
|
Л3 |
|
|
|
|
|
|
|
|
8-9 |
21,9 |
0,75 |
22,1 |
0,7 |
15,5 |
40 |
3хА-25+А-25 |
|
7-8 |
26,1 |
0,75 |
34,8 |
0,7 |
24,3 |
36 |
3хА-25+А-25 |
|
0-7 |
42,5 |
0,75 |
56,6 |
0,7 |
39,6 |
|
3хА-50+А-50 |
|
Л4 |
|
|
|
|
|
|
|
|
11-12 |
17,4 |
0,75 |
17,6 |
0,7 |
12,3 |
38 |
3хА-16+А-16 |
|
10-11 |
17,7 |
0,75 |
23,6 |
0,7 |
16,5 |
23 |
3хА-25+А-25 |
|
0-11 |
42,6 |
0,75 |
56,7 |
0,7 |
39,7 |
25 |
3хА-50+А-50 |
.5 ВИБІР КІЛЬКОСТІ ТА ПОТУЖНОСТІ СИЛОВИХ ТРАНСФОРМАТОРІВ
Потужність і вибір трансформаторів понижуючих трансформаторних підстанцій 10/0,4 кВ вибираємо по розрахунковій потужності Sр на типах нижчої напруги з врахуванням перевантажувальної здатності трансформаторів і вимог по забезпеченню необхідного ступеня надійності електропостачання споживачів.
Номінальну потужність Sном споживчої однотрансформаторної підстанції вибирають за розрахунковою потужністю Sр з врахуванням економічних інтервалів навантаження та допустимих систематичних перевантажень трансформатора, виходячи з умови:
ен. < Sр.< Sев. (2.11.)
Де, Sен. і Sев. - відповідно верхня і нижня межі інтервалу навантаження для трансформатора;р - розрахункова потужність на шинах нижчої напруги трансформатора, її беремо із таблиці 2.11., Sр = 250 кВА.
Згідно [3] вибираємо трансформатор потужністю 250 кВА з інтервалами навантажень Sен = 240 кВА; Sев. = 375 кВА.
< 250 < 375
На фермі ВРХ встановлена прохідна трансформаторна підстанція типу КТПП-В-250 потужністю 250 кВА з повітряними вводами.
Технічні дані силового трансформатора, який встановлений в КТПП згідно [3] ст. 159 заносимо в таблицю 2.15.
Технічні дані силового трансформатора.
Таблиця 2.15.
|
Тип трансформатора |
Номінальна потужність кВА |
Співвідношення напруг |
Сума і група з'єднань обмоток |
Втрати, Вт |
Напруга короткого замикання |
Струм холостого ходу |
Опір Zk трансформатора приведений до напруги, 0,4 кВ, Ом |
||||
|
|
|
ВН |
НН |
|
Холостого ходу |
Короткого замикання |
|
|
Прямої послідовності |
При однофазному к.з |
|
|
|
|
|
|
|
Рівень А |
Рівень Б |
|
|
|
|
|
|
ТМ |
250 |
10 |
0,4 |
Y/Y-0 |
740 |
820 |
4200 |
4,5% |
- |
0,029 |
0.312 |
.5.1 КОМПАНОВКА ТРАНСФОРМАТОРНОЇ ПІДСТАНЦІЇ
Промисловість випускає прохідні КТП (КТПП) і тупікові (КТПТ) трансформаторні підстанції 10/0,4 кВ потужністю 250-630 кВА. Вони виконуються, як повітряними, так і з кабельними вводами, відповідно КТПП-В-630 і КТПТ-К-630.
Підстанція одержує живлення по одній із ліній напругою 10 кВ при замиканні контактів вимикачів навантаження QW1 і QW2. Лінії напругою 10 кВ зв’язані з незалежними джерелами живлення, що дозволяє безперервно постачати споживачів електроенергією. Напруга підводиться через роз’єднувач QS1 і запобіжники FU1 до силового трансформатора Т. Зі сторони нижчої напруги встановлені роз’єднувач QS2 і два комплекти трансформаторів струму ТА1 і ТА2. В перший (повнофазний) комплект входить лічильник активної енергії РІ, в другий комплект трансформаторів струму, з’єднаних в неповну зірку-теплове реле КК, для захисту силового трансформатора від перевантаження.