Занятий по предмету “Основы статистического анализа” 3-курс, специалность «Математика» (рус. гр.)
7-Занятие.
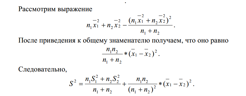
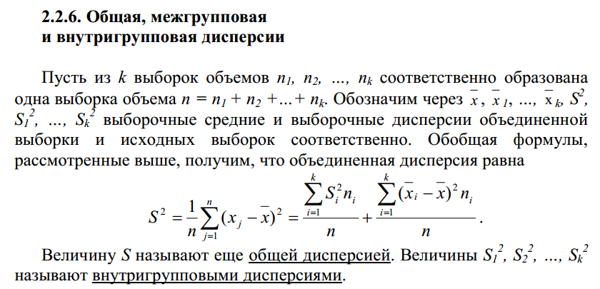
Вычисления среднее и дисперсии обединение
двух выборки. Вычисления общие,
межгруппавые и внутригрупповые
дисперсии![]()



![]()



8-Занятие. Кумулятивная сумма. Кривая Лоренца и показатели концентрации.




`












9- Занятие. Построение нармального линий на основе экспериментальных данных. Асимметрия и эксесс.
















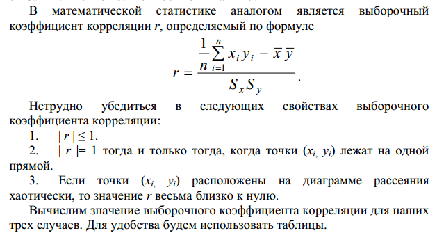
10- Занятие. Понятие об корреляционной связи. Корреляционная таблица













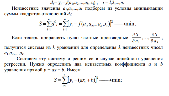
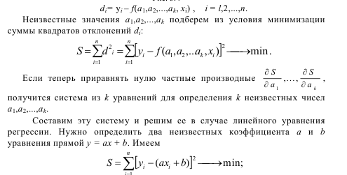
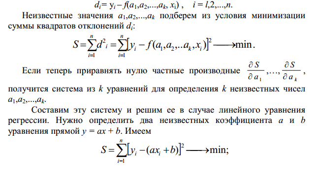
11- Занятие. Обработка резултатов наблюдений по методу наименьших квадратов. Двумерные выборки














12- Занятие. Геометрическое представление двумерной выборки. Диаграмма рассеяния.




13- Занятие. Коэффициент корреляции-числовая характеристика двумерной выборки.








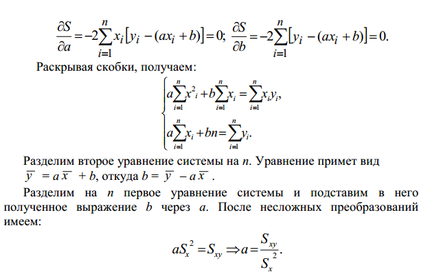
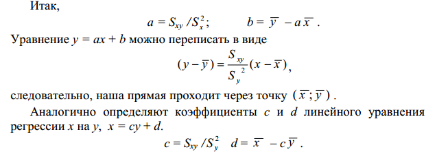
14- Занятие. Метод наменьших квадратов. Уравнение линейной регрессии









15- Занятие. Другие уравнении регрессии.





16- Занятие. Другие уравнении регрессии.




