Материал: Никитина Дарья ПИН-21Д ЛР8

Внимание! Если размещение файла нарушает Ваши авторские права, то обязательно сообщите нам

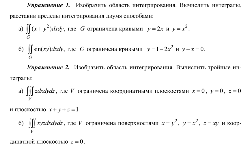
Лабораторная работа №8

Компьютерный практикум по математическому анализу

никитина дарья пин-21д

Текст программ

clear;clc; close all

% Практикум 9. Вычисление кратных интегралов.

%. (Upr_9.m)

%% ================ Упражнения 1 ================

disp('=============== Упражнение 1 а) ===============')

syms x y

I1a1=int(int((x+y^2),y,x^2,2*x),x,0,2);

I1a2=int(int((x+y^2),x,y/2,sqrt(y)),y,0,4);

disp(' 1-й способ')

disp(' Интеграл I1a1=int(int((x+y^2),y,x^2,2*x),x,0,2)'); disp(I1a1)

disp(' 2-й способ')

disp(' Интеграл I1a2=int(int((x+y^2),x,y/2,sqrt(y)),y,0,4)'); disp(I1a2)

% Область интегрирования

xx=0:0.1:2;

y1=2*xx; y2=xx.^2;

subplot(2,2,1)

fill(xx,y2,'y',xx,y1,'w');grid

title(' Упр 1а). y=2x; y=x^2')

disp('================= Упражнение 1 b) =================')

F1=@(x,y) sin(x.*y);

gx1=@(x) -x; gx2=@(x) 1-2*x.^2;

gy1=@(y) -y; gy2=@(y)sqrt((1-y)/2);

I1b1 = integral2(F1,-0.5,1, gx1,gx2);

I1b2 = integral2(F1,-1,0.5, gy1,gy2);

disp(' 1-й способ')

disp(' Интеграл I1b1 = integral2(F1,-0.5,1, gx1,gx2))'); disp(I1b1)

disp(' 2-й способ')

disp(' Интеграл II1b2 = integral2(F1,-1,0.5, gy1,gy2)'); disp(I1b2)

% Область интегрирования

subplot(2,2,2)

xx=-0.5:0.1:1;

fill(xx,gx2(xx),'c',xx,gx1(xx),'w');grid

title(' Упр 1 б). y=1-2x^2; x+y=0')

%% ================== Упражнения 2 =====================

disp('================= Упражнение 2 а). ===================')

syms x y z

xx=0:0.1:1;

subplot(2,2,3)

y1=1-xx;

yy1=[y1 0 ];

xx1=[xx 0 ];

fill(xx1,yy1,'r');grid

title(' Упр 2 а). x+y+z=1; x=0; y=0; z=0')

I2a=int(int(int(z,z,0,1-x-y),y,0,1),x,0,1);

disp(' Интеграл I2a=int(int(int(z,z,0,1-x-y),y,0,1),x,0,1)'); disp(I2a)

disp('================= Упражнение 2 б) ===================')

syms x y z

I2b=int(int(int(x*y*z,z,0,x*y),y,x^2,sqrt(x)),x,0,1);

disp(' I2b=int(int(int(x*y*z,z,0,x*y),y,x^2,sqrt(x)),x,0,1)'); disp(I2b)

subplot(2,2,4)

% Область интегрирования

xx=0:0.1:1;

y1=xx.^2; y2=sqrt(xx);

fill(xx,y1,'g',xx,y2,'g');grid

title(' Упр 2 б). y1=x^2; y2=sqrt(x)')

%% ================== Упражнения 3 ====================

disp('================== Упражнение 3 a) ===================')

syms x y z r fi

I3a1=4*(int(int(sqrt(4-x^2-y^2),y,0,sqrt(4-x^2)),x,0,2)-int(int(sqrt(4-x^2-y^2),y,0,sqrt(1-x^2)),x,0,1));

disp(' 1-й способ')

disp(' I3a1=4*(int(int(sqrt(4-x^2-y^2),y,0,sqrt(4-x^2)),x,0,2)-int(int(sqrt(4-x^2-y^2),y,0,sqrt(1-x^2)),x,0,1)');

disp(double(I3a1))

I3a2=4*int(int(sqrt(4-r^2)*r,fi,0,pi/2),r,1,2);

disp(' 2-й способ')

disp('I3a2=4*int(int(sqrt(4-r^2)*r,fi,0,pi/2),r,1,2'); disp(double(I3a2))

disp('================== Упражнение 3 б) ===================')

syms x y z r fi

disp(' 1-й способ')

I3b1=int(int(int(sqrt(x^2+y^2),z,0,sqrt(x^2+y^2)),y,-sqrt(1-x^2),sqrt(1-x^2)),x,-1,1);

disp(' I3b1=int(int(int(sqrt(x^2+y^2),z,0,sqrt(x^2+y^2)),y,-sqrt(1-x^2),sqrt(1-x.^2)),x,-1,1)'); disp(I3b1)

disp(' 2-й способ')

I3b2=int(int(int(r^2,z,0,r),r,0,1),fi,0,2*pi);

disp('I3b2=int(int(int(r^2,z,0,r),r,0,1),fi,0,2*pi);'); disp(I3b2)

disp('==================== Упражнение 3 в) =================')

f=@(x,y,z)sqrt(x.^2+y.^2+z.^2);

ymax=@(x) sqrt(1/4-x.^2);

zmax=@ (x,y) (sqrt(1/4-x.^2-y.^2)+1/2);

I3c1=8*integral3(f,0,1/2,0,ymax,1/2, zmax);

disp(' 1-й способ')

disp(' I3c1=8*integral3(f,0,1/2,0,ymax,1/2, zmax)'); disp(I3c1);

f1=@(fi,r,z) r.*sqrt(r.^2+z.^2);

zmax1=@ (fi,r) sqrt(1/4-r.^2)+1/2;

I3c2=8*integral3( f1,0,pi/2,0,1/2,1/2,zmax1);

disp(' 2-й способ')

disp(' I3c2=8*integral3( f1,0,pi/2,0,1/2,1/2,zmax1'); disp(I3c2)

Результат

=============== Упражнение 1 а) ===============

1-й способ

Интеграл I1a1=int(int((x+y^2),y,x^2,2*x),x,0,2)

124/21

2-й способ

Интеграл I1a2=int(int((x+y^2),x,y/2,sqrt(y)),y,0,4)

124/21

================= Упражнение 1 b) =================

1-й способ

Интеграл I1b1 = integral2(F1,-0.5,1, gx1,gx2))

-0.0671

2-й способ

Интеграл II1b2 = integral2(F1,-1,0.5, gy1,gy2)

-0.0671

================= Упражнение 2 а). ===================

Интеграл I2a=int(int(int(z,z,0,1-x-y),y,0,1),x,0,1)

1/12

================= Упражнение 2 б) ===================

I2b=int(int(int(x*y*z,z,0,x*y),y,x^2,sqrt(x)),x,0,1)

1/96

================== Упражнение 3 a) ===================

1-й способ

I3a1=4*(int(int(sqrt(4-x^2-y^2),y,0,sqrt(4-x^2)),x,0,2)-int(int(sqrt(4-x^2-y^2),y,0,sqrt(1-x^2)),x,0,1)

10.8828

2-й способ

I3a2=4*int(int(sqrt(4-r^2)*r,fi,0,pi/2),r,1,2

10.8828

================== Упражнение 3 б) ===================

1-й способ

I3b1=int(int(int(sqrt(x^2+y^2),z,0,sqrt(x^2+y^2)),y,-sqrt(1-x^2),sqrt(1-x.^2)),x,-1,1)

pi/2

2-й способ

I3b2=int(int(int(r^2,z,0,r),r,0,1),fi,0,2*pi);

pi/2

==================== Упражнение 3 в) =================

1-й способ

I3c1=8*integral3(f,0,1/2,0,ymax,1/2, zmax)

0.3976

2-й способ

I3c2=8*integral3( f1,0,pi/2,0,1/2,1/2,zmax1

0.3976