Материал: Методические указания к лабораторным работам по дисциплине «Интеллектуальные конструкторско-технологические системы». Турецкий А.В., Ципина Н.В

Внимание! Если размещение файла нарушает Ваши авторские права, то обязательно сообщите нам

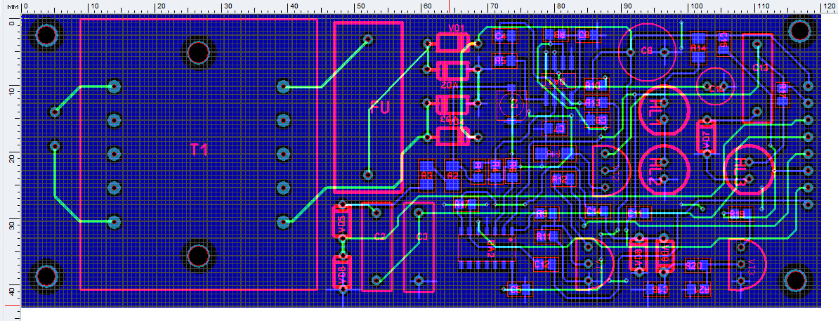
Рис. 4.1. Пример трассированной платы

С помощью операций вывода на печать получают разные изображения слоев платы (Фольга с одной и другой стороны, слой шелкографии и сверления). На рис. 4.2 представлены рисунки для фотошаблона слоев платы.

а)

б)

в)

г)

Рис. 4.2. Рисунки для фотошаблона слоев платы

а) –слой 1; б)- слой 2; в)-слой шелкографии; в) слой сверления

3.5 Контрольные вопросы.

  1. Каким образом создаются посадочные места?

  2. Каким образом расставляются компоненты на плате?

  3. Каковы основные правила трассировки плат?

  4. Каким образом формируются слои для фотошаблонов?

  5. Какую функцию выполняют тепловые зазоры на плате?

Лабораторная работа № 5 оформление конструкторской документации

4.1 Цель работы

Приобретение навыков по разработке конструкторской документации.

4.2 Содержание работы

Основным содержанием работы является освоение основных приемов при оформлении конструкторской документации.

Процесс выполнения работы ориентирован на приобретение студентами навыков по работе в системе КОМПАС 3D. Обучение при выполнении работы осуществляется в процессе выполнения лабораторных заданий. Контроль усвоения полученных студентами знаний и навыков производится при защите полученных результатов.

4.3 Краткие теоретические сведения

Правила оформления чертежей печатных плат. (ГОСТ 2.417-91). Эти правила распространяются на печатные платы и гибкие печатные кабели для всех отраслей промышленности при автоматизированном, полуавтоматизированном и ручном способе выполнения документации (чертежи микросхем и микросборок имеют свои особенности).

1. Чертеж печатной платы следует выполнять линиями, толщина которых должна удовлетворять требованиям микрофильма и определяться способом выполнения чертежа и конструкцией печатной платы.

2. На чертеже печатной платы размеры должны указываться одним из следующих способов:

– в соответствии с требованиями ГОСТ 2.307-68 (выносные и размерные линии);

– нанесением координатной сетки в прямоугольной системе координат (рис. 5.1);

Рис. 5.1. Пример нанесения сетки в прямоугольной системе координат

– нанесением координатной сетки в полярной системе координат (рис. 5.2)

Рис. 5.2. Пример нанесения координатной сетки в полярной системе координат

– комбинированным способом при помощи размерных и выносных линий и координатной сетки в прямоугольной или полярной системе координат.

3. При задании размеров нанесением координатной сетки линии сетки должны нумероваться. Шаг нумерации определяется конструктивно с учетом насыщенности и масштаба изображения.

4. Допускается выделять на чертеже отдельные линии координатной сетки, чередующиеся через определенный интервал, либо их не наносить, при этом на чертеже следует помещать указания типа «Линии координатной сетки нанесены через одну».

5. Координатную сетку в зависимости от способа выполнения документации следует наносить либо на всё поле чертежа, либо на изображаемую поверхность печатной платы, либо на часть поверхности печатной платы, либо рисками по периметру контура печатной платы. При этом риски наносятся либо по контуру, либо на некотором расстоянии от контура печатной платы.

6. Шаг координатной сетки в прямоугольной системе координат – по ГОСТ10317-79.

7. За ноль в прямоугольной системе координат на главном виде печатной платы следует принимать:

– центр крайнего левого нижнего отверстия, находящегося на поле платы, в том числе и технологического.

– левый нижний угол печатной платы.

– левую нижнюю точку, образованную линиями построения (рис. 5.3).

Рис. 5.3. Пример нахождения начала координат платы

8. На чертежах круглых печатных плат за ноль в прямоугольной системе координат допускается принимать центр печатной платы.

9. Координатную сетку в полярной системе координат применяют для чертежа печатной платы с определенной последовательностью расположения повторяющихся печатных проводников с радиальной ориентацией; шаг координатной сетки задают по углу и диаметру и назначают в зависимости от расположения элементов печатной платы.

10. Если размеры и конфигурация рисунка печатной платы оговорены в технических требованиях чертежа, допускается элементы печатной платы изображать условно. При автоматическом и полуавтоматическом способе выполнения документации допускается отступление от масштаба по одной или обеим осям. Степень отклонения от масштаба определяется конструкцией воспроизводящих устройств.

11. При необходимости указать границы участка печатной платы, которые не допускается занимать проводниками, на чертеже следует применять штрихпунктирную утолщенную линию.

Рис. 5.4. Границы платы не занимаемая проводниками

12. Для простановки размеров, обозначений шероховатости поверхности, маркировки и т.п. допускается приводить на чертеже дополнительный вид, на котором рисунок печатной платы следует изображать частично. При этом над таким видом должна помещаться соответствующая надпись, например: «Вид без проводников».

13. Круглые отверстия, имеющие зенковку, и круглые контактные площадки с круглыми отверстиями (в том числе и с зенковкой) следует изображать одной окружностью. Их форму и размеры следует определять на поле чертежа.

14. Изображение печатной платы с повторяющимися элементами допускается выполнять неполностью без ущерба для однозначности восприятия чертежа. При этом должна быть указана закономерность расположения таких элементов.

15. Проводники на чертеже должны изображаться одной линией, являющейся осью симметрии проводника, при этом на чертеже следует указывать численное значение ширины проводника. Проводники шириной более 2,5 мм могут изображаться двумя линиями, при этом, если они совпадают с линиями координатной сетки, численное значение ширины на чертеже не указывают.

16. Отдельные элементы рисунка печатной платы (проводники, экраны, изоляционные участки и т.п.) допускается выделять на чертеже штриховкой, зачернением, растрированием и т.п. без ущерба однозначности восприятия чертежа.

17. На изображении печатной платы допускается наносить надписи, знаки и т.п. которые могут отсутствовать на самих изделиях, о чем должна быть запись в технических требованиях чертежа.

18. В технических требованиях чертежа допускается давать пояснения о взаимодействии элементов, например: «Проводники образуют четыре короткозамкнутые 25-витковые обмотки с шагом расположения полувитка, равным 12 делениям, т.е. 43 градуса 12 минут».

19. На изображении печатной платы может частично отсутствовать информация об отдельных элементах печатной платы, при этом в технических требованиях чертежа должна быть ссылка на документацию, содержащую отсутствующую информацию.

20. При необходимости указания способа изготовления печатной платы его следует записывать первым пунктом технических требований чертежа. Остальные технические требования следует группировать и записывать в последовательности, соответствующей указаниям ГОСТ 2.316.

21. При автоматизированном и полуавтоматизированном способах выполнения чертежа печатной платы допускается в качестве второго и последующих листов использовать фотопленку в позитивном изображении с рисунком печатной платы; выполненном в масштабе 1:1. Размеры пленки определяются рисунком печатной платы. Этот лист чертежа выполняется без соблюдения требований ГОСТ 2.301 и ГОСТ 2.104 с указанием на поле, свободном от печатного рисунка, обозначения чертежа, порядкового номера листа и инвентарного номера подлинника. Прочие данные, необходимые для изготовления печатной платы следует помещать на первом листе чертежа.

На поле чертежа располагают таблицу о параметрах отверстий (рис. 5.2).

Рис. 5.5. Таблица параметров отверстий

Пример записи технических требований на поле чертежа.

  1. Плату изготовить комбинированным негативным (позитивным) методом (при необходимости);

  2. Материал – заменитель: стеклотекстолит СТФ-2-35-1,5 ТУ16-503.161-83;

стеклотекстолит FR-4-1,5 Cu 35/35 myisola

  1. Защитная маска XV-501 TSMS. Нанести на сторону А (при необходимости).

4* Размеры (размер) для справок.

  1. Плата должна соответствовать ГОСТ 23752-79. Группа жесткости 1 (2-4).

  2. Класс точности 1 (2-5) по ГОСТ 23751-86.

  3. Шаг координатной сетки 0,5 (1,25; 1,27) мм.

  4. Параметры отверстий см. таблицу.

  5. Конфигурацию проводников выдерживать по чертежу с отклонением ± 1 мм. Допускается скругление углов контактных площадок и проводников.

  6. Ключ базовой контактной площадки выполнять в виде ушки длиной 1-2 мм и направлять в свободную от проводников сторону.

  7. Маркировать шрифтом 2,5–Пр.3 ГОСТ 26.020-80 (размер шрифта – в зависимости от размера платы)

    1. обозначение (или последние 4-5 цифр обозначения) платы.

    2. порядковый номер изменения чертежа, относящегося к изменению проводящего рисунка.

    3. цифры, буквы, знаки.

В узких местах и местах стравливания допускается маркировать эмалью ЭП-572, черной, 02 ТУ6-10.1539-7 шрифтом 3-Пр3 ГОСТ 26020-80.

  1. Маркировать эмалью ЭП-572, черной, 02 шрифтом 3-Пр3.

    1. заводской номер

    2. номера контактов … симметрично осям отверстий.

    3. … (другие данные)

  2. Клеймить эмалью ЭП-572, черной, 02 клеймо ОТК.

  3. Торцы платы металлизировать. В местах отсутствия металлизации покрыть токопроводящим клеем ЭТК ОСТ 4ГО.029.204 (при необходимости)

  4. Площадь металлизации Fмет=… см2

  5. Данные о сверлении отверстии отверстий, топологии слоев, защитной маске, трафарете лудящей пасты находятся в файлах. РАБВ.758791.023 DRL, TOP, BOT, T8M MST, T8M MSB, T7M и др. (при автоматизированном способе изготовления чертежа).

  6. Остальные технические требования по ОСТ 4ГО.070.014.

ПРИМЕЧАНИЕ. Могут быть и другие, специфичные для данной платы технические требования.

3.4 Лабораторное задание

После получения платы необходимо создать ее 3D модель. Затем плату надо добавить в 3D сборку всей конструкции. После окончательной отработки сборки необходимо создать комплект конструкторской документации.

На рис. 5.6 представлен внешний вид чертежа печатной платы, на 5.7 сборочного чертежа платы, чертежа корпуса на рис. 5.8, чертежа крышки на рис. 5.9, сборочного чертежа изделия на рис. 5.10.

Рис. 5.6. Пример чертежа печатной платы

Рис. 5.7. Пример сборочного чертежа платы

Рис. 5.8. Пример чертежа корпуса

Рис. 5.9. Пример чертежа крышки

Рис. 5.10. Пример сборочного чертежа