Материал: Методические указания к лабораторным работам по дисциплине «Интеллектуальные конструкторско-технологические системы». Турецкий А.В., Ципина Н.В

Внимание! Если размещение файла нарушает Ваши авторские права, то обязательно сообщите нам

ФГБОУ ВПО «Воронежский государственный

технический университет»

Кафедра конструирования и производства радиоаппаратуры

МЕТОДИЧЕСКИЕ УКАЗАНИЯ

к лабораторным работам по дисциплине «Интеллектуальные конструкторско-технологические системы» для студентов

направления 200100.62 «Приборостроение» (профиль

«Приборостроение») и 211000.62 «Конструирование

и технология электронных средств»

(профиль «Проектирование и технология радиоэлектронных средств») всех форм обучения

Воронеж 2015

Составители: канд. техн. наук А.В. Турецкий,

канд. техн. наук Н.В. Ципина,

канд. техн. наук В.А. Шуваев

УДК 621.3.049.7.002 (075)

Методические указания к лабораторным работам по дисциплине «Интеллектуальные конструкторско - технологические системы» для студентов направления 200100.62 «Приборостроение» (профиль «Приборостроение») и 211000.62 «Конструирование и технология электронных средств» (профиль «Проектирование и технология радиоэлектронных средств») всех форм обучения / ФГБОУ ВПО «Воронежский государственный технический университет»; cост., А.В. Турецкий, Н.В. Ципина, В.А. Шуваев. Воронеж, 2015. 34 с.

Методические указания предназначены для проведения практических работ по курсу «Интеллектуальные конструкторско-технологические системы». Основной целью указаний является выработка навыков практической работы разработки конструкций РЭС и приборов с применением технологий 3D моделирования.

Методические указания подготовлены в электронном виде в текстовом редакторе MS Word 2003 и содержатся в файле KTS LAB.doc.

Ил. 20. Табл. 2. Библиогр.: 4 назв.

Рецензент канд. техн. наук, доц. А.В. Башкиров

Ответственный за выпуск зав. кафедрой д-р техн. наук, проф. А.В. Муратов

Издается по решению редакционно-издательского совета Воронежского государственного технического университета

© Фгбоу впо «Воронежский государственный технический университет», 2015

Лабораторная работа № 1

Создание схем электрических

Принципиальных по ескд

1.1 Цель работы

Приобретение навыков по выполнению схем электрических принципиальных электронных средств и приборов с применением средств автоматизированного проектирования

1.2 Содержание работы

Основным содержанием работы является освоение системы КОМПАС 3D и библиотеки ESK, применяемые для выполнения схем электрических принципиальных.

Процесс выполнения работы ориентирован на приобретение студентами знаний в области схемотехники и навыков по использованию современных программных средств.

Обучение при выполнении работы осуществляется в процессе выполнения лабораторных заданий. Контроль усвоения полученных студентами знаний и навыков производится при защите полученных результатов.

В процессе работы необходимо соблюдать общие правила техники безопасности при работе с электроустановками напряжением до 1000 В, а также требования к оформлению отчета.

1.3 Краткие теоретические сведения

Схемы и перечни элементов. Общие требования к выполнению (ГОСТ 2.701-84)

  1. Схемы в зависимости от видов элементов и связей, входящих в состав изделия, подразделяют на следующие виды:

  • электрические – Э

  • гидравлические – Г

  • пневматические – П

  • газовые (кроме пневматических) – Х

  • кинематические – К

  • вакуумные – В

  • оптические – Л

  • энергетические – Р

  • деления – Е

  • комбинированные – С

На схеме одного вида допускается изображать элементы схем другого твида, непосредственно влияющие на работу схемы этого вида, а также элементы и устройства, не входящие в изделие, на которое составляют схему, но необходимые для разъяснения принципов работы изделия.

Графические обозначения таких элементов и устройств отделяют на схеме штрих- пунктирными линиями, равными по толщине линиям связи, и помещают надписи, указывая в них местонахождение этих элементов, а также необходимые данные.

  1. Схемы, в зависимости от основного назначения подразделяют на следующие типы:

    • Структурные – 1

    • Функциональные – 2

    • Принципиальные «полные» – 3

    • Соединений «монтажные» – 4

    • Подключения – 5

    • Общие – 6

    • Расположения – 7

    • Объединенные – 0

  2. Наименования и код схем определяют их видом и типом. Виды схем обозначают буквами. Типы схем обозначают цифрами. Например, схема электрическая принципиальная – Э3.

  3. Количество схем на изделии должно быть минимальным, но в совокупности они должны содержать сведения в объеме, достаточном для проектирования, изготовления, эксплуатации и ремонта изделия.

  4. При выборе форматов листов следует учитывать:

    • объем и сложность проектируемого изделия

    • необходимую степень детализации данных, обусловленную назначением схемы.

    • условием хранения и обращения схемы.

    • особенности и возможности техники выполнения, репродукцирования и (или) микрофильмирования схем.

    • возможность обработки схем средствами вычислительной техники.

  5. Схемы выполняют без соблюдения масштаба, действительное пространственное расположение составных частей изделия не учитывают или учитывают приближенно.

  6. Графические обозначения элементов (устройств, функциональных групп) и соединяющие их линии связи следуют располагать на схеме так, чтобы обеспечивать наилучшее представление о структуре изделия и взаимодействие его составных частей.

  7. При наличии в изделии нескольких одинаковых элементов (устройств, функциональных групп), соединенных параллельно, допускается вместо изображения всех ветвей параллельного соединения изображать одну ветвь, указав количество ветвей при помощи обозначения ответвления. Элементы в этом случае записывают в перечень элементов в одну строку (рис. 1.1).

Рис. 1.1. Способ оформления функциональных групп

  1. При наличии в изделии трех и более одинаковых элементов (устройств, функциональных групп), соединенных последовательно, допускается изображать только первый и последний элемент, показывая связь между ними штриховыми линиями. Над штриховой линией указывают общее количество одинаковых элементов.

  2. Расстояние (просвет) между соседними линиями графического обозначения должно быть не менее 1,0 мм, расстояние между соседними параллельными линиями связи должно быть не менее 3,0 мм. Устройства, имеющие самостоятельную схему, выполняют в виде фигуры сплошной линией, равной по толщине линиям связи (допускается в два раза толще). Не имеющие самостоятельной принципиальной схемы выполняют в виде фигуры из контурных штрихпунктирных линий, равных по толщине линиям связи. Фигура, как правило, прямоугольник, допускается часть схемы выделять фигурами непрямоугольной формы.

  3. Графические обозначения:

    • условные графические обозначения устанавливают в ЕСКД, а также построенные на их основе;

    • прямоугольники;

    • упрощенные внешние очертания, в том числе аксонометрические (при необходимости применяют нестандартизованные графические изображения с соответствующими пояснениями).

  4. Условные графические обозначения элементов обозначают в размерах, установленных стандартах на условные графические обозначения. Толщина линии равна толщине линий связи. Примечание: все размеры графического изображения допускается пропорционально изменять.

  5. Условное графическое изображение как в стандарте или повернутым на угол 90 градусов, но допускается поворачивать на 45 градусов или изображать зеркально повернутыми.

  6. Линии связи:

    • толщиной 0,2 – 1,0 мм, в зависимости от формата (рекомендуемая толщина 0,3-0,4 мм).

    • линии связи должны состоять из вертикальных и горизонтальных отрезков и иметь минимальное количество изломов и взаимных пересечений (в отдельных случаях допускаются наклонные).

    • переходящие с одного листа на другой следует обрывать за пределами изображения схемы без стрелок.

    • рядом с обрывом линии связи должно быть указано обозначение или наименование, присвоенное этой линии (например, номер провода, наименование сигнала или его сокращенное обозначение) и в круглых скобках номер листа.

  7. Текстовая информация.

Допускается помещать различные технические данные, диаграммы, таблицы - на свободном поле чертежа, они могут быть расположены:

  • рядом с графическим обозначением

  • внутри графического обозначения

  • над линиями связи

  • в разрыве линий связи

  • рядом с концами линий связи

  • на свободном поле схемы

Текстовые данные, относящиеся к линиям, ориентируют параллельно горизонтальным участкам соответствующих линий. При большой плотности допускается вертикальное ориентирование данных.

  1. На схеме около условных графических обозначений элементов, требующих пояснения в условиях эксплуатации (например, переключателей, потенциометров, регуляторов и т.п.) помещают соответствующие надписи, знаки или графические обозначения; те из них, которые будут отмаркированы на изделии - на схеме заключают в «» и на поле схемы приводят соответствующие указания.

  2. Допускается помещать необходимые технические, указания, например, требования о недопустимости совместной прокладки некоторых проводов, жгутов, кабелей, величины минимальных расстояний между проводами; данные о специфичности прокладки и защиты проводов и т.д.

  3. Можно выполнять комбинированные схемы по своим правилам (пункт 2.8 ГОСТ 2.701-84). Термины смотреть в приложении 1 ГОСТ 2.701-84.

Правила выполнения принципиальных электрических схем

  1. На принципиальных схемах изображают все электрические элементы или устройства, необходимые для осуществления и контроля в изделии заданных электрических процессов, все электрические связи между ними, а так же электрические элементы, соединители, зажимы и т.п., которыми заканчивают входные и выходные цепи.

  2. На схеме допускается изображать соединения и монтажные элементы, устанавливаемые в изделии по конструктивным соображениям.

  3. Схемы выполняют для изделия, находящегося в отключенном положении. В технически обоснованном случае допускается отдельные элементы схемы, изображать в выбранном рабочем положении с указанием на поле схемы, режима, для которого изображены эти элементы.

  4. Элементы и устройства, графические обозначения которых установлены в стандартах ЕСКД, изображают на схемах в виде этих графических обозначений.

  5. Элементы, и устройства, использующиеся в изделии частично, допускается изображать на схеме неполностью, ограничиваясь изображением только используемых частей или элементов.

  6. Элементы и устройства, изображают на схеме совмещенным или разнесенным способом. При совмещенном способе составные части элементов или устройств изображают на схеме в непосредственной близости друг от друга. При разнесенном способе составные части элементов или устройств изображают на схемах в разных местах таким образом, чтобы отдельные цепи изделия были изображены наиболее наглядно. Разнесенным способом допускается изображать все и отдельные элементы и устройства.

  7. При выполнении схем рекомендуется пользоваться строчным способом. При этом условные графические обозначения элементов или их составных частей, входящих в одну цепь, изображают последовательно друг за другом по прямой, а отдельные цепи -рядом, образуя параллельные (горизонтальные или вертикальные) строки. При выполнении схемы строчным способом допускается нумеровать строки арабскими цифрами.

  8. При изображении на одной схеме различных функциональных цепей допускается различать их толщиной линий (рис. 1.2). На одной схеме рекомендуется применять не более 3 размеров линий по толщине. При необходимости на поле схемы помещают соответствующие указания. Для упрощения схемы допускается несколько несвязанных линий, связи сливать в линию групповой связи, но при подходе к контактам (элементам) каждую линию связи изображают отдельной линией. При необходимости разветвлений их количество указывают после порядкового номера через дробную черту.

Рис. 1.2. Различная толщина линий разных функциональных цепей

  1. Каждый элемент должен иметь позиционное обозначение с порядковыми номерами Rl, R2, C1, C2.

  2. Порядковые номера должны быть присвоены в соответствии с последовательностью расположения элементов или устройств на схеме сверху вниз в направлении слева направо. При необходимости допускается изменять последовательность присвоения порядковых номеров в зависимости от размещения элементов в изделии, в направлении прохождения сигналов или функциональной последовательности процесса. Позиционные обозначения проставляются на схеме рядом с условно графическими обозначениями с правой стороны или над ними.

  3. При изображении на схеме элемента разнесенным способом позиционное обозначение элемента проставляют около каждой составной части (рис. 1.3).

Рис. 1.3. Разнесенный способ обозначения элементов

  1. На принципиальной схеме должны быть однозначно определены все элементы, входящие в состав изделия и изображенные на схеме. Данные об элементах должны быть записаны в перечне элементов. Допускается в отдельном случае установленные в ГОСТах или в отраслевых стандартах все сведения об элементах помещать около графического обозначения.

Упрощенный способ обозначения для резисторов:

0-999 Ом- без указания единицы измерения

1×103 – 999×103 Ом – «К»

1×106 – 999×106 Ом – «М»

Св. 1×109 Ом – «Г»

Для конденсаторов:

0 – 9999×10-12 Ф – без указания единиц измерения

1×10-8 до 9999×10-6 – мк

  1. На схеме следует указывать обозначение выводов (контактов) элементов, нанесенные на изделие, или установленных в их документации. Если нигде обозначение выводов не указано, то допускается условно присваивать им обозначение на схеме, повторяя их в дальнейшем в соответствующем КД. При условном присвоении обозначений выводам (контактам) на поле схемы помещают соответствующие пояснения.

  2. На схеме рекомендуется указывать характеристики входных и выходных цепей (f, U, I, R, L и т.п.), а также параметры, подлежащие измерению на контрольных гнездах, на контактах или указывать наименование цепей или контрольных величин.

  3. Если изделия заведомо предназначены для работы только в определенном изделии, то на схеме допускается указывать адреса внешних соединений входных и выходных цепей данного изделия: Адрес должен обеспечивать однозначность присоединения, например, если выходной контакт изделия должен быть соединен с 5 – м контактом 3 – го соединителя устройства А, то адрес должен быть записан следующим образом: А-ХЗ: 5

  4. Характеристики входных и выходных цепей изделия, а также адреса их внешних подключений рекомендуется записывать в таблицы (рис. 1.4) помещаемые взамен условных графических обозначений входных и выходных элементов - соединителей, плат и т.д.

Контакт

Цепь

Адрес

1

f=0,3-3 кГц; RН=600 Ом

=А1-Х1:1

2

UВЫХ=0,5 В; RН=600 Ом

=А1-Х1:2

3

UВЫХ=+60 В; RН=500 Ом

=А1-Х1:3

4

UВЫХ=+20 В; RН=1 кОм

=А1-Х1:4

Рис. 1.4. Оформление соединителей

Каждой таблице присваивают позиционное обозначение элементов взамен графического обозначения - над таблицей указывается обозначение элемента. Допускается выполнять разнесенным способом. Порядок расположения контактов в таблице определяется удобством построения схемы.

  1. При изображении на схеме элементов, параметры которых подбирают при регулировке, около позиционного обозначения этих элементов на схеме и в перечне элементов проставляют * (R1*…), а на поле схемы делают надпись *Подбирают при регулировании.

  2. На поле схемы допускается помещать указания о марках, сечениях и расцветках проводов и кабелей (многожильных проводов, электрических шнуров), которыми должны быть выполнены соединения элементов, а также указания о специфических требованиях к электромонтажу данного изделия.

1.4 Лабораторное задание

Необходимо получить задание у преподавателя. Стоит обратить внимание, что схемы не соответствуют требованиям ЕСКД.

При выполнении лабораторного задания необходимо опираться на первоначальные навыки, приобретенные на практических занятиях.

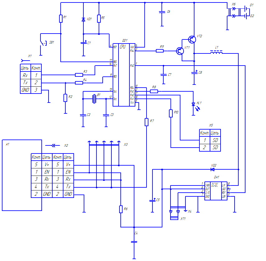
На рис. 1.5 представлен пример схемы электрической принципиальной, выполненной согласно, требованиям ЕСКД.

1.5 Контрольные вопросы.

1.Какие правила выполнения условно-графических обозначений (УГО) микросхем?

2. Какие правила выполнения УГО соединителей?

  1. Какие правила проставления буквенно-цифрового обозначения (БЦО) элементов?

Рис. 1.5. Схема, выполненная по требованиям ЕСКД