Введение
Развитие народного хозяйства требует увеличения производства металла, улучшения его качества, увеличения ассортимента изделий. При больших масштабах производства металлов совершенно небезразлично, с какими затратами энергии, материалов будет получена каждая тонна чугуна, стали и различных других цветных металлов. Эта задача не может быть решена без постоянного совершенствования принципов работы и конструкции металлургических печей. Высокие скорости процессов требуют ликвидации ручного труда по обслуживанию печей и управлению тепловым режимом. В последние годы широко внедряется механизация и автоматизация многих операций по загрузке, выгрузке, транспортированию горячего металла. Оптимизация параметров металлургического процесса - температуры, расхода сырья, состава печной атмосферы (среды), давления и многих других, осуществляется с помощью современных средств контроля технологических и теплотехнических процессов.
Конструкция промышленных печей развивается в направлении интенсификации процессов теплообмена при непрерывном повышении уровня их автоматизации и механизации. При этом постоянно растущая производительность машиностроительных заводов предъявляет серьёзные требования к работе промышленных печей.
В современном машиностроении широко применяются различные плавильные и нагревательные устройства (печи), а в таких цехах, как литейные и термические, они являются основным оборудованием и используются для плавления чёрных и цветных металлов, сушки литейных форм и стержней, нагрева для термической и химико-термической обработки (закалки, нормализации, отжига, отпуска, цементации). В прокатных и кузнечно-прессовых цехах печи применяются для нагрева металлов перед обработкой давлением.
При огромном разнообразии промышленных печей общими для всех них являются процессы превращения какого-либо вида энергии в тепловую и передачи тепла нагреваемому материалу. При этом процессу теплообмена должны быть подчинены горение топлива - превращение химической энергии в тепловую, а в электрических печах - превращение электрической энергии в тепло, движение газов в рабочем пространстве печей и т.д. Конструкция печи в целом и её отдельные элементы должны обеспечивать оптимальные условия протекания теплообменных процессов для получения наибольшего теплового потока к обрабатываемому материалу.
Использование электрической энергии в печах позволяет значительно шире применять автоматическое регулирование процессов нагрева и плавления, а также повышает качество продукции. Автоматизированные системы управления, базирующиеся на современных научных достижениях в области технической кибернетики, применении экономико - математических методов, с широким использованием средств вычислительной техники, являются мощным средством повышения производительности труда и качества выпускаемой продукции, значительно экономят материальные, энергетические и трудовые ресурсы.
Развитие систем автоматизации литейного производства от простейших локальных систем автоматического контроля и регулирования до современных автоматизированных систем управления (АСУ) на основе электронно - вычислительных машин является одним из наиболее действенных средств мобилизации резервов дальнейшего повышения технико - экономических показателей металлургических процессов и производства отливок.
Поэтому рассмотренная в данной курсовой работе
локальная автоматизация дуговой печи на примере ДСП-25 (дуговой сталеплавильной
печи емкостью 25 тонн,)может иметь практическое применение, так как
автоматизация позволяет повысить эффективность производства за счёт устранения
ручного труда, качество выпускаемой продукции; позволяет рационально
использовать оборудование и материалы, сократить численность рабочего персонала
и облегчить условия труда. В то же время локальная система автоматизации
повышает культуру производства, качество труда и эффективность использования
оборудования.
І. Основная
часть
1.1 Назначение технологического процесса,
подлежащего автоматизации
Прежде чем разрабатывать систему автоматического управления или регулирования, необходимо ознакомиться с технологическими особенностями объекта управления.
Объектом регулирования могут быть различные устройства для осуществления производственных процессов, энергетические и силовые установки, летательные аппараты и транспортные механизмы, специальные установки и устройства, в которых осуществляется регулирование определённых величин по заданным законам управления.
В данном курсовом проекте объектом управления
является дуговая электросталеплавильная печь
.
Электросталеплавильные печи имеют преимущества по сравнению с другими плавильными агрегатами. В электропечах можно быстро нагревать, плавить и точно регулировать температуру металла, создавать окислительную, восстановительную, нейтральную атмосферу или вакуум. В этих печах можно выплавлять сталь и сплавы любого состава, более полно раскислять металл с образованием минимального количества неметаллических включений - продуктов раскисления. Поэтому электропечи используют для выплавки конструкционных сталей ответственного назначения, высоколегированных, инструментальных, коррозионностойких (нержавеющих) и других специальных сталей и сплавов. Инструментальная сталь - сталь, идущая на изготовление режущего, измерительного, штампового и другого инструмента. Легированная сталь - сталь, которая помимо обычных примесей (С, Mn, S, P), содержит и другие (легирующие) элементы (хром, никель, молибден, вольфрам, ванадий, титан и др.), либо кремний или марганец в повышенном против обычного количестве. При суммарном содержании легирующих элементов до 2% сталь считается низколегированной, от 2,5 - 10% - среднелегированной, более 10% - высоколегированной.
Электросталеплавильному способу принадлежит ведущая роль в производстве качественной и высоколегированной стали. Благодаря ряду принципиальных особенностей этот способ приспособлен для получения разнообразного по составу высококачественного металла с низким содержанием серы, фосфора, кислорода и других вредных и нежелательных примесей и высоким содержанием легирующих элементов, придающих стали особые свойства - хрома, никеля, марганца, кремния, молибдена, вольфрама, ванадия, титана, циркония и других элементов.
Дуговая печь - промышленная печь, в которой теплота электрической дуги используется для плавки металлов и других материалов. По способу нагрева дуговые печи делят на печи прямого действия (дуга горит между электродом и нагреваемым телом), печи косвенного действия (дуга горит между электродами) и печи с закрытой дугой (дуга горит под слоем твёрдой шихты). Наибольшее применение в промышленности (главным образом для выплавки стали) находят дуговые печи первого типа.
В этих печах в качестве источника теплоты
используют электрическую дугу, возникающую между электродами и металлической
шихтой. Дуговая электросталеплавильная печь (рисунок 1) питается трёхфазным
переменным током и имеет 3 цилиндрических электрода 9, изготовленных из
графитовой массы. Электрический ток от трансформатора гибкими кабелями 7 и
медными шинами подводится к электрододержателям 8, а через них к электродам 9.
Между электродами и металлической шихтой 3 возникает электрическая дуга,
электроэнергия превращается в теплоту, которая передаётся металлу и шлаку
излучением. Рабочее напряжение 180 - 600В, сила тока 1 -10кА. Во время работы
печи длина дуги регулируется автоматически путём вертикального перемещения
электродов. Печь имеет стальной сварной кожух 4. Кожух печи изнутри футерован
теплоизоляционным и огнеупорным кирпичом 1, который может быть основным
(магнезитовый, магнезитохромовый) или кислым (динасовый). Подина 12 печи
набивается огнеупорной массой. Плавильное пространство ограничено стенками 5,
подиной 12 и сводом 6, изготовляемым также из огнеупорного кирпича и имеющим
отверстия для хода электродов. В стенках печи имеется рабочее окно 10,
предназначенное для управления ходом плавки и летка для выпуска готовой стали
по желобу 2 в ковш.
Рисунок 1.1.1 - Схема дуговой электрической
плавильной печи.
Печь загружают при снятом своде. Механизмом 11 печь может наклоняться в сторону загрузочного окна и летки. Емкость дуговых электропечей 0,5-400 тонн. В нашем случае ёмкость печи составляет 25 тонн. Дуговые печи могут иметь основную или кислую футеровку. В металлургических цехах обычно используются дуговые электропечи с основной футеровкой, а в литейных цехах - с кислой.
Электрические печи с кислой футеровкой обычно используются в литейных цехах при выплавке стали для фасонного литья. Основным недостатком кислых печей является то, что во время плавки из металла не удаляются сера и фосфор. Планируется ввести в эксплуатацию прокатный стан для производства строительной арматуры и мелкосортовой продукции. В дальнейшем планируется освоить производство проволоки и труб большого диаметра для нефтегазовой отрасли.
Рассматриваемая нами печь является основной дуговой печью. Плавку в ней проводят на углеродистой шихте (с окислением примесей). Такую технологию чаще всего применяют для производства конструкционных углеродистых сталей. Конструкционная сталь - сталь, предназначенная для изготовления деталей машин и механизмов. Плавку проводят за 2 периода: окислительный и восстановительный. Данная технология также носит название технология плавки на свежей шихте с окислением и применяется на печах малой и средней ёмкости при выплавке качественных легированных сталей. Плавка состоит из следующих периодов (этапов):
.заправка печи;
.загрузка печи;
.плавление;
.окислительный период;
.восстановительный период;
.выпуск стали.
Заправка - исправление изношенных и повреждённых участков футеровки пода.
После заправки печи, удаления остатков металла и шлака предыдущей плавки, исправления повреждённых мест футеровки в печь загружают шихту: стальной лом (до 90 %), чушковый передельный чугун (до 10%),электродный бой или кокс для науглероживания металла и 2 - 3% извести. По окончании завалки шихты электроды опускают вниз и включают ток. Шихта под электродами плавится, металл накапливается на подине печи. Во время плавления шихты начинается окислительный период плавки: за счёт кислорода воздуха, окислов шихты и окалины окисляется углерод, железо, кремний, марганец, Вместе с окисью кальция, содержащейся в извести, окислы этих элементов образуют основный железистый шлак, способствующий удалению фосфора из металла.
После нагрева металла и шлака до 1500 - 1540oC в печь загружают руду и известь. Содержащийся в руде кислород интенсивно окисляет углерод и вызывает кипение ванны жидкого металла за счёт выделяющихся пузырьков окиси углерода. Шлак вспенивается (шлак металлургических расплавов - после затвердевания камневидное или стекловидное вещество, покрывающее при плавке поверхность жидкого металла), уровень его повышается. Для выпуска шлака печь наклоняется в сторону рабочего окна, и он стекает в шлаковую чашу. Кипение металла ускоряет нагрев ванны, удаление из металла газов, неметаллических включений, способствует удалению фосфора. Шлак удаляют, руду и известь добавляют 2 - 3 раза. В результате содержание фосфора в металле снижается до 0,01% и одновременно за счёт образования окиси углерода при кипении уменьшается содержание углерода. Когда содержание углерода становится меньше заданного на 0,1%, кипение прекращают и полностью удаляют из печи шлак. Этим заканчивается окислительный период плавки.
Восстановительный период плавки включает раскисление металла, удаление серы и доведение химического состава до заданного. После удаления окислительного шлака в печь подают ферромарганец в количестве, обеспечивающем заданное содержание марганца в стали, а также производят науглероживание, если выплавляют высокоуглеродистые стали (до 1,5%).
Затем в печь загружают флюс, состоящий из извести, плавикового шпата и шамотного боя. Флюс - материал, вводимый в плавильные печи или ковши для образования жидких шлаков, очищающих металл от нежелательных примесей. После расплавления флюсов и образования шлака в печь вводят раскислительную смесь, состоящую из извести, плавикового шпата, молотого кокса и ферросилиция. Молотый кокс и ферросилиций вводят в порошкообразном виде. Они очень медленно проникают через слой шлака. В шлаке восстанавливается закись железа
(1)
При этом содержание закиси железа в шлаке снижается, и она из металла согласно закону распределения начинает переходить в шлак. Этот процесс называют диффузионным раскислением стали. Раскислительную смесь вводят в печь несколько раз. По мере раскисления и понижения содержания FeO цвет шлака изменяется, и он становится почти белым. Раскисление под белым шлаком длится 30 - 60 минут.
Во время восстановительного периода сера удаляется из металла, что объясняется высоким (до 55 - 60%) содержанием CaO в металле и низким (менее 0,5%) содержанием FeO. Это способствует интенсивному удалению серы из металла.
По ходу восстановительного процесса берутся пробы для определения химического состава металла. При необходимости в печь вводят ферросплавы для достижения заданного химического состава стали. Когда достигнуты заданные состав металла и температура, выполняют конечное раскисление стали алюминием и силикокальцием. После этого следует выпуск металла из печи в ковш.
При выплавке легированных сталей в дуговых печах
в сталь вводят легирующие элементы в виде ферросплавов. Порядок ввода
определяется сродством легирующих элементов к кислороду. Никель и молибден
обладают меньшим сродством к кислороду, чем железо, их вводят в период плавления
или в окислительный период. Хром легко окисляется, и его вводят в
восстановительный период; кремний, ванадий, титан - перед выпуском металла из
печи в ковш, так они легко окисляются.
1.2 Выбор параметров, подлежащих контролю,
регулированию, сигнализации
Любой технологический процесс характеризуется физическими величинами, называемыми показателями процесса. Для одних процессов показатели могут быть постоянными, для других допускается их изменение в заданных пределах по определенному закону. Физические показатели объекта, которые преднамеренно изменяются или сохраняются неизменными в процессе управления, называются управляемыми величинами (регулируемыми координатами).
Управляемый объект и управляющее устройство
(т.е. устройство для реализации целенаправленных воздействий) образуют систему
автоматического управления.
Таблица 1 - Характеристика входов и выходов
дуговой плавильной печи как технологического объекта управления
Величина
Технологическая
характеристика величины
Входные
величины Возмущения на входе: а) контролируемые б) неконтролируемые
Возмущения: электрического режима технологического и теплотехнического
характера Управляющие воздействия: при автоматическом режиме управления при
ручном управлении
Изменение
напряжения в сети электропитания, обгорание электродов, изменение нагрузки
отдельных фаз трёхфазной сети электропитания Короткие замыкания при обвалах
плавящейся шихты и обрывы дуг в период плавления; изменение свойств шихты
(состав, крупность куска) и огнеупорной футеровки Возникают из - за обвалов
шихты в период плавления, кипения металла в периоды с жидкой ванной,
обгорания электродов, подъёма уровня металла по мере плавления, колебаний
сопротивления дугового промежутка, вызванных изменением температурных условий
в зоне дугового разряда Связаны с нестабильностью состава шихты,
нестационарностью протекания физико - химических реакций в печи, введением
присадок, износом кладки, выбиваниями и подсосом газов в печь Полезная
электрическая мощность, темп ввода электроэнергии в печь, напряжение дуги, её
длина (напряжение питающего тока) и ток фазы; а также электромагнитное
перемешивание в печи, расход кислорода на продувку Выполнение технологических
операций по проведению окислительного и восстановительного периодов, по
поддержанию шлакового режима и вводу добавок по ходу плавки; а также состав
шихты, количество и состав присадок (для придания заданных свойств металлу)
Выходная
величина
Производительность
печи, химический состав и температура металла, удельный расход электроэнергии
Регулируемые параметры для нашего объекта
управления:
сопротивление дуги и примыкающего участка
электрода;
количество электроэнергии, израсходованной в
течение заданного времени;
время периода плавки, температура футеровки;
давление газов.
Мы будем наиболее подробно рассматривать
регулируемый параметр - давление газов в рабочем пространстве печи (управляемая
величина). Величину давления мы наблюдаем с помощью датчика - дифманометра.
Управляющей величиной является положение шибера, % хода исполнительного
механизма. Возмущения технологического характера: нестабильность состава шихты,
нестационарность протекания физико - химических реакций в печи, выбивание и
подсос газов в печь. Неконтролируемым возмущением в данном случае является
изменение свойств шихты (состав, крупность куска) и огнеупорной футеровки. В
зависимости от свойств загружаемого в печь материала, химические реакции будут
протекать по - разному с разным количеством выделяемых в печь газов.
.3 Описание функциональной схемы
технологического процесса
Для управления технологическими параметрами в
ДСП схемой предусматривается (рис. 56):
контроль уровня сыпучих материалов: извести,
раскислителей и легирующих добавок в основных резервных и расходных бункерах.
Обычно контроль осуществляется позиционными
датчиками, которые фиксируют максимальный и минимальный уровни материалов в
бункерах.
контроль уровня и наличия материала (веса) в
загрузочном бункере для подачи материала через загрузочный люк в ДСП.
В качестве датчика используются тензометрические
преобразователи. Загрузочный люк обычно закрыт, при открытии люка включается
азотная завеса.
измеряется вес шлакообразующих, извести, руды
в расходных бункерах при подаче их в загрузочные емкости.
В качестве датчиков веса используются
тензометрические устройства, которые устанавливаются на специальных опорах под
бункерами (по три на каждый бункер).
управление дозаторами для подачи нужного
сыпучего материала в печь в определенные периоды плавки.
устройство для подачи определенной массы
материала в печь.
Как правило, в ДСП используются индивидуальные
схемы управления дозированием материала.
Подача материалов из расходных бункеров в
загрузочные осуществляется ленточными транспортерами, управление которыми
сблокировано с управлением питателями для каждого компонента по схеме: выбор
расходного бункера включение питателя с контролем отбираемого веса
включение ленточного транспортера для передвижения материала в загрузочный
бункер.
Расходных бункеров много, загрузочный бункер
только один.
измерение температуры огнеупорной кладки в
районе горения дуг каждой фазы. Для защиты огнеупорной кладки от перегрева в
районе горения дуг устанавливаются водоохлаждаемые панели.
измеряется температура жидкого металла с
помощью стационарно установленной термопары одним из рассмотренных ранее
методов.
Кроме данного метода, измерение температуры
металла в конце расплавления и перед выпуском металла осуществляется
термопарами погружения (ручным замером). Такой метод измерения позволяет контролировать
массу первичного шлака, который удаляется из печи («скачивается») по
расплавлении шихты.
измеряется и регистрируется температура
охлаждающей воды, используемой для охлаждения продувочной фурмы (датчик ТСМ).
Для интенсификации окислительных процессов в ДСП
металл после расплавления шихты продувается кислородом.
ДСП-180 ОАО ММК дополнительно снабжены
газокислородными горелками-фурмами. Через них можно подать в печь газ, сжигая
который, можно обеспечить плавку металла.
измеряется температура воды, используемой для
охлаждения свода и амбразур для ввода электродов в печь и одновременно
температуры воды, используемой для охлаждения газоотводящего патрубка для
отвода плавильных газов из печи.
Для каждого из названных элементов (3-4 датчика)
используются индивидуальные датчики для контроля систем охлаждения (для
предотвращения выпадения солей в патрубках).
измеряется температура охлаждающей воды на
сливе из каждой водоохлаждаемой панели, установленной в районе горения дуг.
В качестве датчиков используются термометры
сопротивления. Все температуры воды на сливе каждого элемента протоколируются
(фиксируются) системой централизованного контроля и заносятся в базу данных.
измеряется температура кладки днища ДСП в
районе горения дуг каждой фазы, используемой на охлаждение элементов нижнего
строения печи.
По разности температур на входе и выходе каждого
охлаждаемого элемента можно судить об интенсивности охладителя и соответственно
регулировать расход охлаждающей воды.
регулирование расхода охлаждающей воды.
Аналогично с этой же целью измеряется
температура охлаждающей воды на входе для элементов верхней части ДСП.
Вместо температуры можно использовать датчики
давления.
, 16 измеряется расход охлаждающей воды на
элементы нижнего и верхнего уровня печи.
, 17’ регулируется расход охлаждающей воды на
элементы верхнего и нижнего строения печи.
, 19 измеряется и регулируется положение
продувочной кислородной фурмы относительно жидкой ванны металла.
В качестве датчика первичного положения
продувочной фурмы используется (аналогично для конвертерного производства)
импульсный трансформатор.
Регулирование положения продувочной фурмы
осуществляется по известным схемам. Рациональным положением фурмы является ее
расположение на границе шлак-металл.
, 25 измеряется давление кислорода на
продувочную фурму. Этот технологический параметр очень важен при использовании
кинетической энергии струи кислорода для перемешивания ванны. Кроме того,
давление кислорода используется в системе аварийной отсечки при нарушении
технологического режима.
Учитывая, что кислород является дорогостоящим
продуктом, измеряемое давление используется для коррекции действительного
расхода по давлению кислорода и этот параметр является хозрасчетным.
измеряется и регистрируется температура
кислорода, подаваемого на газокислородные фурмы.
Этот импульс используется также для коррекции
расхода по температуре.
измеряется и регистрируется расход кислорода
на продувочную фурму.
В начале окислительного период плавки кислород
является основным источником тепла, за счет экзотермических реакций окисления
примесей расплава металла. В этот период лектрическая мощность, подводимая к
печи, значительно (на 60-70%) уменьшается по сравнению с максимальной мощностью
периода расплавления.
измеряется и регистрируется количество
кислорода, подаваемое в ДСП в период плавки.
Количество кислорода, поданного в ДСП,
используется для прогнозирующих расчетов содержания углерода в расплавленном
металле. По количеству кислорода возможно прекращение продувки металла и
переход к периоду рафинирования (к восстановительному периоду).
регулируется расход кислорода на продувочные
фурмы и газокислородные фурмы.
Регулирование осуществляется по
пропорционально-интегральному закону с использованием контроллера.
аварийная отсечка кислорода.
отсечка кислорода осуществляется быстроходными
исполнительными или пневматическими или гидравлическими исполнительными
механизмами.
27 измеряется напряжение питания каждого
электрода с низкой стороны печного трансформатора.
Параметр используется в схеме регулирования
энергетического режима в каждой фазе питающего напряжения.
Для измерения напряжения и гальванического
разделения цепей питания и контроля используются измерительные трансформаторы
напряжения ИТН.
измеряется и регистрируется величина рабочего
тока в каждой фазе печного трансформатора.
Величина рабочего тока в каждой фазе при
выбранной ступени напряжения питания зависит от длины дуги. Управление
величиной рабочего тока осуществляется путем перемещения электрода (изменения
длины дуги).
Для гальванического разделения силовых цепей и
измерительных каналов схемы управления применяются токовые трансформаторы ТТ
(катушки Роговского).
контролируется положение каждого электрода
относительно определенного фиксированного уровня.
В процессе электроплавки электроды постепенно
сгорают и разрушаются. Поэтому за положением электрододержателей установлен
жесткий контроль крайних положений, ограниченных концевыми выключателями.
управление перемещением каждого электрода.
Это необходимо для управления подводимой
электрической мощностью для выбранной ступени напряжения. Перемещение электрода
на современных печах осуществляется с помощью реечных механизмов или
гидравлическими системами.
В процессе плавки, особенно в период
расплавления, дуги горят неустойчиво. Для ликвидации обрывов дуги и
технологических коротких замыканий скорость перемещения электрода должна быть
достаточно большой (автоматический режим 80-120 мм/мин, ручной режим до 300
мм/мин).
контролируется текущее положение
переключателей ступеней печного трансформатора.
управление положением переключателя ступеней
печного трансформатора.
Управление осуществляется дистанционно или
автоматически в зависимости от определителя стадий или периода плавки.
В технологические периоды плавки управление
переключателем ступеней осуществляется в зависимости от температурного режима.
измеряется напряжение, подводимое к печному
трансформатору с высокой стороны (более 10кВт).
измеряется величина тока печного трансформатора
в каждой фазе.
контролируется химический состав металла в
ДСП.
Контроль осуществляется отбором проб и
химическим анализом этих проб. Это связано с определенными трудностями.
Поэтому разработаны несколько методов
непрерывного контроля состава металла.
Во Франции на опытной лабораторной печи
используется метод спектрального анализа, суть которого заключается в
возбуждении дуги от специального электрода и по излучению дуги контролируется
состав (Mn, Si, S, P).
В Японии для возбуждения дуги используется
мощный рубиновый лазер.
Недостаток методов: так как в печной атмосфере
есть СО и СО2, то углерод этих газов искажает показания приборов.
контролируется методом отбора проб состав
первичного (после окислительного периода) и вторичного (конечного) шлака,
который обеспечивает требуемый процесс дефосфорации и десульфарации.
контролируется химический состав металла с
использованием современных технических средств. Для ускорения процесс
определения состава металла современные квантометры устанавливаются на
мобильные установки (автомобили) и размещаются непосредственно в цехе.
контролируется состав отходящих плавильных
газов на содержание СО, СО2 и Н2.
Данные анализы используются для прогнозирования
содержания углерода.
контролируется температура отходящих
плавильных газов с использованием термопары.
По температуре отходящих газов можно косвенно
определить тепловое состояние рабочего пространства ДСП.
, 41 контролируется и регулируется давление в
рабочем пространстве ДСП.
.4 Описание принципиальной электрической схемы
Основными элементами, которые имеются во всех
конструкциях регуляторов мощности, являются элемент измерения и сравнения 2,
усилительный элемент 3, исполнительный механизм 4 и задающий элемент 5. Элемент
6-9 предусматриваются в более совершенных и сложных регуляторах. Элемент 6
осуществляет отрицательную обратную связь по скорости исполнительного механизма
4. Элемент 7 образует отрицательную обратную связь, охватывающую усилительный
элемент 3 и формирующую закон регулирования. В некоторых регуляторах
предусматривается программное устройство 8, изменяющее степень воздействия
обратных связей 6 и 7. Элемент 9 осуществляет дополнительную связь между
объектом регулирования 1 и элементом 2, изменяя результаты сравнения в
зависимости от недобора или превышения мощности.
II. Расчетная
часть
2.1 Расчет расхода с помощью сужающего
устройства
Таблица 1.
№
Наименование
и размерность параметра
Обозначен
Исходные
данные Измеряемая
среда
газ
2
Диаметр
трубопровода при 20°С, мм
D20
790
3
Диаметр
отверстия диафрагмы при 20°С, мм
d20
440
4
Давление
воды перед диафрагмой (абсолют.),МПа
p
123
5
Температура
воды, °C
t
52
6
Перепад
давления на диафрагме, кПа
Δp
265
7
Тип
диафрагмы
-
С
угл. отбором Δp
8
Материал
трубопровода
-
Сталь
30
9
Состояние
внутренней поверхности трубопровода
-
С
незначительным налетом ржавчины
10
Межповерочный
интервал диафрагмы, год
τ
п.п
3
11
Материал
диафрагмы
-
15Х12ЕНМФ
12
Местное
сопротивление перед диафрагмой
-
Затвор
13
Длина
прямолинейного участка трубопровода перед диафрагмой, м
L1
7,6
14
Смещение
оси диафрагмы относительно оси трубопровода, мм
ex
4,2
15
Толщина
диска диафрагмы, мм
ЕД
6
Таблица 2.
Компонент
CO2
CO
H2
CH4
N2
1. Диаметр паропровода при 30 °С D, мм
= D20 [1+
γ(t
− 20)];
γ =10−6
[ae +10−3tbe −10−6t2ce
];
γ = 10−6[10,2
+10−3∙52∙10,4 −10−6∙522∙5,6]
= 10−6 [10,2+0,5408−0,0151] = . Диаметр отверстия диафрагмы при 30 °С d, мм
=
d20 [1+
γ(t
− 20)];
γ
=10−6
[ae +10−3tbe −10−6t2ce
];
γ
=10−6[9,8
+10−3∙52∙3 −10−6∙522∙0]
= 10−6 [9,8+0,156−0] =
=
10−6 ∙ 9,956=0,000009956= 440[1+0,000009956∙(52-20)
] = 440,14 мм
.
Относительный диаметр отверстия диафрагмы β
β = d / D
β = 440,14
/790,27 = 0,5 мм
.
Плотность газа при рабочих условиях ρ, кг/м3
ρϕ = ρd+ ρп= ρd+ ϕρн.п.
ρϕ =
0,016+9,107∙0,39 = 3,55
.
Вязкость газа при рабочих условиях μ, Па∙с
μ =
17,43х10-6 Па∙с.
.
Показатель адиабаты k
7. Коэффициент скорости входа Е
Е= 1/(1- β4)½
Е = 1 / (1-0,54) ½
= 1/(1-0,0625)0,5 = 1/0,9682 = 1,0327
. Коэффициент истечения при числе Рейнольдса Re →
∞ С∞
С∞ = 0,5959+0,0312∙0,52,1−0,1840∙0,58=0.5959+0.0072-0.0007=0.6024
. Эквивалентная шероховатость трубопровода Rш,
мм (см. в табл.)ш = 0,2 мм
. Поправка на влияние шероховатости стенки ИТ, Kш
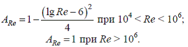
при ARe = 0,5
ш
=1+ β4r0ARe
0 =
0,07∙lg(0,2∙104 / 790,271) - 0,04 = 0,0282-0,04 = 0,0118ш
= 1+0,54 ∙(- 0,0118) ∙ 0,5 = 0,9996 мм
. Поправка на притупление входной кромки
диафрагмы Kп
к =
0,195 - (0,195 - 0,05) (1-2,7-3/3) (3/3) = 0,195 - 0,145∙0,6297=
= 0,195 - 0,0913 = 0,1037п = 1,0547 -
149∙0,1037 / 440,14 = 1,0547 - 0,05555 ∙ = 0,9992≈1мм
. Коэффициент расширения среды
ε = 1
. Массовый расход при Re → ∞
qm ∞, кг/с
m
∞ = ЕС∞КшКп
ε(πd2/4)(2ρ∆р)½m
∞ = 1,0327 ∙ 0,6024 ∙0,9996 ∙ 0,9992∙
0,999∙(3,14∙0,4402/4)∙(2∙3,55∙265000)0,5
= 129.39≈129 кг/с
14. Число Рейнольдса Rе∞
е∞ = 4∙129,39 / 3,14 ∙
17,43∙10-6 ∙ 0,7902 = 517,56/43,24∙ 10-6
= 11,9694 ∙ 106
. Поправка на конечность числа Рейнольдса KRe
. Действительное число Рейнольдса Re
e = Rе∞∙
KRe
e = (11,9694 ∙
10-6 ) ∙ 1,001 = 11,9815 ∙ 10-6
17. Коэффициент ARe = 1
. Действительный массовый расход qm,
кг/с
m = 129,39 ∙
1,001 ∙ 0,9996/0,9996 = 129,52 кг/с
Таблица 3.
Результаты расчета расхода газа
№
Наименование,
обозначение и размерность параметра
В
Величина
1
Диаметр
паропровода при 20 °С D, мм
790,27
2
Диаметр
отверстия диафрагмы при 20 °С d, мм
440,14
3
Относительный
диаметр отверстия диафрагмы β
0,5
4
Плотность
газа при рабочих условиях ρ, кг/м3
3,55
5
Коэффициент
скорости входа Е 6
Коэффициент
истечения при числе Рейнольдса, Re → ∞ С∞
0,6024
7
Эквивалентная
шероховатость трубопровода Rш, мм
0,2
8
Поправка
на влияние шероховатости стенки ИТ, Kш при ARe = 0,5
0,9996
9
Поправка
на притупление входной кромки диафрагмы Kп
0,9992
10
Коэффициент
расширения среды ε
0,999
11
Массовый
расход при Re → ∞ qm ∞, кг/с
129
12
Число
Рейнольдса Re∞
11,9694
∙ 106
13
Поправка
на конечность числа Рейнольдса KRe
1.0001
14
Действительное
число Рейнольдса Re
11.9815
∙ 106
15
Коэффициент
ARe
1
16
Действительный
массовый расход qm, кг/с
129.39
2.2 Расчет измерительной среды моста КСМ-4
Рассчитать сопротивление резисторов
измерительной схемы автоматического уравновешенного моста типа КСМ-4
Таблица 4.
Tmin
, °C
100
Tmax
, °C
2,0
Тип
термометра
500П
U,
В
6,3
Rл,
Ом
2,5
R2=R3,
Ом
300
Rр,
Ом
126
R4,
Ом
4,5
Rш,
Ом
315
Imax,
мА
7
1. По градуировочным таблицам находим
минимальные и максимальные сопротивления
Rt°min = 298,20 Омt°max
=977,65 Ом
2. Определяем вспомогательные величины P и
q
P = Rл
+ R2 - Rt°min
- R4
= 2,5 + 300 - 298,20 - 4,5 = -0,2 Ом
q = - [Rл
· (Rt°min + R4)
+ R2 · (Rt°max + R4)]
= - [2,5 · (298,20 + 4,5) + 300 · (977,65 +
4,5)] = - (756,75+ 294645) = - 295401,75
3. Находим сопротивление резистора
R1 = - P/2 + ((P/2) - q)0,5
1
= - (-0,2/2) + ((-0,2/2) + 295401,75)0,5 = (295401,75)0,5
= 543,5087 Ом dff
4. Определяем общее сопротивление узла
реохорда
Rоб
= (R2/(R1 + R2 + Rл))
· (Rt°max - Rt°min)
об
= (300/(543,5086 + 300 + 2,5)) · (977,65 - 298,2) = 300/846,0086 · 679,45 =
240,9329 Ом
5. Находим приведенное сопротивление
реохорда пр
= (126 · 315)/(126 + 315) = 39690/441 = 90 Ом
6. Определяем сопротивление резистора
предназначенного для подгонки приведенного сопротивления реохорда Rпр
до требуемого значения Rоб
= (Rпр · Rоб)/(Rпр
+ Rоб)
= (90 · 240,9329)/(90 + 240,9329) = 65,5237 Ом
7. Находим максимальное и минимальное
значение напряжения питания измерительной схемы
max =
U + 0,1 · U = 6,3 + 0,63 = 6,93 Вmin = U - 0,1 · U = 6,3 - 0,63 =
5,67 В
8. Задавшись величиной максимального тока,
через термопреобразователь сопротивления I максимальное равно 4мА (для
предотвращения нагрева) определяем сопротивление резистора
Д =
Umax/Imax - (Rt°min + Rл + R4
+ Rоб + R3)
Д =
6,93/7 - (298,2 + 2,5 + 4,5 + 240,9329 + 300) = 0,99 - 845,1429 =
-845,1429
9. Находим величину минимального тока
протекающего через термопреобразователь сопротивления
min
= Umin/(Rt°max + Rл + R4 + Rоб
+ R3 + RД)
Imin = 5,67/(977,65 + 2,5 + 4,5 +
240,9329 + 300 + (-845,1429) = 5,67/680,44 = 0,00833А = 8,33 мА
10.Определяем кратность токов через
термопреобразователь сопротивления
= Imax/Imin= 7/8,33 =
0.84= 0,84 < 2
Так как кратность токов меньше двух, то
специальных мер для повышения чувствительности измерительной схемы не
требуется.
Заключение
В ходе выполнения курсового проекта, я закрепил
полученные навыки по расчету и выбору технических средств автоматизации. Так же
закрепил знания в области составления функциональных, технологических и
электрических принципиальных схем управления технологическими процессами.
Получил навыки по выполнению расчету расхода газа и погрешности. В дальнейшем
данный проект поможет мне применить знания на практике.
В процессе проектирования разработана
автоматизированная система управления технологическим процессом.
печь управление резистор
автоматический
Литература
1. Кулаков М.В. Технологические
измерения и приборы для химических производств, М. «Машиностроение» 1983 г.
. Т.Г. Зингель Приборы средства
автоматизации: Справочное пособие к практическим занятиям, курсовому и
дипломному проектированию для студентов всех специальностей и форм обучения. -
Красноярск: СибГТУ, 2000. - 260 с.
3. Техника чтения схем
автоматического управления и технологического контроля /А.С. Клюев, Б.В.
Глазов, М.Б. Миндин, С.А. Клюев; Под ред. А.С. Клюева. -3-е изд., перераб. и
доп. - М.: Энергоатомиздат, 1991.- 432 с.: ил.
. Кулаков М.В. Технологические
измерения и приборы для химических производств, М. «Машиностроение» 1983 г.
5. Номенклатурный каталог группы
предприятий Метран - 2001г
6. А.И.Емельянов, О.В.Капник
«Проектирование систем автоматизации технологических процессов» М. Энергия,
1983 г.
. Черенков «Промышленные приборы и
средства автоматизации» Л. Машиностроение, 1987 г.
. А.С. Клюев «Проектирование систем
автоматизации технологических процессов» М. Энергия, 1990 г.
. В.С. Кочетов «Автоматизация
производственных процессов в промышленности строительных материалов».
Стройиздат, Ленинградское отделение, 1996 г.
![]()
, %31,3337,3917,80,313,18
![]()
= 0.8199

=1.0001