Материал: Источники питания РЭА

Внимание! Если размещение файла нарушает Ваши авторские права, то обязательно сообщите нам

+Uвх

+

С1

С2

 

Uвых = -Uвх

+

1

Рис.3.20. Инвертирующий преобразователь напряжения на ИМС с переключаемыми конденсаторами.

Если входная пара ключей замкнута (транзисторы в проводящем со-

стоянии), С1 заряжается до напряжения Uвх. Затем во время второго полупериода следования управляющих прямоугольных импульсов конденсатор С1 отсоединяется от входа и подключается к выходу (но с противоположной полярностью). Конденсатор С2 при этом заряжается и имеет отрицательный потенциал относительно земли.

Нетрудно заметить, что организовав несколько иной порядок переключения ключей, можно осуществить повышение выходного напряжения по отношению к входному.

Достоинством преобразователей на переключаемых конденсаторах является малое число внешних элементов и отсутствие индуктивностей. К недостаткам можно отнести следующее:

1) выход схемы нестабилизирован (Uвых сильно зависит от тока нагрузки);

2)выходное напряжение нельзя регулировать плавно (Uвых всегда кратно Uвх);

3)большинство микросхем на КМОП ключах имеют ограниченный

диапазон напряжения питания, например, для ICL7662 Uвх = от +4,5 до +20 В.

Несмотря на отмеченные недостатки, преобразователи на переключаемых конденсаторах в ряде случаев оказываются весьма привлекательными, например, для того чтобы обеспечить питание операционных усилителей на плате, которая имеет однополярное питание (+5В).

ИМС МАХ680 фирмы Maxim преобразует напряжение +5 В в двуполярное ± 10 В (рис.3.21.)

 

 

 

 

 

 

 

+5 В

 

 

 

 

 

+

 

 

 

 

 

 

 

 

 

 

 

 

 

+10 В

 

 

 

 

 

 

 

 

 

 

 

 

 

 

 

 

 

 

 

 

 

 

 

 

 

 

 

 

 

 

 

 

 

U+

 

 

 

 

 

 

 

 

 

 

С1

 

 

 

 

 

 

 

 

 

 

+

 

 

 

 

22

 

 

 

 

 

 

 

 

 

 

 

 

 

 

 

 

 

 

 

 

 

 

 

 

 

 

 

 

 

 

 

 

 

 

 

 

 

 

 

 

 

 

 

 

 

 

 

 

 

 

 

 

 

22

 

 

 

 

 

 

 

 

 

 

 

 

 

 

 

 

 

мкФ

 

 

 

 

MAX680

 

С3

 

мкФ

 

 

 

 

 

 

 

 

 

 

 

 

 

 

 

 

 

 

 

 

 

 

 

 

 

 

С2

+

 

 

 

 

 

 

 

U

 

 

 

 

 

 

 

 

 

 

-10 В

 

 

 

 

 

 

 

 

 

 

 

 

 

 

 

 

 

 

 

 

 

 

 

 

 

 

 

 

 

 

 

 

 

 

 

 

22

 

 

 

 

 

 

 

 

С4

 

 

 

 

22

 

 

 

 

 

 

 

 

 

 

 

 

 

 

 

 

 

 

 

 

 

 

 

 

 

 

 

 

 

 

 

 

 

мкФ

 

 

 

 

 

 

 

+

 

 

 

 

 

 

 

 

мкФ

 

 

 

 

 

 

 

 

 

 

 

 

 

 

 

 

 

 

 

 

 

 

 

 

 

 

 

 

 

 

 

 

 

 

 

 

 

 

 

 

 

 

Рис.3.21.Преобразователь напряжения +5 В в двуполярное ± 10 В на ИМС МАХ680.

AC-DC конвертеры. Являются по сути готовыми импульсными ИП. Для того чтобы получить полноценный источник питания к ИМС необходимо подключить небольшое количество внешних элементов. Выходное напряжение может быть как постоянным, так и регулируемым (плавно или дискретно).

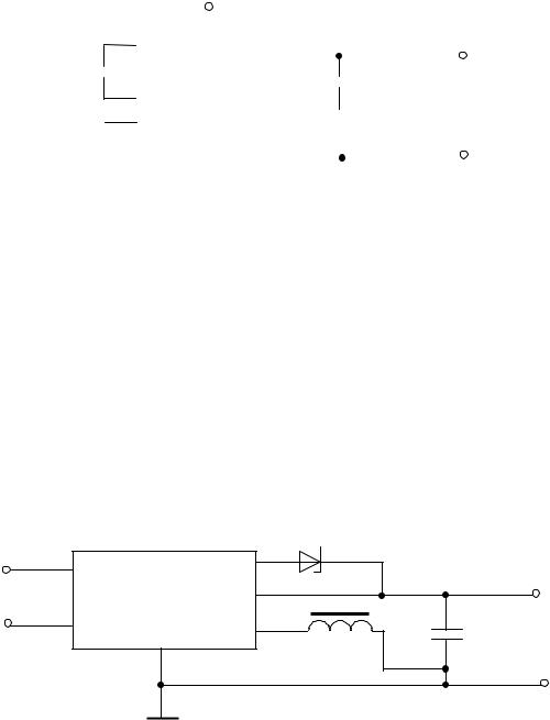
На рис.3.22. представлена схема простого импульсного ИП на AC-DC конвертере КР1182ЕМ3. На вход микросхемы может быть подано переменное напряжение 80 – 276 В (действующее значение).

 

DA

Uст

VD

 

 

 

2

8

 

 

 

U~

 

 

 

 

1182ЕМ3

4

 

 

+

80…276 В

3

1

 

+

 

 

 

 

Uвых = Uст

 

7

 

L

С

 

 

 

 

 

 

 

 

 

Рис.3.22. Импульсный источник питания на AC-DC конвертере КР1182ЕМ3.

Выходное напряжение определяется напряжением стабилизации стабилитрона. Емкость накопительного конденсатора должна быть порядка 2000мкФ. Максимальная величина выходного тока схемы (рис.3.22)

1,5 – 1,7А.

ШИМ-контроллеры. Для построения импульсных ИП достаточно широко используются ИМС ШИМ-контроллеров (однотактных и двутактных). Микросхемы данного функционального назначения являются схемами управления ключевыми транзисторами обратноходовых и прямоходовых импульсных источников питания, а некоторые из них (как, напри-

мер, PWR–SMP210 фирмы Power integration’s, inc) имеют в своем составе ключевые (регулирующие) транзисторы.

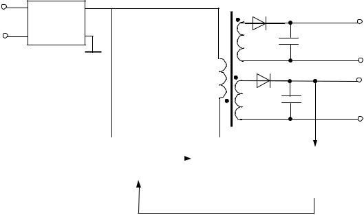
Использование ШИМ-контроллеров поясняет рис.3.23. На данном рисунке представлена схема ИП с двумя выходными напряжениями. Стабилизация

осуществляется по второму каналу (Uвых2). На рис.3.23 представлен вариант съема сигнала обратной связи непосредственно со второго выхода. Другим вариантом съема такого сигнала является использование дополнительной обмотки трансформатора и подключение ее к ШИМ-контроллеру через схему обратной связи.

U~

Выпря-

 

Сети

митель

 

 

+

Uвых1

 

 

+

Uвых2

 

 

Шим-

 

 

Ключевой

 

 

 

 

 

Схема

контроллер

 

 

транзистор

 

 

 

 

 

 

 

 

 

 

 

 

 

 

 

обратной

 

 

 

 

 

 

 

 

 

 

 

связи

 

 

 

 

 

 

 

 

 

 

 

 

 

 

 

 

 

 

 

 

 

 

 

Рис.3.23. Импульсный источник питания на микросхеме ШИМ-контроллера.

Общие значения относительно импульсных источников питания.

1. Импульсные ИП контакты, имеют малые габариты и вес, значительный КПД. Именно благодаря высокому КПД интегральные импульсные DC-DC преобразователи оказываются наиболее выгодными в мобильном оборудовании с питанием от химического источника тока. Например, напряжение 9–вольтовой батареи изменяется от 9,5 В (в начале цикла разряда) до примерно 6 В (в конце жизненного цикла). В этом случае эффективно может работать даже понижающий интегральный DC-DC конвертер на +5 В.

2.Выходные напряжения импульсных ИП содержат помимо постоянной составляющей десятки милливольт пульсаций переключения. Для борьбы с этими пульсациями можно использовать либо фильтр нижних частот, либо линейный стабилизатор с малым перепадом на-

пряжения. Некоторые импульсные ИП имеют в своем составе такие средства и их выходы отличаются повышенной «чистотой». Дополнительным неприятным фактором могут являться помехи излучения на частоте коммутации и ее гармониках из-за импульсных токов в индуктивностях и проводниках. В связи с этими моментами, для питания устройств с малыми уровнями сигналов (до 100 мкА) использование импульсных ИП может оказаться проблематичным.

3.В многоканальных импульсных ИП (на 3 и более выходных напряжений) сигнал обратной связи снимается , как правило, с выхода с наибольшим током (+5 В). Поэтому остальные выходы стабилизируются несколько хуже. В связи с этим в паспорте на источник питания указывается, насколько изменяется остальные выходные напряжения при изменении нагрузки на «стабилизируемом» выходе от 70% полной нагрузки до 50% или 100% полной нагрузки (типовое значе-

ние 5%).

4.Некоторые импульсные ИП критичны к току нагрузки. Если в процессе работы ток нагрузки уменьшается ниже минимально допустимого уровня, то необходима дополнительная резистивная нагрузка. Так например импульсный ИП фирмы Power-One модель SPL130-100S (5 В, 26 А) нормально функционирует если величина тока нагрузки не опускается ниже 1,3 А.

5.Включение импульсного ИП в сеть сопровождается броском тока (17 А для упомянутой модели SPL130-100S против 1,6 А аналогичного линейного источника F5-25). Для предотвращения таких всплесков используются схемотехнические приемы, обеспечивающие «мягкий пуск», что оговаривается в документации на ИП, или преобразователь напряжения.

6.Импульсные ИП не являются синусоидальной нагрузкой для питающей сети. Они отбирают основной ток от питающей сети только

всередине каждого полупериода изменения сетевого напряжения. Для превращения импульсного ИП почти в синусоидальную нагрузку используется схема коррекции коэффициента мощности, обеспечивающая режим, при котором ток от питающей сети отбирается синусоидально и в фазе с синусоидальным напряжением сети.

7.Многие импульсные интегральные преобразователи напряжения помимо своей основной функции предоставляют разработчику одну или несколько из следующих возможностей:

-дистанционное включение и отключение;

-контроль, за входным напряжением с блокировкой и (или) выдачей сигнала в случае ненормативного значения напряжения на входе;

-дистанционное изменение уровня выходного напряжения;

-контроль за входным и выходным токами с адекватной «реакцией» на отклонение их значений от нормативных;

-подключение питаемой схемы к резервному ИП в случае невозможности обеспечения требуемых уровней выходных напряжений.

4.ХИМИЧЕСКИЕ ИСТОЧНИКИ ТОКА

Как уже отмечалось ранее, химические источники тока (ХИТ) делятся на две группы:

1) гальванические элементы и батареи;

2) аккумуляторы.

ХИТ первой группы, по сравнению с аккумуляторами, обладают большей удельной электрической емкостью (измеряемой в ампер-часах или миллиампер-часах) и имеют меньшую стоимость. Основным преимуществом аккумуляторов является возможность их многократного использования и вследствие этого значительно меньшая стоимость единицы получаемой энергии. Типовые аккумуляторы, используемые для автономного питания маломощной аппаратуры, гарантированно выдерживают от 200 до 1000 циклов заряд-разряд.

При выборе ХИТ для питания конкретной аппаратуры прежде всего обращают внимание на его систему, цену, энергоемкость, долговечность при хранении, постоянство напряжения в течении разряда, внутреннее сопротивление, максимальное значение отдаваемого тока, диапазон рабочих температур и массогабаритные показатели.

4.1. Гальванические элементы и батареи.

Наибольшее распространение получили элементы и батареи следующих систем: угольно-цинковые и хлористо-цинковые; щелочно-марганце- вые (щелочные); ртутные (ртутно-цинковые); серебрянно-цинковые, литиевые. На рис.4.1. представлены кривые разряда элементов различных типов (γ -доля расходуемой емкости).

Типоразмеры цилиндрических сухих элементов питания стандартизованы.

Размеры элементов и их обозначения, принятые международной электротехнической комиссией, в России и США (стандарт ANSI) представлены в табл. 4.1.

Угольно-цинковые элементы. Или элементы Лекланше (Le Clanche)

являются очень широко распространенными ХИТ благодаря их низкой стоимости и удовлетворительным техническим характеристикам. Элементы и батареи этого типа в различных исполнениях производят многие фирмы, например, Union Carbide, Ever Ready, VARTA, Vidor, Yuasa и дру-

гие.