Материал: Финансовая безопасность

Внимание! Если размещение файла нарушает Ваши авторские права, то обязательно сообщите нам

безопасность занятости.

В макроэкономике экономическая безопасность - такое состояние, или уровень развития средств производства в стране, при которых процесс устойчивого развития экономики и социально-экономическая стабильность общества обеспечивается, практически, независимо от наличия и действия внешних факторов.

Экономическая безопасность - совокупность экономических, политических, военных, научно-технологических и социальных аспектов и факторов, определяющих состояние, или уровень национальной безопасности государства.#"813703.files/image001.gif">

Рис. 1. Теоретическая схема взаимосвязи финансовой устойчивости и финансовой безопасности предприятия.

Несмотря на многочисленность работ, отсутствуют те, которые бы рассматривали проблемы финансовой устойчивости и безопасности предприятий во взаимосвязи.

Сущность финансовой безопасности предприятия, по мнению И.А. Бланка, состоит в способности предприятия самостоятельно разрабатывать и проводить финансовую стратегию в соответствии с целями общей корпоративной стратегии, в условиях неопределенной и конкурентной среды. Главное условие финансовой безопасности предприятия - способность противостоять существующим и возникающим опасностям и угрозам, стремящимся причинить финансовый ущерб предприятию или нежелательно изменить структуру капитала, или принудительно ликвидировать предприятие. Для обеспечения этого условия предприятие должно поддерживать финансовую устойчивость, равновесие, обеспечивать достаточную финансовую независимость предприятия и гибкость при принятии финансовых решений [3, c.10].

Финансовая устойчивость и финансовая безопасность фирмы неразрывно связаны между собой, взаимовлияют и взаимодополняют друг друга. Выражаясь образно, можно сказать, что они представляет собой две стороны одной медали. Финансовая устойчивость - необходимое, но недостаточное условие финансовой безопасности фирмы. Если условие, что фирма, обладающая финансовой безопасностью, обладает и финансовой устойчивостью, верно, то обратное утверждение не будет справедливым.

Следовательно, обеспечение финансовой безопасности может быть только на основе финансово устойчивого развития фирмы, в которой созданы условия для реализации такого финансового механизма, который способен адаптироваться к изменяющимся условиям внутренней и внешней среды. При таком подходе к финансовой устойчивости предприятия особое значение приобретают уровни финансовой устойчивости, так как для финансовой безопасности предприятия важен не абсолютный, а рациональный уровень финансовой устойчивости.

Ключевыми "точками" взаимосвязи и взаимовлияния финансовой устойчивости и безопасности фирмы являются:

финансовая гибкость фирмы - это способность фирмы изменять объем и структуру финансирования, а также направления вложения финансовых ресурсов, согласно изменившимся внешним и внутренним обстоятельствам. Является качественной характеристикой, предлагается использовать для ее оценки наличие управленческих опционов у предприятия;

финансовая стабильность фирмы определяется постоянством оптимальных или приближенных к ним значений показателей.

финансовое равновесие фирмы характеризует сбалансированность развития фирмы и предприятия, что достигается оптимальным сочетанием доходности и риска.

Наличие вышеуказанных "точек пересечения" приводит к наличию общих угроз, влияющих и на финансовую безопасность, и на финансовую устойчивость фирмы. К основным внутренним угрозам относятся преднамеренные или случайные ошибки менеджмента в области управления ее финансами, связанные с выбором стратегии предприятия, с управлением и оптимизацией активов и пассивов предприятия (разработка, внедрение и контроль управления дебиторской и кредиторской задолженностями, выбор инвестиционных проектов и источников их финансирования, оптимизация амортизационной и налоговой политики).

К числу основных внешних угроз целесообразно отнести следующие:

скупку акций, долгов предприятия нежелательными партнерами;

наличие значительных финансовых обязательств у предприятия (как большой величины заемных средств, так и больших задолженностей предприятию);

неразвитость рынков капитала и их инфраструктуры;

недостаточно развитую правовую систему защиты прав инвесторов и исполнения законодательства;

кризис денежной и финансово-кредитной систем;

нестабильность экономики;

несовершенство механизмов формирования экономической политики государства [2, c.26]

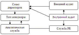
Существование взаимосвязи финансовой устойчивости и безопасности фирмы доказывает целесообразность их комплексного мониторинга. Для достижения финансовой устойчивости фирмы достаточно и необходимо обеспечение ее финансовой безопасности, поэтому в целях снижения влияния угроз необходима, прежде всего, структура контроля за обеспечением финансовой устойчивости и безопасности фирмы, которая может иметь следующий вид (рис. 2).

Рис. 2. Основные направления контроля за обеспечением финансовой устойчивости и безопасности фирмы

Орган, который должен в оперативном режиме проводить мониторинг финансовой устойчивости и безопасности, оперативно реагировать на изменение ситуации, регулярно готовить документы директору и совету директоров для принятия решений по тем или иным проблемам и контролировать их исполнение, - это аналитическая служба фирмы.

Для организации эффективной системы финансовой устойчивости фирмы необходима разработка соответствующей документации, где должны быть определены внутренние и внешние угрозы, а также критерии, на основании которых финансовая устойчивость и безопасность могут быть признаны нарушенными. Иными словами, следует определить критерии, позволяющие судить о соблюдении требований финансовой устойчивости и безопасности фирмы. Аналитическая служба будет давать оценку соблюдению этих критериев и доводить информацию до топ - менеджмента фирмы. В то же время должны быть разработаны принципы требований к должникам, которым они должны удовлетворять для соблюдения требований финансовой устойчивости и безопасности фирмы. При этом аналитическая служба должна выражать свое мнение о существенности предъявляемой отчетности для оценки обеспечения финансовой устойчивости и безопасности фирмы (а также для контроля за соблюдением финансовых интересов предприятия).

Кроме этого должна быть создана информационная система для всестороннего и объективного мониторинга, включающая выявление и прогнозирование внутренних и внешних угроз финансовой устойчивости и безопасности фирмы. На основе получаемой информации должен разрабатываться комплекс оперативных и долгосрочных мер по противодействию негативным факторам, а также по предупреждению и преодолению возможных негативных последствий угроз.

Таким образом, с позиций теории и практики с уверенностью можно утверждать, что необходимым и достаточным условием финансовой устойчивости фирмы является обеспечение ее финансовой безопасности, а достижение ее финансовой безопасности возможно только при обеспечении финансовой устойчивости фирмы.

3. Финансовая безопасность и ее место в системе экономической безопасности России

Одной из основных составляющих экономической безопасности России в современных условиях является финансовая безопасность (ФБ).Кратко остановимся на понятие ФБ и начнем решать задачи, поставленные в нашей работе.

Финансовая безопасность - это состояние финансов и финансовых институтов, при котором обеспечивается гарантированная защита национальных экономических интересов, гармоничное и социально направленное развитие национальной экономики, финансовой системы и всей совокупности финансовой отношений и процессов в государстве, готовность и способность финансовых институтов создавать механизмы реализации и защиты интересов развития национальных финансов, поддержка социально - политической стабильности общества, а так же формируются необходимые и достаточные экономический потенциал и финансовые условия для сохранения целостности и единства финансовой системы даже при наиболее неблагоприятных вариантах развития внутренних и вешних процессов и успешного противостояния внутренним и внешним угрозам финансовой безопасности.

Стратегия обеспечения экономической безопасности России строится на основе официально принятых в стране нормативных актов, основными из которых являются: Конституция Российской Федерации, Закон РФ "О безопасности" от 5 марта 1992г. № 2446-1, Государственная стратегия экономической безопасности РФ, Концепция национальной безопасности Российской Федерации, утвержденной Указом Президента Российской Федерации № 24 от 10 января 2000 г.

Система финансовой безопасности предполагает создание таких условий функционирования финансовой системы, при которых, во-первых, предельно мала возможность перенаправления финансовых потоков в незакрепленные законодательными нормативными актами сферы их использования; во-вторых, до минимума снижена возможность явного злоупотребления финансовыми средствами.

 

3.1 Угрозы финансовой безопасности России

Угрозы финансовой безопасности России (факторы, препятствующие или создающие опасность реализации национальных финансово-экономических интересов) можно подразделить на внутренние и внешние. Внутренние угрозы зарождаются в основном неадекватной финансово-экономической политикой, элементарными просчетами органов власти и управления, ошибками, злоупотреблениями и иными отклонениями (бесхозяйственность, волокита, разнообразные экономические преступления и т.д.) в управлении финансовой системой государства. В нынешних условиях особенную роль играют внешние угрозы.

Анализ внутренних и внешних угроз финансовой безопасности важен как с позиции их предотвращения и прогнозирования, так и с позиции разработки стратегии финансовой безопасности. Обеспечение финансовой безопасности в сфере внешнеэкономической деятельности объективно предполагает разработку ее пороговых значений на федеральном и региональном уровнях, оформление конкретных показателей, способствующих снижению рисков, а также внешних и внутренних угроз финансовой безопасности.

На федеральном уровне в качестве пороговых значений финансовой безопасности выступают две группы пороговых значений, разработанных на базе макроэкономических показателей, отражающих главные, принципиальные национальные интересы, утвержденные на уровне Правительства РФ, Министерством экономического развития и торговли РФ, отраслевыми министерствами.

Система индикаторов финансовой безопасности позволяет определить уровень будущих рисков и угроз, выявить очаги их распространения. В связи с этим появляется возможность выработать и реализовать комплекс упреждающих мер, направленных на снижение уровня угроз в финансовой сфере, а также на повышение ее стабильности, устойчивости и эффективности, что лежит в основе конкурентоспособности.

Порядок использования пороговых значений является следующим. Ежегодно федеральные органы исполнительной власти во главе с Минэкономразвития России разрабатывают прогнозы социально-экономического развития России на предстоящий год, а Минфин России - проект государственного бюджета. В этих документах содержатся показатели, характеризующие степень экономической безопасности страны.

Таблица 1 Динамика некоторых показателей ФБ РФ за период с 2004г. по 2010 г.

Показатели

Пороговые значения

Показатели РФ



2004

2010

Внешний долг, % к ВВП

30

36

33

Инвестиции в основной капитал, % к ВВП

25

16,8

20,6

Дефицит федерального бюджета, % к ВВП

3

4,3

4,1

Уровень инфляции, %

125

12,4

8,7


В таблице 1 представлена динамика некоторых показателей ФБ РФ за период с 2004г. по 2010г. и их пороговые значения. Проанализировав данные таблицы можно сделать вывод, что в РФ инвестиции в основной капитал ниже минимума (2004г. - 16,8%; 2010г.-20,6), но Правительство стремится увеличить этот показатель с каждым годом. Для перехода к подъему экономики необходимо повысить долю инвестиций в ВВП как минимум до 25% - это одна из величин порогового значения. Показатель внешнего долга превышает пороговое значение, но с в сравнении данных 2004г.(36%) с 2010г.(33%) наблюдается тенденция к его снижению. Дефицит федерального бюджета в России превышает свое пороговое значение и имеет сравнительно небольшую тенденцию к снижению до порогового уровня (2004г.-4,3%, 2010г.-4,1%), но к 2015 году планируется снизить дефицит до нулевого значения.. Из представленных данных видно, что уровень инфляции в динамике снижается (2004г.-12,4%, 2010г.-8,7%). Россия ставит задачу в ближайшие годы выйти на уровень инфляции не выше 5%.

.2 Правовые основы финансовой безопасности России

Детальная регламентация вопросов обеспечения финансовой безопасности выступает: а) как важнейшее условие стабильного функционирования финансовой системы государства и качества действующего нормативного массива; б) как непременное условие эффективного функционирования государственного механизма обеспечения финансовой безопасности.

В правовой основе обеспечения финансовой безопасности Российской Федерации следует выделить несколько уровней.

Прежде всего, это Конституция РФ, которая установила не только систему государственных органов, обеспечивающих финансовую безопасность страны, но и целый ряд их полномочий и отношений взаимодействия между собой.

Не менее значим "пласт" федеральных конституционных законов и федеральных законов. Данную подсистему правовых основ в свою очередь следует разделить на четыре группы. В первую входят федеральные законы, регулирующие функционирование субъектов хозяйственной деятельности и финансовой системы государства в целом. Вторую группу образуют федеральные законы, регулирующие порядок организации, деятельности и полномочия государственных органов и институтов, обеспечивающих финансовую безопасность. Третью группу составляют законы, непосредственно регулирующие вопросы организации обеспечения финансовой безопасности. К четвертой группе относятся законы, устанавливающие ответственность за нарушение (неисполнение) законодательства (в широком понимании) в сфере обеспечения финансовой безопасности Российской Федерации.

Особо надо отметить Указы Президента РФ, которыми определены Концепция национальной безопасности России, Стратегия экономической безопасности, Концепция национальной стратегии противодействия легализации преступных доходов и финансированию терроризма, система и структура органов, обеспечивающих финансовую безопасность Российской Федерации и ряд других вопросов.

К ним тесно примыкают акты Правительства РФ, которые определили порядок организации, деятельности и полномочия системы государственных органов, обеспечивающих финансовую безопасность в нашей стране.

Значимы акты федеральных органов исполнительной власти, принимаемые на основании и во исполнение законодательства РФ об обеспечении финансовой безопасности России. А так же акты Министерства финансов РФ и Федеральной службы РФ по финансовому мониторингу.

Велика конкретизируемая роль актов иных государственных органов и институтов, обеспечивающих финансовую безопасность России, где особое место занимают акты Центрального банка РФ.

Важным источником обеспечения финансовой безопасности являются международные договоры и соглашения Российской Федерации. Основная часть норм, содержащихся в международных правовых актах, сформулирована таким образом, что не может применяться непосредственно для регулирования отношений в данной сфере.

Российская Федерация является участником многих универсальных многосторонних договоров по вопросам противодействия легализации преступных доходов и финансированию терроризма. Большое влияние на формирование правовой базы российской системы противодействия легализации преступных доходов и финансированию терроризма оказывают резолюции Совета Безопасности ООН и рекомендации FATF, где Россия с июня 2003 года стала полноправным членом.

.3 Система органов, контролирующих финансовую безопасность России

Государственно-правовой механизм обеспечения финансовой безопасности государства - это законодательно закрепленная система органов и институтов, направленная на создание условий для стабильного функционирования и устойчивого развития финансовой системы государства, а также выявление, предотвращение и противодействие ее угрозам. Данный механизм заключает в себе следующие составляющие:

правовая - совокупность нормативных правовых актов в области обеспечения финансовой безопасности;

институциональная - система государственных органов и институтов, обеспечивающих финансовую безопасность государства;

инструментальная - совокупность способов и приемов обеспечения финансовой безопасности.

В общем виде система государственных органов, обеспечивающих финансовую безопасность государства, включает в себя два уровня: федеральный и региональный, а также соответствующий инструментарий обеспечения финансовой безопасности на каждом из них.

Возглавляет систему Президент РФ, призванный обеспечить гармонизацию и повышение эффективности взаимодействия органов публичной власти разных уровней. Условно компетенцию Президента РФ в обеспечении финансовой безопасности РФ можно разделить на две сферы: а) законодательного обеспечения и б) формирования системы органов государственной власти, обеспечивающих финансовую безопасность России. Специальным органом, создающим условия для реализации Президентом РФ его конституционных полномочий, является Администрация Президента РФ.

Главным координирующим органом обеспечения всех видов национальной безопасности является Совет Безопасности РФ.

Законодательное управление финансами в России осуществляет Федеральное Собрание РФ. Постоянно действующим органом государственного финансового контроля, образуемым Федеральным Собранием РФ и подотчетным ему, является Счетная палата РФ.

Руководит работой органов, обеспечивающих финансовую безопасность России, контролирует их деятельность, а также осуществляет текущее финансовое управление высший орган исполнительной власти в Российской Федерации - Правительство РФ.

Непосредственно реализацию функций по обеспечению финансовой безопасности страны осуществляют подотчетные Правительству РФ министерства, службы и агентства: Министерство финансов РФ, Федеральная служба по финансовым рынкам, Федеральная служба по тарифам, Федеральная антимонопольная служба и др.

Важнейшим органом, обеспечивающим финансовую безопасность нашей страны, является Министерство финансов РФ. Это федеральный орган исполнительной власти, осуществляющий выработку единой государственной финансовой, кредитной, денежной политики и нормативно-правовое регулирование в финансовой сфере.

Министерство финансов РФ осуществляет координацию и контроль деятельности органов, обеспечивающих финансовую безопасность, находящихся в его ведении. Среди них: Федеральная налоговая служба, Федеральная служба страхового надзора, Федеральная служба финансово-бюджетного надзора, Федеральная служба по финансовому мониторингу и Федеральное казначейство.

К системе государственных органов, обеспечивающих финансовую безопасность, также относятся Федеральная служба по надзору в сфере связи, Российская государственная пробирная палата при Министерстве финансов РФ, правоохранительные органы, прежде всего, Министерство внутренних дел РФ и Федеральная служба безопасности РФ.

В качестве особого звена в государственно-правовом механизме обеспечения финансовой безопасности государства следует выделять механизм обеспечения финансового контроля. Возрастание угроз состоянию защищенности финансовой системы государства со стороны растущего объема легализации преступных доходов и финансирования терроризма обусловило выделение в механизме обеспечения финансового контроля органов и институтов противодействия легализации преступных доходов и финансированию терроризма.

Во исполнение международных договоренностей в России была разработана система мер как законодательного, так и организационного характера по борьбе с отмыванием "грязных" денег, направленных на исключение возможности распоряжаться преступно полученными доходами.

Основной вехой в этом процессе стало принятие 7 августа 2001 года Федерального закона "О противодействии легализации (отмыванию) доходов, полученных преступным путем, и финансированию терроризма" № 115-ФЗ. В соответствии с Федеральным законом № 115-ФЗ Президент РФ издает Указ от 1 ноября 2001 года № 1263, предусматривающий образование Комитета РФ по финансовому мониторингу, который стал центральным звеном, связующим все элементы системы противодействия отмыванию доходов, полученных преступным путем, и финансированию терроризма и координирующим деятельность государственных органов и институтов в этой области.

Система органов противодействия легализации преступных доходов и финансированию терроризма в России состоит из двух основных подсистем, отличающихся по своему субъектному составу и решаемым задачам: правоохранительный блок и финансовый мониторинг. При этом финансовый мониторинг можно в свою очередь разделить на два уровня: первичный финансовый мониторинг и государственный финансовый мониторинг.

Основными субъектами первичного финансового мониторинга являются организации, осуществляющие операции с денежными средствами или иным имуществом, и иные определенные законодательством лица, в чьи обязанности входит, в частности, надлежащая проверка клиентов, выявление подозрительных операций и представление соответствующей информации уполномоченному органу. Государственный финансовый мониторинг осуществляется прежде всего специально созданным уполномоченным органом, обеспечивающим контроль за финансовыми операциями на основании информации, получаемой им от субъектов первичного финансового мониторинга, проверку этой информации и, при наличии достаточных оснований, передачу информации и материалов правоохранительным органам.

В июне 2002 года Комитет РФ по финансовому мониторингу был официально признан членом международного объединения подразделений финансовой разведки - Группы "Эгмонт".

В рамках административной реформы в соответствии с Указом Президента РФ "О системе и структуре федеральных органов исполнительной власти" от 9 марта 2004 года № 314, а затем и Указом Президента РФ "Вопросы структуры федеральных органов исполнительной власти" от 20 мая 2004 года № 649 Комитет РФ по финансовому мониторингу преобразован в Федеральную службу по финансовому мониторингу, а его функции по принятию нормативных правовых актов в установленной сфере деятельности переданы Министерству финансов РФ.

Национальное подразделение финансовой разведки России с полным основанием может быть отнесено к административному типу. Федеральная служба по финансовому мониторингу полностью отвечает принятым для национальных подразделений финансовой разведки требованиям, но при этом имеет ряд специфических особенностей.

.4 Методы совершенствования финансовой безопасности

В современных условиях в России используются следующие пути совершенствования системы финансовой безопасности :

установление пределов иностранного участия в капитале отечественных организаций;

отраслевые ограничения (ограничение или запрещение доступа иностранных инвестиций в отрасли, признаваемые особо важными для экономического и социо-культурного развития государства);

меры в отношении кампаний, осуществляющих ограничительную деловую политику, искажающую условия конкуренции;

требования в области производства, использования местных компонентов, передачи технологий и т.п.;

разработка действенных систем контроля привлечения и использования средств иностранных заимствований.

Отмечается стремление иностранного финансового капитала оказывать влияние на направленность и темпы реализации важнейших российских государственных программ в области обороны, науки и техники, вытеснить продукцию России с международного рынка вооружений и военной техники, получить неограниченный доступ к стратегическим минерально-сырьевымресурсам нашей страны, современным технологиям, навязать контракты на поставку устаревших и экологически вредных производств и технологий.[14]

Все эти факторы весьма негативно влияют на состояние защищенности экономики России и в современных условиях требуют внесения серьезных коррективов в организацию системы обеспечения финансовой безопасности России, а также в отечественное законодательство (в частности, необходимо внесение изменений в закон о государственной тайне и принятие закона о коммерческой тайне). Для обеспечения ФБ России нужно создать и принять Финансовую доктрину, в которой в качестве основной задачи должно фигурировать создание качественной, суверенной финансово-банковской системы, основной функцией которой должно быть обеспечение финансовой самодостаточности и безопасности государства.

Система должна обеспечивать решение следующих задач:

насыщение экономики и рынка денежной массой в объеме, необходимом для их полноценного функционирования и развития;

создание условий обеспечивающих интенсивное образование конкурентоспособного национального финансового капитала номинированного в национальной валюте;

обеспечение в среднесрочной перспективе (5-10 лет) финансового паритета с основными конкурентами России, в перспективе - доминирования на мировом рынке капиталов.

Следует отметить, что Россия обладает уникальными возможностями, способными обеспечить ей такое положение. В первую очередь это ее огромные богатства, большинство которых, в отсутствие необходимых для этого правовой базы и инфраструктуры, не вовлечены в процесс экономических отношений и не создают добавленной стоимости, что существенно снижает эффективность национальной экономики в целом.

Список литературы

1. Закон РФ "О безопасности" от 5 марта 1992г. № 2446-1

. Указ Президента Российской Федерации от 29.04.96 г. №608 "О

. Государственной стратегии экономической безопасности Российской Федерации (Основных положениях)".

. Бурцев, В. В. Факторы финансовой безопасности России//Менеджмент в России и за рубежом. 2001 . N 1. - С. 55-69.

. Глотова И.И., Курбанмухаметова А.Э. Финансовая безопасность РФ в условиях финансового кризиса. - Материалы IV Международной научной конференции студентов, аспирантов молодых ученых "Научный потенциал студенчества в XXI веке" Том третий. Экономика. г.Ставрополь: СевКавГТУ, 2010.

. Куряков, С.В, Проектирование системы управления в таможне по обеспечению финансовой безопасности: автореферат, - Саратов, 2007.

. Степанков, Д.В. Реализация функций Федеральной службы по финансовому мониторингу в сфере противодействия легализации (отмыванию) доходов, полученных преступным путем, и финансированию терроризма // Банковское право. - 2006. - № 6. - С. 2-5.

. Экономическая и национальная безопасность: Учебник / Под. ред. Е.А. Олейникова. - М.: Издательство "Экзмен", 2005. - С.168-183.

. Сайт Российской газеты - http://www.rg.ru/

. Сайт Федеральной службы государственной статистики - http://www.gks.ru/

. Сайт Центрального банка РФ - http://www.cbr.ru

Гиляровская Л.Т. Анализ и оценка финансовой устойчивости коммерческого предприятия. СПб.: Питер, 2003.

. Киров А.В. Финансовая безопасность как условие финансовой устойчивости / А.В. Киров // Финансовый вестник: Финансы, Налоги, Страхование, Бухгалтерский учет. 2010.- № 6- c. 23-27

. Папехин Р.С. Факторы финансовой безопасности и устойчивости предприятия/ Папехин Р.С.// Автореферат на соискание ученой степени кандидата экономических наук. 2007.- 21c.

. Папехин Р.С. Взаимосвязь финансовой безопасности, стабильности, гибкости и равновесия корпорации / Р.С. Папехин // Основные направления повышения эффективности экономики, управления и качества подготовки специалистов. Сб. ст. III Междунар. науч.-практич. конф. - Пенза, 2005. - 0,25 п.л.

. В.А. Богомолов Издательство: Юнити-Дана Год: 2012

. Лебедева Н. А. Год: 2012 Издание: МАБИВ