Материал: Анализ видов налогов и их распределения по уровням бюджетной системы Российской Федерации

Внимание! Если размещение файла нарушает Ваши авторские права, то обязательно сообщите нам

Анализ видов налогов и их распределения по уровням бюджетной системы Российской Федерации

Оглавление

Введение

1. Налоговая система и виды налогов

1.1 Развитие налоговой системы

1.2 Виды налогов

2. Распределение налогов

3. Налоговые поступления в бюджет и развитие налоговой системы

3.1 Анализ налоговых поступлений в федеральный и консолидированный бюджет

3.2 Направления развития налоговой системы Российской Федерации

Заключение

Список использованный источников

Введение


Налоги являются наиболее важной составляющей доходной части бюджета страны. Особенно их значимость повысилась в последние годы, когда стало ясно, что зависимость страны от нефтегазовых доходов необходимо снижать, поскольку их динамика очень нестабильна и не позволяет полностью покрыть расходы государства. Поэтому Правительством страны был выбран курс на повышение налоговых доходов, что потребовало глобального реформирования налоговой системы.

Для того чтобы разработать эффективную налоговую систему, способную обеспечить потребности бюджета, и в то же время оптимальный уровень налоговой нагрузки на налогоплательщиков необходимо анализировать итоги реформирования прошлых лет. Потому важно исследовать историю развития налоговой системы, что позволит определить дальнейшие перспективы ее развития.

Становление налоговой системы в современной России началось с начала 90-х. За все эти годы налоговая система претерпела огромные изменения, развивалась, и становилась все совершеннее. Однако, в последние пять лет законодательство претерпело массу спорных моментов, влекущих наличие коллизий в налоговом законодательстве, позволяющих использовать "серые" схемы, а также увеличивающих налоговую нагрузку граждан. Основная проблема современного российского налогового законодательства - это нечёткость и неясность формирования многих вопросов. Это позволяет нивелировать законодательством и использовать его в качестве оптимизации налогов большинству крупных налогоплательщиков, что в итоге отрицательно сказывается на доходности бюджета.

Поэтому исследование проблем реформирования налоговой системы Российской федерации в настоящее время особенно актуально и необходимо для поиска их решений.

налог бюджет уровень распределение

Целью исследования является анализ видов налогов и их распределения по уровням бюджетной системы РФ.

Основными задачами исследования, обеспечивающими достижение поставленной цели, являются:

изучение налоговой системы и видов налогов;

исследование процесса реформирования российской налоговой системы в разрезе основных налогов;

анализ поступления и распределения налогов по уровням бюджетной системы.

Объектом исследования являются налоговая система России и реформы происходящие в ней.

Предметом исследования является реформирование налоговой системы РФ.

В современный период ряд теоретических выводов по вопросам налогового реформирования получил свое отражение в работах таких ученых, как А.В. Брызгалин, Н.И. Малис, Пансков В.Г., Перов А.В. Кучерявенко Н.П., С.Г. Пепеляев, Г.В. Петрова, В.И. Слом, Э.Д. Соколова, Н.А. Шевелева, а также ряда других ученых.

Методологической основой исследования послужили такие общенаучные методы, как индукция, дедукция, анализ, синтез, частно-научные методы познания: исторический, сравнительно-правовой, статистический.

Работа структурно состоит из введения, двух глав, заключения, библиографического списка.

1. Налоговая система и виды налогов


1.1 Развитие налоговой системы


Перед тем как начать исследование истории развития налоговой системы в России важно предоставить ее понятие и основные элементы.

Так, например Малис Н.И., налоги определяет, как наиболее важный источник доходов современного государства, представляющий его экономическую основу. В научной литературе имеется множество определений признаков налога, однако, на наш взгляд наиболее существенными признаками являются следующие:

налог взимается государством и в большей степени формирует фонды удовлетворения общественных потребностей;

налог взимается соответствии с законно установленными правилами, а не произвольно;

налог представляется сбором в денежной или натуральной форме;

налог не представляет собой плату за государственные услуги и не состоит в количественной связи с ними. Налог - не представляет собой штраф, и к тому же, не может иметь целью снижение стоимости собственности плательщиков;

налог является обязательным сбором, который устанавливает государство в одностороннем порядке либо при необходимости он взимается принудительно.

Развитие налоговой системы претерпело множество изменений, происходящих на всех этапах реформирования. При этом задачи, которые стоят и стояли перед государством в каждый исторический период, определяют нужный объем ресурсов, т.е. налогов, для их решения. Правильная постановка данных задач представляет собой поиск ответа на вопросы:, "какие и сколько благ производить?", "что должно делать государство?", "почему оно обязано взять это производство на себя?" - остается актуальнейшей проблемой формирования эффективной системы налогообложения.

История становления российской налоговой системы проходила в несколько этапов, представленных на рисунке 1.1.

Рисунок 1.1 - Этапы формирования налоговой системы РФ

Последовательно рассмотрим особенности каждого из указанных этапов, основываясь на исследованиях и оценках современных ученых.

Основные контуры современной налоговой системы были сформированы в начале 1990-х гг. В это время Россия находилась под действием мощного экономического кризиса, характеризуемого огромными темпами инфляции, высокой безработицей и социальной напряженностью общества. Задачи правительства заключались в формировании эффективной и возможной к реализации в тот период налоговой системы, способной поддержать доходы бюджета, а также реализовать мероприятия, направленные на вывод страны из кризиса.

Решение экономических проблем, вызванных наличием бюджетного дефицита, резким падением объемов производства, низким уровнем развития производительных сил в стране и иных негативных явлений, Правительство попыталось обеспечить за счет налогов. Поэтому характерным для первого этапа налогового реформирования стало огромное количество налогов, регулярная, даже в течение года, смена налогов и ставок, завышение этих ставок. Все это послужило увеличению недоимок в бюджеты всех уровней бюджетной системы страны, развитию массовых попыток налогоплательщиков к уходу от уплаты налогов. К тому же развитие негативных экономических явлений влекло массовое закрытие предприятий, банкротства и снижение доходной части бюджета.

Налоговая система 1990-х гг. в какой-то степени соответствовала налоговым системам зарубежных стран.

Был разработан Закон РФ от 27.12.1991 N 2118-1 "Об основах налоговой системы в Российской Федерации", который устанавливал понятие, налога, сбора и пошлины, как обязательного взноса, подлежащего уплате в бюджет соответствующего уровня либо во внебюджетный фонд, который производился плательщиками самостоятельно на добровольной основе и на условиях, определенных законодательными актами. В соответствии с данным Законом налоги находились в одном ряду со сборами и пошлинами, к тому же они не наделялись специфическими признаками, свойственными каждому из налогов, и позволяющими отличать их друг от друга и от других платежей бюджета. В то время это также имели место имущественные санкции, платежи правового характера.

В Законодательство о налогах и сборах регулярно вносились изменения, дополняющие имеющийся состав налогов. Например, Указ Президента Российской Федерации 1993 г. N 2270 дополнительно ввел специальный налог с предприятий, который был необходим, по мнению правительства того времени, для финансовой поддержки и развития наиболее важных отраслей народного хозяйства, а также обеспечения стабильной работы предприятий. Также данным Указом был введён и транспортный налог, взимаемый с предприятий. Как отмечает, Щепотьев А.В.  этот налог фактически представлял собой пример чрезвычайного налогообложения. В то время было возможным установление налогов, не предусмотренных федеральным законодательством.

Так например, Согласно Указу Президента Российской Федерации 1993 г. N 2268  органам власти субъектов РФ, а также местного самоуправления предоставлялось право дополнительного установления и введения без ограничения любых налогов. А в 1994 г. Законом "Об основах налоговой системы в Российской Федерации" было введено дополнительно 70 видов налогов регионального и местного значения.

Введение каждого налога сопровождалось изданием отдельного законодательного акта, а внесение изменений в него также производилось на основании Указов, либо Правительства либо регионов. Это значительно усложняло процесс начисления и расчета налогов. К тому же налоговое законодательство того времени имело большое количество расхождений и коллизий, позволяющих уходить от них законным и не законным путем.

Так, например, НДС, введенный Законом 1991 г. "О налоге на добавленную стоимость", отменял налог с оборота, применяемый еще с 1930 г., и налог с продаж, который взимался на протяжении 1991 г.

Одним из наиболее важных источников доходов бюджета того времени безусловно являлись акцизы, которые были установлены Законом 1991 г. "Об акцизах". Закон относил акцизы к косвенным налогам, которые увеличивают цену товара, так как уплачиваются потребителем. При этом плательщиками акцизов становились, как производящие, так и реализующие предприятия подакцизные товары. Ставки акцизов были разработаны и утверждены Правительством Российской Федерации и с от 5 до 90% их стоимости.

Еще одним важнейшим источником поступлений в бюджет того времени стал налог на прибыль, который законодательно был установлен в 1991 году. Ставка налога на прибыль устанавливалась на уровне 32% (для предприятий), а для бирж и брокерских контор, посреднических операций и сделок, - 45%.

Ставки на деятельности видеосалонов устанавливалась в размере 70%, а на доходы от игорной деятельности - 90%.

С физических лиц по-прежнему взимался подоходный налог. Минимальная ставка устанавливалась на уровне 12%, а максимальная для доходов более 420 тыс. руб. в год - 144 тыс. руб., ели доход плательщика составляла более 540 тыс. руб. в год, к этой сумме еще прибавлялось 60% с суммы, превышающей 540 тыс. руб. Таким образом, применялась жесткая прогрессивная ставка, при которой рост доходов сопровождался непропорциональным увеличением налогов для плательщиков.

Регулярно устанавливались разные формы налогов и сборов, например, в 1994 году действовал сбор на содержание и благоустройство территорий, налог на милицию функционировал до 1997 года. Назначение этих сборов было целевое и соответствовало их названию. Однако, реально средства распределись не по назначению и часто не доходили до установленного законом адресата, что было связано с неэффективным порядком формирования ресурсов данных учреждений. Так налог на милицию очень редко доходил до местных органов внутренних дел, поскольку у местных администраций в силу постоянного дефицита бюджета, находились более срочные нужды, а к тому же органы финансировались частично федеральным бюджетом, частично регионам.

Как утверждается Васяниной Е.Л.  при установлении налогов становившейся налоговой системы России, не были учтены особенности непосредственно переходного периода, который переживала экономика страны. Налоги оказались значительным и тяжелым бременем для большинства предприятий, чье экономическое положение и так было подорвано неэффективными мерами в области цен и приватизации.

Следует отметить, что государство понимало всю тяжесть налогового бремени, легшего на налогоплательщиков, и проводило налоговые амнистии. Наиболее крупная была проведена в 1993 году. Под действие этой амнистии попали не только юридические лица, но и физические, что стало безусловно причиной повышения значимости ее проведения.

Амнистия устанавливала условия, систематизированные на рисунке 1.2.

Рисунок 1.2 - Условия применения амнистии 1993 года

Проведение налоговой амнистии завершились Указом Президента РФ от 21.07.1995 N 746 , которым были введены следующие аспекты (рисунок 1.3):

Как считали авторы законопроекта, налоговая амнистия была разработана в отношении лиц, совершивших налоговое нарушение, добровольно заявившего в налоговую службу.

Однако, предложение об эффективности налоговой амнистии, не нашло поддержки большинства специалистов, да и налогоплательщиков в целом, в результате чего проект был снят с рассмотрения.

Рисунок 1.3 - Основные аспекты налоговой амнистии 1995 года

Второй этап реформирования налоговой системы сопровождался разработкой и принятием Налогового кодекса РФ с 1 января 1999 г.

Принятие Кодекса, несомненно способствовало повышению эффективности налоговой системы, улучшению взаимоотношений налогоплательщиков и государства. Налоговым кодексом РФ была установлена иерархия нормативных актов по налогам, включающая уровни законодательный, субъектов и исполнительных органов местного самоуправления о налогах и сборах

1.2 Виды налогов


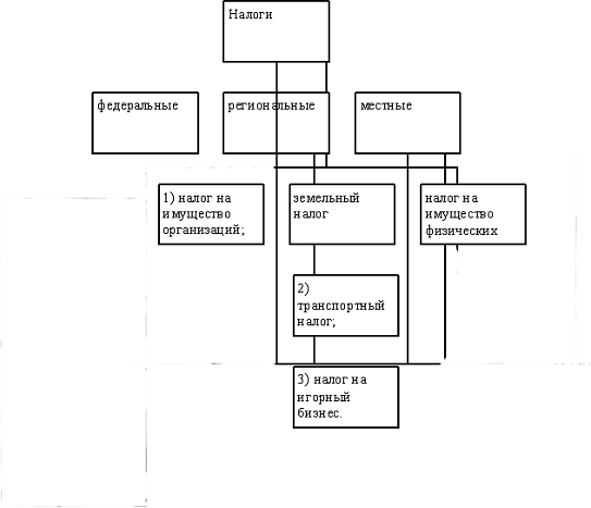
Налоговый кодекс подразделил налоги на федеральные, региональные и местные. При этом к федеральным налогам были отнесены налоги и сборы, обязательные к уплате на всей территории нашей страны. К региональным - налоги устанавливаемые законами российских регионов, которые обязательны к уплате на территории соответствующих субъектов РФ. Местными определялись налоги, которые утверждались нормативными правовыми актами органами местного самоуправления. Данные налоги были обязательны к уплате на территориях муниципальных образований.

Разделение налогов по принадлежности к конкретным бюджетам явилось первой тенденцией для формирования эффективного стройного налогового законодательства, поскольку несмотря на огромное количество федеральных налогов, были четко выделены бюджеты получатели средств, определена направленность налогов.

Установленные НК РФ виды налогов и сборов приведены на рисунке 1.4.

Рисунок 1.4 - Состав налогов, установленных НК РФ 1999 года

Несмотря на то, что состав налогов был многообразен (на тот момент было 30 налогов), наибольший интерес представляли не более 4 - 5 налогов.

Большая часть поступлений на протяжении того периода приходилась на налог на прибыль, НДС и акцизы

В доходах местных бюджетов наиболее значителен налог на доходы физических лиц. Реформирование налоговой системы РФ сопровождалось становлением и реформированием органов налогового контроля. Так Указом Президента РФ от 25 июля 1991 г. N  была учреждена Федеральная налоговая служба, как субъект, осуществляющий государственный финансовый контроль.

Исследуя основные положения данного указа, представляется возможным определить два вида контрольной деятельности налоговых органов: