Материал: Sb97592

Внимание! Если размещение файла нарушает Ваши авторские права, то обязательно сообщите нам

Для всех активных и некоторых пассивных компонентов нужно обязательно задавать модель. Она выбирается из списка в правой части окна. Если на этапе построения схемы непонятно, какую модель нужно использовать или нужной модели нет в списке, можно использовать обобщенную модель для данного типа компонента – $Generic (она, как правило, первая в списке). В дальнейшем ее можно будет заменить на любую другую.

Компоненты схемы соединяются между собой проводниками. Проводники могут быть ортогональными или произвольными (диагональными). Если проводник проходит через вывод компонента (красную точку), то он считается присоединенным к компоненту (рис. 3.3).

Рис. 3.3. Примеры соединения проводников и компонентов схемы

При построении схемы моделируемого устройства необходимо выполнить ряд требований, иначе при попытке выполнить анализ программа выдаст предупреждающее сообщение и потребует скорректировать схему. Главное требование – один из узлов схемы должен быть присоединен к «земле». «Земля» – специальный компонент Micro-Cap 9. Узел, соединенный с «землей», всегда будет иметь нулевой потенциал, а от него будут отсчитываться потенциалы остальных узлов. Из этого вытекает следующее требование: все остальные узлы схемы должны иметь электрическую (гальваническую) связь с узлом, присоединенным к «земле».

Индуктивности, наоборот, нельзя соединять параллельно. В этом случае необходимо введение дополнительных фиктивных резисторов бесконечно малого сопротивления последовательно с индуктивностями. То же самое касается индуктивных треугольников и индуктивных контуров (нескольких последовательно подключенных индуктивностей, замкнутых в кольцо). Такие же требования, как и к индуктивностям, предъявляются к источникам напряжения: их нельзя соединять параллельно (даже если их напряжения равны) и замыкать в кольцо без подключения дополнительных элементов. Источники тока, наоборот, нельзя подключать последовательно (даже если их ток одинаков). Иллюстрация некоторых требований показана на рис. 3.4.

11

Рис. 3.4. Особенности построения схемы для моделирования

При моделировании схем силовой импульсной техники в основном будет использоваться два вида анализа аналоговых схем.

1.Transient Analysis – анализ переходных процессов (анализ схемы во временной области при воздействии сигналов любой формы и амплитуды).

Входе его выполнения анализируется изменение основных электрических параметров схемы (токов, напряжений и т. п.) под влиянием каких-либо электрических воздействий в течение заданного промежутка времени.

Как правило, для проведения этого вида анализа к принципиальной схеме устройства должен быть подключен источник сигнала (управляющего воздействия). Частным случаем расчета переходных процессов можно считать процесс включения устройства, когда внешним воздействием является подача напряжения питания. Выходными графиками для этого вида анализа, как правило, являются зависимости токов и напряжений схемы от времени, однако возможен вывод зависимости какого-либо параметра схемы от другого параметра схемы или параметра компонента. Например, можно вывести зависимость магнитной индукции B от напряженности магнитного поля H – петлю гистерезиса магнитного материала. Расчет всегда начинается с нулевого момента времени, однако начало графика может быть как с нулевого, так и с любого другого момента времени.

Анализ переходных процессов является основным режимом анализа для различных генераторов и преобразователей сигналов, линейных и импульсных источников питания и других аналоговых устройств.

2.AC Analysis – малосигнальный частотный анализ (анализ в частотной области эквивалентной линеаризованной схемы замещения для малых сигналов). Этот вид анализа позволяет построить зависимость параметров электрической схемы от частоты при малых возмущениях в окрестности рабочей точки – амплитудно-частотные характеристики (АЧХ) и фазочастотные характеристики (ФЧХ). Кроме того, можно построить зависимость комплексного коэффициента усиления от частоты (диаграмму Боде). Он чаще всего

12

используется при анализе работы фильтров, усилителей, а также при анализе устойчивости систем с обратной связью.

При проведении этого анализа считается, что величина возмущения очень мала, и нелинейность характеристик при таких малых возмущениях еще не проявляется. Поэтому для проведения данного анализа схема предварительно условно линеаризуется (пользователь этого не видит). Нелинейные модели компонентов автоматически заменяются линейными моделями, параметры которых рассчитываются программой в зависимости от начального положения рабочей точки (режима по постоянному току). В результате получается линейная малосигнальная схема замещения всего устройства. Эта модель внутренняя, ни в какие окна она не выводится.

При линеаризации используется ряд допущений:

• источники постоянного напряжения заменяются резистором с нулевым сопротивлением, а источники постоянного тока заменяются резистором

сбесконечным сопротивлением;

источники сигналов заменяются их малосигнальными моделями с фиксированной амплитудой сигнала;

полупроводниковые приборы заменяются их малосигнальными моде-

лями;

нелинейные компоненты заменяются их малосигнальными моделями в окрестности рабочей точки;

пассивные компоненты заменяются их комплексными сопротивлениями;

цифровые компоненты считаются разомкнутой цепью.

При проведении частотного анализа в схеме обязательно должен присутствовать один источник с ненулевой комплексной амплитудой.

4. РАСЧЕТ ЛИНЕЙНОГО МОДУЛЯТОРА

Целью расчета является закрепление знаний, полученных при изучении теоретических разделов курса «Силовая импульсная техника», а также выработка практических навыков расчета импульсных генераторов.

В процессе выполнения расчета необходимо:

выбрать схему генератора;

выбрать коммутирующий прибор;

выбрать и рассчитать формирующий двухполюсник;

выбрать режим заряда формирующей линии и определить основные параметры элементов зарядной цепи;

13

определить основные параметры силового или импульсного трансформатора;

произвести расчет индуктивности воздушной катушки: выбрать обмоточный проводник, определить геометрию катушки, число витков, сопротивление катушки по постоянному току.

В качестве исходных данных для расчета задаются следующие параметры генератора и генерируемого импульса:

величина активного сопротивления нагрузки Rн, Ом;

длительность импульса τ, с;

частота следования импульсов f, Гц;

амплитуда импульсного напряжения на нагрузке Uн, В;

допустимая длительность фронта импульса τфр, с;

питание генератора осуществляется от трехфазной сети переменного тока 220/380 В, 50 Гц или от однофазной сети 220 В, 50 Гц.

Результаты расчетов оформляются в виде пояснительной записки, которая заканчивается сводной таблицей полученных результатов: величин и основных параметров элементов схемы генератора, результатов численного анализа электромагнитных процессов, мощности, потребляемой от сети, и КПД. К записке прилагается принципиальная схема импульсного генератора

испецификация.

5. ВЫБОР СХЕМЫ ЛИНЕЙНОГО МОДУЛЯТОРА

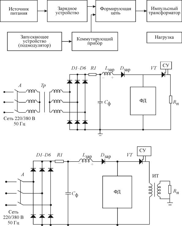
Линейными модуляторами принято называть генераторы импульсов прямоугольной формы, построенные на основе формирующих цепей с использованием полууправлямых вентилей (тиратронов, тиристоров, игнитронных или вакуумных разрядников) в качестве коммутирующих приборов. Блок-схема линейного модулятора представлена на рис. 5.1.

Расчет импульсного генератора обычно начинается с выбора схемы линейного модулятора: формирующего двухполюсника, зарядного устройства и коммутирующего прибора. На рис. 5.2 приведена схема модулятора, в которой нагрузка подсоединяется непосредственно к формирующей цепи, а для согласования уровней напряжений использован трехфазный сетевой трансформатор. В схеме на рисунке 5.3 для согласования уровней напряжения используется импульсный трансформатор.

14

Рис. 5.1. Блок-схема линейного модулятора

Рис. 5.2. Схема модулятора

Рис. 5.3. Схема модулятора с импульсным трансформатором

На рис. 5.4–5.6 приведены схемы трех основных формирующих двухполюсников, используемых при создании линейных модуляторов.

Расчетные соотношения, определяющие величины емкостей и индуктивностей однородной искусственной линии (ОИЛ) и формирующего двухполюсника (ФД), показаны в таблице, где Lя и Ся – индуктивность и емкость ячей-

ки ОИЛ; Lk и Сk – индуктивности и емкости k-го контура ФД; С0 – накопи-

15