Материал: MiSPISiT_laboratorny_praktikum

Внимание! Если размещение файла нарушает Ваши авторские права, то обязательно сообщите нам

Рисунок 70 – Доступ и импорт пакета

Рисунок 71 – Использование пакетов с прецедентами

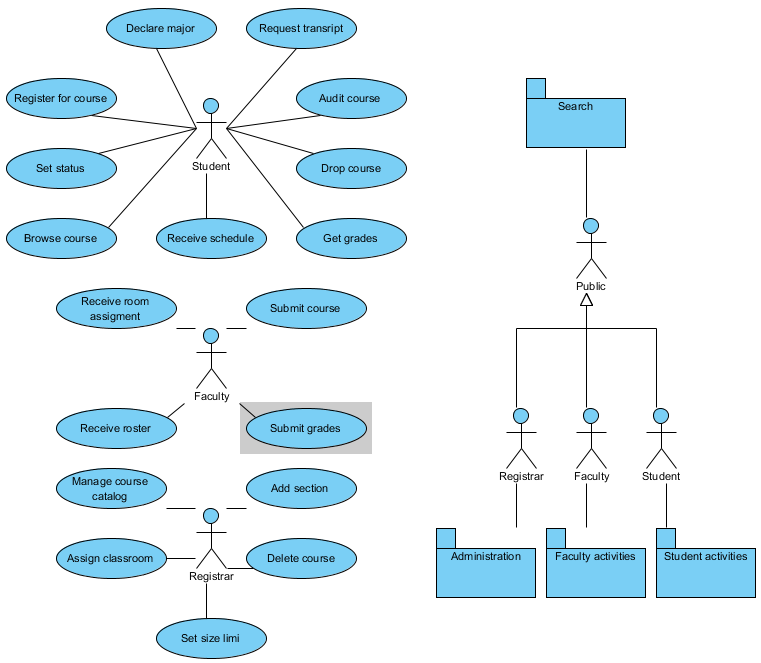
Рисунок 72 – Использование пакетов вместе с прецедентами

Рисунок 73 – Слияние пакетов

Содержание отчета

  1. Титульный лист;

  2. Цель работы;

  3. Выполненное индивидуальное задание. Список индивидуальных заданий приводится в конце методического пособия;

  4. Выводы.

Приложение 1. Титульный лист

(на следующей странице)

Московский технический университет связи и информатики

Лабораторная работа № 0

«Название выполняемой работы»

Выполнил (а): Иванов. А.Б.,

Студент(ка) группы БСТ2038

Вариант 13

Москва 2015