FWB P_gljZjoblIjhfure_gghc We_dljhgbdb Nbjfu ,QILQHRQ
H[ahj _dlmju K
Kbkl_fgu_ kj_^kl\Z fbdjhdhgljhee_jZ
Fbdjhdhgljhee_j K h[_ki_q_g [hevrbf dhebq_kl\hf fhsguo kbkl_fguo kj_^kl\ jZkiheh`_gguo \hdjm] PIM Kh_^bg_gb_ p_gljZevgh]h ijhp_kkhjZ k wlbfb kj_^kl\Zfb iha\hey_l ihemqZlv \ j_amevlZl_ \ukhdmx ijhba\h^bl_evghklv \k_]h k_f_ckl\Z K
Dhgljhee_j i_jbn_jbcguo kh[ulbc 3(& b mijZ\e_gb_ ij_ju\Zgbyfb
Dhgljhee_j i_jbn_jbcguo kh[ulbc iha\hey_l j_Z]bjh\Zlv gZ aZijhku gZ ij_ju\Zgb_ k ihfhsvx h^ghdjZlghc i_j_^Zqb ^Zgguo [ZclZ beb keh\Z Ijb wlhf bkihevam_lky h^bg dhfZg^guc lZdl b g_ lj_[m_lky khojZgylv b \hah[gh\eylv khklhygb_ kbkl_fu KjZ\g_gb_ ijbhjbl_lh\ dZ`^h]h bklhqgbdZ ij_ju\Zgbc ijhba\h^blky ihke_ dZ`^h]h fZrbggh]h lZdlZ \ [ehd_ mijZ\e_gby ij_ju\Zgbyfb ?keb 3(&h[kem`b\Zgb_ bf__l \ukrbc ijbhjbl_l lh gZqbgZ_lky 3(&i_j_^ZqZ ?keb g_h[oh^bfh h[kem`blv ij_ju\Zgb_ k ihfhsvx p_gljZevgh]h ijhp_kkhjZ lh ijh\_jy_lky l_dmsbc mjh\_gv ijbhjbl_lZ p_gljZevgh]h ijhp_kkhjZ aZibkZgguc \ j_]bklj_ 36: b _keb mjh\_gv ijbhjbl_lZ ij_ju\Zgby \ur_ lh hgh [m^_l h[kem`_gh Ihke_ jZaj_r_gby ij_ju\Zgby l_dms__ khklhygb_ kbkl_fu khojZgy_lky \ kbkl_fghf kl_d_ b p_gljZevguc ijhp_kkhj i_j_oh^bl ih ki_pbZevghfm kbkl_fghfm \_dlhjm ij_ju\Zgby
3(& kh^_j`bl gZ[hj 6)5j_]bkljh\ dhlhju_ kh^_j`Zl agZq_gby b dhgljhevgu_ [blu ^ey dZgZeh\ i_j_^Zqb ^Zgguo G_h[oh^bfh hlf_lblv qlh 3(& bkihevam_l ij_^gZagZq_ggmx _fm h[eZklv 5$0 dhlhjZy kh^_j`bl Z^j_kZ bklhqgbdh\ ^Zgguo b Z^j_kZ gZagZq_gby 3(& mijZ\ey_lky lZdbf `_ h[jZahf dZd b ^jm]b_ i_jbn_jbcgu_ mkljhckl\Z q_j_a 6)5j_]bklju kh^_j`Zsb_ ihegmx bgnhjfZpbx h dZ`^hf dZgZe_
Ihke_ dZ`^h]h 3(&h[kem`b\Zgby Z\lhfZlbq_kdb ijhbkoh^bl ^_dj_f_glbjh\Zgb_ agZq_gby kq_lqbd 3(&i_j_^Zq ^Zgguo ^ey bkdexq_gby g_h]jZgbq_ggh]h ih \j_f_gb j_`bfZ i_j_^Zqb ^Zgguo Dh]^Z agZq_gb_ kq_lqbdZ ^hklb]g_l gmey ^Zevg_crb_ aZijhku gZ 3(&h[kem`b\Zgb_ [m^ml h[kem`b\Zlvky ih khhl\_lkl\mxs_fm \_dlhjm dZd klZg^Zjlgu_ ij_ju\Zgby 3(&h[kem`b\Zgb_ ih^oh^bl gZijbf_j ^ey i_j_f_s_gby kh^_j`bfh]h j_]bkljh\ \ lZ[ebpm iZfylb beb ^ey i_j_f_s_gby ba lZ[ebpu iZfylb K
kh^_j`bl 3(&dZgZeh\ dZ`^uc ba dhlhjuo bf__l \hafh`ghklv hkms_kl\eylv [uklju_ i_j_f_s_gby ^Zgguo ih aZijhkm gZ ij_ju\Zgb_
FWB P_glj Ijhfure_gghc We_dljhgbdbdlmjuNbjfu ,QILQHRQ
H[ahj Zjobl_ K
H[eZklv iZfylb
IjhkljZgkl\h iZfylb fbdjhdhgljhee_jZ K mkljh_gh ih ijbgpbim Zjobl_dlmju Nhg G_cfZgZ Wlh hagZqZ_l qlh iZfylv ijh]jZffgh]h dh^Z iZfylv ^Zgguo j_]bkljh\ b ihjlh\ \\h^Z \u\h^Z hj]Zgbah\ZgZ \ h^ghf b lhf `_ ebg_cghf Z^j_kghf ijhkljZgkl\_ dhlhjh_ fh`_l ^hklb]Zlv F[Zcl Ihegh_ ijhkljZgkl\h iZfylb fh`_l [ulv ^hklmigh ^ey ^Zgguo jZaf_jhf [Zcl eb[h keh\h Hl^_evgZy qZklv \gmlj_gg_c iZfylb fh`_l lZd`_ bf_lv ijyfmx [blh\mx Z^j_kZpbx
<gmlj_ggyy [blgZy o D[ZclgZy 5$0 h[_ki_qb\Z_l [ukljuc ^hklmi d j_]bkljZf h[s_]h gZagZq_gby *35j_]bklju ihevah\Zl_evkdbf ^Zgguf i_j_f_gguf b kbkl_fghfm kl_dm <gmlj_ggyy 5$0 lZd`_ fh`_l bkihevah\Zlvky ^ey ijh]jZffgh]h dh^Z Hkh[_ggZy ko_fZ ^_dh^bjh\Zgby h[_ki_qb\Z_l ]b[db_ ihevah\Zl_evkdb_ [Zgdb j_]bkljh\ \h \gmlj_gg_c iZfylb \ lh \j_fy dZd hklZevgZy qZklv iZfylb hilbfbabjm_lky ^ey ihevah\Zl_evkdbo ^Zgguo
P_gljZevguc ijhp_kkhj bkihevam_l [Zgdb j_]bkljh\ khklhysb_ ba
*35j_]bkljh\ ^ebghc \ [Zcl beb keh\h dhlhju_ nbabq_kdb jZkiheh`_gu \h \gmlj_gg_c 5$0 J_]bklj &RQWH[W 3RLQWHU &3 hij_^_ey_l [Zah\uc Z^j_k Zdlb\gh]h [ZgdZ j_]bkljh\ ^hklmigh]h ^ey p_gljZevgh]h ijhp_kkhjZ \ gZklhys__ \j_fy Dhebq_kl\h [Zgdh\ j_]bkljh\ h]jZgbq_gh ^hklmiguf h[t_fhf 5$0 >ey ijhklhc i_j_^Zqb iZjZf_ljh\ [Zgdb j_]bkljh\ fh]ml i_j_dju\Zlvky ^jm] k ^jm]hf
Kbkl_fguc kl_d ^ebghc ^h keh\ h[_ki_qb\Z_l \j_f_ggh_ ojZg_gb_ ^Zgguo Kbkl_fguc kl_d lZd`_ jZkiheh`_g \ h[eZklb 5$0 fbdjhdhgljhee_jZ b ^hklmi p_gljZevgh]h ijhp_kkhjZ d g_fm hij_^_ey_lky q_j_a j_]bklj mdZaZl_ey kl_dZ 63 Kh^_j`bfh_ ^\mo g_aZ\bkbfuo j_]bkljh\ h[s_]h gZagZq_gby67.29b 67.81Z\lhfZlbq_kdb kjZ\gb\Z_lky kh agZq_gb_f j_]bkljZ mdZaZl_ey kl_dZ \h \j_fy dZ`^h]h ^hklmiZ d kl_dm ^ey hij_^_e_gby \_jog_c b gb`g_c ]jZgbp kl_dZ
:iiZjZlgh_ hij_^_e_gb_ h[t_fZ \u[jZgghc iZfylb jZkiheh`_gghc \h \gmlj_gg_c iZfylb iha\hey_l ihevah\Zl_eyf ijhba\h^blv ^hklmi k ihfhsvx ijyfhc beb dhk\_gghc Z^j_kZpbb b ihemqZlv g_h[oh^bfu_ ^Zggu_ [_a bkihevah\Zgby \j_f_gguo j_]bkljh\ beb ki_pbZevguo dhfZg^
<gmlj_ggyy [blgZy o D[ZclgZy;5$0h[_ki_qb\Z_l [ukljuc ^hklmi d ihevah\Zl_evkdbf ^Zgguf i_j_f_gguf ihevah\Zl_evkdbf kl_dZf b ijh]jZffghfm dh^m Fbdjhdhgljhee_jgZy ; 5$0 hj]Zgbah\ZgZ dZd ; i_jbn_jby b ijh]jZffguc ^hklmi d g_c hj]Zgbam_lky dZd d \g_rg_c iZfylb Ihwlhfm \ ;5$0 g_evay jZaf_sZlv [Zgdb j_]bkljh\ b hgZ g_ y\ey_lky ih[blgh Z^j_km_fhc ;5$0 h[_ki_qb\Z_l jZajy^guc ^hklmi k fZdkbfZevgh \hafh`ghc kdhjhklvx
FWB P_gljZjoblIjhfure_gghc We_dljhgbdb Nbjfu ,QILQHRQ
H[ahj _dlmju K
G_h[yaZl_evgZy \gmlj_ggyy 520 h[_ki_qb\Z_l khojZg_gb_ dZd ^Zgguo lZd b ijh]jZffgh]h dh^Z WlZ h[eZklv iZfylb kh_^bgy_lky k ijhp_kkhjhf q_j_a jZajy^gmx rbgm LZdbf h[jZahf \\h^ dhfZg^u khklhys_c ba ^\mo keh\ fh`_l [ulv ijhba\_^_g aZ h^bg fZrbgguc lZdl <uiheg_gb_ ijh]jZffu ba \gmlj_gg_c 520 y\ey_lky kZfuf [ukljuf kihkh[hf ba \k_o \hafh`guo Zevl_jgZlb\
>ey j_]bkljh\ ki_pbZevguo nmgdpbc aZj_a_j\bjh\Zgh [ZclZ Z^j_kgh]h ijhkljZgkl\Z KlZg^ZjlgZy h[eZklv ^ey j_]bkljh\ ki_pbZevguo nmgdpbc 6)5 aZgbfZ_l [Zcl \ lh \j_fy dZd h[eZklv jZkrbj_gguo j_]bkljh\ ki_pbZevguo nmgdpbc (6)5 aZgbfZ_l ^jm]b_ [Zcl ( 6)5 j_]bklju bkihevam_fu_ ^ey nmgdpbc mijZ\e_gby b dhgljhey jZaebqguo fh^me_c fbdjhdhgljhee_jZ bf_xl jZaf_j \ h^gh keh\h G_bkihevam_fu_ ( 6)5 Z^j_kZ aZj_a_j\bjh\Zgu ^ey [m^msbo fh^_e_c k_f_ckl\Z K k jZkrbj_ggufb nmgdpbhgZevgufb \hafh`ghklyfb
Bgl_jn_ck \g_rg_c rbgu |
|
|
|
|||||
>ey kha^Zgby kbkl_f \ dhlhjuo lj_[m_lky [hevrbc h[t_f iZfylb |
||||||||
q_f jZkiheh`_gh \gmljb fbdjhdhgljhee_jZ bf__lky \hafh`ghklv q_j_a |
||||||||
bgl_jn_ck \g_rg_c rbgu ih^dexqZlv ^h F[Zcl 5$0 b beb 520 |
||||||||
<kljh_gguc dhgljhee_j \g_rg_c rbgu (%& iha\hey_l ihemqblv ^hklmi d |
||||||||
\g_rg_c |
iZfylb |
b beb d |
\g_rgbf i_jbn_jbcguf |
mkljhckl\Zf k |
||||
\hafh`ghklvx rbjhdhc gZkljhcdb Fh`_l [ulv g_aZ\bkbfh ^jm] hl ^jm]Z |
||||||||
\u[jZgh |
^h iylb |
jZaebqguo Z^j_kguo h[eZkl_c k jZaebqgufb j_`bfZfb |
||||||
jZ[hlu rbgu fmevlbie_dkgZy beb ^_fmevlbie_dkgZy |
beb jZajy^gZy |
|||||||
rbgZ ^Zgguo lZd`_ bf__lky \hafh`ghklv ^ey baf_g_gby ^ebl_evghklb |
||||||||
pbdeZ rbgu pbdeu h`b^Zgby ^ebl_evghklv kb]gZeh\ Wlh |
iha\hey_l |
|||||||
gZkljhblv |
^hklmi |
^ey jZaebqguo |
lbih\ iZfylb b i_jbn_jbb ?keb |
|||||
mkljhckl\h g_ jZ[hlZ_l \ j_`bf_VLQJOH FKLS\ dhlhjhf g_ lj_[m_lky \g_rgyy |
||||||||
iZfylv lh (%& fh`_l dhgljhebjh\Zlv ^hklmi d \g_rgbf mkljhckl\Zf k |
||||||||
ihfhsvx h^gh]h ba gb`_ ijb\_^_gguo j_`bfh\ \g_rg_]h ^hklmiZ |
|
|||||||
x |
jZajy^guc |
Z^j_k |
jZajy^gu_ |
^Zggu_ |
||||
|
^_fmevlbie_dkgZy rbgZ |
|
|
|
|
|||
x |
jZajy^guc |
Z^j_k |
jZajy^gu_ |
^Zggu_ |
||||
|
^_fmevlbie_dkgZy rbgZ |
|
|
|
|
|||
x |
jZajy^guc |
Z^j_k |
jZajy^gu_ |
^Zggu_ |
||||
|
fmevlbie_dkgZy rbgZ |
|
|
|
|
|
||
x |
jZajy^guc |
Z^j_k |
jZajy^gu_ |
^Zggu_ |
||||
|
fmevlbie_dkgZy rbgZ |
|
|
|
|
|
||
< j_`bf k ^_fmevlbie_dkghc rbghc3257bkihevam_lky ^ey \u\h^Z |
||||||||
Z^j_kh\ |
b |
3257 bkihevam_lky |
^ey \\h^Z \u\h^Z ^Zgguo |
J_`bf k |
||||
fmevlbie_dkghc rbghc bkihevam_l 3257 ^ey h[hbo Z^j_kh\ b ^ey \\h^Z |
||||||||
\u\h^Z ^Zgguo <k_ j_`bfu |
bkihevamxl 3257 ^ey |
\u\h^Z klZjrbo |
||||||
FWB P_glj Ijhfure_gghc We_dljhgbdbdlmjuNbjfu ,QILQHRQ
H[ahj Zjobl_ K
jZajy^h\ Z^j_kZ $«\ lhf kemqZ_ _keb ijbf_gy_lky rbgZ Z^j_kZ k [he__ q_f x jZajy^Zfb
>ey bgl_jn_ckZ \g_rg_c rbgu \Z`gufb ij_^klZ\eyxlky \j_f_ggu_ oZjZdl_jbklbdb pbdeu h`b^Zgby rbjbgZ $/(b aZ^_j`dZ ql_gby b aZibkb
Wlb oZjZdl_jbklbdb kijh_dlbjh\Zgu e_]dh ijh]jZffbjm_fufb qlh iha\hey_l ihevah\Zl_eyf Z^Zilbjh\Zlv jZaebqgu_ lbiu iZfylb b beb i_jbn_jbb \ rbjhdhf ^bZihahg_ >hklmi d hq_gv f_^e_gghc iZfylb beb i_jbn_jbb ih^^_j`b\Z_lky k ihfhsvx ki_pbZevghc nmgdpbb³5HDG\´
>ey ijbeh`_gbc dhlhju_ gm`^Zxlky f_g__ q_f \ D[ZclZo Z^j_kgh]h ijhkljZgkl\Z fh`_l [ulv \u[jZgZ fh^_ev g_k_]f_glbjh\Zgghc iZfylb ]^_ \k_ ^Zggu_ fh]ml [ulv hij_^_e_gu k ihfhsvx lb jZajy^ghc Z^j_kZpbb b ijb wlhf3257g_ bkihevam_lky \ dZq_kl\_ \uoh^gh]h dZgZeZ klZjrbo [blh\ Z^j_kZ $«$ < kemqZ_ bkihevah\Zgby k_]f_glbjh\Zgghc iZfylb fh]ml ihlj_[h\Zlvky klZjrb_ [blu Z^j_kZ
<kljh_ggZy \ fbdjhdhgljhee_j rbgZ ;%86 y\ey_lky \gmlj_ggbf hlh[jZ`_gb_f \g_rg_c rbgu b iha\hey_l hj]Zgbah\u\Zlv ^hklmi d bgl_]jbjh\Zgguf ki_pbZevgh ij_^gZagZq_gguo ^ey ijbeh`_gbc fh^meyf b \kljh_gghc i_jbn_jbb dZd d \g_rg_f dhfihg_glZf Ijb wlhf bgl_jn_ck ^ey k\yab i_jbn_jbb k p_gljZevguf ijhp_kkhjhf kljh]h hij_^_e_g
<dexq_ggu_ \ fbdjhdhgljhee_j ;5$0 b &$1fh^mev y\eyxlky ij_^klZ\bl_eyfb;i_jbn_jbb
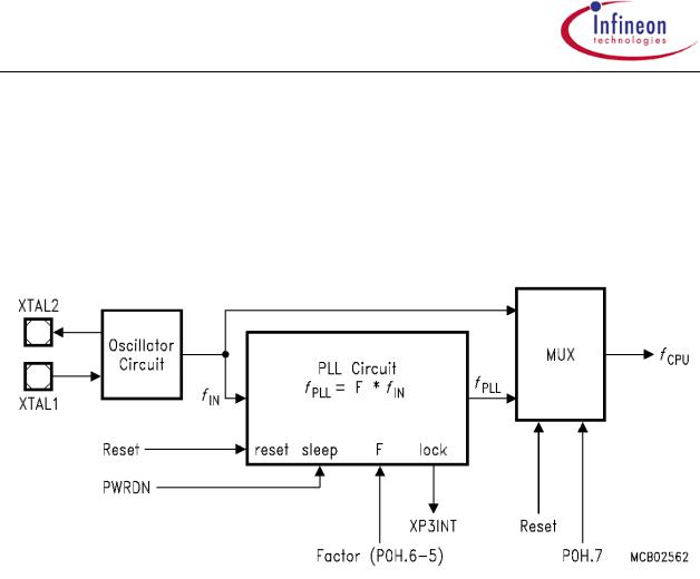
=_g_jZlhj lZdlh\uo kb]gZeh\
LZdlh\uc ]_g_jZlhj h[_ki_qb\Z_l lZdlh\u_ bfimevku ^ey mijZ\e_gby h[hjm^h\Zgb_f K =_g_jZlhj fh`_l jZ[hlZlv eb[h k \g_rgbf d\Zjp_f b khhl\_lkl\mxs_c ko_fhc \dexq_gby kf j_dhf_g^Zpbb \ jZa^_e_ ©Ki_pbZevgu_ \u\h^uª eb[h fh`_l [ulv aZims_g ihkj_^kl\hf kb]gZeh\ \g_rg_]h lZdlh\h]h ]_g_jZlhjZ =_g_jZlhj eb[h \u^Z_l q_j_a [mn_j lZdlh\u_ kb]gZeu ^ey h[hjm^h\Zgby fbdjhdhgljhee_jZ ijhba\h^y ijb wlhf ^_e_gb_ gZ ^\Z qZklhlu lZdlh\h]h ]_g_jZlhjZ eb[h kb]gZe ihklmiZ_l gZ \kljh_gguc \ fbdjhdhgljhee_j mfgh`bl_ev SKDVH ORFNHG ORRS 3// dhlhjuc mfgh`Z_l \oh^gmx qZklhlm gZ dhwnnbpb_gl ) aZ\bkysbc hl j_`bfZ jZ[hlu b beb hl lbiZ fbdjhdhgljhee_jZ J_amevlbjmxsbc \gmlj_ggbc lZdlh\uc kb]gZe h[hagZqZ_lky dZd ©&38 FORFNª >ey p_gljZevgh]h ijhp_kkhjZ b \gmlj_gg_c i_jbn_jbb fbdjhdhgljhee_jZ lZdlh\uf ]_g_jZlhjhf ]_g_jbjmxlky ^\Z g_aZ\bkbfuo lZdlh\uo kb]gZeZ <h \j_fy j_`bfZ h`b^Zgby kb]gZe ©&38 FORFNª hldexq_g h^gZdh lZdlh\uc kb]gZe ^ey i_jbn_jbcgh]h h[hjm^h\Zgby ijh^he`Z_l \ujZ[Zlu\Zlvky H[Z kb]gZeZ i_j_klZxl \ujZ[Zlu\Zlvky dh]^Z ijhp_kkhj i_j_oh^bl \ ³kiysbc´ j_`bf
FWB P_gljZjoblIjhfure_gghc We_dljhgbdb Nbjfu ,QILQHRQ
H[ahj _dlmju K
<kljh_ggZy \ fbdjhdhgljhee_j3//ko_fZ iha\hey_l jZ[hlZlv K k gbadhqZklhlguf lZdlh\uf ]_g_jZlhjhf h[_ki_qb\Zy ijb wlhf fZdkbfZevgmx ijhba\h^bl_evghklv 3// mfgh`Z_l qZklhlm \g_rg_]h lZdlh\h]h ]_g_jZlhjZ gZ mijZ\ey_fuc dhwnnbpb_gl ) b ]_g_jbjm_l kb]gZe &38 FORFN kh kd\Z`ghklvx 3// lZd`_ h[_ki_qb\Z_l f_oZgbaf mkljZg_gby hrb[hd dhlhjuc iha\hey_l hij_^_eylv hldehg_gby qZklhlu b \uihegylv dhjj_dlbjmxsb_ ^_ckl\by \ kemqZ_ hrb[db \g_rg_]h lZdlh\h]h ]_g_jZlhjZ
Jbkmghd
;ehd ko_fZ 3//
Hi_jZpbb k 3//
>ey lh]h qlh[u lZdlh\uc kb]gZe \ujZ[Zlu\Zeky ijb ihfhsb 3// g_h[oh^bfh gZ \j_fy ³k[jhkZ´ fbdjhdhgljhee_jZ iZ^Zlv \ukhdbc mjh\_gv gZijy`_gby gZ \oh^ 3 + Ihke_ ih^Zqb iblZgby ijb ^hklb`_gbb gZijy`_gby9FF<r3//q_j_a fk h[_ki_qb\Z_l klZ[bevguc lZdlh\uc kb]gZe ^Z`_ \ kemqZ_ hlkmlkl\by \g_rgbo lZdlh\uo kb]gZeh\ \ wlhf kemqZ_ 3// [m^_l jZ[hlZlv gZ [Zah\hc qZklhl_ F=p 3// gZqg_l ihiuldb kbgojhgbaZpbb k \g_rgbf lZdlh\uf ]_g_jZlhjhf dZd lhevdh gZ \oh^ [m^_l ihklmiZlv klZ[bevguc lZdlh\uc kb]gZe < l_q_gbb fk ihke_ klZ[bebaZpbb jZ[hlu \g_rg_]h lZdlh\h]h ]_g_jZlhjZ k hij_^_e_gghc qZklhlhc 3// aZo\Zlbl qZklhlm ]_g_jZlhjZ b gZqg_l \u^Z\Zlv kh[kl\_ggu_ lZdlh\u_ kb]gZeu k qZklhlhc ) I26& l _ 3// i_j_c^_l gZ jZ[hlm hl \g_rg_]h ]_g_jZlhjZ
Ijbf_qZgb_ ?keb g_h[oh^bfZ jZ[hlZ gZ klZ[bevghc qZklhl_ kjZam ihke_ k[jhkZ g_h[oh^bfh khojZgylv Zdlb\guc mjh\_gv gZijy`_gby gZ \oh^_fk ^h ihj ihdZ 3// aZo\Zlbl qZklhlm \g_rg_]h ]_g_jZlhjZ \ l_q_gbb