Материал: 8363_NersisyanA_LAB_6_исправлен_4

Внимание! Если размещение файла нарушает Ваши авторские права, то обязательно сообщите нам

07.05

  1. Представьте, пожалуйста, схемы для проведенных экспериментов с показаниями измерительных приборов

  1. А где показания приборов? Представьте показания для RLC-цепи для 16 кГц (п. 2). см. картинки ниже

  2. В п.2 осциллограммы не соответствуют ВД. исправлнно

  3. Что изображено на осциллограммах? Какой масштаб? см. картинки ниже

Что изображено на осциллограммах?????

На осциллограммах изображено зависимость и какой график относится к току?

U(t) масштаб 1 В/деление синий график

I(t) масштаб 1 А/деление красный график ток измеряется в вольтах? (опечатка, ток измеряется в Амперах)

t масштаб 1 микросек/деление

П оказания для RLC-цепи для 4 кГц

П оказания для RLC-цепи для 16 кГц

МИНОБРНАУКИ РОССИИ

Санкт-Петербургский государственный

электротехнический университет

«ЛЭТИ» им. В.И. Ульянова (Ленина)

Кафедра ТОЭ

отчет

по лабораторной работе №6

по дисциплине «Теоретические основы электротехники»

Тема: Исследование установившегося синусоидального

режима в простых цепях

Студент гр. 8363

Нерсисян А.С.

Преподаватель

Константинова Е.В.

Санкт-Петербург

2020

Цель: Практическое ознакомление с синусоидальными режимами в простых и цепях.

Обработка результатов:

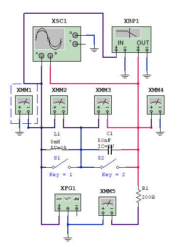
1. Исследование установившегося синусоидального режима в - и -цепях

Рис. 1. RC- цепь Рис. 2. RL- цепь

Реальные значения:

Таблица 1

Устанавливают

Измеряют

Вычисляют

, кГц

, В

, мА

, В

, В

, В

, Ом

, мкФ

, мГн

7,5

2

4,274

0,855

1,808

-

-64,1

200

0,05

-

-64,4

15

2

6,87

1,374

1,453

-

-47,19

200

0,05

-

-46,4

7,5

2

4,675

0,934

-

1,768

61,23

200,2

-

8,02

62,1

4

2

7,041

1,408

-

1,42

45

199,9

-

8,025

45,14

По следующим формулам рассчитаем на основе экспериментальных данных C, L, R и °, полученные данные занесем в таблицу, также построим ВД.

U0 находим по следующим формулам: - цепь RL- цепь

- цепь - цепь

- цепь - цепь

2. Исследование установившегося синусоидального режима в -цепях

Рис. 3. RLC- цепь

Определите резонансную частоту цепи при максимальном значении АЧХ

Устанавливают

Измеряют

Вычисляют

, кГц

, В

, мА

, В

, В

, В

7,955

2

9,999

2

3,988

4,011

0

0

15,91

2

3,149

0,630

0,628

2,526

72,86

71,6

3,9775

2

3,176

0,635

2,533

0,637

-71,6

-71,5

Построим векторную диаграмму RLC- контура

Получившиеся углы близки к измеренным

\

- цепь - цепь

Вывод

В ходе выполнения лабораторной работы мы ознакомились с синусоидальными режимами в простых RL, RC и RLC цепях. Также при исследовании RL и RC цепей мы определили емкость, индуктивность и сопротивление R цепей, они практически равны при проведении экспериментов с разной частотой, то же мы можем сказать о угле сдвига фаз напряжения и тока φо.

При исследовании RLC- цепи мы практически определили углы сдвига фаз напряжений и токов φо для частот 7.955, 15.91 и 3.9775 кГц. Они оказались приблизительно равны углам, полученным экспериментально.

Ответы на вопросы:

  1. Почему ?

Потому что ток емкостного элемента опережает напряжение и общее напряжение вычисляется по формуле:

  1. Почему при увеличении частоты величины и увеличились, а и уменьшились?

Потому что обратно пропорционально частоте, поэтому при увелечении частоты уменьшается , что ведёт к уменьшению и увелечению , ток увеличивается и уменьшается угол опережения напряжения.

  1. Изменились ли значения параметров элементов R и C при изменении частоты?

Нет, так как и – константы.

  1. Почему ?

Потому что ток индуктивного элемента отстаёт напряжение, а ток и емкостного элемента опережает напряжение и общее напряжение вычисляется по формуле: