ЛЕКЦИЯ 13
4.3. Ряд Лорана, его область сходимости.
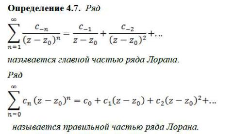
Определение 4.6. Рядом Лорана называется ряд вида
|
|
|
. . . + |
− |
|
+. . . + |
|
−1 |
|
+ |
|
||
|
|
|
( − |
) |
− |
|
|
||||||
|
|
|
|
0 |
|
|
|
|
0 |
|
|
|
|
+ |
+ |
( − ) |
+ ( − )2 |
+. . . + |
( − ) +. . . = |
||||||||
|
0 |
1 |
∞0 |
2 |
0 |
∞ |
|
|
|
|
|
0 |
|
|
|
|
= ∑ ( − ) + |
∑ |
− |
|
, |
||||||
|
|
|
( − |
) |
|||||||||
|
|
|
|
|
0 |
|
|
|
|
||||
|
|
|
=0 |
|
|
|
=1 |
|
0 |
|
|||
|
|
|
|
|
|
|
|
|
|
|
|||
Где , |
– комплексные постоянные, а – комплексная переменная. |
||||||||||||
0 |
|
|
|
|
|
|
|
|
|
|
|
|
|
Ряд Лорана сходится в области, в которой сходятся ряды
∞ |
− |
|
|
−1 |
|
−2 |
|
|
∑ |
|
= |
+ |
|
+. .. |
|||
( − |
) |
− |
( − |
)2 |
||||
=1 |
0 |
|
0 |
|
0 |
|
||
∞
∑ ( − 0) = 0 + 1( − 0) + 2( − 0)2+. ..
=0
Областью сходимости ряда первого из этих рядов является внешность круга | − 0| > . Областью сходимости ряда второго ряда является внутренность круга | − 0| < .
Если < , то ряд сходится в кольце < | − 0| < .
Здесь ≥ 0, 0 < < +∞. |
|
|
Теорема 4.4. Функция ( ) однозначная |
и аналитическая в кольце < |
|
| − 0| < (не исключаются случаи = 0 |
и = +∞) разлагается в этом |
|
кольце в ряд Лорана |
|
|
|
∞ |
|
( ) = |
∑ ( − ) = |
|
|
|
0 |
=−∞
−1 ∞
= |
∑ |
|
( − |
) + ∑ |
|
( − ) , |
|||
|
|
|
|
0 |
|
|
|
0 |
|
|
=−∞ |
|
|
|
|
=0 |
|
|
|
где коэффициенты находятся по формулам |
|
||||||||
|
|
|
|
|
|
|
|
|
|
|
= |
1 |
∫ |
|
( ) |
|
( = 0, ±1, ±2, . . . ) |
||
2 |
|
|
|
||||||
|
|
( − ) +1 |
|
|
|
||||
|
|
|
|
0 |
|
|
|
|
|
Здесь – произвольная окружность с центром в точке 0, лежащей внутри данного кольца.
На практике при нахождении коэффициентов стараются избежать применения этих формул, так как они приводят к громоздким вычислениям.
Чаще используют готовые разложения в ряд Тейлора элементарных функций.
4.3. Примеры разложения функций в ряд Лорана |
|
|
|
|
|
|
|
|
|
|
|
|
|
||||||||||||||||||
Пример 4.2. |
|
|
|
|
|
|
|
|
|
|
|
|
|
|
|
|
|
|
|
|
|
|
|
|
|
|
|
|
|||
Разложить в ряд Лорана функцию ( ) = ( − 3)4 |
|
|
1 |
|
|
в окрестности |
|||||||||||||||||||||||||
|
−3 |
||||||||||||||||||||||||||||||
|
|
|
|
|
|
|
|
|
|
|
|
|
|
|
|
|
|
|
|
|
|
|
|
|
|
|
|
||||
точки 0 = 3. |
|
|
|
|
|
|
|
|
|
|
|
|
|
|
|
|
|
|
|
|
|
|
|
|
|
|
|
|
|||
Решение: сделаем замену |
= |
|
1 |
, |
|
получим |
( ) = |
|
1 |
|
. Используя |
||||||||||||||||||||
|
|
|
|
|
|
||||||||||||||||||||||||||
|
|
|
|
|
|
|
|
−3 |
|
|
|
|
|
|
|
|
|
|
|
4 |
|
|
|
||||||||
разложение (4.3), получим |
|
|
|
|
|
|
|
|
|
|
|
|
|
|
|
|
|
|
|
|
|
|
|
|
|
|
|
|
|||
1 |
|
|
|
1 |
|
|
|
|
|
|
|
1 |
|
|
|
|
|
|
1 |
|
|
|
|
|
|
|
|
|
|||
|
|
= 1 − |
|
|
+ |
|
|
|
− |
|
|
+. . ., |
|||||||||||||||||||
− 3 |
2! ( − 3)2 |
4! ( − 3)4 |
6! ( − 3)6 |
||||||||||||||||||||||||||||
тогда |
|
|
|
|
|
|
|
|
|
|
|
|
|
|
|
|
|
|
|
|
|
|
|
|
|
|
|
|
|||
( ) = ( − 3)4 (1 |
− |
|
1 |
|
|
|
+ |
|
|
1 |
|
|
|
|
− |
|
|
|
|
1 |
|
|
+ |
||||||||
|
|
|
|
|
|
|
|
|
|
|
|
|
|
|
|
|
|
|
|
|
|
|
|||||||||
2! ( − 3)2 |
4! ( − 3)4 |
6! |
|
( − 3)6 |
|||||||||||||||||||||||||||
|
|
|
|
|
|
|
|
|
|
||||||||||||||||||||||
|
+. . . ) = ( − 3)4 |
|
( − 3)2 |
|
1 |
|
|
|
|
|
1 |
|
|
|
|
|
|
|
|
|
|
||||||||||
|
− |
|
|
|
|
|
+ |
|
− |
|
|
|
|
|
|
|
|
|
+. .. |
|
|||||||||||
|
|
2! |
|
|
|
4! |
6! |
( − 3)2 |
|
||||||||||||||||||||||
|
|
|
|
|
|
|
|
|
|
|
|
|
|
|
|
|
|
|
|
|
|||||||||||
Это разложение справедливо |
для |
любой |
точки |
≠ 3. |
|
В |
данном случае |
||||||||||||||||||||||||
«кольцо» представляет собой всю комплексную плоскость с одной выброшенной точкой = 3. Его можно определить так: 0 < | − 3| < +∞. Здесь = 0, = +∞. В указанной области ( ) – аналитическая.
Пример 4.3.
Получить все разложения в ряд Лорана по степеням функции ( ) =
2 +3 .2+3 +2
Решение: Приравняем знаменатель дроби к нулю 2 + 3 + 2 =
( + 2)( + 1) = 0, отсюда 1 = −2, 2 = −1. Изобразим на комплексной плоскости возможные области. Для этого проведем окружности с центром в0 = 0 и радиусом равным расстоянию до ближайшей особой точки. Имеем три «кольца» с центром в точке 0 = 0, в каждом из которых ( ) является аналитической:
1)круг | | < 1,
2)кольцо 1 < | | < 2,
3)2 < | | < +∞ – внешность круга | | ≤ 2 (см. рис.)
Найдем ряды Лорана для функции ( ) в каждой из этих областей. Для
этого представим ( ) в виде суммы элементарных дробей
( ) = |
2 + 3 |
= |
|
+ |
|
= |
1 |
+ |
1 |
. |
|
|
|
|
|
||||||
2 + 3 + 2 |
+ 1 |
+ 2 |
+ 1 |
+ 2 |
и нашли методом неопределенных коэффициентов.
1) Рассмотрим круг | | < 1. Преобразуем ( ):
( ) = |
1 |
+ |
1 |
|
1 |
|
. |
|
|
|
|
||||
1 + |
2 |
1 + |
|
||||
|
|
|
|
|
|
2 |
|
Используя формулу (4.6), получим
1 2 3( ) = (1 − + 2 − 3+. . . ) + 2 (1 − 2 + 22 − 23 −. . . ) =
= 32 − 32 + 54 2 − 98 3+. ..
Это разложение является рядом Тейлора функции ( ), при этом ряд для |
|||||||||||
функции |
1 |
= 1 − + 2−. .. сходится при | | < 1, а |
|||||||||
1+ |
|||||||||||
|
|
|
|
|
|
|
|
|
|
||
|
|
1 |
= 1 − |
|
+ |
2 |
− |
3 |
+. .. |
||
|
|
|
|
2 |
4 |
8 |
|||||
|
|
1 + 2 |
|
|
|
|
|||||
|
|
|
|
|
|
|
|
|
|||
сходится при | |
|
| < 1 или | | < 2, т.е. внутри круга | | < 1 оба ряда сходятся. |
|||||||||||||||||||||||||||||||||||||||||||||||||||||||||||||||||||||||||||||||||||||||||||||||||
|
|
||||||||||||||||||||||||||||||||||||||||||||||||||||||||||||||||||||||||||||||||||||||||||||||||||
2 |
|
|
|
|
|
|
|
|
|
|
|
|
|
|
|
|
|
|
|
|
|
|
|
|
|
|
|
|
|
|
|
|
|
|
|
|
|
|
|
|
|
|
|
|
|
|
|
|
|
|
|
|
|
|
|
|
|
|
|
|
|
|
|
|
|
|
|
|
|
|
|
|
|
|
|
|
|
|
|
|
|
|
|
|
|
|
|
|
|
|
|
|
|
|
|
|
|||
2) Рассмотрим |
кольцо 1 < | | < 2. |
Ряд |
для |
функции |
1 |
|
|
остается |
|||||||||||||||||||||||||||||||||||||||||||||||||||||||||||||||||||||||||||||||||||||||||||
|
|
|
|||||||||||||||||||||||||||||||||||||||||||||||||||||||||||||||||||||||||||||||||||||||||||||||||
1+ |
|
||||||||||||||||||||||||||||||||||||||||||||||||||||||||||||||||||||||||||||||||||||||||||||||||||
|
|
|
|
|
|
|
|
|
|
|
|
|
|
|
|
|
|
|
|
|
|
|
|
|
|
|
|
|
|
|
|
|
|
|
|
|
|
|
|
|
|
|
|
|
|
|
|
|
|
|
|
|
|
|
|
|
|
|
|
|
|
|
|
|
|
|
|
|
|
|
|
|
|
|
|
|
|
|
|
|
|
|
|
|
|
|
|
|
|
|
|
1 |
|
|
|
2 |
|
||
сходящимся в этом кольце, т.е. | | < 2, а ряд для функции |
|
|
|
|
|
расходится при |
|||||||||||||||||||||||||||||||||||||||||||||||||||||||||||||||||||||||||||||||||||||||||||||
|
|
|
|
|
|
||||||||||||||||||||||||||||||||||||||||||||||||||||||||||||||||||||||||||||||||||||||||||||||
| | > 1. Поэтому преобразуем ( ) следующим образом |
|
|
|
|
|
1+ |
|
|
|
|
|||||||||||||||||||||||||||||||||||||||||||||||||||||||||||||||||||||||||||||||||||||||||
|
|
|
|
|
|
|
|
|
|
|
|
|
|
|
|||||||||||||||||||||||||||||||||||||||||||||||||||||||||||||||||||||||||||||||||||||
|
|
|
|
|
|
|
|
|
|
|
|
|
|
|
|
|
|
|
|
|
( ) = |
1 |
|
|
|
|
1 |
|
|
|
|
+ |
|
1 |
|
1 |
|
|
|
|
. |
|
|
|
|
|
|
|
|
|
|
|
|
|
|
|
|
|
|
|
|
|
|||||||||||||||||||||||||||||||||||||
|
|
|
|
|
|
|
|
|
|
|
|
|
|
|
|
|
|
|
|
|
|
|
|
|
|
|
|
|
|
|
|
|
|
|
|
|
|
|
1 |
|
|
|
|
|
|
|
|
|
|
|
|
|
|
|
|
|
|
|
|
|
|||||||||||||||||||||||||||||||||||||||
|
|
|
|
|
|
|
|
|
|
|
|
|
|
|
|
|
|
|
|
|
|
|
|
|
|
|
|
|
2 |
|
|
|
|
|
1 + |
2 |
|
|
|
|
|
|
|
|
1 + |
|
|
|
|
|
|
|
|
|
|
|
|
|
|
|
|
|
|
|
|
|
|
|
|||||||||||||||||||||||||||||||
Применяя формулу (4.6), получаем |
|
|
|
|
|
|
|
|
|
|
|
|
|
|
|
|
|
|
|
|
|
|
|
|
|
|
|
|
|
|
|
|
|
|
|
|
|
|
|
|
|
|
|
|
|
|
|
|
|
|
|
|
|
|
|
|
|
|
|
||||||||||||||||||||||||||||||||||||||||
1 |
|
|
|
|
|
|
|
|
|
|
|
|
|
|
|
|
2 |
|
|
|
|
3 |
|
|
|
|
|
|
|
|
|
|
|
|
|
|
|
1 |
|
|
|
|
|
|
|
|
|
|
|
1 |
|
|
|
|
|
1 |
|
|
|
|
|
|
|
|
1 |
|
|
|
|
|
|
|
|||||||||||||||||||||||||||
( ) = |
|
|
|
|
(1 − |
|
|
|
|
+ |
|
|
|
|
|
− |
|
|
|
|
|
|
|
+. . . ) + |
|
|
|
|
|
(1 − |
|
|
|
|
|
+ |
|
|
|
|
|
− |
|
|
|
|
+. . . ) |
= |
|||||||||||||||||||||||||||||||||||||||||||||||||||
2 |
2 |
22 |
23 |
|
|
|
|
2 |
|
|
3 |
||||||||||||||||||||||||||||||||||||||||||||||||||||||||||||||||||||||||||||||||||||||||
1 |
|
|
|
|
|
|
|
2 |
|
|
2 |
|
|
|
|
|
|
|
|
1 |
|
|
|
|
|
|
|
|
|
|
|
|
1 |
|
|
|
|
|
|
|
|
|
1 |
|
|
|
|
1 |
|
|
|
|
|
|
|
|
|
|
|
|
|
||||||||||||||||||||||||||||||||||||||
= |
|
|
|
|
|
− |
|
|
|
+ |
|
|
|
− |
|
|
|
+. . . + |
|
|
|
|
− |
|
|
|
|
|
|
|
|
+ |
|
|
|
|
|
|
|
− |
|
|
|
+. . . |
|
|
|
|
|||||||||||||||||||||||||||||||||||||||||||||||||||
2 |
|
4 |
|
|
8 |
16 |
|
|
2 |
|
3 |
4 |
|
|
|
|
|||||||||||||||||||||||||||||||||||||||||||||||||||||||||||||||||||||||||||||||||||
Этот ряд сходится для | |
1 |
| < 1, т.е. при | | > |
1 |
|
и при | | < 2. |
|
|
|
|
||||||||||||||||||||||||||||||||||||||||||||||||||||||||||||||||||||||||||||||||||||||||||
|
|
|
|
|
|||||||||||||||||||||||||||||||||||||||||||||||||||||||||||||||||||||||||||||||||||||||||||||||
3) Рассмотрим | | > 2. Ряд для функции |
|
1 |
|
|
|
при | | > 2 расходится, а ряд |
|||||||||||||||||||||||||||||||||||||||||||||||||||||||||||||||||||||||||||||||||||||||||||||
|
|
|
|
|
|
|
|||||||||||||||||||||||||||||||||||||||||||||||||||||||||||||||||||||||||||||||||||||||||||||
|
|
|
|
|
|
|
|
|
|
|
|
|
|
|
|
|
|
|
|
|
|
|
|
|
|
|
|
|
|
|
|
|
|
|
|
|
|
|
|
|
|
|
|
|
|
|
|
|
|
|
1+ |
|
|
|
|
|
|
|
|
|
|
|
|
|
|
|
|
|
|
|
|
|
|
|
|
|
|
|
|
|
|
|
|
|
|
|
|
|
|
||||||||||
1 |
|
|
|
|
|
|
|
|
|
|
|
|
|
|
|
|
|
|
|
|
|
|
|
|
|
|
|
|
|
|
|
|
|
|
|
|
|
|
|
|
|
|
|
|
|
2 |
|
|
|
|
|
|
|
|
|
|
|
|
|
|
|
|
|
|
|
|
|
|
|
|
|
|
|
|
|
|
|
|
|
|
|||||||||||||||||||
|
|
|
|
|
|
|
|
|
|
|
|
|
|
|
|
|
|
|
|
|
|
|
|
|
|
|
|
|
|
|
|
|
|
|
|
|
|
|
|
|
|
|
|
|
|
|
|
|
|
|
|
|
|
|
|
|
|
|
|
|
|
|
|
|
|
|
|
|
|
|
|
|
|
|
|
|
|
|
|
|
|
|
|
|
|
|
|
|
|
||||||||||
|
|
|
|
|
|
|
|
|
|
|
|
|
|
|
|
|
|
|
|
|
|
|
|
|
|
|
|
|
|
| |
|
| |
> 2, |
|
|
|
|
|
|
|
|
|
|
|
|
|
|
|
|
|
|
|
|
|
|
|
|
|
|
|
|
|
|
|
|
|
|
| |
|
| |
> 1 |
|
|
|
|
||||||||||||||||||||||||
для функции |
|
|
|
|
сходится, |
если |
|
|
то условие |
выполняется. |
|||||||||||||||||||||||||||||||||||||||||||||||||||||||||||||||||||||||||||||||||||||||||
1+1 |
|
||||||||||||||||||||||||||||||||||||||||||||||||||||||||||||||||||||||||||||||||||||||||||||||||||
|
|
|
|
|
|
|
|
|
|
|
|
|
|
|
|
|
|
|
|
|
|
|
|
|
|
|
|
|
|
|
|
|
|
|
|
|
|
|
|
|
|
|
|
|
|
|
|
|
|
|
|
|
|
|
|
|
|
|
|
|
|
|
|
|
|
|
|
|
|
|
|
|
|
|
|
|
|
|
|
|
|
|
|
|
|
|
|
|
|
||||||||||
|
|
|
|
|
|
|
|
|
|
|
|
|
|
|
|
|
|
|
|
|
|
|
|
|
|
|
|
|
|
|
|
|
|
|
|
|
|
|
|
|
|
|
|
|
|
|
|
|
|
|
|
|
|
|
|
|
|
|
|
|
|
|
|
|
|
|
|
|
|
|
|
|
|
|
|
|
|
|
|
|
|
|
|
|
|
|
|
|
|
|
|
|
|
|
|
|
|||
|
|
|
|
|
|
|
|
|
|
|
|
|
|
|
|
|
|
|
|
|
|
|
|
|
|
|
|
|
|
|
|
|
|
|
|
|
|
|
|
|
|
|
|
|
|
|
|
|
|
|
|
|
|
|
|
|
|
|
|
|
|
|
|
|
|
|
|
|
|
|
|
|
|
|
|
|
|
|
|
|
|
|
|
|
|
|
|
|
|
|
|
|
|||||||
Представим ( ) в виде |
|
|
|
|
|
|
|
|
|
|
|
|
|
|
|
|
|
|
|
|
|
|
|
|
|
|
|
|
|
|
|
|
|
|
|
|
|
|
|
|
|
|
|
|
|
|
|
|
|
|
|
|
|
|
|
|
|
|
|
|
|
|
|
|
|
|
|
|
|
|
|
|
|
|
|
|
|
|
|
|
|
||||||||||||||||||
|
|
|
|
|
|
|
|
|
|
|
|
|
|
|
|
|
|
|
|
|
|
|
|
|
|
|
|
|
1 |
|
|
|
|
|
|
|
1 |
|
|
|
|
|
|
|
1 |
|
|
|
|
|
|
|
|
1 |
|
|
|
|
|
|
|
|
|
|
|
|
|
|
|
|
|
|
|
|
|
|
|
|
|
|
|
|
|
||||||||||||||||
|
|
|
|
|
|
|
|
|
|
|
|
|
|
|
|
|
|
|
|
|
( ) = |
|
|
|
|
|
|
|
|
|
|
+ |
|
|
|
|
|
|
|
|
|
|
|
|
|
|
|
|
|
. |
|
|
|
|
|
|
|
|
|
|
|
|
|
|
|
|
|
|
|
|
|
|
|||||||||||||||||||||||||||
|
|
|
|
|
|
|
|
|
|
|
|
|
|
|
|
|
|
|
|
|
|
|
|
|
|
|
|
1 |
|
1 + |
2 |
|
|
|
|
|
|
|
|
|
|
|
|
|
|
|
|
|
|
|
|
|
|
||||||||||||||||||||||||||||||||||||||||||||||
|
|
|
|
|
|
|
|
|
|
|
|
|
|
|
|
|
|
|
|
|
|
|
|
|
|
|
|
|
|
|
|
|
|
|
|
1 + |
|
|
|
|
|
|
|
|
|
|
|
|
|
|
|
|
|
|
|
|
|
|
|
|
|
|
|
|
|
|
|
|
|
|
|
||||||||||||||||||||||||||||
|
|
|
|
|
|
|
|
|
|
|
|
|
|
|
|
|
|
|
|
|
|
|
|
|
|
|
|
|
|
|
|
|
|
|
|
|
|
|
|
|
|
|
|
|
|
|
|
|
|
|
|
|
|
|
|
|
|
|
|
|
|
|
|
|
|
|
|
|
|
|
|
|
|
|
|
|
|
|
|
|
|
|
|
|
|
|
|||||||||||||
Используя формулу (4.6), получим |
|
|
|
|
|
|
|
|
|
|
|
|
|
|
|
|
|
|
|
|
|
|
|
|
|
|
|
|
|
|
|
|
|
|
|
|
|
|
|
|
|
|
|
|
|
|
|
|
|
|
|
|
|
|
|
|
|
|
|
||||||||||||||||||||||||||||||||||||||||
1 |
|
|
|
|
|
|
|
1 |
|
|
|
|
1 |
|
|
1 |
|
|
|
|
|
|
|
|
|
|
|
|
|
|
|
|
|
1 |
|
|
|
|
|
|
|
|
|
|
|
|
2 |
|
|
|
|
|
|
4 |
|
|
|
|
|
|
|
|
8 |
|
|
|
|
|
|
|
|||||||||||||||||||||||||||||
( ) = |
|
(1 − |
|
|
+ |
|
|
|
− |
|
|
|
|
+. . . ) + |
|
|
|
(1 − |
|
|
|
+ |
|
|
|
− |
|
|
+. . . ) |
= |
|||||||||||||||||||||||||||||||||||||||||||||||||||||||||||||||||||||
|
|
|
|
2 |
|
|
3 |
|
|
|
|
2 |
3 |
||||||||||||||||||||||||||||||||||||||||||||||||||||||||||||||||||||||||||||||||||||||
1 |
|
|
|
|
|
3 |
|
|
5 |
|
|
|
|
|
|
|
9 |
|
|
2 |
|
|
|
|
|
|
|
|
|
|
|
3 |
|
|
|
|
|
|
|
|
5 |
|
|
|
|
9 |
|
|
|
|
|
|
|
|
|
|
|
|
|
||||||||||||||||||||||||||||||||||||||||
|
|
|
|
|
= |
|
(2 − |
|
|
+ |
|
|
− |
|
|
|
|
) = |
|
|
− |
|
+ |
|
|
|
|
|
− |
|
+. .. |
|
|
|
|
||||||||||||||||||||||||||||||||||||||||||||||||||||||||||||||||
|
|
|
|
|
|
|
|
2 |
|
|
3 |
|
2 |
|
|
|
3 |
4 |
|
|
|
|
|||||||||||||||||||||||||||||||||||||||||||||||||||||||||||||||||||||||||||||
Т.е. для разных областей ряд Лорана функции ( ) имеет разный вид.
Пример 4.4. Разложить в ряд Лорана функцию ( ) = 2 +1 в окрестности
2+ −2
0 = 1.
Решение: найдем особые точки функции ( ), для этого приравняем знаменатель к нулю 2 + − 2 = 0, 1 = 1, 2 = −2, т.е. разложение необходимо осуществить в окрестности особой точки 1 = 1, т.е. в кольце
0 < | − 1| < 3. Число 3 найдено, как расстояние между центром разложения
= 1 и ближайшей особой точкой = −2 (см. рис.).
Представим ( ) в виде суммы элементарных дробей |
||||||||||
|
2 + 1 |
= |
|
+ |
|
= |
1 |
+ |
1 |
. |
|
|
|
|
|
|
|||||
|
2 + − 2 |
− 1 |
+ 2 |
− 1 |
+ 2 |
|||||
Введем новую переменную − 1 = , т.е. = + 1 и перепишем функцию
1 |
|
= |
1 |
= |
1 |
|
|
1 |
|
|
|
= |
1 |
|
1 |
. Используя разложение (4.6), получим |
|||||||||||||
|
|
|
|
|
|
|
|
|
|
|
|
|
|||||||||||||||||
+2 |
+3 |
3 |
|
|
|
|
|
3 |
|
||||||||||||||||||||
|
|
1+ |
|
|
|
|
1+ |
−1 |
|
|
|
|
|
|
|
|
|
||||||||||||
|
|
|
|
|
|
|
|
|
|
|
|
|
|
|
|
|
|||||||||||||
|
|
|
|
|
|
|
|
|
|
3 |
|
|
|
|
|
3 |
|
|
|
|
|
|
|
|
|
||||
|
|
|
|
|
1 |
|
= |
1 |
|
|
|
|
|
|
1 |
|
= |
1 |
[1 − |
− 1 |
+ |
( − 1)2 |
− |
( − 1)3 |
+. . . ] |
||||
|
|
|
|
+ 2 |
3 |
|
1 + |
|
− 1 |
3 |
3 |
9 |
27 |
||||||||||||||||
|
|
|
|
|
|
|
|
|
|
|
|
|
|
|
|
|
|
3 |
|
|
|
|
|
|
|
|
|
||
Область сходимости этого ряда | −31| < 1 или | − 1| < 3. Таким образом,
разложение в ряд Лорана в кольце 0 < | − 1| < 3 имеет вид