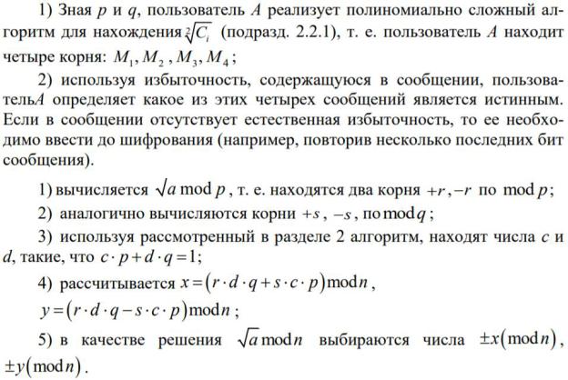
Дешифрование:
5.В чем состоит основная задача алгоритма скрытого определения точек интереса мобильного пользователя?
Найти для абонента ближайшие точки интереса в скрытой области без раскрытия местоположения этого абонента.
11
| 00539 |
| 02.03 |
| 0501 Конунников ЛР1-1 |
| 10Лекция 10 |
| 1136 |
| 1304 |
| 131 |
| 1362 |
| 15.02.16 1 пара |
| 1741 |