Определение: Набор идущих подряд точек изображения одного цвета называется серией.Длина этого набора точек называется длиной серии.
В таблице, приведенной ниже, заданы два вида кодов:
Коды завершения серий — заданы с 0 до 63 с шагом 1.
Составные (дополнительные) коды — заданы с 64 до 2560 с шагом 64.
Каждая строка изображения сжимается независимо. Мы считаем, что в нашем изображении существенно преобладает белый цвет, и все строки изображения начинаются с белой точки. Если строка начинается с черной точки, то мы считаем, что строка начинается белой серией с длиной 0. Например, последовательность длин серий 0, 3, 556, 10, ... означает, что в этой строке изображения идут сначала 3 черных точки, затем 556 белых, затем 10 черных и т.д.
На практике в тех случаях, когда в изображении преобладает черный цвет, мы инвертируем изображение перед компрессией и записываем информацию об этом в заголовок файла.
Алгоритм компрессии выглядит так:
for(по всем строкам изображения) { Преобразуем строку в набор длин серий; for(по всем сериям) { if(серия белая) { L= длина серии; while(L > 2623) { // 2623=2560+63 L=L-2560; ЗаписатьБелыйКодДля(2560); } if(L > 63) { L2=МаксимальныйСостКодМеньшеL(L); L=L-L2; ЗаписатьБелыйКодДля(L2); } ЗаписатьБелыйКодДля(L); //Это всегда код завершения } else { [Код аналогичный белой серии, с той разницей, что записываются черные коды] } } // Окончание строки изображения }
Поскольку черные и белые серии чередуются, то реально код для белой и код для черной серии будут работать попеременно.
В терминах регулярных выражений мы получим для каждой строки нашего изображения (достаточно длинной, начинающейся с белой точки) выходной битовый поток вида:
((<Б-2560>)*[<Б-сст.>]<Б-зв.>(<Ч-2560>)*[<Ч-сст.>]<Ч-зв.>)+
[(<Б-2560>)*[<Б-сст.>]<Б-зв.>]
Где ()* — повтор 0 или более раз, ()+.— повтор 1 или более раз, [] — включение 1 или 0 раз.
Для приведенного ранее примера: 0, 3, 556, 10... алгоритм сформирует следующий код: <Б-0><Ч-3><Б-512><Б-44><Ч-10>, или, согласно таблице, 001101011001100101001011010000100 (разные коды в потоке выделены для удобства). Этот код обладает свойством префиксных кодов и легко может быть свернут обратно в последовательность длин серий. Легко подсчитать, что для приведенной строки в 569 бит мы получили код длиной в 33 бита, т.е. коэффициент сжатия составляет примерно 17 раз.
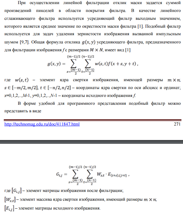
Усредняющий фильтр
Усредняющий фильтр 'average' Усредняющий фильтр относится к классу фильтров низких частот. Он может использоваться для уменьшения влияния шума на изображение, однако его применение приводит к размытию изображения и ухудшению его четкости. Каждый элемент маски такого фильтра равен 1 /(m*n), где ш и п — размеры маски (число строк и столбцов).
Фильтр average. Синтаксис fspecial ('average',[r c]). Прямоугольный усредняющий фильтр размера r×c. Он предназначен для фильтрации высокочастотного шума, и его работа сопровождается размытием изображения. Применение в программе Matlab фильтра average следующий:
I = imread('1.tif');figure, imshow(I);
h = fspecial ('average', [3 3]);
I2 = imfilter (I,h);figure, imshow(I2);
Применение фильтра average к исходному изображению приводит к небольшому размытию растровых точек.
Алгоритм работы усредняющего фильтра заключается в замене значения
яркости в
текущем пикселе на среднюю яркость, вычисленную по его 8 окрестностям,
включая и сам элемент. Этот фильтр является самым простым. К недостаткам
его можно отнести сглаживание ступенчатых и пилообразных функций. Кроме
того пиксели, имеющее существенно отличное значение яркости и являющимися
шумовыми могут вносить значительный вклад в результат обработки.
Реализация фильтра представлена в виде процедуры:
Procedure AverageFilter(Value:Integer);
Данная процедура осуществляет алгоритм усредняющего фильтра
применительно к объекту TBitmap. В него предварительно должна быть
загружено изображение (Рис. № 2). Результат работы усредняющего филтра
можно увидеть на рис. № 3. Параметр Value – порог при котором производятся
манипуляции с пикселом.
Procedure TMainForm.AverageFilter;
var
PrevisionLine:pByteArray;
CurrentLine:pByteArray;
NextLine:pByteArray;
I,J:Integer;
Summ:Integer;
begin
if Image1.Picture.Bitmap.PixelFormat = pf8bit then
begin
for I := 0 to Image1.Picture.Bitmap.Height - 1 do
begin
CurrentLine := Image1.Picture.Bitmap.ScanLine[I];
for J := 0 to Image1.Picture.Bitmap.Width - 1 do
begin
Summ := 0;
if I > 0 then
begin
PrevisionLine := Image1.Picture.Bitmap.ScanLine[I - 1];
if J > 0 then
begin
Summ := Summ + PrevisionLine^[J - 1];
end;
Summ := Summ + PrevisionLine^[J];
if J + 1 < Image1.Picture.Bitmap.Width then
begin
Summ := Summ + PrevisionLine^[J + 1];
end;
end;
if J > 0 then
begin
Summ := Summ + CurrentLine^[J - 1];
end;
Summ := Summ + CurrentLine^[J];
if J + 1 < Image1.Picture.Bitmap.Width then
begin
Summ := Summ + CurrentLine^[J + 1];
end;
if I + 1 < Image1.Picture.Bitmap.Height then
begin
NextLine := Image1.Picture.Bitmap.ScanLine[I + 1];
if J > 0 then
begin
Summ := Summ + NextLine^[J - 1];
end;
Summ := Summ + NextLine^[J];
if J + 1 < Image1.Picture.Bitmap.Width then
begin
Summ := Summ + NextLine^[J + 1];
end;
end;
if (Summ div 9) <= Value then
CurrentLine^[J] := Summ div 9;
end;
end;
Image1.Visible := False;
Image1.Visible := True;
N4.Enabled := True;
end
else
MessageBox(Handle,'Такой формат файла пока не подерживается...',
'Слабоват я пока...',MB_OK or MB_ICONSTOP or
MB_APPLMODAL);
end;

Ядерный магнитный резонанс
Я́дерний магні́тний резона́нс (ЯМР) — це явище резонансного поглинання радіочастотних хвиль деякими ядрами атомів, що розміщені у зовнішньому магнітному полі. Найчастіше ЯМР досліди проводять на ядрах атомів водню, тобто на протонах, або на ядрах ізотопу вуглецю 13С. На базі ЯМР була розвинута ЯМР-спектроскопія, що дозволяє з великою точністю розрізняти ядра елемента за їхніми властивостями в різному оточенні в молекулі. Ідентифікує структуромінливі сполуки.


Статистическое распределение спиновых состояний




Переобразование Радона
В 1917 году немецкий математик И. Радон [1] предложил метод восстановления (реконструкции) многомерных функций по их интегральным характеристикам, т.е. метод решения обратной задачи интегральной геометрии.
Преобразование Радона - интегральное преобразование функции многих переменных, родственное преобразованию Фурье. Впервые введено в работе австрийского математика Иоганна Радона 1917-го года. Важнейшее свойство преобразования Радона - обратимость, то есть возможность восстанавливать исходную функцию по её преобразованию Радона.
Широкое применение нашёл этот метод в компьютерной томографии [2]:
При просвечивании объекта интенсивность луча на выходе равна интегралу функции распределения плотности вещества вдоль траектории луча. Таким образом, регистрируемое излучение (радоновский образ или проекция), вычисленное под различными углами, позволяет посредством преобразования Радона восстановить изображение поперечного сечения объекта.
Другая широчайшая область применения преобразования Радона и различных его модификаций – цифровая обработка изображений, а именно определение параметров различных кривых и их идентификация, будь то простейшая прямая линия, рукописный шрифт или фотография лица человека.
Рассмотрение преобразования Радона удобно начать с простейшего случая функции двух переменных, к тому же, именно этот случай наиболее практически важен.
Пусть f(x,y) функция двух действительных переменных, определённая на всей плоскости и достаточно быстро убывающая на бесконечности (так, чтобы соответствующие несобственные интегралысходились). Тогда преобразованием Радона функции f(x,y) называется функция
)

Двумерное преобразование Радона. В данном случае R(s,α) есть интеграл от f(x,y)вдоль прямой AA'
Преобразование Радона имеет простой
геометрический смысл — это интеграл
от функции вдоль прямой, перпендикулярной
и
проходящей на расстоянии s (измеренного
вдоль вектора
,
с соответствующим знаком) от начала
координат.
В компьютерной рентгеновской томографиилинейка детекторов измеряет поглощение исследуемым объектом параллельного пучка излучения (например, рентгеновских лучей в медицинской томографии, сейсмических волн в геофизической томографии). В соответствии с законом Бугера-Ламберта-Бера интенсивность излучения, измеряемая детектором в точке sлинейки пропорциональна

Объекта для излучения, а интеграл берётся вдоль прямой {\displaystyle AA'} проходящей через данный детектор и перпендикулярной линейке детекторов (z — координата на этой прямой). Соответственно, логарифм от интенсивности, взятый с обратным знаком, даёт преобразование Радона от показателя поглощения. Вращая систему из источника излучения и детектора вокруг объекта (при этом оставаясь в одной плоскости), или вращая сам объект вокруг оси, перпендикулярной плоскости, показаной на рисунке, получают множество луч-сумм в выбранном срезе объекта. Затем, используя один из методов реконструкции, можно восстановить распределение показателя поглощения в любой точке прозондированной плоскости объекта.
Преобразования Радона, подобным образом, используются и в магнито-резонансной томографии[3].
Мектод фркатального сжатия
Фрактальная архивация основана на том, что с помощью коэффициентов системы итерируемых функций изображение представляется в более компактной форме. Прежде чем рассматривать процесс архивации, разберем, как IFS строит изображение.
Строго говоря, IFS - это набор трехмерных аффинных преобразований, переводящих одно изображение в другое. Преобразованию подвергаются точки в трехмерном пространстве (x координата, у координата, яркость).
Наиболее наглядно этот процесс продемонстрировал сам Барнсли в своей книге "Фрактальное сжатие изображения". В ней введено понятие Фотокопировальной Машины, состоящей из экрана, на котором изображена исходная картинка, и системы линз, проецирующих изображение на другой экран. Каждая линза проецирует часть исходного изображения. Расставляя линзы и меняя их характеристики, можно управлять получаемым изображением. На линзы накладывается требование они должны уменьшать в размерах проектируемую часть изображения. Кроме того, они могут менять яркость фрагмента и проецируют не круги, а области с произвольной границей.
Одна шаг Машины состоит в построении с помощью проецирования по исходному изображению нового. Утверждается, что на некотором шаге изображение перестанет изменяться. Оно будет зависеть только от расположения и характеристик линз и не будет зависеть от исходной картинки. Это изображение называется неподвижной точкой или аттрактором данной IFS. Collage Theorem гарантирует наличие ровно одной неподвижной точки для каждой IFS. Поскольку отображение линз является сжимающим, каждая линза в явном виде задает самоподобные области в нашем изображении. Благодаря самоподобию мы получаем сложную структуру изображения при любом увеличении.
Наиболее известны два изображения, полученных с помощью IFS треугольник Серпинского и папоротник Барнсли Первое задается тремя, а второе - питью аффинными преобразованиями (или, в нашей терминологии, линзами). Каждое преобразование задается буквально считанными байтами, в то время, как изображение, построенное с их помощью, может занимать и несколько мегабайт.
Становится понятно, как работает архиватор, и почему ему требуется так много времени. Фактически, фрактальная компрессия - это поиск самоподобных областей в изображении и определение для них параметров аффинных преобразований.
В худшем случае, если не будет применяться оптимизирующий алгоритм, потребуется перебор и сравнение всех возможных фрагментов изображения разного размера. Даже для небольших изображений при учете дискретности мы получим астрономическое число перебираемых вариантов. Даже резкое сужение классов преобразований, например, за счет масштабирования только в определенное число раз, не позволит добиться приемлемого времени. Кроме того, при этом теряется качество изображения. Подавляющее большинство исследований в области фрактальной компрессии сейчас направлены на уменьшение времени архивации, необходимого для получения качественного изображения.
Оценка потерь и способы их регулирования
До сих пор мы не затронули несколько важных вопросов. Например, что делать, если алгоритм не может подобрать для какого-либо фрагмента изображения подобный ему? Достаточно очевидное решение - разбить этот фрагмент на более мелкие и попытаться поискать для них. Однако понятно, что процедуру эту нельзя повторять до бесконечности, иначе количество необходимых преобразований станет так велико, что алгоритм перестанет быть алгоритмом компрессии. Следовательно, допускаются потери в какой-то части изображения.
Для фрактального алгоритма компрессии, как и для других алгоритмов сжатия с потерями, очень важны механизмы, с помощью которых можно будет регулировать степень сжатия и степень потерь. К настоящему времени разработан достаточно большой набор таких методов. Во-первых, можно ограничить количество преобразований, заведомо обеспечив степень сжатия не ниже фиксированной величины. Во-вторых, можно потребовать, чтобы в ситуации, когда разница между обрабатываемым фрагментом и наилучшим его приближением будет выше определенного порогового значения, этот фрагмент дробился обязательно (для него обязательно заводится несколько линз). В-третьих, можно запретить дробить фрагменты размером меньше, допустим, четырех точек. Изменяя пороговые значения и приоритет этих условий, можно очень гибко управлять коэффициентом компрессии изображения: от побитного соответствия, до любой степени сжатия.
Итак, мы выяснили, что IFS задает фрактальную структуру, сколь угодно близкую к нашему изображению. При внимательном рассмотрении процесса построения изображения с ее помощью становится понятно, что восстанавливаемое изображение может иметь любое (!) разрешение. В самом деле, возвращаясь к аналогии с Фотокопировальной Машиной, можно сказать, что нам не важно до какой сетки растра будет огрубляться установившееся неподвижное изображение. Ведь Машина работает вообще с непрерывными экранами.
На этапе архивации проводится распознавание изображения, и в виде коэффициентов хранится уже не растровая информация, а информация о структуре самого изображения. Именно это и позволяет при развертывании увеличивать его в несколько раз. Особенно впечатляют примеры, в которых при увеличении изображений природных объектов проявляются новые детали, действительно этим объектам присущие (например, когда при увеличении фотографии скалы она приобретает новые, более мелкие неровности).
Но не все так гладко, как может показаться. Если изображение однородно (на фотографии только скала), то при увеличении получаются отличные результаты, однако, если сжимать изображение натюрморта, то предсказать, какие новые фрактальные структуры возникнут, очень сложно. Впрочем, вдвое-втрое можно увеличить практически любое изображение, при архивации которого задавалась небольшая степень потерь.
Масштабирование - уникальная особенность, присущая фрактальной компрессии. Со временем ее, видимо, будут активно использовать как в специальных алгоритмах масштабирования, так и во многих приложениях. Действительно, этого требует концепция "приложение в окне". Было бы неплохо, если бы изображение, показываемое в окне 100х100, хорошо смотрелось при увеличении на полный экран - 1024х768.