Материал: Разработка многофункционального бытового устройства

Внимание! Если размещение файла нарушает Ваши авторские права, то обязательно сообщите нам

Разработка многофункционального бытового устройства

Содержание

бытовой устройство алгоритм электрический

Введение

. Общая часть

.1 Назначение и область применения устройства

.2 Обзор аналогов

.3 Разработка и анализ расширенного технического задания

. Специальная часть

.1 Разработка и выбор структурной электрической схемы

.2 Разработка электрической принципиальной схемы

.3 Выбор элементной базы электрической принципиальной схемы

.4 Описание алгоритма функционирования программы

. Расчетная часть

.1 Расчет конструктивных параметров печатного узла

.2 Расчет параметров электрических соединений элементов печатного монтажа

.2.1 Расчет минимального диаметра металлизированного отверстия

.2.2 Расчет диаметра контактных площадок

.2.3 Расчет ширины печатных проводников

.2.4 Расчет расстояний между элементами печатного рисунка

.2.5 Расчет минимального расстояния между элементами проводящего рисунка с n-м количеством проводников

.3 Расчёт массы печатного узла

.4 Расчет потребляемой мощности

.5 Расчёт надёжности изделия

. Технологическая часть

.1 Изготовление печатной платы

.1.1 Выбор и обоснование типа печатной платы

.1.2 Выбор и обоснование метода изготовления печатной платы

.1.3 Анализ технологического процесса изготовления ДПП

.2 Разработка технологического процесса сборки изделия

.2.1 Выбор и разработка схемы сборки

.2.2 Построение и обоснование монтажно-сборочных операций

.3 Оценка технического уровня изделия

. Организационно-экономический раздел

.1 Общие сведения о разрабатываемом изделии

.2 Конструкторская разработка производства

.3 Определение трудоемкости изготовления изделия

.4 Трудоемкость технической подготовки производства

.5 Расчет затрат на всех стадиях жизненного цикла изделия

.5.1 Смета затрат на техническую подготовку производства

.5.2 Расчет себестоимости и цены изделия

5.6 Расчет цены по методу анализа безубыточности производства и обеспечения целевой прибыли

5.7 Определение затрат у потребителя проектируемого изделия (технологическая себестоимость)

.8 Определение интегрального показателя конкурентоспособности проектируемого изделия по отношению к базовому

.9 Технико-экономические показатели проекта

. Безопасность жизнедеятельности

.1 Анализ условий труда при эксплуатации и изготовлении изделия

.2 Мероприятия по обеспечению БЖД

.2.1 Анализ органов управления и отображения информации

.2.2 Расчёт местного отсоса

.3 Пожарная безопасность

.3.1 Пожаробезопасность

.3.2 Причины возникновения пожаров

6.3.3 Способы и средства тушения пожаров

Заключение

Список использованной литературы

Введение

Достижения в области вычислительной техники в значительной мере способствуют успешному решению сложных научно-технических проблем, повышению эффективности научных исследований, созданию новых машин и оборудования, разработке эффективных технологий и систем управления, совершенствованию процессов сбора и обработки информации.

При современном уровне микроминиатюризации техники стала возможной разработка многофункционального устройства, совмещающего в себе функции часов, термометра и барометра в одном корпусе. Часы с термометром и барометром представляют собой удачную комбинацию самых важных для человека сведений, таких как точное время, температура и давление.

Темой данного дипломного проекта является разработка многофункционального бытового устройства. Данная тема является актуальной в условиях быстро развивающейся техники.

Целью является разработка многофункционально бытового устройства, с учетом требований стандартов, экономических требований, а также требований охраны труда и безопасности жизнедеятельности.

Задачами дипломного проекта являются:

)        разработка алгоритма работы устройства;

)        разработка структурной схемы устройства;

)        разработка электрической принципиальной схемы устройства;

)        выбор элементной базы устройства;

)        разработка чертежа печатной платы устройства;

)        разработка сборочного чертежа устройства;

)        разработка технологии изготовления устройства;

)        организационно-экономическое обоснование проектируемого устройства;

)        анализ вредных и опасных факторов при производстве.

1. Общая часть

.1 Назначение и область применения устройства

Разрабатываемое устройство представляет собой часы на микроконтроллере, выполняющие также функцию термометра и барометра. В предлагаемом устройстве организован отсчет текущего времени, дня недели, числа и месяца, причем автоматически учитывается, что февраль в високосном году на один день длиннее. Резервное питание от литиевой батареи исключает потерю информации о времени при отключении сетевого питания. Технические характеристики этого прибора соответствуют параметрам примененной в нем микросхемы часов реального времени (RTC - real time clock) PCF8583. Управление производится с помощью шести кнопок и двух выключателей. Предусмотрены сервисные функции для установки точного времени, выдержки времени таймером и момента срабатывания будильника. Показания об атмосферном давлении поступают с аналогового датчика давления МРХ4115: измеряется текущее значение атмосферного давления и его изменение в течение суток с выводом на индикатор соответствующей информации. Температура измеряется двумя цифровыми датчиками температуры DS1621, расположенными в разных местах. Все данные выводятся на однострочный 16-символьным дисплей ЖКИ, который снабжен отключаемой подсветкой.

Область применения данного устройства - в любой общественной или производственной сфере, где важна информация о времени, температуре, давлении. Оно простое в использовании: в основном режиме работы прибора на табло его ЖКИ поочередно выводятся текущее время, дата и день недели, температура в помещении и вне его, атмосферное давление. Продолжительность отображения каждого параметра - 5с.

Для обеспечения высокого уровня надежности, качества, минимальной себестоимости нужно применить новую элементную базу и материалы, которые широко распространены на рынке России. Благодаря использованию современных недефицитных компонентов, устройство легко подвергается усовершенствованию и ремонту.

.2 Обзор аналогов

Основное требование при проектировании ЭВС состоит в том, чтобы создаваемое устройство было эффективнее своего аналога, т. е. превосходило его по качеству функционирования, степени миниатюризации и технико-экономической целесообразности.

Таким образом, задача сравнения аналогов проектируемого изделия сводится к тому, чтобы выбрать вариант конструктивного решения, позволяющий повысить надежность многоканального микропроцессорного таймера для управления световыми приборами и при этом не ведущий к увеличению габаритных размеров платы.

В результате проведённого поиска аналогов и анализа типовых технических решений был рассмотрен ряд подобных приборов. Ниже приведена сравнительная таблица характеристик трёх приборов (разрабатываемое устройство и два аналогичных устройства).

Таблица 1.1 - Обзор аналогов разрабатываемого устройства

Показатели

Потребляемый ток, мА

Количество датчиков, шт

Напряжения питания, В

Габаритные размеры, мм

Масса, кг

Разрабатываемое устройство

250

3

9

130x85x40

0,2

Wendox Atomic W8090-SMB

100

2

3

132x79x63

0,25

ASSISTANT AH-1045

150

1

3

100х60х63

0,15



Вывод: как видно из таблицы 1.1, разрабатываемое устройство не уступает аналогам по показателям, и даже превосходит по некоторым из них. Например, количество датчиков, большее чем у аналогов, позволяет получить большее количество информации об окружающей среде. Разрабатываемое устройство будет состоять из стандартных ИС и ЭРЭ; конструкцию необходимо выполнить в виде ТЭЗа; меры защиты от внешних воздействий стандартные.

.3 Разработка и анализ расширенного технического задания

1.      Наименование изделия

Многоканальный микропроцессорный таймер для управления световыми приборами.

2.      Назначение и область применения изделия

Устройство предназначено для слежения за изменением времени температуры и давления. Область применения - в быту.

3. Состав изделия и требования к конструктивному устройству Конструктивно изделие должно состоять из одиночного блока, любой габаритный размер которого не должен превышать 150 мм.

Масса блока - не более 0,3 кг.

. Показатели назначения изделия

Изделие должно отображать реальное время, температуру в двух разных местах, а также давление.

4.1 Требуемые технические характеристики изделия

.1.1 АЛЛ Общие параметры

Отображение реального времени, температуры, атмосферного давления.

4.1.2 Параметры входного сигнала

Номинальный уровень входного напряжения - 9 В.

Максимально допустимый уровень входного напряжения, не приводящий к выходу изделия из строя, - не более 12 В.

4.1.3 Параметры выходного сигнала

Данные отображаются на ЖКИ дисплее.

Отображение реального времени.

Диапазон температур от -55 до +125 ͦ С.

Атмосферное давление.

Тип разъёма - штырьковое соединение.

4.1.4 Электропитание изделия

Переменное напряжение 9 В поступает от трансформатора питания с приблизительно таким напряжением на вторичной обмотке.

Допуск отклонения напряжения питания - 9-12 В

Потребляемый ток изделием - не более 250 мА.

5. Требования надежности

Средняя наработка на отказ должна составлять не менее 50000 ч.

6. Требования технологичности

Тип производства - среднесерийное.

В процессе разработки технологического процесса изготовления изделия следует ориентироваться на производственную базу ОАО "Протон".

7. Требования безопасности

Конструкция должна предусматривать работу без применения

специальных мер безопасности.

8. Эргономические и эстетические требования

Должна быть предусмотрена индикация аварийных режимов.

Конструктивное исполнение изделия должно исключать возможность неверного подключения входных и выходных сигналов.

9. Условия эксплуатации

Диапазон воздействующих температур от -20 до +40°С. Относительная влажность - 80% при температуре +25 С.

10. Требования к организационно-экономической части

В процессе проектирования изделия необходимо провести расчёты себестоимости и затрат на технологическую подготовку производства.

11. Требования к разделу "Безопасность жизнедеятельности"

В процессе разработки технологического процесса сборки и регулировки печатного узла определить вредные и опасные факторы производства, произвести расчёт требуемой освещённости рабочего места наладчика.

В процессе проектирования изделий ЭВА необходимо учитывать множество требований, предъявляемых к конструкции отдельных узлов и самого изделия в целом. Такими требованиями являются:

назначение и область применения изделия ЭВС;

заданные электрические характеристики;

конструкционные параметры;

условия эксплуатации;

технико-экономические показатели;

организационно-производственные факторы;

наличие и уровень элементной базы;

надёжность.

Согласно ТЗ, разрабатываемое устройство относится к группе транспортируемых устройств, предназначенных для эксплуатации в помещениях при диапазоне температур от -20 до +400С при относительной влажности до 80%. Конструктивно устройство выполняется на двусторонней печатной плате из стеклотекстолита прямоугольной формы с предусмотренной технологической зоной для крепления печатной платы, помещаемой в окрашенный пластмассовый корпус с отверстиями, что является обязательным условием для обеспечения безопасности для персонала.

Для аппаратуры этой группы наиболее важными характеристиками являются:

надёжность;

безопасность для персонала;

низкая интенсивность отказов;

потребляемая мощность;

стоимость.

Это достигается применением недорогой элементной базы, соответствующей заданным характеристикам внешних воздействий, использованием стандартизации и унификации, повышением помехоустойчивости схемы, совместимостью ЭРЭ и ИС, выбором оптимального технологического процесса.

В связи с вышеперечисленными условиями из возможных вариантов конструкторских решений произведён выбор варианта, реализуемого в соответствии с техническим заданием.

С точки зрения технологичности, программы выпуска и сложности устройства нет необходимости в полной автоматизации сборочных операций. Т.к. в современном производстве всё чаще применяется кооперация фирм или объединений при производстве изделий с разбиением заданий для каждой из них, то будет целесообразным изготавливать печатную плату на специализированном предприятии, имеющем соответствующее оборудование и освоившем все моменты производства ПП.

Таким образом, разработка ТП данной дипломной работы представлена типовым процессом изготовления печатной платы устройства в соответствии с его сложностью на типовом современном универсальном оборудовании, подразумевающем гибкое автоматизированное производство (ГАП) печатных плат.

Часто в таких системах некоторые этапы проходят с участием человека (например, транспортные операции).

2. Специальная часть

.1 Разработка и выбор структурной электрической схемы

Структурная схема строится исходя из технических требований и анализа технического задания проектируемого устройства. На рисунке 2.1 показана структурная схема многоканального микропроцессорного таймера для управления световыми приборами.

Рисунок 2.1 - Структурная схема разрабатываемого устройства

Представленная структурная схема состоит из 8 основных блоков. Узел питания прибора состоит из мостового выпрямителя и интегрального стабилизатора с необходимыми сглаживающими и блокировочными конденсаторами, а также из литиевой батареи, используемой как резервный источник питания. Микросхема часов реального времени (RTC - real time clock) необходима для предоставления данных о реальном времени микроконтроллеру. Аналоговый датчик давления и 2 цифровых датчика температуры необходимы для измерения соответствующих величин. Все полученные данные микроконтроллер обрабатывает и отображает с помощью однострочного ЖКИ дисплея. Блок управления представляет собой 6 кнопок и 2 выключателя. Звуковой сигнализатор предназначен для оповещения срабатывания функций таймера или будильника.

.2 Разработка электрической принципиальной схемы

Принципиальная электрическая схема представлена в графической части дипломного проекта. Рассмотрим принцип работы данного устройства.

Его главный компонент - микроконтроллер DD2. Он связан с однострочным 16-символьным ЖКИ DD3, отображающим всю необходимую информацию, микросхемой RTC DD1, датчиком атмосферного давления В1 и с двумя датчиками температуры.

Вывод РС0 микроконтроллера, к которому подключен выход датчика В1, настроен на работу в качестве входа встроенного в микроконтроллер АЦП. RTC и датчики температуры связаны с микроконтроллером по интерфейсу TWI, аналогичному известному I2C: PC4 - линия SDA, PC5 - линия SCL. У датчика B2 соединены с общим проводом все три адресных входа (А0-А2), у датчика B3 - только два из них, а младший вход А0 соединен с плюсом питания. В результате адреса, по которым микроконтроллер обращается к одинаковым датчикам, отличаются на единицу, что позволяет программно различать их.

Формируемый на выводе РВ5 сигнал срабатывания будильника поступает на электромагнитный звуковой сигнализатор НА1 через усилитель на транзисторе VT1. Кнопки управления SB1-SB5 подключены к порту В микроконтроллера. Нажатием на кнопку SB6 приводят микроконтроллер в исходное состояние. Выключателем SA1 включают и выключают будильник, выключателем SA2 - подсветку индикатора. Подстрочным резистором R6 устанавливают оптимальную контрастность изображения.

Узел питания прибора состоит из мостового выпрямителя VD1 и интегрального стабилизатора DA1 с необходимыми сглаживающими и блокировочными конденсаторами. Напряжение питания аналоговых узлов микроконтроллера подано на него через фильтр L1C14.

Переменное напряжение 9 В поступает от не показанного на схеме трансформатора питания с приблизительно таким напряжением на вторичной обмотке при токе нагрузки 250 мА. Можно применить и источник постоянного напряжения 9-12 В, например, сетевой адаптер от какого-либо прибора. Благодаря наличию диодного моста VD1 полярность подаваемого постоянного напряжения безразлична.

Поскольку микросхема PCF8583 (DD1) не имеет специального вывода для подключения резервного источника питания, литиевая батарея и основной источник питания подключены к ней через развязывающие диоды Шоттки VD2 и VD3. Подстроечный конденсатор С7 - регулятор хода часов.

.3 Выбор элементной базы электрической принципиальной схемы

Правильный выбор элементов необходим, так как эксплуатационная надежность элементной базы в основном определяется правильным выбором типа элементов при проектировании и при использовании в режимах, которые не превышают предельно допустимые, и проводится на основе схемы электрической принципиальной с учетом изложенных в ТЗ условий и требований.

Для правильного выбора типа элементов необходимо проанализировать условия работы каждого элемента и определить:

эксплуатационные факторы (интервал рабочих температур, механические нагрузки и т.д.);

значения параметров и их разрешенные изменения в процессе эксплуатации (номинальное значение, допуск, сопротивление изоляции и т.д.);

разрешенные режимы и рабочие электрические нагрузки (мощность, напряжение, частота и т.д.).

Критерием выбора в устройство электрорадиоэлементов (ЭРЭ) является соответствие технологических и эксплуатационных характеристик ЭРЭ, заданных условиями работы и эксплуатации.

Основными параметрами при выборе ЭРЭ является:

технические параметры:

номинальное значение параметров ЭРЭ

допустимые отклонения величины ЭРЭ

эксплуатационные параметры:

диапазон рабочих температур;

вибрационные нагрузки;

Дополнительными критериями при выборе ЭРЭ является:

масса и габариты ЭРЭ;

наименьшая стоимость.

Выбор элементной базы позволяет обеспечить надежную работу изделия. Это позволяет значительно уменьшить сроки и стоимость проектирования, увеличить масштабы производства, исключить разработку специальной оснастки и специального оборудования для каждого нового варианта схемы, то есть упростить подготовку производства, улучшить эксплуатационную и производственную технологичность, снизить себестоимость выпуска проектируемого изделия.

Выбор резисторов. Руководствуемся при выборе такими параметрами, как: номинальная мощность рассеяния, номинальное сопротивление и допускаемые отклонения номинального сопротивления, предельное рабочее напряжение, а также стоимость. В таблице 2.1 приведены некоторые параметры нескольких типов резисторов.

Таблица 2.1 - Сравнительные характеристики резисторов

Характеристика

Углеродные

Металлопленочные

Металлооксидные

Сопротивление Rном

10 Ом...1 МОм

1 Ом...10 МОм

1 Ом...5,1 МОм

Диапазон Рн , Вт

0,125...2,0

0,125...2,0

0, 25...2,0

ΔR, %

5; 10; 20

5; 10

5; 10; 20

Максимальное рабочее напряжение, В

100...3000

200...700

7...1000

Зависимость сопротивления от напряжения

низкая

средняя

средняя

Зависимость сопротивления от частоты

низкая

низкая

средняя

ТКС(αR∙104) 1/°С

0,012...0,025

не более 0,02

не более 0,02

Стабильность

высокая

высокая

высокая

Надежность

средняя

высокая

высокая

Интервал рабочих температур, °С

-60...+125

-60...+200

-60...+155

Стоимость

Дорогие

Дешевые

Дешевые


Исходя из данных таблицы, постоянные металлопленочные резисторы типа С2-23 обеспечивают необходимые параметры.

В качестве резистора R6 выбран подстроечный резистор СП3-19б. Основные характеристики резистора СП3-19б:

мощность (при температуре 70°С) 0,5 Вт;

допускаемое отклонение сопротивления от номинального ±10%;

износоустойчивость 500 циклов;

номинальное сопротивление от 10 Ом до 1мОм.

Выбор конденсаторов. Конденсаторы выбираются по габаритам, емкости и величине номинального напряжения. Под номинальным напряжением понимается наибольшее напряжение между обкладками конденсатора, при котором он способен работать с заданной надёжностью в установленном диапазоне рабочих температур.

Величина рабочего напряжения конденсатора ограничивается тремя требованиями:

а) конденсатор не должен перегреваться;

б) перенапряжение на нём недопустимо;

в) он должен быть защищен от прохождения обратных токов, если это полярный оксидный конденсатор.

Для того чтобы конденсатор не перегревался, следует рассчитать выделяемую на нём реактивную мощность. Она не должна превышать номинальную мощность конденсатора.

Чтобы защитить конденсатор от перенапряжения, рабочее напряжение на нём не должно превышать номинальное. Это условие формулируется в стандартах как сумма постоянной составляющей и амплитуды переменной составляющей рабочего напряжения не должна быть больше стандартного напряжения.

Полярные оксидные конденсаторы, помимо перегрева и перенапряжения, должны быть защищены от прохождения разрушающих обратных токов. Чтобы оксидная плёнка была непроводящей, потенциал оксидированного метала (анода) должен всегда превышать потенциал второго электрода (катода). С этой целью в стандартах оговаривается, что амплитуда переменной составляющей напряжения не должна превышать постоянную составляющую.

Для разрабатываемого устройства необходимо применить конденсаторы двух видов: керамические и электролитические. В качестве электролитических конденсаторов целесообразно выбрать конденсаторы К50-35, как имеющие минимальные габариты и низкую себестоимость по сравнению со своими аналогами. Используемые в схеме керамичесике конденсаторы - серии К10-17, выбраны исходя из критериев стоимости.

В качестве подстроечного конденсатора выбран конденсатор серии CTC05-40RA.[11]

Выбор транзистора. В данной схеме используется биполярный отечественный транзистор КТ502Е с основными техническими характеристиками:

Структура: PNP;

Макс. напр. к-б при заданном обратном токе к и разомкнутой цепи э.(Uкбо макс): 90В;

Максимально допустимый ток к ( Iк макс): 0,15А;

Статический коэффициент передачи тока: 40мин;

Граничная частота коэффициента передачи тока fгр: 5,00МГц;

Максимальная рассеиваемая мощность к (Рк): 0.35Вт.

Аналогами данного транзистора являются зарубежные транзисторы 2N5401, BC556/557/558. Исходя из учета более низкой стоимости прии схожих технических характеристиках, был выбран именно транзистор КТ502Е.[11]

Выбор микроконтроллера. В качестве микроконтроллера используется МК фирмы Аtmel, ATmega8.

Таблица 2.2 - Сравнительные характеристики микроконтроллеров

Характеристика

МПК или Микро-ЭВМ


STM8

АTmega8

Количество программируемых выводов

38

23

Максимальный потребляемый ток, мА

22

3,6

Объем flash-памяти, байт

32К

Цена, руб

100

45


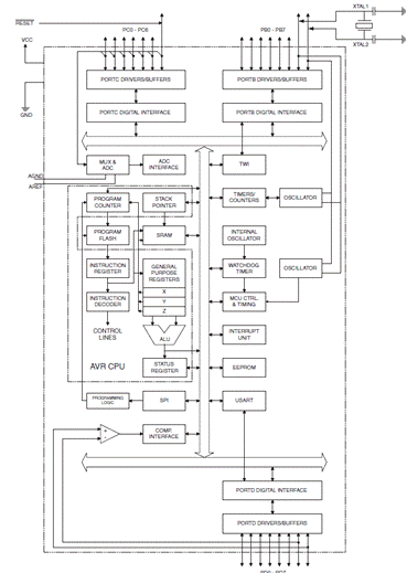
Данная таблица показывает, что при более низкой стоимости ATmega 8 удовлетворяет всем необходимым критериям для нашего устройства. Следует также учитывать, что для микроконтроллеров фирмы Atmel есть бесплатные среды разработки (AVR Studio + компилятор GNU GCC AVR), в то время как для микроконтроллеров STM они отсутсвуют. На рисунке 2.2 приведена блок-схема выбранного микроконтроллера ATmega8. [10]

Рисунок 2.2 - Блок-схема микроконтроллера ATmega8

Микросхема часов реального времени. При выборе данного компонента были рассмотрены таймеры: PCF8583 фирмы PHILIPS, DS1307 фирмы DALLAS SEMICONDUCTOR, MK41T56 фирмы STMicroelectronics. Таймеры DS1307 и МК41Т56 взаимозаменяемы, их выводы и формат хранения данных совпадают. Оба имеют внутреннее ОЗУ емкостью 152 байт (64*8). Микросхема PCF8583 отличается от них большим объемом памяти 2048 байт (256*8) и схемой подключения, прямых аналогов этой микросхеме нет. Она не является взаимозаменяемой с другими таймерами.

Питание таймера осуществляется от шины +5в, которое подается на соответствующие выводы микросхемы. Микросхемы DS1307 и МК41Т56 имеют дополнительный вывод для подключения батареи резервного питания, на микросхеме PCF8583 резервное питание подается на тот же вывод что и основное.

К выводам OSC0 и OSC1 подключен кварцевый резонатор. Особенностью PCF8583 в этом случае является регулировочный конденсатор, подключенный между выводами OSC1 и питанием таймера, с помощью которого (меняя его емкость) можно отрегулировать ход часов. Таймеры DS1307 и МК41Т56 таких регулировок не имеют.

Исходя из всех особенностей была выбрана микросхема PCF8583 фирмы PHILIPS. [7]

Выбор ЖК-модуля производится исходя из ряда технических характеристик, которые рассмотрены в сравнительном анализе нескольких аналогов. Для отображение необходимой информации нужно применять алфавитно-цифровой ЖК-модуль. Выбор производится между алфавитно-цифровыми ЖК-модулями WH1601A фирмы Winstar, MT-10T7-3T фирмы МЭЛТ, DV-20400S2RT/R фирмы Data Vision. Необходимо также учесть, что ЖК-модуль должен учитывать требования безопасности жизнедеятельности.

Рассмотрим основные технические характеристики ЖК-модулей, приведенные в таблице 2.3:

Таблица 2.3 - Сравнительные характеристики ЖК-модулей

Характеристика

ЖК-модуль


WH1601A

MT-10T7-3T

DV-20400S2RT/R

Подсветка

есть

есть

есть

Количество строк

1

1

4

Количество символов

16

10

20

Цена, руб.

240

267

445


Исходя из стоимости и технических параметров, универсальным выбором будет ЖК-модуль WH1601A.

Необходимо отметить, что примененный в приборе "однострочный" ЖКИ с точки зрения программиста имеет две строки - левую и правую половины единственной, видимой на табло.

Выбор датчиков давления и температуры. К датчику давления особых требований предоставлено не было, поэтому был выбран универсальный датчик абсолютного давления с подходящим напряжением питания MPX4115.

Цифровые датчики температуры DS1621 выбраны исходя из широкого диапазона измеряемых температур (-55°C +125°C), а также в связи с возможностью параллельной их связи с микроконтроллером. Датчики температуры связаны с микроконтроллером по интерфейсу TWI. У первого датчика соединены с общим проводом все три адресных входа (А0-А2), у второго датчика - только два из них, а младший вход А0 соединен с плюсом питания. В результате адреса, по которым микроконтроллер обращается к одинаковым датчикам, отличаются на единицу, что позволяет программно различать их. Блок-схема цифрового датчика температуры приведена на рисунке 2.3.

Рисунок 2.3 - Блок-схема цифрового датчика температуры DS1621

В качестве диодного моста выбран DB107 - диодный мост в пластиковом корпусе типа DIP для монтажа в отверстия печатной платы. При проектировании устройства рассматривалось два варианта его реализации - применить диодный мост, либо исключить его совсем, применив при этом двухполярный стабилизированный источник питания. Применения первого варианта делает прибор более универсальным, поэтому был выбран именно этот вариант.

В качестве развязывающих диодов VD2 и VD3 выбраны диоды Шоттки 1N5817. Своими техническими характеристиками и минимальной стоимостью они полностью соответствуют требованиям разрабатываемого устройства.

Технические характеристики диода Шоттки 1N5817:

·        максимальное постоянное обратное напряжение: 20В;

·        максимальный прямой (за полупериод) ток: 1А;

·        максимальное импульсное обратное напряжение: 24В;

·        максимально допустимый прямой импульсный ток: 25А;

·        максимальный обратный ток: 1мкА;

·        максимальное прямое напряжение: 0,45В.

Диод VD4 (КД522А) выбран исходя из аналогичных требований.

Выбор интегральных микросхем. Единственной интегральной микросхемой является линейный регулятор напряжения MC7805CT. Он удовлетворяет основному требованию по питанию: его выходное напряжение 5В (при входном от 7В до 25В). При своей небольшой стоимости он удовлетворяет всем необходимым критериям.

Кварцевые резонаторы выбраны исходя из двух основных требований: минимальная стоимость и подходящие резонансные частоты. Это кварцевые резонаторы DT-38T и HC-49U.

К катушке индуктивности особых требований предоставлено не было, так как она не является критичным элементом в схеме, поэтому при ее выборе руководствуемся оптимальным соотношением цены и габаритных размеров. В качестве катушки индуктивности была выбрана RLB1314-100KL, 10 мкГн фирмы Bourns.

Электромагнитный звуковой сигнализатор выбирается исходя из требований: напряжение питания, минимальные габариты, небольшая стоимость. BMT-1206UX фирмы BESTAR удовлетворяет всем вышеперечисленным требованиям.

Литиевый элемент питания CR2025 выбран исходя из требуемого номинального напряжения питания 3В.

К элементам управления, разъему, держателю элемента питания никаких особых требований не предъявлено, поэтому выбираем их исходя из экономических соображений, т.е. наиболее дешевые.[11]

.4 Описание алгоритма функционирования программы

В первом блоке осуществляется инициализация начальных значений переменных, во втором конфигурирование портов микроконтроллера. Третий блок - чтение состояния нажатия кнопок. Блок 4 представляет собой цикл с предусловием, в котором проверяется, нажата ли кнопка SB6. Если условии цикла выполняется, то далее идет переход к блоку 5, в котором происходит сброс МК в начальное состояние, затем к блоку 6. Если условие цикла не выполняется, то сразу происходит переход к блоку 6. Блок 6 представляет собой цикл "for", который осуществляется по идущему далее циклу с предусловием (блок 7). По циклу "for" в блоке 7 осуществляется проверка нажатия кнопок SB1-SB5. Если какая-либо из кнопок нажата, то осуществляется вызов соответствующей подпрограммы обработки (блок 8). После цикла "for" осуществляется переход к циклу "do … while" (блок 9). В этом цикле осуществляется чтение показаний с датчиков и микросхемы часов реального времени (блок 10) и поочередный вывод показаний на дисплей с интервалом ожидания 5 секунд (блоки 11 и 12). Цикл "do … while" (блок 9) представляет из себя основной режим работы прибора. Выход из этого цикла осуществляется по нажатию какой-либо из кнопок.

3. Расчетная часть

.1 Расчет конструктивных параметров печатного узла

При конструировании печатной платы многоканального микропроцессорного таймера для управления световыми приборами необходимо руководствоваться ГОСТ 10317-84, ГОСТ 23731-86. Наиболее предпочтительной является прямоугольная форма печатной платы. Предварительные геометрические размеры ПП определяются исходя из количества ИС и ЭРЭ, размещаемых на плате, шага их установки и габаритных размеров разрабатываемого блока. Шаг установки ИС определяется требуемой плотностью их компоновки, температурным режимом их работы, сложностью электрической схемы и габаритными размерами корпусов ИС.

Согласно ГОСТ 10317-84 размеры каждой стороны ПП должны быть кратными:

·        5,0 мм - при длине до 350 мм;

·        10,0 мм - при длине более 350 мм.

Соотношение линейных размеров стороны ПП должно быть не более 4:1.

Поле ПП можно разделить на два участка: основной - для монтажа ИС и других ЭРЭ; вспомогательный - для монтажа электрических соединителей, конструктивных элементов и маркировки платы. Вспомогательный участок делиться на участки a1, a2, b1, b2.

Данные об установочных площадях ЭРЭ, ИС сведены в таблице 3.1.

Суммарная площадь SS зоны установки ИС и ЭРЭ на ПП, определяется по формуле:

, (3.1)

где Syi - установочная площадь i-го ИС, ЭРЭ и т.д.;- коэффициент учитывающий шаг установки ЭРЭ и ИС на ПП;- количество элементов на ПП.

Таблица 3.1- Конструктивные параметры элементов схемы

ЭРЭ, ИС и разъемы, входящие в изделие

Кол-во

Длина элемента, мм

Ширина элемента, мм

Устано-вочная площадь, мм2

Общая площадь, мм2

Микросхемы






MC7805CT

1

3,56

4,82

17,16

17,16

Аtmega 8

1

34,798

10,160

353,55

353,55

PCF8583

1

9,8

8,25

80,85

80,85

Транзисторы






КТ502Е

1

5,2

4,2

21,84

21,84

Резисторы






C2-23-0,125± 5%

6

8,8

2,3

20,24

121,44

C2-23-2± 5%

1

16,8

5

84

84

СП3-19а

1

6,3

6,3

31,18

31,18

Конденсаторы






К10-17 ± 5%

9

6,8

4,6

31,28

281,52

К50-35± 20%

4

5

5

78,52

78,52

CTC 05-40RA

1

5

5

19,63

19,63

Диоды






1N5817

2

6, 5

2,5

16,25

32,5

DB107

1

9

8

72

72

КД522А

1

5,8

1,9

11,02

11,02

Датчики






MPX4115

1

16

5,5

88

88

DS1621

1

10,16

7,62

77,42

77,42

Кварцевые резонаторы






DT-38T

1

3

3

7,07

7,07

HC-49U

1

11,5

5

57,5

57,5

Катушки индуктивности






RLB1314-100KL

1

12

12

113,04

113,04

Звуковой сигнализатор






BMT-1206UX

1

12

12

113,04

113,04

Разъёмы






CR2025 DIP battery holder

1

22,9

22,9

411,87

411,87

WF-4R

1

12,7

14,7

186,69

186,69

3-151

1

14,5

8,8

127,6

127,6

Суммарная площадь:

2381,44



Примем значение коэффициента Ks=1,5, учитывая требования помехозащищенности и соблюдения теплового режима.

Подставляя данные таблицы 3.1 в формулу 3.1, получается:

 (мм2)

На подучастках a1, a2, b1, b2 размещается маркировка и клеймо ПП. Размер этих участков должен быть не менее 2,5 мм и не более 10 мм. Выбираем la1 = la1 = lb1 = lb =5 мм. Так же размеры платы желательно выбирать из условия того, что в дальнейшем она будет устанавливаться в унифицированные разъемы основного блока.

Средний коэффициент Kз заполнения печатной платы можно определить по формуле:

, (3.2)

где Kз=1¸0,5 - в зависимости от условий эксплуатации изделия.

Результаты расчетов сведены в таблицу 3.2.

Таблица 3.2 - Геометрические размеры платы

Параметр

SS

Ks

la1

la2

lb1

lb2

Ax

Ay

Значение

3572,16

1,5

5

5

5

5

65

105

0,523


Коэффициент заполнения 0,5<Kз<0,8, это свидетельствует о том, что габаритные размеры выбраны верно.[5]

3.2 Расчет параметров электрических соединений элементов печатного монтажа

Целью расчета параметров печатного монтажа является проверка возможности изготовления платы с определенным классом точности и плотности и производства ее соответствующим методом по параметрам печатного монтажа.

Основными конструктивно-технологическими параметрами ПП являются: геометрическая форма, габаритные размеры, шаг координатной сетки, минимальная ширина печатных проводников, минимальное расстояние между печатными проводниками, минимальный диаметр переходных и контактных отверстий, минимальное расстояние между контактными площадками и др. Эти параметры зависят от используемого метода получения печатного рисунка.

Такими наиболее распространенными методами в настоящее время являются химический, электрохимический, комбинированный.

Химический метод применяется для изготовления односторонних печатных плат и по способам нанесения защитного покрытия подразделяется на фотохимический, сеткохимический, офсетнохимический.

Электрохимический метод применяется для изготовления двусторонних ПП 3-го класса плотности, по способам получения защитного рисунка различают следующие его варианты: фотоэлектрохимический, сеточноэлектрохимический.

Комбинированный метод печатного монтажа заключается в получении проводников путем травления фольгированного диэлектрика и металлизации отверстий химико-гальваническим способом (комбинация двух предыдущих методов).

Выбор метода изготовления печатной платы определяет не только их конструктивно-технологические параметры, но и электрические характеристики проводящего рисунка.

При расчете параметров проводников печатного монтажа следует учитывать плотность монтажа ПП в соответствии со следующими классами, приведенными в таблице 3.3.

Таблица 3.3 - Классы плотности печатных плат

Параметр

1 класс

2 класс

3 класс

4 класс

5 класс

1.Ширина, мм

³0,6

³0,45

³0,25

³0,15

³0,1

2.Расстояние между печатными проводниками

³0,6

³0,45

³0,25

³0,15

³0,1

3.Ширина ободка контактной площадки

³0,3

³0,2

³0,15

³0,05

³0,01


Использованная методика расчета параметров печатного рисунка соответствует комбинированному позитивному методу получения двусторонних печатных плат.

Исходные данные для расчета:

шаг координатной сетки 0,625 мм ;

материал платы стеклотекстолит фольгированный СФ-2Н-35

толщина материала диэлектрика с фольгой - 1,5 мм;

толщина фольги 35 мкм;

метод изготовления - комбинированный позитивный;

класс точности - 3.

Данные для расчета параметров печатного монтажа приведены в  таблице 3.4 из соответствующих таблиц источника.

Таблица 3.4 - Данные для расчета параметров печатного монтажа

Наименование величины

Условное обозначение

Значение

1

2

3

Отношение диаметра металлизированного отверстия к толщине платы (для 3-го класса точности)

g

0,3

Толщина фольги

35 мкм

Толщина предварительно осажденной меди

hпм

0,005 мм

Толщина наращиваемой меди

0,05 мм

Толщина металлического резиста

0,02 мм

Расстояние от края просверленного отверстия до края контактной площадки

0,025 мм

Погрешность диаметра отверстия после сверления

Dd

0,01 мм

Погрешность расположения отверстий относительно координатной сетки

0,05 мм

Погрешность базирования плат

dd

0,02 мм

Погрешность расположения контактной площадки на фотошаблоне относительно координатной сетки

0,02 мм

Погрешность расположения печатных элементов при экспонировании на слое

0,01 мм

Погрешность расположения базовых отверстий в фотошаблоне

dп

0,02 мм

Погрешность расположения базовых отверстий на заготовке

0,02 мм

Погрешность изготовления окна фотошаблона

DDш

0,02 мм

Погрешность диаметра контактной площадки фотокопии при экпонировании рисунка, мм

ΔЭ

0,01мм

Погрешность изготовления линий фотошаблона

Dtш

0,03 мм

Погрешность расположения проводника на фотошаблоне относительно координатной сетки

dшt

0,03 мм


.2.1 Расчет минимального диаметра металлизированного отверстия

Минимальный диаметр металлизированного отверстия определяется по формуле:

=H · g,        (3.3)

где H - толщина печатной платы.

=2 · 0,3 = 0,6 (мм).

.2.2 Расчет диаметра контактных площадок

В устройстве присутствуют элементы с диаметром ножек 0,5 мм и 0,7 мм. Сначала произведем расчет диаметра отверстия 0,7 мм.

Для двусторонних печатных плат, (рисунок 3.1) изготавливаемых комбинированным позитивным методом, при фотохимическом способе получения рисунка минимальный диаметр контактных площадок вычисляется по формуле:

Dmin = D1min+1,5× (hф+hпм) + hр, (3.4)

где D1min - минимальный эффективный диаметр контактной площадкиф - толщина фольги, hф = 0,035 мм;пм - толщина предварительно осажденной меди, hпм = 0,005 мм;р- толщина металлического резиста, hр= 0,02 мм.

Рисунок 3.1 - Расположение контактной площадки на двухсторонней печатной плате

min = 2 · ( bм + dmax / 2 + dотв. + dкп), (3.5)

где dmax - максимальный диаметр просверленного отверстия:

dотв - погрешность расположения отверстий;

dкп - погрешность расположения контактной площадки.

Максимальный диаметр просверленного отверстия находится по формуле:

dmax =dсв.+ Dd, (3.6)

где dсв. - диаметр сверла, мм;

Dd - погрешность диаметра отверстия.

С учетом толщины металлизации в отверстии и усадки диэлектрического материала принимается:

св.=dм.отв.+0,1, (3.7)

где dм. отв - диаметр металлизированного отверстия (0,7 мм).

св.= 0.7 + 0.1 = 0,8 (мм);

Рассчитанные значения dсв сводятся к предпочтительному ряду отверстий: 0,7; 0,9; 1,1;1,3; 1,5. Выбирается dсв.=0,9 мм.

=0,9 + 0,01 = 0,91 (мм).

Погрешность расположения отверстий dотв на печатной плате определяется следующей суммой:

dотв.= dо + dd; (3.8)

dотв.= 0,05 + 0,02 = 0,07 (мм).

Погрешность расположения контактной площадки dкп при изготовлении ДПП определяется по формуле:

dкп = dш + dэ + (dп+dз)/2; (3.9)

dкп = 0,02 + 0,01 + 0,04 / 2 = 0,05 (мм).

Подставляя численные значения в формулы 3.4 и 3.5 получим:

=1,2 + 1,5 · (0,035+ 0,005) + 0,02= 1,28 (мм);min =2 · (0,025 + 0,91 / 2 + 0,07 + 0,05) = 1,2 (мм).

Минимальный диаметр окна фотошаблона для контактной площадки определяется по формуле:

ш min= Dmin-hр; (3.10)ш min= Dmin-hр = 1,28 - 0,02 = 1,26 (мм).

Максимальный диаметр окна фотошаблона для контактной площадки определяется по формуле:

Dш max= Dш min+DDш; (3.11)

Dш max=1,26 + 0,02 = 1,28 (мм).

Максимальный диаметр контактной площадки ПП определяется по формуле:

= Dш max + ΔЭ + hр; (3.12)= 1,28 + 0,01 + 0,02 = 1,31 (мм).

После завершения расчета металлизированных отверстий для элементов с ножками диаметром 0,7 мм, проводится аналогичный расчет для металлизированных отверстий диаметром 0,5 мм.

Диаметр сверла находится по формуле 3.7:

св.= 0,5 + 0,1 = 0,6 (мм).

Рассчитанные значения dсв сводят к предпочтительному ряду отверстий: 0,7; 0,9; 1,1;1,3; 1,5.

Наиболее близкое значение dсв.=0,7 мм.

Максимальный диаметр просверленного отверстия находится по  формуле 3.6:

dmax = 0,7 + 0,01 = 0,71 (мм).

Погрешность расположения отверстий dотв на печатной плате определяется формулой 3.8:

dотв. = 0,05 + 0,02 = 0,07 (мм).

Погрешность расположения контактной площадки dкп определяется по формуле 3.9:

dкп=0,02 + 0,01 + 0,04 / 2 = 0,05 (мм).

Минимальный эффективный диаметр контактной площадки определяется по выражению 3.5:

D1min=2 · (0,025 + 0,71 / 2 + 0,07 + 0,05) = 1 (мм).

Минимальный диаметр контактных площадок вычисляется по формуле 3.4:

=1 + 1,5 · (0,035+ 0,005) + 0,02= 1,08 (мм).

Минимальный и максимальный диаметры окна фотошаблона для контактной площадки соответственно определяются по формулам 3.10 и 3.11:

ш min = 1,08 - 0,02 = 1,06 (мм);ш max =1,06 + 0,02 = 1,08 (мм).

Максимальный диаметр контактной площадки для ДПП определяется в соответствии с выражением 3.12:

= 1,08 +0,01 + 0,02 = 1,11 (мм).


Таблица 3.5 - Основные параметры металлизированных отверстий

Диаметр выводов ЭРЭ, мм

0,7

0,5

Диаметр сверла, мм

0,8

0,6

Максимальный диаметр просверленного отверстия, мм

0,91

0,71

Минимальный диаметр контактных площадок, мм

1,2

1

Максимальный диаметр контактных площадок, мм

1,31

1,11


.2.3 Расчет ширины печатных проводников

Минимальную ширину проводников определяют из условия достаточного сцепления (без отслаивания) проводника с диэлектриком и она зависит от адгезионных свойств материала основания и гальваностойкой фольги.

Расчет минимальной ширины проводника для двухсторонней печатной платы (рисунок 3.2), изготавливаемой комбинированным позитивным методом при фотохимическом способе получения рисунка проводится по формуле:

tn min=tn1 min+1,5 · ( hф+ hпм) + hр, (3.13)

где tn1 min - минимальная эффективная ширина проводника, для ПП третьего класса принимают равным 0,25 мм;

Рисунок 3.2 - Расположение проводников на двухсторонней печатной плате

min =0,25 + 1,5 · (0,035+ 0,005)+ 0,02 = 0,33 (мм).

Минимальная и максимальная ширина линии на фотошаблоне определяется соответственно выражениями:

tш min=tn min-hр; (3.14)ш max=tш min+Dtш, (3.15)

где Dtш =0,03 - погрешность изготовления линий фотошаблона

ш min = 0,33 - 0,02 = 0,31 (мм);ш max = 0,31 + 0,03 = 0,34(мм).

Максимальная ширина проводника определяется по формуле:

tn max = tш max + hр + ΔЭ; (3.16)max = 0,34 + 0,02 + 0,01 = 0,37 (мм).

.2.4 Расчет расстояний между элементами печатного рисунка

Минимальное расстояние между проводником и контактной площадкой определяется по формуле:

S1 min = L0 - [(Dmax/2 + dкп ) + ( tn max/2 + dшt )], (3.17)

где L0 - расстояние между центрами рассматриваемых элементов (1,27 мм);

dшt - погрешность расположения проводника на фотошаблоне относительно координатной сетки.

min =1,27 - [(1,31 / 2 + 0,05) + (0,37 / 2 + 0,03)] = 0,35 (мм).

Минимальное расстояние между двумя контактными площадками определяется по формуле:

S2 min =L0 - ( Dmax + 2 · dкп ); (3.18)

S2 min = 2,54 - (1,31 + 2 · 0,05) = 1,13 (мм).

Минимальное расстояние между двумя планарными выводами определяется по формуле:

S2 min =L0 - ( Dmax + 2 · dкп ); (3.18)

S2 min = 0,65 - (0,30 + 2 · 0,05) = 0,25 (мм).

Минимальное расстояние между двумя проводниками определяется по формуле:

S3 min = L0 - (tn max + 2∙dшt); (3.19)

S3 min = 1,27 - (0,37 + 2 · 0,03) = 0,84 (мм).

Минимальное расстояние между двумя проводниками для планарных выводов равно:

min = 0,65 - (0,34 + 2 · 0,03) = 0,25 (мм).

Минимальное расстояние между проводником и контактной площадкой на фотошаблоне определяется по формуле:

S4 min = L0 - [( Dmax / 2 + dкп )+ (tш max/2+dшt)]; (3.20)

S4 min = 1,27 - [(1,31 / 2 + 0,05) + (0,34 / 2 + 0,03)] = 0,365 (мм).

Минимальное расстояние между двумя контактными площадками на фотошаблоне определяется по формуле:

S5 min = L0 - ( Dшmax + 2∙dкп); (3.21)

S5 min = 2,54-(1,31+2∙0,05)=1,13 (мм).

Минимальное расстояние между двумя проводниками на фотошаблоне определяется выражением:

min = L0 - (tш max+2∙dшt)    ; (3.22)min = 1,27 - (0,34 + 2 · 0,03) = 0,87 (мм).

Минимальное расстояние между двумя проводниками, соединяющими планарные выводы, определяется выражением:

min = 0,65 - (0,34 + 2 · 0,03) = 0,25 (мм).

.2.5 Расчет минимального расстояния между элементами проводящего рисунка с n-м количеством проводников

Минимальное расстояние для прокладки проводников между двумя контактными площадками металлизированных отверстий определяется по формуле:


L1min =[(D1max+D2max)/2 + 2dкп] + (tn max + 2 · dшt)nn + Smin(nn+1), (3.23)

где D1max, D2max - максимальные диаметры контактных площадок металлизированных отверстий;- количество проводников;- расстояние между проводниками, контактными площадками, проводником и контактной площадкой, проводником и металлизированным отверстием (0,345 мм).

min=[(1,31 + 1,11) / 2 + 2 · 0,05] + (0,37 + 2 · 0,03) · 1+0,345 · (1+1)= 2,43 (мм).

Минимальное расстояние для прокладки проводников между двумя металлизированными отверстиями определяется по формуле:

min = [(d1max+d2max)/2 + 2∙dотв.] + (tn max + 2∙dшt)nn +Smin(nn - 1) +2a, (3.24)

где d1max, d2max - максимальные диаметры металлизированных отверстий;

а=1,5 мм - расстояние от края платы до элемента печатного монтажа.

min = [(0,91+0,91) / 2+2· 0,07]+(0,37+2 · 0,03) ·1+0,345 · (3-1)+2·1,5=5,17 (мм).

Минимальное расстояние для прокладки проводников между контактной площадкой металлизированного отверстия и краем платы определяется по формуле:

L4min = (Dmax / 2 + dкп)+(tn max + 2∙dшt) · nn + Smin · nn + a; (3.25)

L4min = (1,31 / 2 + 0,05)+(0,37+2 · 0,03) · 1+0,345 · 1+1,5 = 2,98 (мм).

.3 Расчет массы печатного узла

Масса печатного узла определяется суммой массы печатной платы и суммарной массой всех установленных на ней элементов:

 (3.26)

Масса печатной платы определяется по формуле:

, (3.27)

где ρ - плотность стеклотекстолита, равная 1,8 г/см3 [10];- объем печатной платы, равный 10,24 см3.

mп=1,8 · 10,24 = 18,43 (г).

В таблице 3.6 приведены массы установленных электрорадиоэлементов:

Таблица 3.6 - Расчет массы электрорадиоэлементов

ЭРЭ, ИС и разъемы, входящие в изделие

Кол-во

Масса элемента, г.

Суммарная масса элементов, г.

1

2

3

4

Микросхемы




MC7805CT

1

1,2

1,2

Аtmega 8

1

3

3

PCF8583

1

0,85

0,85

Транзисторы




КТ502Е

1

0,3

0,3

Резисторы




C2-23-0,125± 5%

6

0,15

0,9

C2-23-2± 5%

1

0,8

0,8

СП3-19а

1

0,9

0,9

Конденсаторы




К10-17 ± 5%

9

2

18

К50-35± 20%

4

0,8

3,2

CTC 05-40RA

1

1,6

1,6

1

2

3

4

Диоды




1N5817

2

0,33

0,66

DB107

1

1

1

КД522А

1

0,2

0,2

Датчики




MPX4115

1

2,1

2,1

DS1621

1

1,2

1,2

Кварцевые резонаторы




DT-38T

1

0,4

0,4

HC-49U

1

2,3

2,3

Катушки индуктивности




RLB1314-100KL

1

4,59

4,59

Звуковой сигнализатор




BMT-1206UX

1

4

4

Разъёмы




CR2025 DIP battery holder

1

2

2

WF-4R

1

0,9

0,9

3-151

1

0,75

0,75

Суммарная масса:

51,15


Отсюда масса печатного узла составляет:

=18,43 + 51.15 = 69.58 (г).

3.4 Расчет потребляемой мощности


При разработке устройства необходимо учитывать его конкурентоспособность на рынке. Одним из важных показателей конкурентоспособности (после цены) является потребляемая мощность. Этот расчет необходим также для конструкторских целей - выбора источника питания, расчета выделяемого тепла устройством.

Расчет производится в следующей последовательности:

Мощность, потребляемая всеми микросхемами, определяется по выражению:

, (3.28)

где PMi - мощность, потребляемая i-ой микросхемой (таблица 3.7).

Таблица 3.7 - Мощность, потребляемая ИМС

Наименование ИМС

Количество, шт.

Потребляемая мощность, Вт

Суммарная потребляемая мощность, Вт

MC7805CT

1

0,0035

0,0035

Аtmega 8

1

0,004

0,004

PCF8583

1

0,018

0,018

WH1601A

1

0,006

0,006

Подставив исходные данные в формулу (3.28), получается:

М=0,0035 + 0,018 + 0,004 + 0,006 = 0,0261 Вт.

Мощность, потребляемая электрорадиоэлементами, определяется по формуле:

, (3.29)

где Pэi - мощность, потребляемая i-ым электрорадиоэлементом (таблица 3.8)

Таблица 3.8 - Расчет потребляемой мощности электрорадиоэлементов

Наименование ЭРЭ

Количество, шт.

Потребляемая мощность, Вт

Суммарная потребляемая мощность, Вт

1

2

3

4

Транзистор КТ502Е

1

0,012

0,012

Резисторы




C2-23-0.125± 5%

6

0,004

0,096

C2-23-2± 5%

1

0,008

0,008

СП3-19а

1

0,007

0,007

Конденсаторы




К10-17 ± 5%

9

0,003

0,027

К50-35± 20%

4

0,004

0,016

CTC 05-40RA

1

0,004

0,004

Катушка индуктивности RLB1314-100KL

1

0,008

0,008

Диоды




DB107

1

0,007

0,007

КД522А

1

0,003

0,003

1

2

3

4

1N5817

2

0,004

0,008

Датчики




MPX4115

1

0,01

0,01

DS1621

2

0,05

0,1

Кварцевые резонаторы




DT-38T

1

0,005

0,005

HC-49U

1

0,008

0,008

Звуковой сигнализатор BMT-1206UX

1

0,15

0.15


Потребляемая устройством мощность рассчитывается при допущении, что мощность, потребляемая микросхемами, учитывает их обвязку.

Подставив исходные данные в формулу (3.29), получается:

Рэ =0,469 (Вт).

Мощность, потребляемая элементом, рассчитывается по формуле:

, (3.30)

где Iпот - потребляемый ток, А;пит - напряжение питания, В.

Мощность, потребляемая транзисторами, определяется по формуле:

, (3.31)

где Iном - ток протекающий через i-й транзистор в открытом состоянии;- падение напряжения на переходе коллектор эмиттер в открытом состоянии i- ого транзистора;

Мощность, потребляемая всем устройством, определяется по выражению:

 (3.32)

Подставив значения в формулу 3.34, получается:

= 0,0263 + 0,469 = 0,5005 (Вт).

Таким образом, мощность, потребляемая разработанным устройством составляет 0,5005 Вт, что соответствует потреблению тока около 0,1 А.[5,6,9]

3.5 Расчет надежности изделия


Расчет надежности многоканального микропроцессорного таймера для управления световыми приборами заключается в определении показателей надежности по известным характеристикам надежности ЭРЭ, ИС и др., составляющих конструкцию блока с учетом условий эксплуатации.

Надежность электронной аппаратуры зависит от ее сложности и режимов эксплуатации. Поэтому одним из условий надежной работы ЭВС является правильность выбора режимов работы множества ЭРЭ и деталей, из которых состоит блок, качество изготовления, а также условия эксплуатации.

Вероятность безотказной работы за заданное время определяется по формуле:

, (3.33)

где е - основание натуральных логарифмов;

l - интенсивность отказов.

Интенсивность отказов изделия, состоящего из n комплектующих элементов, определяется по формуле:

, (3.34)

где λi - интенсивность отказа i-го элемента.

Среднее время наработки до отказа изделия определяется по формуле:

 (3.35)

Расчет λ проводится на основании λ0 - интенсивности отказов радиоэлементов при нормальных условиях эксплуатации и номинальных режимах, с учётом поправочных коэффициентов:

, (3.36)

где λi0 - номинальная интенсивность отказов i-ого элемента (справочные данные);

 - поправочные коэффициенты, которые зависят от механических воздействий;

 - поправочные коэффициенты, которые зависят от температуры и уровня влажности окружающей среды;

- коэффициент нагрузки;˚ - температура окружающей среды (25є С);- поправочные коэффициенты, которые зависят от температуры поверхности i-ого элемента и коэффициента нагрузки.

Поправочные коэффициенты  принимаются равными единице.

Коэффициент электрической нагрузки конденсаторов определяется по формуле:

 (3.37)

где U- рабочее напряжение на конденсаторе, В;Н - номинальное напряжение (справочные данные), В.

Для конденсаторов К10-17:


Рабочее напряжение на конденсаторе - 5 В.

Номинальное напряжение (справочные данные) - 12 В.

Для конденсаторов К50-35:


Рабочее напряжение на конденсаторе - 5 В.

Номинальное напряжение (справочные данные) - 12 В.

Для конденсаторов CTC 05-40RA:

Номинальное напряжение (справочные данные) - 20 В.

Для резисторов:

 (3.38)

где Р - максимальная рабочая мощность, рассеиваемая в схеме на резисторе, Вт;

РН - номинальная рассеиваемая мощность резистора, Вт.

Для резисторов C2-23-0.125:


Для резисторов C2-23-2:


Для резисторов Bourns 3296:


Для диодов:

, (3.39)

где I - фактический выпрямленный ток;- максимально допустимый выпрямленный ток.

Для диода 1N5817, I=0,07 А, Imax=0.1 А


Для диодного моста DB107, I=0,12 А, Imax=1 А


Для диода КД522А, I=0,08 А, Imax=0.1 А


Для транзисторов:

,

где Pc - фактическая мощность, рассеиваемая на коллекторе;- максимально допустимая мощность рассеивания на коллекторе.

Для транзистора КТ502Е, Рс=0,27 Вт, Pmax=0,35 Вт.


Таблица 3.9 - Исходные данные для расчета интенсивности отказов ЭС

Наименования

n, шт

λ0 ·10-6, 1/ч.

λi = λ0 · α · 10-6, 1/час

λобщ ·10-6, 1/ч

1

2

3

4

5

6

Микросхемы






MC7805CT

1

0,1

0,8

0,018

0,018

Аtmega 8

1

0,1

0,8

0,136

0,136

PCF8583

1

0,1

0,8

0,78

0,78

WH1601A

1

0,8

0,85

1,58

1,58

Транзисторы






КТ502Е

1

0,5

0,8

0,64

0,64

Резисторы






C2-23-0,125± 5%

6

0,045

0,8

0,056

0,336

C2-23-2± 5%

1

0,045

0,8

0,056

0,056

СП3-19а

1

0,045

0,8

0,046

0,046

Конденсаторы






К10-17 ± 5%

9

0,1

0,41

0,071

0,639

К50-35± 20%

4

0.3

0,41

0,156

0,624

CTC 05-40RA

1

0,1

0,25

0,075

0,075

Диоды






1N5817

2

0,2

0,7

0,44

0,88

DB107

1

0,2

0,75

0,5

0,5

КД522А

1

0,2

0,7

0,41

0,41

Датчики






MPX4115

1

0,2

0,75

0,5

0,5

DS1621

2

0,2

0,65

0,58

1,76

Кварцевые резонаторы






DT-38T

1

0,1

0,8

0,18

0,18

HC-49U

1

0,1

0,8

0,2

0,2

Катушки индуктивности






RLB1314-100KL

1

0,02

0,9

0,026

0,026

Звуковой сигнализатор






BMT-1206UX

1

1

0,5

0,8

0,64

Суммарная интенсивность отказов:

10,026


Отсюда, суммарная интенсивность отказов всей схемы:

(ч-1).

Среднее время наработки изделия на отказ:

Тср=99740 (ч).

Вероятность безотказной работы при ресурсе t=20000 ч рассчитывается по формуле (3.33):

.

При выполнении расчетов было установлено, что разрабатываемое устройство будет безотказно работать 99740 часов. Вероятность безотказной работы в течении 20000 часов равна P(t)=0.82, что полностью удовлетворяет требованиям технического задания. [8]

4. Технологическая часть

В настоящее время к электронным устройствам предъявляются повышенные требования в области надёжности, долговечности, безопасности. Для осуществления этих требований необходимо уделять большое внимание не только разработке изделия и проработке максимально большого количества его параметров для соответствия его технических характеристик необходимым, но и совершенствовать процессы производства изделий, что ведёт к постепенному переходу при изготовлении электронных средств от ручного труда к механизированному и автоматизированному.

В данном разделе разрабатываются два технологических процесса - технологический процесс изготовления печатной платы и технологический процесс сборки изделия. Необходимо разработать технологические процессы, удовлетворяющие техническим требованиям к изделию. При разработке технологических процессов осуществляется выбор соответствующего технологического оборудования и оснастки согласно единой системе технологической подготовки производства.

.1 Изготовление печатной платы

.1.1 Выбор и обоснование типа печатной платы

Печатная плата - пластина, выполненная из диэлектрика, на которой сформирована хотя бы одна электропроводящая цепь. Печатная плата предназначена для электрического и механического соединения различных электронных компонентов или соединения отдельных электронных узлов. Электронные компоненты на ПП соединяются своими выводами с элементами проводящего рисунка, обычно пайкой, или накруткой, или склёпкой, или впрессовыванием, в результате чего собирается электронный модуль (или смонтированная печатная плата).

В зависимости от количества слоёв с электропроводящим рисунком, печатные платы подразделяют на односторонние, двухсторонние и многослойные.

Анализируя принципиальную электрическую схему, а также учитывая, что токи и напряжения, протекающие в цепях, малы и имеются ограничения по габаритам и массе изделия, можно сделать вывод, что изделие можно изготовить на двусторонней печатной плате.

В качестве материала заготовки для ПП используется фольгированный стеклотекстолит марки СФ-2-35 с толщиной фольги 35мкм.

.1.2 Выбор и обоснование метода изготовления печатной платы

Известно множество способов изготовления печатных плат, однако на современном техническом уровне в отечественной промышленности наибольшее предпочтение нашли три способа, это:

субтрактивный (основан на использовании фольгированного диэлектрика, на котором проводники получаются путём удаления фольги с непроводящих участков);

аддитивный (предполагает использование нефольгированных диэлектрических оснований, на которые тем или другим способом, избирательно наносят токопроводящий рисунок);

полуаддитивный (предусматривает предварительное нанесение тонкого (вспомогательного) проводящего покрытия, впоследствии удаляемого с пробельных мест).

Реализация данных способов в производстве осуществляется различными технологическими методами. При химическом методе на фольгированный диэлектрик с одной или двух сторон наносят защитный слой позитивного рисунка схемы. Последующим травлением удаляется металл с незащищенных участков и на диэлектрике получается требуемая электрическая схема проводников. В зависимости от способа нанесения защитного покрытия химический метод подразделяют на фотохимический и сеточно-химический. Метод применяется для изготовления односторонних печатных плат и внутренних слоев многослойных печатных плат.

При электрохимическом методе предварительно наносят тонкий проводящий слой на поверхность нефольгированного диэлектрика. Далее с пробельных мест удаляется слой предварительного меднения и происходить гальваническое наращивание токопроводящих участков.

В зависимости от способа получения защитного рисунка схемы существуют разновидности этого метода: фотоэлектрохимический, сеточно-электрохимический. Метод применяется для изготовления двусторонних печатных плат 3-го класса и наружных слоев многослойных печатных плат.

При комбинированном методе происходит травление фольгированного диэлектрика для получения проводящего рисунка и металлизация отверстий химико-гальваническим способом.

Существуют два варианта этого метода: позитивный и негативный. Защитный слой может быть получен с помощью трафаретной печати или фотопечатью.

Метод применяется для изготовления односторонних и двусторонних печатных плат 1…3 классов плотности печатного монтажа.

Так как ПП многоканального микропроцессорного таймера лдя управления световыми приборами имеет 3 класс точности и необходима металлизация (химико-гальваническое соединение) монтажных отверстий при уровне дефектности 1%, то для ее изготовления из перечисленных способов применимы базовый комбинированный позитивный и полуаддитивный методы.

Целесообразно применить комбинированный позитивный метод изготовления ПП.

Комбинированный позитивный метод основан на применении двухстороннего фольгированного диэлектрика.

Металлизацию отверстий производят электрохимическим способом, а проводящий рисунок схемы получают травлением меди с пробельных мест.

Наряду с методами формирования проводящего рисунка различают способы его получения: офсетный, сеткографический и фотохимический.

В данном случае применим только фотохимический способ, так как только он обеспечивает 3-й класс точности печатного монтажа.

.1.3 Анализ технологического процесса изготовления ДПП

Входной контроль фольгированного стеклотекстолита. Характеристика печатного монтажа платы в значительной степени определяется свойствами базовых материалов, в качестве которого в нашем случае используется фольгированный стеклотекстолит марки СФ-2Н-35 ГОСТ 10316-78. Соответствие физико-механических свойств и других качественных характеристик этого материала требованиям технических условий устанавливается входным контролем предприятия по стандартным методикам. Для выполнения операции входного контроля фольгированного диэлектрка можно использовать линейку поверочную ГОСТ 8026-75. Она используется для измерения размеров листов.

Резка листов на полосы. Резка листа нефольгированного диэлектрика на полосы может проводиться дисковой фрезой, на роликовых или гильотинных ножницах, штамповкой на кривошипных прессах. Получения заготовок можно осуществить с помощью ножниц роликовых одноножевых Ю1.015.00.00.000ТУ. Ножницы имеют следующие технические характеристики:

·        производительность 360 шт/ч;

·        габаритные размеры 1400х920х1150 мм;

·        размеры нарезаемых заготовок от 50х50 до 500х500 мм;

·        толщина от 0,8 до 3,0 мм;

·        скорость резания от 2,0 до 7,0 м/мин;

·        потребляемая мощность 1,1 кВт.

Получение заготовок. Выбор метода получения заготовок определяется типом производства. В серийном производстве раскрой листового материала осуществляется штамповкой на кривошипных или эксцентриковых прессах с одновременной пробивкой фиксирующих отверстий. В качестве инструмента целесообразно применить вырубные штампы, рабочие элементы которых изготовлены из инструментальных легированных сталей марок Х12М, Х12Ф1 (ГОСТ 5950-73) или металлокерамического твердого сплава марок ВК15 и ВК20 (ГОСТ 3882-74). Стойкость штампов из инструментальной стали при вырубке заготовки из стеклотекстолита толщиной 1 мм, составляет - 1,5-2 тысячи ударов. Получение заготовок целесообразно производить на однокривошипном прессе простого действия типа КИ 2126 Е. Пресс кривошипный Ки2126 имеет следующие характеристики:

·        усилие 160кН;

·        ход ползуна 10-130мм;

·        частота ходов ползуна 72раза в минуту;

·        закрытая высота 250мм        ;

·        величина регулировок между столом и ползуном 45мм;

·        толщина подштамповой плиты 71мм;

·        мощность двигателя 4 кВт;

Сверление монтажных отверстий. Так как разрабатываемого изделия имеет 3-й класс точности, то качество монтажных отверстий, подлежащих металлизации можно обеспечить лишь сверлением (пробивные отверстия не пригодны для металлизации). В серийном производстве монтажные отверстия сверлят на станках с ЧПУ, что повышает точность и качество сверления, объем ручного труда, а следовательно расходы, связанные с оплатой труда рабочих значительно снижаются.

Сверление необходимо производить твердосплавными комбинированными сверлами для ПП ГОСТ 20686-75 с углом при вершине 122...130 градусов. Это позволяет одновременно выполнять и сверление и зенковку (развёртку для повышения точности) отверстий, что повышает производительность ТП в целом, снижает время технологических перерывов и общую стоимость производства ПП. Наименьшей стоимостью и потребляемой мощностью среди прочих моделей, удовлетворяющим нашим требованиям, обладает станок сверлильный, четырехшпиндельный с ЧПУ (АРБМ1.139.002):

производительность: 120 оп/мин;

максимальные размеры обрабатываемых плат: 240х360 мм;

точность позиционирования: 0,02 мм;

дискретность: 0,01мм:

диаметр сверления: 0.4-3мм;

скорость вращения шпинделя : 20000 - 72000 об/мин;

потребляемая мощность 5кВт.

Контроль наличия всех отверстий, правильности и точности их расположения осуществляется совмещением изготовленной платы с трафарет-платой по фиксирующим отверстиям. Контроль производится визуально.

Подготовка поверхности заготовок. Подготовка поверхности фольгированного диэлектрика перед меднением разделяется на механическую и химическую.

Наиболее эффективным способом механической подготовки поверхности является гидроабразивная очистка. Для этой операции применяется устройство гидроабразивной зачистки СМ3.190.000 для отверстий и печатных плат с основными техническими характеристиками:

·        скорость движения плат 0.2-0.4 м/мин;

·        скорость вращения форсунок 35-100 циклов/мин;

·        давление подачи пульпы 0.5-0.7 МПа;

·        давление подачи воды 1-1.2 МПа.

Химическая и электрохимическая подготовка поверхности проводится на автооператорных линиях модульного типа, они компонуются из отдельных узлов, выполняющих операции обработки, промывки и сушки. В составе линий имеется модуль наблюдения для контроля качества.

В данном случае целесообразно использовать автоматическую линию АЛМПП. Линия представляет собой набор ванн различного размера, заполненных технологическими растворами.

Сначала происходит процесс обезжиривания (производят тринатрийфосфатом, содой кальцинированной, стеклом натриевым жидким). Затем идет промывка холодной проточной водой. После - активирование соляной кислотой.; подтравливание хлорной медью и хлористым аммонием. Снова промывка, активирование, промывка и сушка. Контроль качества подготовки металлических поверхностей заготовок ПП оценивают по полноте смачивания их водой.

Химическое меднение. Процесс химического меднения основан на окислительно-восстановительной реакции ионов металла из его комплексной соли в определенной среде.

Процесс проводится в растворе (г/л): кальций фосфорноватисто-кислый - 130-170, медь сернокислая пяти-водная - 200-250, гипофосфат аммония - 6-10, аммиак (25%) - 200-300 мл/л. После обработки платы выдерживаются в термошкафу при 100-150 0С в течение 8-10 минут. В результате термического разложения комплексной соли гипофосфита меди на поверхности ПП и в монтажных отверстиях образуется электропроводящее покрытие, которое служит основой для электрохимического наращивания меди.

Химическое меднение проводится на автооператорных линиях (АЛМПП) с набором ванн необходимого размера. Управляет такими линиями ЭВМ, которая анализирует результаты технологического процесса и с помощью исполнительных механизмов производит корректировку.

Нанесение фоторезиста. Для получения рисунка печатных проводников схемы на ПП необходимо нанести защитную маску требуемой конфигурации перед осуществлением процессов металлизации и травления.

Как было отмечено выше, получение рисунка в данном случае необходимо проводить фотохимическим способом.

ГОСТ 23751-86 предписывает для ПП 3 класса точности при получении рисунка использовать плёночные фоторезисты толщиной не менее 40 мкм. Применение пленочных фоторезистов упрощает технологический процесс, исключает операции сушки и дубления, обеспечивает равномерное нанесение защитных слоев при наличии монтажных отверстий. В данном случае необходимо применить пленочный фоторезист СПФ-ВЩ толщиной 40 мкм. Проявителем для него является сода кальцинированная, раствор для удаления - гидроокись калия. Для нанесения сухого пленочного фоторезиста на базовом предприятии применяется установка-ламинатор (КП 63.46.4), оснащенная терморегуляторами, устройством прижима валика, устройствами обеспечения зазора и обрезания фоторезиста после нанесения требуемой длины.

Экспонирование. Для инициирования фотохимических реакций в фоторезистах производится экспонирование. Оно проводится в установках, состоящих из устройства прижима фотошаблона к печатной плате, источника света, работающего в ультрафиолетовой области, рефлекторов и коллиматоров. Температура в зоне экспонирования не более 35о С. На базовом предприятии данная операция производится на установке экспонирования КП 6341.

Проявление рисунка схемы. После транспортировки заготовки в светонепроницаемой таре производится проявление рисунка проводников на фоторезисте. Проявление может проводиться вручную, с использованием набора ванн, на автоматических установках и модульных линиях. Для проявления фоторезиста на базовом предприятии используется установка струйного проявления АРС-2.950.000.

После проявления промыть платы в мыльном растворе, промыть заготовки в холодной проточной воде в течение 1-2 мин при температуре 20±20С, декапировать заготовки в 20%-ном растворе серной кислоты в течение 1 мин при температуре 20±20С, снова промыть заготовки в холодной проточной воде в течение 1-2 мин при температуре 20±20С, сушить заготовки сжатым воздухом. После этого следует проконтролировать проявленный рисунок.

Гальваническое меднение при производстве ПП применяется для увеличения слоя химической меди. Заготовки плат, закрепленные на специальных подвесках-токопроводах, помещают в гальваническую ванну с электролитом между анодами, выполненными из металла. Режим выбирают так, чтобы при высокой производительности обеспечивать равномерность толщины покрытия и его адгезию. Отраслевые стандарты устанавливают для гальванического меднения применять борфтористо-водородный электролит.На базовом предприятии используется установка compacta L 30, bungard.

Процесс меднения должен обеспечивать заданную толщину меди в отверстиях, отсутствие кольцевых трещин и значительных по площади участков без металлизации. Контроль меди в отверстиях проводится разрушающим и неразрушающим методом. Разрушающий метод заключается в определении толщины меди по микрошлифам при помощи металлографического микроскопа. Неразрушающим является электрический метод. Оценка качества металлизированного отверстия может быть произведена определением его сопротивления. Это наиболее экономичный и достаточно точный метод.

Гальваническое осаждение сплава олово-свинец проводится аналогично гальваническому меднению на установке химико-гальванического осаждения олова-свинца PL902 с основными техническими характеристиками:

·        максимальный размер заготовки ПП 457 x 305 мм;

·        максимальный размер ПП 440 x 280 мм;

·        емкость ванн для процессов - 10 л., для гальванической ванны - 50 л;

·        двухканальный выпрямитель 2 x 50a;

·        перемешивание растворов механическое для всех стадий;

·        напряжение питания 220/240V 50Hz;

·        кварцевые нагреватели мощностью 500 Вт;

·        подключение к магистрали воды осуществляется гибким шлангом;

·        слив промывочной воды через полипропиленовую трубу 36 мм.

В качестве покрытия используется сплав олово-свинец толщиной 8-20 мкм, с целью предохранения проводящего рисунка при травлении плат, защиты его от коррозии и обеспечения хорошей паяемости.

Удаление защитного рельефа. Сухой пленочный фоторезист удаляется при одновременном растворении и прохождении химикатов через структуру резиста, в результате чего он набухает и при механическом воздействии отслаивается от поверхности платы. Удаление защитного рельефа производится с помощью установки Easi Clean Plus.

Травление меди с пробельных мест. Формирования проводящего рисунка печатного монтажа производят путем удаления меди с непроводящих (пробельных) участков. Травление представляет собой сложный окислительно-восстановительный процесс, который выполняют химическим или электрохимическим способом.

На базовом предприятии травление проводится химическим способом на установке травления Easi Clean Plus. В качестве резиста был использован сплав олово-свинец, поэтому в качестве травителя необходимо применить раствор персульфата аммония.

Химическое удаление меди проводится погружением ПП в травитель. После удаления меди с пробельных участков ПП промывают оборотной (используемой для разбавления раствора травления), а затем холодной проточной деионизованной водой. Если на поверхности металлического резиста образуются нерастворимые соединения, вызывающие потемнение, то их осветляют раствором на основе кислоты и тиомочевины.

Контроль качества травления. Контроль качества травления проводится визуально. Контролю подвергаются 100% заготовок. В соответствии с ГОСТ 23752-79 проводящий рисунок должен быть чётким, без вздутий, отслоений, разрывов, тёмных пятен и окислов. Не допускаются неровности по краям поводящего рисунка (выступы и впадины), уменьшающие минимально допустимые размеры и расстояния между элементами проводящего рисунка, указанные в чертеже; точечные протравы, уменьшающие минимально допустимую по чертежу ширину печатного проводника в месте протрава; остатки трафаретной краски или фоторезиста по контуру проводящего рисунка, если они приводят к уменьшению минимально допустимых расстояний между элементами поводящего рисунка.

Оплавление. Гальванически нанесенный сплав олово-свинец имеет пористую структуру, быстро окисляется, теряет способность к пайке, создает эффект нависания покрытия после травления ПП. Для устранения этих недостатков применяют оплавление металлорезиста с помощью инфракрасного излучения или в жидкости. Оплавление металлорезиста производится на установке с инфракрасным нагревом КПМ 2.339.004, при этом ПП предварительно подогревают до температуры от 90 до 100оС.

Обработка по контуру производится прецизионной алмазной пилой. КШ2.539.000 с технические характеристики:

. Инструмент - алмазный круг ПОК 175х1, 5х5х32 100М 250/200

. Габариты обрабатываемых изделий:

толщина не более 3 мм;

длина не более 500 мм;

ширина не более 500 мм.

. Точность обработки не менее 0,2 мм, масса не более 250 кг.

Маркировка ПП осуществляется с помощью установки SB 2900 на базе пистолета-распылителя. Сушку ПП после маркировки производят в шкафу для сушки печатных плат "Радуга-61П". Маркировка должна соответствовать чертежу платы и сохраняться в течении всего срока службы платы, не должна стираться или смываться при воздействии моющих растворов, лаков и спиртобензиновой смеси. Маркировка состоит из товарного знака завода изготовителя, обозначения платы, заводского номера, года и месяца выпуска, монтажных знаков и символов, облегчающих сборку узлов и регламентные работы при эксплуатации.

Выходной контроль. Выходной контроль предназначен для определения качества изготовления изделий, под которым понимают степень их соответствия требованиям чертежа, техническим условиям, отраслевым и государственным стандартам. К основным видам выходного контроля ПП относят: контроль внешнего вида; инструментальный контроль геометрических параметров и оценка точности выполнения отдельных элементов; определение целостности токопроводящих цепей и сопротивления изоляции, проверка качества отмывки.

Электрический контроль осуществляется тестером печатных плат с подвижными щупами ELX 6146. Он осуществляет контроль за нарушением изоляции между электрическими цепями. Имеет большую производительность (2000точем/мин.) и точность позиционирования (0,01 мм). Установка подходит по классу точности и удовлетворяет требованиям относительно объемов производства.

Оптический контроль осуществляется на VS7. Это система визуального контроля, предназначенная для визуального контроля PM в процессе их сборки и ремонта, особенно при поверхностном монтаже. Установка подходит по классу точности, так как имеет увеличение от 6 до 60 крат.

Финишная отмывка ПП от загрязнений - процесс, требующий особого внимания и специальных приёмов контроля. Чистота промывных вод, отсутствие минеральных и органических загрязнений обеспечивают качественную отмывку ПП от загрязнений. Каждая операция отмывки заготовок ПП после вытравливания рисунка должна заканчиваться финишной промывкой в дистиллированной или деионизованной воде. Самым простым и наиболее совершенным методом контроля чистоты отмывки является проверка сопротивления изоляции между соседними печатными проводниками в камере влажности либо по изменению сопротивления деионизованной воды после промывки в ней контролируемой платы. На операции промывки применяется комплексный модуль финишной промывки печатных плат ВЫМ 1.240.006, шкаф вытяжной Ш2 - НЖ.

Упаковка. Упаковке и консервации подлежат ПП, прошедшие приемо-сдаточные испытания в соответствии с ГОСТ 23752 - 79. Целью консервации является удаление с поверхности ПП возможных загрязнений и сохранение паяемости защитного покрытия. Платы консервируются с помощью ацетоно-канифольного флюса, распыляемого по поверхности ПП.

Печатные платы упаковывают в полиэтиленовые пакеты по несколько штук. Упаковка производится при помощи ножниц и установки СПРУТ для сварки полиэтиленовой пленки и изделий из нее. Основные технические характеристки:

·        Мах размер свариваемого шва - 500 мм.

·        Производительность 800-1000 швов/час

Образуется герметичная упаковка. Хранение плат осуществляется в складских помещениях, при температуре 5-40оС и относительной влажности до 70%. Срок хранения ПП шесть месяцев со времени изготовления, после чего следует провести повторный контроль на отсутствие коррозии, повреждений, сохранение электрических параметров и паяемости.

.2 Разработка технологического процесса сборки изделия

Разрабатываемый многоканальный микропроцессорный таймер для управления световыми приборами состоит из нескольких блоков. Дисплей расположен на верхней части корпуса, кнопки управления и тумблеры расположены на отдельной печатной плате. Соединение с основным блоком осуществляется жгутом проводов. Датчик температуры, измеряющий показания температуры вне помещения, также располагается на небольшой печатной плате, заключенной в отдельный герметичный корпус. Соединение с основным блоком осуществляется через 4х контактный разъем: вилка на печатной плате основного блока и розетка на кабель от печатной платы с датчиком температуры. В данном разделе рассмотрен процесс сборки основного блока, состоящего из печатный платы и всего перечня элементов, за исключением ЖКИ дисплея, одного из датчиков температуры.

.2.1 Выбор и разработка схемы сборки

Изделие группируют на сборочные элементы путем построения схем сборочного состава. Сборочная единица это разъемное или неразъемное соединение двух и более деталей. Сборочная единица, входящая непосредственно в изделие, условно называется группой. Все остальные сборочные единицы собирают в подгруппы разного порядка. Последовательность сборочных единиц образует схему сборки изделия ЭВС.

Внесение в схему сборки изделия характеристик сборки превращает её в технологическую схему сборки изделия.

Будем использовать схему сборки с базовой деталью.

В качестве базовой детали выбирают деталь, которая впоследствии будет использована при установке в изделие или при креплении узла к ранее собранным узлам. Базовой деталью, обычно служит панель, печатная плата, шасси, направляющая шина и т.п.

При построении технологических схем сборки необходимо учитывать следующее:

технологические схемы сборочных единиц строятся исходя из того, что сборочная единица как часть изделия может собираться отдельно, отдельно контролироваться и настраиваться, и храниться;

минимальное количество деталей, необходимое для образования сборочной единицы считается равным двум;

технологическая схема общей сборки изделия строится при условии образования большого количества сборочных единиц.

Стандартами IPC-7070, j-STD-013 и др. (США, Японии) предположена следующая классификация конструкторско-технологических разновидностей реализации современных ячеек ЭУ:

·    тип 1 - компоненты устанавливаются только на одной стороне печатной платы (ПП), т.е. односторонние сборка и монтаж НК;

·        тип 2 - компоненты устанавливаются на обе стороны ПП, т.е. двусторонние сборка и монтаж НК;

Для определения сложности проектирования конструкций ячеек и сборочно-монтажных ТП их реализации, предложены дополнительно шесть классов, в которых отражена возможность использования как ТМК, так и ПМК в разных соотношениях, причем для ПМК оговаривается степень сложности их конструкторского исполнения:

·    класс A - используются только ТМК;

·        класс B - используются только ПМК;

·        класс C - используются смешанные наборы ТМК и ПМК, последние с ограничением по сложности конструкций (т.е. простые конструкции и конструкции средней сложности);

·        класс X - используются комплексно-смешанные наборы ТМК и ПМК, в том числе корпуса ПМК с мелкошаговыми выводами типа FQFP и с матричными выводными площадками типа BGA;

·        класс Y - используются комплексно-смешанные наборы ТМК и ПМК, в том числе корпуса ПМК со сверхмелкошаговыми (ленточными) выводами типа QFTP и с шариковыми выводами типа CSP (размером с кристалл);

·        класс Z - используются комплексно-смешанные наборы ТМК и ПМК, в том числе ПМК типа QFTP, а также бескорпусные СБИС (УБИС) типа СОВ, включая разнообразие организации их выводов (шариковые, ленточные на гибком носителе и др.), например, типа ТСР, т.е. ПМК самых сложных конструкций.

Исходя из вышеизложенной классификации выбираем: двустороннюю сборку и монтаж НК, т.е. тип 1 монтажа, а по классу сложности проектирования конструкций ячеек и сборочно-монтажных ТП их реализации выберем класс А - т.е. ТМК (THT) монтаж - монтаж компонентов в отверстия. Данный выбор обосновывается тем, что все ЭРЭ, присутствующие в разрабатываемом устройстве требуют только ТМК монтажа.

.2.2 Построение и обоснование монтажно-сборочных операций

Входной контроль комплектующих элементов Входной контроль - это проверка поступающих на завод потребителя ЭРЭ, ИС и ПП по параметрам, определяющим их работоспособность и надежность перед включением этих элементов в производство. Необходимость входного контроля вызвана ненадежностью выходного контроля на заводе - изготовителе, а также воздействием различных факторов при транспортировке и хранении, которые приводят к ухудшению качественных показателей готовых изделий. Затраты на проведение входного контроля значительно меньше затрат, связанных с ремонтом собранных плат, блоков и аппаратуры в целом.

При входном контроле выполняются следующие работы:

·        проверка внешнего вида;

·        выборочный контроль габаритных размеров, установочных и присоединительных размеров;

·        проверка технологических свойств (паяемости, свариваемости);

·        проведение электротермотренировки;

·        проверка статических электрических параметров при нормальных и жестких климатических условиях;

·        проверка динамических параметров при нормальных климатических условиях;

·        функциональный контроль при нормальных и жестких климатических условиях. В зависимости от вероятности возможного брака применяют 100% или выборочный контроль.

Подготовка ЭРЭ к монтажу. Печатные платы и компоненты поступают на сборку подготовленными с удостоверением уровня качества. Подготовка ЭРЭ и ИС включает распаковку компонентов, рихтовку, зачистку, формовку, обрезку и лужение выводов, размещение компонентов в технологической таре, достаточной для выполнения производственного задания.

При массовом производстве подготовка осуществляется на установках комплексной подготовки, объединяющих две и более операции с ручной подачей элементов в зону обработки.

Рихтовка (выпрямление), формовка и обрезка выводов осуществляется на групповой технологической оснастке, представляющей собой полуавтомат для формовки элементов.

Лужение заключается в покрытии поверхностей соединяемых деталей тонкой пленкой припоя для последующей более надёжной пайки. Тонкая плёнка припоя так же обеспечит более быструю пайку.

Параметрический контроль обычно проводят выборочно. На практике выборочному контролю подвергаются 10% изделий из партии. Такой контроль незначителен по трудоёмкости, но в то же время нужен для проверки изделий.

Подготовка печатной платы, распаковка и проверка габаритных и установочных размеров, качества печатного рисунка, осуществляется вручную на светомонтажном столе, что позволяет выявить пригодность ПП, отсортировать брак.

Установка компонентов на плату состоит из подачи их в зону установки, ориентации выводов относительно монтажных отверстий или контактных площадок и фиксации ЭРЭ и ИМС в требуемом положении. Установку элементов производят механизированным или автоматизированным способом.

После установки выводы компонентов, монтируемых в отверстия, подгибают с противоположной стороны платы, фиксируя этим элемент. Если в схеме предусмотрены регулируемые элементы или необходим подбор элементов по параметрам, то в соответствующие монтажные отверстия устанавливают проволочные штыри с фиксацией их высокотемпературным припоем. Таким образом, предохраняется печатный монтаж при последующей замене элементов и перепайке выводов. ИМС со штыревыми выводами фиксируют подгибкой двух диагонально расположенных выводов, ИМС с планарными выводами - приклеивая их к плате флюсом, липкой лентой или путем установки в специальные металлические кассеты, расположенные на плате.

Для механизированной установки ЭРЭ и ИМС необходимы монтажный стол с двухкоординатным перемещением, устройство установки (укладочная головка, магазин элементов), механизм фиксации элементов и устройство позиционирования стола. В состав последнего входят шаблон с отверстиями, расположение которых соответствует порядку установки элементов, и пантограф для перемещения и позиционирования монтажного стола. В магазине элементов размещаются вертикально расположенные кассеты этажерочного типа или лента с вклеенными элементами. Следует отметить, что при механизированной установке ЭРЭ с осевыми выводами с кассетированием их в ленте обрезку и формовку выводов осуществляют непосредственно перед установкой на ПП.

Автоматическая установка навесных производится ЭРЭ на радиальном монтажном автомате-секвенсере модели 6380B RADIAL 8XT. Паспортная производительность в 2800 компонентов в час. При монтаже выводных компонентов возможен контроль электрических параметров радиоэлемента непосредственно перед переклейкой, что исключает установку неверного типономинала (опция верификатора компонентов (component verifier)). Диаметры выводов устанавливаемых элементов от 0,2 до 1,5 мм. Максимальные габаритные размеры устанавливаемых элементов до 50 мм. Максимальные габаритные размеры печатной платы: ширина до 250 мм; длинна до 450 мм.

Флюсование осуществляется волной, пеной или распылением флюса. Последующий нагрев платы нагревателями и обдувка горячим воздухом позволяют удалить из флюса пары, газы и летучие компоненты. Нагрев уменьшает тепловой удар при последующей пайке. Флюсование необходимо для более качественной пайки.

Пайка. Групповая пайка компонентов проводится "волной" припоя на автоматизированных установках модульного типа, которые оснащают конвейерами с постоянным или регулируемым углом наклона относительно зеркала припоя, для очистки его от возникающего окисла.

После пайки "волной" припоя предусматривается очистка смонтированных плат.

Все эти операции возможно производить на установке пайки волной припоя ETS 250 с основными техническими характеристиками:

·        Диапазон регулирования скорости конвейера 0.3-2.5 м/мин;

·        Тип конвейера - паллетный;

·        Угол наклона транспортера мах 4-7 град.;

·        Емкость ванны 120кг;

·        Рабочая ширина волны 250мм;

·        Напряжение питания ~380/220В;

·        Потребляемая электрическая мощность мах 8Вт;

·        Вытяжка (флюсователь распылением) 2Ч400 (800) м3/час.

Пайка элементов осуществляется с применением припоя ПОС-62.

Промывка. Очистка должна удалять загрязнения всех типов: остатки солей электролитов, травящих растворов, осветлителей, масла, флюсы, активаторы флюсов, жировые отпечатки пальцев и загрязнения поверхностей из атмосферы (жировые загрязнения, пыль, ворсинки, абразивные частицы). Загрязнения удаляют растворением в органических растворителях или эмульгированием.

Эффективность удаления загрязнений при растворении, эмульгировании или механической очистке зависит от физических и химических свойств очищающих сред и методов их использования.

Отмывка производится с помощью настольной установки для отмывки печатных плат "Радуга-63". Предназначена для отмывки радиоэлектронных узлов на печатных платах после пайки. Основные технические характеристики:

·        Тип отмывки - продольное машинное полоскание с регулируемой частотой колебаний;

·        Частота колебаний электронных узлов - 10 - 120 колебаний в минуту.

·        Максимальные габариты электронных узлов, до 300 х 400мм.

Для проектируемого изделия выбран спирто-бензиновый очиститель.

Нанесение лака. Для влагозащиты модуля разрабатываемого устройства выбрано покрытие лаком УР-231Л, что обеспечивает его защиту от неблагоприятных воздействий влаги. Нанесение защитного покрытия на установке Century® C-740. Она предназначена для селективного нанесения различных влагозащитных материалов в условиях серийного производства.

Контроль монтажа и функциональный контроль. После сборки готовый модуль может контролироваться по следующим параметрам:

контроль правильности монтажа;

контроль правильности соединения блоков на ПП;

параметрический контроль элементов схемы;

сигнатурный контроль функционирования модуля в целом.

Функциональный контроль ПП проводят вручную с использованием контрольно-измерительной аппаратуры.

Вывод: разработанная технология изготовления печатной платы и сборки микропроцессорного блока контроля высокочастотного напряжения соответствует современному уровню.

.3 Оценка технического уровня изделия

Технологичность конструкции является одной из важнейших характеристик изделия. Под технологичностью конструкции изделия понимают совокупность свойств конструкции изделия, определяющих ее приспособленность к достижению оптимальных затрат при производстве, эксплуатации и ремонте для заданных показателей качества, объема выпуска и условий выполнения работ.

Обеспечение технологичности конструкции изделия предусматривает взаимное решение конструкторских и технологических задач на этапах "проектирование - эксплуатация" включающего разработку КД, технологических процессов, изготовления, эксплуатации, направленных на повышение производительности труда, снижение материальных и трудовых затрат и др.

Контроль уровня технологичности конструкции проводится с целью получения оптимального базового показателя технологичности конструкции на стадиях разработки конструкторской документации и технологических процессов.

При оценке технического уровня изделия важную роль играет комплексный показатель технологичности конструкции, который рассчитывается по формуле:

 (4.1)

где К i - базовый показатель технологичности конструкции;

j i - коэффициент значимости базового показателя технологичности;- порядковый номер показателя в ранжированной последовательности;- число базовых показателей.

Коэффициент j i зависит от порядкового номера i основных показателей технологичности, ранжированная последовательность которых устанавливается экспертным путем:

 (4.2)

Рассмотрим важнейшие технологичности показатели в ранжированном порядке.

Коэффициент автоматизации и механизации монтажа:

, (4.3)

Где NМ - общее число монтажных соединений в устройстве;АМ - число соединений, которые могут осуществляться  монтажным или автоматизированным способом.

КАМ= 125/157 = 0,8.

Коэффициент применяемости микросхем:

, (4.4)

Где NСХ.ИС - число микросхем в схеме;ЭРЭ - число ЭРЭ в схеме.

КПР.ИС = 3 / (3+32) = 0,086.

Коэффициент применяемости ЭРЭ:

 (4.5)

Где NТОР.ЭРЭ - число оригинальных ЭРЭ.

КПР.ЭРЭ = 1- 0,51 = 0,49.

Коэффициент автоматизации и механизации операций настройки и контроля электрических параметров:

, (4.6)

Где NНК - число операций настройки и контроля в устройстве;

NМНК - число операций настройки и контроля, которые можно  осуществить механизированным и автоматизированным способом.

КМ.НК = 4/5 = 0,8.

Коэффициент автоматизации и механизации подготовки ЭРЭ к монтажу:

, (4.7)

Где NМП.ЭРЭ - число ЭРЭ, подготовка к монтажу которых может осуществляться механизированным или автоматизированным способом.

КМП = 35/35 = 1

Коэффициент повторяемости печатных плат:

, (4.8)

Где NП - число печатных плат в устройстве;ТП - число типоразмеров печатных плат в устройстве.

КПОВ= 1-3/3 = 0

Коэффициент сложности сборочных единиц:

, (4.9)

Где NТ.СБ - число сборочных единиц в устройстве;СБ - число типо-размеров сборочных единиц.

КС.СБ = 1- 3/3 = 0

Ранжирование показателей технологичности и соответствующие коэффициенты значимости приведены в таблице 4.1.

По данным таблицы вычисляем значение комплексного показателя технологичности:

КТ=(0,8*1+0,086*1+0,49*0,75+0,8*0,5+1*0,31+8*0,18+0*0,1)/

/(0,8+0,086+0,49+0,8+1+0+0)=0,61

 

Таблица 4.1 - Ранжирование показателей технологичности

Ранг

Показатель технологичности ki

Значение показателя

Коэффициент значимости ji

1

Коэффициент автоматизации и механизации монтажа:

0,8

1

2

Коэффициент применяемости микросхем

0,086

1

3

Коэффициент применяемости ЭРЭ

0,49

0,75

4

Коэффициент автоматизации и механизации операций настройки и контроля электрических параметров

0,8

0,5

5

Коэффициент автоматизации и механизации подготовки ЭРЭ к монтажу

1

0,31

6

Коэффициент повторяемости печатных плат

0

0,18

7

Коэффициент сложности сборочных единиц

0

0,1


Рассчитанный уровень технологичности изделия показывает, что несмотря на большее количество применяемых ЭРЭ по отношению к ИМС, разработанная конструкция является технологичной.[5,6,13]

5. Организационно-экономический раздел

.1 Общие сведения о разрабатываемом изделии

Организационно-экономический раздел дипломного проекта является важной частью дипломного проектирования.

Он позволяет на основе полученных значений предполагаемых затрат на проектирование, изготовление, эксплуатацию изделия, а также на основе определения интегрального показателя конкурентоспособности изделия сделать вывод об экономической целесообразности внедрения его в производство.

Техническая подготовка производства изделия представляет собой комплекс технических мероприятий, связанных с освоением новых и совершенствованием ранее выпускаемых изделий.

Техническая подготовка производства изделия делится на конструкторскую и технологическую и включает:

проектирование новых изделий и совершенствование конструкции ранее выпускаемых изделий, обеспечение их производства техническими условиями, чертежами, спецификациями и прочей конструкторской документацией;

разработку новых и улучшение действующих технологических процессов, обеспечение производства технологической документацией;

проектирование и изготовление технологической оснастки;

отладку технологических процессов.

Проектируемым изделием является многоканальный микропроцессорный таймер для управления световыми приборами. Исходные данные для проектирования:

) Группа новизны конструкции - Б (разработка приспособлений);

) Группа конструктивной сложности VI (машины и устройства, имеющие систему автоматического регулирования режимов работы).

Затраты времени на разработку технического задания определяются на основе исходных данных:

Тоб= , (5.1)

где Т1 - затраты времени на соответствующую стадию проектирования, нч;- количество стадий КПП.

Тоб=363+428,8+342,56+372=1506,36.

.2 Конструкторская разработка производства

Трудоемкость конструкторской подготовки производства включает затраты времени на разработку:

технического задания;

эскизного проекта;

технического проекта;

рабочей документации.

Затраты времени на разработку технического задания определяются в зависимости от группы новизны и конструктивной сложности изделия по таблице - 283 часа.

Время на согласование и утверждение технического задания принимаем 80 часов.

Затраты времени на разработку, согласование и утверждение технического задания составляют:

+ 80 = 363 (часа).

Затраты времени на разработку эскизного проекта определяются в зависимости от группы новизны, конструктивной сложности изделия и количества листов фактического формата по заданной таблице 5.1.

Затраты времени на разработку технического проекта определяются также в зависимости от группы новизны, конструктивной сложности изделия и количества листов фактического формата по заданной таблице 5.2.

Таблица 5.1 - Трудоемкость разработки эскизного проекта

Наименование документа

Формат

Норма времени, нч

Фактический формат

Поправочный коэффициент

Кол-во листов фактич. формата

Фактическая трудоемкость, нч

Чертеж общего вида

А1

41,4

А1

1,0

1

41,4

Схемы

А2

32,8

А1

1,8

2

59

Пояснительная записка

А4

3,9

А4

1,0

31

120,9

Расчеты

А4

2,5

А4

1,0

51

127,5

Согласование и утверждение эскизного проекта

80 нормочасов

ИТОГО:

428,8


Таблица 5.2 - Трудоёмкость разработки технического проекта

Наименование документа

Формат

Норма времени, нч

Фактический формат

Поправочный коэффициент

Количество листов фактического формата

Фактическая трудоемкость, нч

Чертеж общего вида

А1

51,8

А1

1,0

1

51,8

Чертеж детали

А3

1,0

А1

3,2

1

3,2

Схема электрическая принципиальная

А2

30,7

А1

1,8

1

55,26

Ведомость покупных изделий

А4

1,0

А4

1

1

1,0

Пояснительная записка

А4

4,2

А4

1

31

130,2

Нормоконтроль текстовых документов

А4

0,3

А4

1

51

15,3

Нормоконтроль чертежа

А4

0,2

А1

5.8

8

5,8

Согласование и утверждение технического проекта

80 нормочасов

Итого:

342,56



Затраты времени на разработку рабочей документации определяются также в зависимости от группы новизны, конструктивной сложности изделия и количества листов фактического формата по заданной таблице.

Время на согласование и утверждение рабочего проекта - 15 % от суммы этих затрат. Расчет трудоемкости разработки рабочей документации сводим в таблицу 5.3.

Таблица 5.3 - Трудоемкость разработки рабочей документации

Наименование документа

Формат

Норма времени, нч

Фактический формат

Поправочный коэффициент

Количество листов фактического формата

Фактическая трудоемкость, нч

Сборочный чертеж

А1

28,0

А1

1,0

1

28,0

Теоретический чертеж

А1

21.5

А1

1,0

1

21,5

Габаритный чертеж

А1

28,6

А1

1,0

1

28,6

Чертеж детали

А3

2,0

А1

3,2

1

6,4

Схема электрическая Принципиальная

А2

88,7

А1

1,8

1

159,66

Спецификация

А4

0,8

А4

1

2

1,6

Программа и методика испытаний

А4

3,6

А4

1

15

54

Технические условия

А4

3,1

А4

1

3

9,3

Техническое описание и инструкция по эксплуатации

А4

3,5

А4

1

10

35

Нормоконтроль текстовых документов

А4

0,2

А4

1

84

25,2

Нормоконтроль чертежа

А4

0,2

А1

5.8

8

7,68

Согласование и утверждение рабочего проекта

48,52 нормочаса

Итого:

372



.3 Определение трудоемкости изготовления изделия

Трудоемкость изготовления проектируемого изделия определяется по методу аналогов, который заключается в том, что изделие, находящееся в стадии разработки, сопоставляется с выпускаемым изделием-аналогом по конструкторско-технологическим характеристикам.

Трудоемкость нового изделия определяется по формуле 5.2:

Т=Тбаз.*kм*kсл*kн*kу, (5.2)

Где

Тбаз. - общая трудоемкость изготовления базового изделия, нч;м - коэффициент, учитывающий различия в массах сравниваемых изделий;сл. - коэффициент сложности конструкции;н - коэффициент новизны конструкции;у - коэффициент унификации.

Трудоемкость будет равна:

Т=10*1*1,4*1,2*1=16,8 нч,

где Тбаз=10 нч; kн=1,4; kсл=1,2, kм=1, kу=1.

5.4 Трудоемкость технической подготовки производства

Результаты расчетов трудоемкости сводим в таблицу 5.4.

Таблица 5.4 - Сводная таблица трудоемкости технической подготовки производства (ТПП)

Наименование стадий ТПП

Трудоемкость, нч

Примечания

1 Конструкторская подготовка:



А) разработка технического задания

363

П. 5.2

Б) разработка эскизного проекта

428,8

Табл. 5.1

В) разработка технического проекта

342,56

Табл. 5.2

Г) разработка рабочей документации

372

Табл. 5.3

Итого:

1506,36


Д) изготовление изделия

16,8


Всего:

1523,16




.5 Расчет затрат на всех стадиях жизненного цикла изделия

.5.1 Смета затрат на техническую подготовку производства

Таблица 5.5 - Затраты на проектирование изделия

Вид работ

Трудоемкость, нч

Оплата 1 нч, руб.

Затраты на оплату труда, руб. гр.2*гр.3

Страховые выплаты, руб. 30%*гр.4

Всего, руб. гр.4+гр.5

Проектирование изделия

1523,16

45

67786,2

88122,1



.5.2 Расчет себестоимости и цены изделия

Себестоимость продукции - это выраженные в денежной форме текущие затраты предприятия на производство и реализацию продукции.

Система расчетов, с помощью которой определяется себестоимость изделия называется калькулированием. Калькулирование необходимо для определения цены единицы продукции.

Для определения себестоимости нового изделия составим калькуляцию по всем текущим и предстоящим расходам.

Таблица 5.6 - Расчет затрат на сырье и основные материалы

Материалы

Сорт, марка

Норма расхода на изделие

Цена за единицу, руб

Сумма на изделие, руб

Стеклотекстолит

СФ-2-35

0,07 кг

193,13

13,5

Припой

ПОС-61

0,05 кг

330

16,5

Флюс

ФКСП

0,03 л

170

5,1

Спирто-бензиновая смесь: спирт этиловый ректификованный бензин

    Б-70

    0,24 л 0,24 л

    50 7

    12 1,68

Итого:

48,78


Таблица 5.7 - Калькуляция себестоимости изделия

Статьи затрат

Сумма, руб.

Примечание

1

2

3

1 Основные материалы

48,78

Табл. 5.6

2 Комплектующие изделия

1193,9

Табл. 5.8

Итого материальные затраты:

1242,68


1

2

3

3 Тарифная заработная плата производственных рабочих

672

З=Топ.обр.*Счас. Где Топ.обр.= 16,8 нч, Счас.= 40 руб.

4 Доплаты к тарифу

201,6

30%*ст.3

5 Основная заработная плата

873,6

Ст.3+ст.4

6 Дополнительная заработная плата

87,36

10%*ст.5

Итого расходы на оплау труда:

960,96

Ст.5+ст.6

7 Страховые выплаты

288,3

30%*(ст.5+ст.6)

8 Общепроизводственные расходы

1310,4

150%*ст.5

9 Общехозяйственные расходы

698,88

80%*ст.5

Итого: производственная себестоимость

4501,2

ст.1,2,5,6,7,8,9

10 Коммерческие расходы

90,8

2%*производ.себестоимости

ИТОГО: полная себестоимость

4532

ст. 1,2,5,6,7,8,9,10


Таблица 5.8 - Покупные комплектующие изделия

Наименование

Цена, руб.

Количество, шт.

Сумма, руб.

1

2

3

4

Конденсаторы

К10-17

11,00

9

99,00

К50-35

3,75

4

15,00

CTC 05-40RA

30,00

1

30,00

Микросхемы

ATmega8

45,00

1

45,00

MC7805CT

8,00

1

8,00

PCF8583

42,00

1

42,00

Диоды

DB107

7,00

1

7,00

1N5817

2,00

2

4,00

КД522А

0,80

1

0,80

Резисторы

С2-23

1,10

7

7,70

Резистор СПО

СП3-19а

9,00

1

9,00

ЖК-модуль

WH1601A

240,00

1

240,00

Датчики

MPX4115

130,00

1

130,00

DS1621

87,00

2

174,00

Кварцевые резонаторы

DT-38T

16,00

1

16,00

HC-49U

8,00

1

8,00

Катушки индуктивности

RLB1314-100KL

18,00

1

18,00

Транзистор

КТ502Е

19,00

1

19,00

Звуковой сигнализатор

BMT-1206UX

30,00

1

30,00

Кнопки и переключатели

1273CAP-R HIM

5,50

6

33,00

MTS-102

17,70

2

35,40

Элементы питания

CR2025

15,00

1

15,00

Разъёмы

wf-4r

10,00

1

10,00

CR2025 DIP battery holder

3,80

1

3,80

HU-4

6,20

1

6,20

3-151

10,04

1

10,04

Корпуса

G202013B корпус

14,00

1

15,00

G202013L крышка

9,00

1

12,00

Корпус пластиковый

123,50

1

123,50

Провод

ШТПЛ 1х0,12

1,90

3

5,70

ШТПЛ 4х0,12

4,92

3

14,76

Винты

М 3Ч8

0,50

8

4,00

Гайки

М 3

0,50

12

6,00

Саморезы

М3х5

0,50

8

4,00

Всего:

1193,9


Расчет цены проектируемого изделия производится по методу "Средние издержки плюс прибыль". Суть данного метода сводится к суммированию всех затрат на производство и реализацию продукции и добавлению к полученной сумме планируемого норматива рентабельности, то есть процента прибыли.

Таблица 5.9 - Цена проектируемого изделия

Статьи затрат

Сумма, руб.

Примечание

1 Полная себестоимость

4532

Табл. 5.7

2 Полная себестоимость без материальных затрат

3349,32

Табл. 5.7

3 Норматив рентабельности

30%

(10-50)%

4 Прибыль

1359,6

Ст.1*ст.3\100%

5 Отпускная цена

5891,6

Ст.1+ст.4

6 НДС

847,6

18%*(ст.2+ст.4)

7 Отпускная цена с НДС

6739,2

Ст.5+ст.6

 

.6 Расчет цены по методу анализа безубыточности производства и обеспечения целевой прибыли


Метод также основан на издержках производства, но цена устанавливается с целью получения желаемого объема прибыли. Основным результатом расчета является рисунок 5.1.

Рисунок 5.1 - График безубыточности производства устройства

На рисунке 5.1 обозначены:- постоянные (условно-постоянные) расходы Р:

, (5.3)

Где Pox - расходы общехозяйственные (таблица 5.7);

Роп - расходы общепроизводственные (таблица 5.7);

Ркомм - расходы коммерческие (таблица 5.7);год - годовой объем производства (400 шт.);

Рпост =(698,88+1310,4+90,8)·400=840032 руб.

- затраты на производство продукции (условно-переменные издержки):

, (5.4)

, (5.5)

где МЗ - материальные затраты (таблица 5.7);

Зпл - заработная плата производственных рабочих (таблица 5.7);

Осоц - страховые выплаты (таблица 5.7);

Vпер = (1242,68+960,96+288,3) = 2491,94 руб.;= 2491,94·400+840032 = 1836808 руб.

- выручка от реализации продукции:

, (5.6)

где Цотп - отпускная цена изделия без НДС (таблица 5.9).

=5891,6·400=2356640 руб.

Точка А - точка безубыточности, т.е. объем производства, при котором затраты на производство продукции будут равны доходам от его реализации.

Расчет безубыточности производства ведем исходя из формулы безубыточности.

, (5.7)

отсюда:

, (5.8)

Подставив значения в 5.8, получим:

.

Таким образом, выпуск 245 изделий обеспечивает безубыточное производство; при больших объемах выпуска предприятие будет получать прибыль.

.7 Определение затрат у потребителя проектируемого изделия (технологическая себестоимость)

Годовые текущие затраты представляют собой совокупность изменяющихся элементов затрат, связанных с эксплуатацией проектируемого изделия, и, как правило, включают в себя следующие элементы затрат:

Гз=Зобс+Р+А+Э (5.9)

где Зобс - расходы на оплату труда обслуживающего персонала с отчислениями на социальные нужды, руб.

Р - затраты на текущий ремонт и обслуживание оборудования, руб.

А - затраты на амортизацию оборудования, руб.

Э - затраты на электроэнергию, руб.

Разрабатываемое устройство не нуждается в обслуживающем персонале.

Затраты на амортизация оборудования рассчитываются по формуле 5.10:

А=Цотп*На/100% (5.10)

где На = норма амортизации (На=11%, т.к. срок полезного использования 5,7 лет).

Амортизационные затраты составят:

А=6739,2*11%/100%=741,341 руб.

Затраты на электроэнергию рассчитываются по формуле 5.11:

Э=W*Фд*Ц (5.11)

где W - потребляемая мощность оборудования, кВт;

Фд - действительный годовой фонд работы оборудования, ч;

Ц - стоимость 1 кВт*ч, руб. (Ц=4,3 руб./кВт)

Затраты на электроэнергию составят:

Э=0,01*8760*4,3=376,68 руб.

Годовые текущие затраты потребителя сведем в таблицу 5.10.

Таблица 5.10 - Годовые текущие затраты потребителя

Затраты

Сумма, руб.

1. Затраты на амортизацию оборудования

741,341

2. Затраты на электроэнергию

376,68

Итого:

1118,021


.8 Определение интегрального показателя конкурентоспособности проектируемого изделия по отношению к базовому

Конкурентоспособность изделия - это совокупность характеристик и показателей, по которым данное изделия имеет преимущества перед аналогичными изделиями.

Показатель конкурентоспособности определяется по формуле 5.12:

К=Iтехн./Iэконом, (5.12)

где Iтехн. - сводный индекс технических параметров изделия;эконом. - сводный индекс экономических параметров изделия.

Если К>1, то товар превосходит по конкурентоспособности базовый товар.

Если К<1, то товар уступает образцу.

Если К=1, то товары на одном уровне конкурентоспособности.

Сводный индекс технических параметров определяется по следующей формуле 5.13:

техн.=ij * аj , (5.13)

где ij - относительный параметр качества изделия;

аj - коэффициент весомости параметров;- количество параметров качества.

Сводный индекс экономических параметров определяется по формуле 5.14:

эконом.=Цпот.пр./Цпот.баз. , (5.14)

где Цпот.пр., Цпот.баз. - цена потребления проектируемого и базового изделий.

Параметры, определяющие конкурентоспособность проектируемого изделия представлены в таблице 5.11.

Наименование параметра

Ед. измер.

Базовое изделие

Проектируемое изделие

Коэффициент весомости параметра, %

1 Технические параметры

1.1 Потребляемая мощность

Балл

4

8

30

1.2 Кол-во датчиков

Шт.

1

3

70

2 Экономические параметры

2.1 Годовые текущие затраты потребителя

Руб.

1658,021

1118,021

40

2.2 Цена изделия

Руб.

5503,1

6739,2

40

2.3 Предполагаемый срок службы

лет

5,5

5,7

20


Таблица 5.12 - Расчет сводного индекса технических параметров проектируемого изделия

Технические параметры

Относительный параметр

Коэффициент параметра

Индекс технического параметра

1 Степень автоматизации

2,0

0,7

1,4

2 Удобство обслуживания

2,0

0,3

0,6

Итого:



2,0



Далее определяем цену потребления:

Цпот.баз.= 5503,1+1658,021*5,5=14622,22 руб.

Цпот.пр.= 6739,2+1148,021*5,7=13282,92 руб.

Сводный индекс экономических параметров будет равен:

эк.= 13282,92/14622,22 =0,91.

Показатель конкурентоспособности составит:

К=2,0/0,91=2,2>1.

.9 Технико-экономические показатели проекта

В таблице 5.13 представлены технико-экономические показатели проекта

Таблица 5.13 - Технико-экономические показатели проекта

Показатели

Единица измерения

Значения показателя

Примечание

1 Объем продаж

Шт.

400

Исх.данные

2 Дохода от реализации изделия

Руб.

2356640

Цизд (б/НДС)*п.1

3 Затраты на производство изделия

Руб.

1836808

Спол.*п.1

4 Прибыль от реализации продукции

Руб.

519832

П.2-п.3

5 Уровень рентабельности производства изделия

%

30

Табл.5.9

6 Трудоемкость технической подготовки производства

нч

1523,16

Табл.5.4

7 Затраты на техническую подготовку производства

Руб.

88122,1

Табл.5.5

8 Отпускная цена единицы изделия (с НДС)

Руб.

6739,2

Табл.5.9

9 Интегральный показатель конкурентоспособности


2,2

Пп. 5.8


Исходя из расчетов в экономической части дипломного проекта ясно, что проектируемое изделие является наиболее конкурентно-способным по отношению к базовому изделию. [14,15]

6. Безопасность жизнедеятельности

Основной задачей раздела БЖД, является выявление опасных и вредных факторов при производстве и эксплуатации изделия, защита и охрана труда человека во время эксплуатации изделия.

.1 Анализ условий труда при эксплуатации и изготовлении устройства

В данном дипломном проекте разрабатывается многоканальный микропроцессорный таймер для управления световыми приборами. Устройство питается от напряжения 9В, с потреблением тока не более 200 мА. Устройство предназначено для использования в диапазоне температур -20єC - +60 єC, использование в других температурных диапазонах не гарантирует стабильность характеристик.

Управление режимами работы осуществляется с помощью 6 тактовых кнопок и 2х клавишных переключателей. Результаты измерений отображается на однострочном ЖК-дисплее.

Вывод: в процессе эксплуатации изделия вредных и опасных факторов не выявлено, поэтому переходим к рассмотрению вредных и опасных факторов при изготовлении изделия.

Техпроцесс изготовления изделия заключается в сборке (монтаже ЭРЭ на ПП). На рисунке 6.1 приведен план цеха сборки устройства. Помещение, в котором происходят технологические операции по изготовлению и наладке изделия, находится в производственном строении капитального типа. Вибрации и вредные вещества отсутствуют. Покрытие пола - керамическая плитка.

Рисунок 6.1 - План участка сборки

Оборудование: вытяжка 2ШНЖ(3), шкаф хранения ЭРЭ, ИМС и заготовок ПП(1), установка для подготовки и формовки выводов ЭРЭ и ИМС(2), установка с ЧПУ для установки ЭРЭ и ИМС на плату(4), установка пайки волной(6), рабочее место для контроля изделия(5), шкаф временного хранения изделия(7).

При сборке используется ручная пайка, выполняемая электрическими паяльниками мощностью 20...40 Вт. При пайке возникает опасность повышенной концентрации паров свинца и флюса.

Для каждого рабочего места составляется карта условий труда по аттестации рабочего места, где отражены нормативные и реальные величины характерных вредных и опасных факторов. Итогом проведённых исследований и мероприятий является инструкция по охране труда для конкретной профессии, которая указывается при составлении маршрутной карты техпроцесса.

Таблица 6.1 - Сравнение допустимых и существующих параметров в производственном помещении

Параметры

Допустимые параметры

Существующие параметры

Примечание

Площадь, S на одного человека, м2

Не менее 4,5

10 м2

Соответствует норме

Объем, V на одного человека, м3

Не менее 15 м3

40 м3

Соответствует норме

Высота

Не менее 3 м

4 м

Соответствует норме

Температура воздуха, °С Холодный; тёплый

21-25; 22-28

22-24

Соответствует норме

Относительная влажность воздуха % Холодный воздух; тёплый воздух

не более 75; 55 при 28 °С

50

Соответствует норме

Скорость движения воздуха, м/с Холодный воздух; тёплый воздух

не более 0.1; 0.1-0.2

0.1

Соответствует норме

Удельное образование аэрозоля свинца, мг/м3

не более 0,01

0,024

Не соответствует норме

Образование паров олова, мг/м3

Не более 10

12

Не соответствует норме

Уровень шума, бДА

не более 80

76

Соответствует норме

Естественное освещение, Лк

не менее 200

250

Соответствует норме.

Местное освещение, Лк

не менее 300

250

Не соответствует норме


Вывод: в ходе анализа рабочего места сборщика изделий в сборочном цехе было выявлено несоответствие норме местного освещения и местной вентиляции.

.2 Мероприятия по обеспечению БЖД

.2.1 Анализ органов управления и отображения информации

Устройство спроектировано, исходя из анатомических особенностей человека.

Толщина прибора составляет 40 мм, ширина 80мм, длина составляет 110 мм. Центры клавиш управления расположены на расстоянии 30 мм от правого края блока, что соответствует средней длине дистальной фаланги большого пальца. Размеры клавиш составляют 12x12 мм. Клавиши управления расположены таким образом, что при удерживании конструкции пальцами обеих рук кнопки находятся в зоне досягаемости большого пальца Причем 2 крайние левые кнопки попадают в область пальца левой руки, а крайние правые кнопки удобны для нажатия большим пальцем правой руки.

Расчёт минимальных размеров клавиш и рычагов был произведён в программе кафедры "Охрана труда и окружающей среды" ГУ УНПК. Интерфейс программы приведён на рисунке 6.2.

Рисунок 6.2 - Интерфейс программы расчёта размеров элементов управления

В результате расчёта для кнопок с усилием нажатия 5-20 г получили габаритные размеры: квадратная кнопка 20х20 и высотой 5 мм. В результате форма и размеры кнопок были выбраны исходя из расчётов программы, габаритов корпуса и анатомических особенностей строения руки человека.

Далее производим расчет необходимых параметров применяемого в устройстве алфавитно-цифрового ЖК-модуля. Интерфейс программы приведен на рисунках 6.3-6.4.

Рисунок 6.3 - Выбор основных параметров для расчёта

Рисунок 6.4 - Результаты расчёта параметров средства отображения (см)

В результате расчёта был выбран 16-сегментный однострочный дисплей со следующими характеристиками:

Высота цифры или буквы: 0,65 см.

Минимальная ширина цифры или буквы: 0,3 см.

Минимальная толщина линии: 0,55 мм.

 

.2.2 Расчёт местного отсоса

При производстве устройства могут возникать опасные и вредные факторы. Наиболее опасным из них являются пары свинца, образующиеся при пайке. Для того чтобы снизить концентрацию свинца в воздухе на рабочем месте необходимо установить местный вентиляционный отсос. Для исключения загрязнения окружающей среды откачиваемым воздухом, содержащим пары свинца, необходимо использовать фильтры, предотвращающие попадание вредных веществ в атмосферу.

Кроме того, при несоблюдении правил техники безопасности и технологического процесса, на некоторых операциях может возникнуть дополнительная опасность вредного воздействия: например, при пайке и лужении возникает опасность теплового ожога и поражения электрическим током.

В качестве защиты от вредных химических производственных факторов необходимо использовать местную вентиляцию.

Местные вытяжные системы вентиляции, как правило, весьма эффективны, так как позволяют удалять вредные вещества непосредственно от места их образования или выделения, не давая им распространиться в помещении. Благодаря удалению значительной концентрации вредных веществ, обычно удается достичь хорошего санитарно-гигиенического эффекта при небольшом объеме удаляемого воздуха.

При устройстве местной вытяжной вентиляции, удаляемый из цеха воздух, перед выбросом его в атмосферу, должен быть предварительно очищен. Наиболее сложными вытяжными системами являются такие, в которых предусматривают очень высокую степень очистки воздуха с установкой последовательно двух или даже трех фильтров.

В данном случае, для улавливания выделяющихся при пайке вредных паров используем местный отсос в виде прямоугольного отверстия. Вентиляционная установка включается до начала работы и выключается после её окончания.

Конструкция местного отсоса изображена на рисунке 6.5.

Рисунок 6.5 - Конструкция местного отсоса:

МО - местные отсосы, ВС - всасывающая сеть воздуховодов, В - вентилятор центробежного типа, ВШ - вытяжная шахта

Электропаяльник в рабочем состоянии находится в зоне действия вытяжной вентиляции. Метеорологические условия на рабочих местах должны соответствовать ГОСТ 12.1 005-88.

Концентрация свинца определяется из следующего выражения:

, (6.1)

где С - концентрация свинца, ;- удельное образование свинца приходящиеся на одну пайку;

n- количество паек в минуту, шт;- объём помещения, м3.

Размер производственного помещения зададим 11x4х3 м и y = 0,003 мг/м3, n = 10, тогда из выражения (6.4) получим:

 

Определяем количество отсасываемого воздуха.

Площадь отсасывающего отверстия определяется следующим выражением:

, (6.2)

где S - площадь высасывающего отверстия, м2;

Е и D - стороны отверстия, м.

Количество отсасываемого воздуха определяется из выражения:

, (6.3)

где ν - скорость воздуха в зоне пайки, м/с;- площадь высасывающего отверстия, м2;- коэффициент зависящий от температуры воздуха в рабочей зоне, для 20°С. k = 0,5.

Исходя из вида выполняемых работ, выбираем ν = 0,6 м/с. Величины Е и D выбираем в соответствии со сборочным чертежом блока. Е=0,4 м, D=0,6 м. Из выражения (6.5) определяем площадь отсасывающего отверстия:

 м2

Из выражения (6.6) определяем количество отсасываемого воздуха:

 м3/ч.

Таким образом, объём удаляемого воздуха больше чем объем помещения и применение местного отсоса является достаточным.

В вентиляционной системе, удаляющей такой объем воздуха, необходимо применять соответствующие по мощности вентиляторы. [2,17]

Можно применить вентилятор для круглых каналов OSTBERG LPK 100 A, имеющий следующие технические характеристики, отображенные в таблице 6.2:

Таблица 6.2 - Параметры двигателя марки V4A-053EX

Сила тока, А

0,16

Потребляемая мощность двигателя, кВт

0,04

Максимальная производительность, м3/ч

140

Частота вращения, об/мин

870

Способ установки

в любом положении

Масса, кг

3,5


.3 Пожарная безопасность

.3.1 Пожаробезопасность

Пожар - это горение вне специального очага, наносящий материальный ущерб и создающий опасность для жизни людей. Так как количество пожаров из года в год увеличивается то, создается необходимость создавать на предприятиях условия, при, которых возникновение и распространения пожара становится минимальным (повышать пожарную безопасность здания).

Пожарная безопасность-это состояние объекта, при котором с установленной вероятностью исключается возможность возникновения и развития пожара (до такой степени, когда контроль уже невозможен) и воздействия на людей опасных факторов пожара, а также обеспечивается защита людей и материальных ценностей.

Для быстрого обнаружения и сообщения о месте возникновения пожара, приведение в действие производственных автоматических средств огнетушения, централизованного управления пожарными командами (подразделениями) и оперативного руководства тушением пожара имеется система связи и автоматической пожарной сигнализации. Для связи используют телефон, радиотелефон, радио или другие средства I связи находящиеся на предприятии.

В помещениях в качестве автоматической пожарной сигнализации используется АДИ (автоматической дымовой извещатель). Принцип его действия основан на том, что продукты горения воздействуют на ионизационный ток, что приводит в действие электромагнитное реле, которое включает систему сигнализации.

Все помещения и здания подразделяются на 5 категорий:

А - взрывопожароопасные. Та категория, в которой осуществляются технологические процессы, связанные с выделением горючих газов, ЛВЖ с температурой вспышки паров до 28°С, tВСП £ 28°С; Р - свыше 5 кПа.

Б - помещения, где осуществляются технологические процессы с использованием ЛВЖ с температурой вспышки свыше 28°С, способные образовывать взрывоопасные и пожароопасные смеси, при воспламенении которых образуется избыточное расчетное давление взрыва свыше 5 кПа. tВСП £ 28°С; Р - свыше 5 кПа.

В1-В4 - помещения и здания, где обращаются технологические процессы с использованием горючих и трудно горючих жидкостей, твердых горючих веществ, которые при взаимодействии друг с другом или кислородом воздуха способны только гореть. При условии, что эти вещества не относятся ни к А, ни к Б. Эта категория - пожароопасная.

Г - помещения и здания, где обращаются технологические процессы с использованием негорючих веществ и материалов в горячем, раскаленном или расплавленном состоянии (например, стекловаренные печи).

Д - помещения и здания, где обращаются технологические процессы с использованием твердых негорючих веществ и материалов в холодном состоянии (механическая обработка металлов).

Рассмотренное помещение относится к категории "В" по взрывопожарной опасности в соответствии с Федеральным законом РФ от 22 июля 2008 г. №123-ФЭ "Технический регламент о требованиях пожарной безопасности". То есть, это помещение, в котором находятся твердые и волокнистые горючие вещества (дверные рамы, двери, мебель и т.д.).

Возможными причинами возникновения пожара может быть короткое замыкание проводки или выход из строя электрооборудования.

В связи с этим, необходимо предусмотреть следующие мероприятия:

·        -        тщательная изоляция всех токоведущих проводников к рабочим местам;

·        -        периодический осмотр и проверка изоляции;

·        -        строгое соблюдение норм противопожарной безопасности на рабочем месте.

Проводятся организационно-технологические мероприятия (запрещение курения, инструктаж). На случай возникновения пожара помещение оборудовано пожарным инвентарем огнетушителем марки ОУ-5 (огнетушитель углекислый, ручной) для гашения возгорания разных материалов и установок под напряжением до 1000В.

Кроме того, на лестничных площадках имеется водопровод с внутренними пожарными кранами. Для связи с пожарной охраной служит внутренний телефон. В рабочем помещении выполняются все требования по пожарной безопасности

6.3.2 Причины возникновения пожаров

При эксплуатации ЭВМ возможны возникновения следующих аварийных ситуаций:

короткие замыкания;

перегрузки;

повышение переходных сопротивлений в электроконтактах;

перенапряжение;

возникновение токов утечки.

При возникновении аварийных ситуаций происходит резкое выделение тепловой энергии, которая может явиться причиной возникновения пожара.

На долю пожаров, возникающих в электроустановках приходится 20%.

Классификация взрыво- и пожароопасных зон помещения в соответствии с ПУЭ

Для обеспечения конструктивного соответствия электротехнических изделий правила устройства электроустановок - ПУЭ-03 выделяется пожаро и взрывоопасные зоны.

Пожароопасные зоны - пространства в помещении или вне его, в котором находятся горючие вещества, как при нормальном осуществлении технологического процесса, так и в результате его нарушения.

Зоны:

П-I - помещения, в которых обращаются горючие жидкости с температурой вспышки паров свыше 61°С.

П-II - помещения, в которых выделяются горючие пыли с нижних концентрационных пределах возгораемости > 65 г/м3.

П-IIа - помещения, в которых обращаются твердые горючие вещества.

П-III - пожароопасная зона вне помещения, к которой выделяются горючие жидкости с температурой вспышки более 61°С или горючие пыли с нижним концентрационным пределом возгораемости более 65 г/м3.

Меры по пожарной профилактики

строительно-планировочные;

технические;

способы и средства тушения пожаров;

организационныё

Строительно-планировочные определяются огнестойкостью зданий и сооружений (выбор материалов конструкций: сгораемые, несгораемые, трудносгораемые) и предел огнестойкости - это количество времени, в течение которого под воздействием огня не нарушается несущая способность строительных конструкций вплоть до появления первой трещины.

Все строительные конструкции по пределу огнестойкости подразделяются на 8 степеней от 1/7 ч до 2 ч.

Технические меры - это соблюдение противопожарных норм при эвакуации систем вентиляции, отопления, освещения, электрообеспечения и т.д.

использование разнообразных защитных систем;

соблюдение параметров технологических процессов и режимов работы оборудования.

Организационные меры - проведение обучения по пожарной безопасности, соблюдение мер по пожарной безопасности.

Пожар может привести к очень неблагоприятным последствиям (потеря ценной информации, порча имущества, гибель людей и т.д.), поэтому необходимо: выявить и устранить все причины возникновения пожара, разработать план мер по ликвидации пожара в здании; план эвакуации людей из здания.

Причинами возникновения пожара могут быть:

неисправности электропроводки, розеток и выключателей которые могут привести к короткому замыканию или пробою изоляции;

использование поврежденных (неисправных) электроприборов;

использование в помещении электронагревательных приборов с открытыми нагревательными элементами;

возникновение пожара вследствие попадания молнии в здание;

возгорание здания вследствие внешних воздействий;

неаккуратное обращение с огнем и несоблюдение мер пожарной безопасности.

.3.3 Способы и средства тушения пожаров

Снижение концентрации кислорода в воздухе;

Понижение температуры горючего вещества, ниже температуры воспламенения. Изоляция горючего вещества от окислителя.

Огнегасительные вещества: вода, песок, пена, порошок, газообразные вещества, не поддерживающие горение (хладон), инертные газы, пар.

Средства пожаротушения:

Ручные

огнетушители химической пены;

огнетушитель пенный;

огнетушитель порошковый;

огнетушитель углекислотный, бром этиловый

Противопожарные системы

система водоснабжения;

пеногенератор

Таблица 6.3 - Классификация пожаров и рекомендуемые огнегасительные вещества

Кл.пж

характеристика горючей среды, объекта

Огнегасительные средства

А

обычные твердые и горючие материалы (дерево, бумага)

все виды

В

горючие жидкости, плавящиеся при нагревании материала (мазут, спирты, бензин)

распыленная вода, все виды пен, порошки, составы на основе СО2 и бромэтила

С

горючие газы (водород, ацетилен, углеводороды)

газ. составы, в состав которых входят инертные разбавители (азот, порошки, вода)

Д

металлы и их сплавы (Nа, К, Al, Mg)

порошки

Е

эл. установки под напряжением

порошки, двуокись азота, оксид азота, углекислый газ, составы бромэтил+СО2


Степень огнестойкости зданий принимается в зависимости от их назначения, категории по взрывопожарной и пожарной опасности, этажности, площади этажа в пределах пожарного отсека.

Здание, в котором находится помещение инженера по пожарной опасности строительных конструкций относится к категории K1 (малопожароопасное), поскольку здесь присутствуют горючие (книги, документы, мебель, оргтехника и т.д.) и трудносгораемые вещества (сейфы, различное оборудование и т.д.), которые при взаимодействии с огнем могут гореть без взрыва.

По конструктивным характеристикам здание можно отнести к зданиям с несущими и ограждающими конструкциями из естественных или искусственных каменных материалов, бетона или железобетона, где для перекрытий допускается использование деревянных конструкций, защищенных штукатуркой или трудногорючими листовыми, а также плитными материалами.

Следовательно, степень огнестойкости здания можно определить как третью (III). [3,16]

Заключение

В настоящем дипломном проекте разработано многофункциональное бытовое устройство, предназначенное для получения данных о реальном времени, температуре и давлении окружающей среды.

В конструкторской части дипломного проекта рассмотрены вопросы, связанные с разработкой структурной и электрической принципиальной схем, разработана блок-схема алгоритма функционирования устройства. На основании принципиальной схемы разработана печатная плата устройства. Разработка проводилась с применением вычислительной техники и систем автоматизированного проектирования. Были проведены расчеты, доказывающие соответствие параметров печатного монтажа выбранному 3 классу точности.

Произведен расчет надежности устройства, среднее время наработки на отказ составило более 90 тыс. часов. Вероятность безотказной работы при заданном ресурсе 20 тыс. часов - 82%.

В технологической части была выбрана технология изготовления печатной платы комбинированным позитивным методом, а также представлена разработка технологического процесса изготовления и сборки печатного узла с последующим технико-экономическим обоснованием разработанного технологического процесса. Получен коэффициент технологичности, равный 0,61.

В организационно-экономической части проекта проведено технико-экономическое обоснование разработки и производства конструкции микропроцессорного многоканального таймера для управления световыми приборами. Отпускная цена устройства составила около 5891,6 рублей, доход от реализации партии в 400 штук -2356640 рублей, прибыль от реализации - 543840 рублей.

В заключительной части проекта проведен анализ опасных и вредных факторов при производстве и эксплуатации системы и выработаны рекомендации по выполнению мероприятий по обеспечению безопасности жизнедеятельности. Произведены расчеты органов управления и отображения информации, расчет местного отсоса и местной вентиляции на участке сборки.

Список использованной литературы

1.      Лебедев В.Б. Планирование СБИС методом генетического поиска. Тематический выпуск "Интеллектуальные САПР". // Известия Изд-во ТРТУ: Таганрог, 1999. №3. - 126 c.

.        Микроклимат производственных помещений. Параметры микроклимата и их измерения. // Internet. - http://ftemk.mpei.ac.ru/bgd/_private/PR_MK/V_1_param_mk.htm (дата обращения: 13.05.2014).

.        [Межотраслевые правила по охране труда при проведении работ по пайке и лужению изделий, утвержденные постановлением Министерства труда и социального развития Российской Федерации от 17июня 2002г. №41]// Нормативные правовые акты [электронный ресурс]. - Режим доступа: http://tomsk.gov.ru/ru/documents/?document=35683

.        ГОСТ 12.2.003-91 ССБТ. Оборудование производственное. Общие требования] // ГОСТ Эксперт - база ГОСТов РФ [электронный ресурс]. - Режим доступа: http://gostexpert.ru/gost/gost-12.2.003-91

.        Савельев М.В. Конструкторско-технологическое обеспечение производства ЭВМ [Текст]: Учебник для вузов. - М.: Высшая школа, 2001. - 320 с.

.        Овчинников В.А. Конструирование ЭВМ и систем [Текст]. / Овчинников В.А. - М.: ЁЁ Медиа, 2002. - 252 с.

.        Евстифьев А.В. Микроконтроллеры AVR семейства Classic фирмы ATMEL [Текст]. - М.: Издательский дом "Додэка-XXI", 2006. - 288 с.

.        Чеканов А.А. Расчеты и обеспечение надежности электронной аппаратуры [Текст]. / Чеканов А.А. - М.: Кнорус, 2014. - 438 с.

.        Лякишев А.Г. Техническая подготовка производства изделия [Текст]: Методические указания. / Лякишев А.Г., Светкина В.И., Смородинова Т.К. - Орел. 2002 - 64 с.

.        [ATmega8515 Datasheet]//Чип и Дип [электронный ресурс]. - продажа радиодеталей. - Режим доступа: http://lib.chipdip.ru/059/DOC000059786.pdf

.        Москатов Е.А. Справочник по полупроводниковым приборам. [Текст]. - М.: Журнал "Радио", 2005. - 208 с.

.        [Электротехника. Разъемы питания]//ПЛАТАН [электронный ресурс] - поставка электронных компонентов. - Режим доступа: http://www.platan.ru/pdf/ec275.pdf

.        Алексеева И.Н. В помощь радиолюбителю [Текст]: Сборник. Вып. 109. - М. Патриот, 2002. - 80 с.

.        Гвоздева Т.В. Технико-экономическое обоснование целесообразности разработки и внедрения устройств и программных средств // Курск ГТУ, 2010. -26 с.

.        Жданов С.А. Основы теории экономического управления предприятием // С.А. Жданов. - М.: Финпресс, 2000. -384 с.

.        Охрана труда. СанПиН 2.2.2/2.4.1340-03 // Internet. - http://www.otd-lab.ru/documents/normakt/sanpiny/sanpin- 222241340-03 (дата обращения: 10.05.2014).

.        Система нормативных документов в строительстве. Строительные нормы и правила Российской Федерации. Естественное и искусственное освещение. СНиП 23-05-95 // Internet. - http://www.tehbez.ru/Docum/DocumShow_DocumID_312.html (дата обращения: 11.05.2014).